2024-2025学年度天津市滨海新区田家炳中学高二年级上学期12月月考历史试卷
展开
这是一份2024-2025学年度天津市滨海新区田家炳中学高二年级上学期12月月考历史试卷,共8页。试卷主要包含了单选题,材料解析题,开放性试题等内容,欢迎下载使用。
第I卷(选择题)
一、单选题:本大题共25小题,共50分。
1.农牧业的产生提供了稳定的食物来源,要求更细密的社会分工,这促进了生产力进一步发展,进而出现剩余产品、社会分化和阶级。为了控制生产资料和剩余产品,国家开始产生。材料旨在说明()
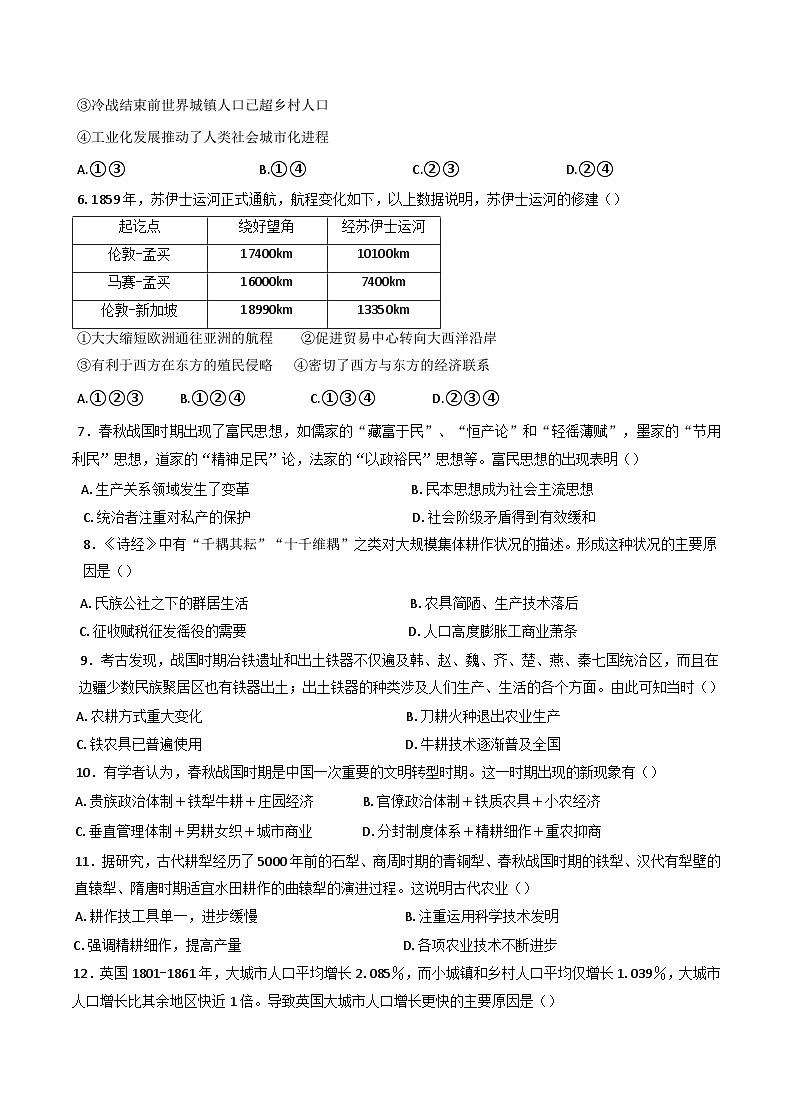
A.人类文明产生具有曲折性和长期性 B.农牧业是古代最重要的生产部门
C.阶级和国家出现是文明产生的标志 D.生产力的发展是文明产生的根源
2.下列关于文明产生的先后顺序正确的是( )
A.原始农业畜牧业发展-私有制产生-社会分工的发展-阶级出现-国家形成
B.私有制产生-原始农业畜牧业发展-阶级出现-社会分工的发展--国家形成
C.社会分工的发展-私有制产生-原始农业畜牧业发展-阶级出现-国家形成
D.原始农业畜牧业发展-社会分工的发展-私有制产生-阶级出现-国家形成
3.人类经历了从采集到种植,从部落到国家,从野蛮到文明的演进过程。推动上述演进的主要因素是()
A.人工取火的发明 B.建筑技术的进步
C.私有制度的产生 D.生产工具的改进
4.工业革命时期,英国出现了环境恶劣、住房奇缺、公共空间匮乏等“城市病”。19世纪30年代的霍乱疫情最终使英国政府逐渐放弃自由放任的城市治理政策,以1848年《公共卫生法》的颁布为标志,英国开始干预城市发展,进入以公共卫生为中心的城市规划阶段。这说明当时英国()
A.疫病流行阻碍了工业化进程 B.“城市病”催生城市治理新模式
C.以干预主义应对城市化问题 D.开始放弃自由放任的经济政策
5.依据以下图表数据,分析恰当的是( )
世界城镇(市)化趋势示意图
①工业革命时期世界城镇化增速明显加快
②第二次工业革命前世界城镇化比例较低
③冷战结束前世界城镇人口已超乡村人口
④工业化发展推动了人类社会城市化进程
A.①③ B.①④ C.②③ D.②④
6.1859年,苏伊士运河正式通航,航程变化如下,以上数据说明,苏伊士运河的修建()
①大大缩短欧洲通往亚洲的航程 ②促进贸易中心转向大西洋沿岸
③有利于西方在东方的殖民侵略 ④密切了西方与东方的经济联系
A.①②③ B.①②④ C.①③④ D.②③④
7.春秋战国时期出现了富民思想,如儒家的“藏富于民”、“恒产论”和“轻徭薄赋”,墨家的“节用利民”思想,道家的“精神足民”论,法家的“以政裕民”思想等。富民思想的出现表明()
A.生产关系领域发生了变革 B.民本思想成为社会主流思想
C.统治者注重对私产的保护 D.社会阶级矛盾得到有效缓和
8.《诗经》中有“千耦其耘”“十千维耦”之类对大规模集体耕作状况的描述。形成这种状况的主要原因是()
A.氏族公社之下的群居生活 B.农具简陋、生产技术落后
C.征收赋税征发徭役的需要 D.人口高度膨胀工商业萧条
9.考古发现,战国时期冶铁遗址和出土铁器不仅遍及韩、赵、魏、齐、楚、燕、秦七国统治区,而且在边疆少数民族聚居区也有铁器出土;出土铁器的种类涉及人们生产、生活的各个方面。由此可知当时()
A.农耕方式重大变化 B.刀耕火种退出农业生产
C.铁农具已普遍使用 D.牛耕技术逐渐普及全国
10.有学者认为,春秋战国时期是中国一次重要的文明转型时期。这一时期出现的新现象有()
A.贵族政治体制+铁犁牛耕+庄园经济 B.官僚政治体制+铁质农具+小农经济
C.垂直管理体制+男耕女织+城市商业 D.分封制度体系+精耕细作+重农抑商
11.据研究,古代耕犁经历了5000年前的石犁、商周时期的青铜犁、春秋战国时期的铁犁、汉代有犁壁的直辕犁、隋唐时期适宜水田耕作的曲辕犁的演进过程。这说明古代农业()
A.耕作技工具单一,进步缓慢 B.注重运用科学技术发明
C.强调精耕细作,提高产量 D.各项农业技术不断进步
12.英国1801-1861年,大城市人口平均增长2.085%,而小城镇和乡村人口平均仅增长1.039%,大城市人口增长比其余地区快近1倍。导致英国大城市人口增长更快的主要原因是()
A.黑奴贸易带来了大量劳动力 B.纺织业等制造业快速发展
C.世界市场形成,外来移民涌入 D.英国人口出生率迅速上升
13.某史学家说,新航路开辟以来,以西方为主导的世界体系,既促进了全球的联系,又造成了“全球分裂”。这里“全球分裂”是指()
A.西班牙、葡萄牙在全球争夺殖民霸权 B.欧洲形成了两个政治军事集团
C.美苏争夺世界霸权格局形成 D.欧美与亚非拉国家之间的鸿沟扩大
14.19世纪中叶,英国市政厅的设计遵循公开原则。1848年哈利法克斯市在设计市政厅时决定,其位置应在市中心制高点,须有令人注目的高塔和巨大的钟楼。市政厅竣工剪彩时,威尔士王子到场,6万多名观众参加,还有1万多名学生和大型乐队表演节目。这反映了当时英国()
A.建筑风格发生改变 B.城市治理体现民主观念
C.王室权力得到强化 D.人文主义思想开始传播
15.下图所示为以总劳动收入(农业劳动者工资乘以人口)表示的18世纪60年代和19世纪30年代的英国地图(颜色越深代表收入越高)。该图可用于说明当时英国()
注:威尔特郡和埃克塞特是英国传统毛纺织中心和交易中心
A.社会经济发展助推贫富差距缩小 B.工业革命深化普遍改善民众生活
C.产业结构调整影响区域经济发展 D.科技进步推动农业生产水平提高
16.16世纪后,欧洲市场上胡椒的供应量比14世纪中叶充足许多,且胡椒价格下降,走上更多寻常人家的餐桌,因而不再受到贵族的青睐,取而代之的是蔗糖、巧克力、茶叶和烟草。这说明( )
A.欧洲贵族全面接受了美洲饮食文化 B.食物被赋予了区分社会等级的功能
C.新航路的开辟削弱了贵族的地位 D.价格革命推动了洲际物种的交流
17.1858年8月,英国国会通过《印度统治法》,最终剥夺了东印度公司在印度各地的统治权,从而完成对东印度公司的历史性终结,也象征着英国兰开夏棉纺织工业资本家的全面胜利。英国东印度公司被终结的根本原因是()
A.英国为维持在印度的殖民统治作出让步 B.英国需要打开印度的棉纺织业市场
C.英国工业革命的完成自由主义成为潮流 D.英国东印度公司威胁自身海外利益
18.自秦朝至宋元,中国民间贸易多用谷物与钱,无用银之例;但从明朝起,白银逐渐代替其它货币,广为流通。促使这一转变的主要原因是()
A.资本主义萌芽的推动 B.世界市场的逐渐形成
C.商品经济的持续发展 D.区域商帮的逐渐兴起
19.1900年,美国纽约市近400万人口中,有150万人居住在贫民窟。1911年,英国一些城市中两人以上同住一间屋的比例仍相当高。这可用于说明当时()
A.社会阶级矛盾的加剧 B.城市化进程中的问题
C.英美社会治理的滞后 D.英美经济水平的倒退
20.国际货币基金组织特别提款权货币篮子构成(单位:%)
(某一种货币列入国际货币基金组织特别提款权货币篮子的条件包括:该国或货币联盟的货物、服务出口额排名全球前列,并在国际上广泛交易、使用)以上变化反映出()
①美元丧失国际金融领域的中心地位 ②国际货币多元化阻碍经济全球化
③中国的改革开放取得了伟大的成就 ④世界经济格局的多元化发展趋势
A.①② B.①④ C.②③ D.③④
21.下图是二战后成立的四个国际组织的徽标。据此判断,这些国际组织的建立()
A.反映出世界经济联系的加强 B.说明了美苏主导世界经济发展
C.折射出社会主义国家的改革 D.体现了国家干预经济的新模式
22.1865年,上海南京路开始使用煤气灯。有人记载煤气灯照明的情形:“铁管遍埋,银花齐吐,当未设电灯时代,固足以傲不夜城也。”据此可知()
A.工业化推动城市基础设施的完善 B.第二次工业革命加快了城市化进程
C.电灯创造了新的城市夜生活方式 D.上海是中国最早实现城市化的地区
23.图为近代天津年画《五路财神叫门开》,画面中红财神端坐在敞篷汽车上,来到天津城,前面有童子挑着一筐元宝走向聚宝盆。该年画可用以佐证当时天津()
A.城市商业氛围浓厚 B.新的商业经营形式引入
C.新式交通普遍推广 D.民众思想观念深度西化
24.在第三次科技革命的推动下,高等教育不再局限于大学校园内,而是逐步扩展到家庭、工厂、社区等领域;学习者的学习不再局限于一所大学,而是延展到世界范围内的大学;学习者的身份也不再局限于正式的“大学生”,而是扩充了那些渴望获得高等教育课程学习的社会人员。这表明,科技进步()
A.不利于高等教育的持续发展 B.广泛提升了国民科学素养
C.助推教育向广度和深度发展 D.推动人才选拔方式的变革
25.在医学方面,人工智能可以进行基于图片分析的检验结果分析,从而实现辅助诊断,且在部分诊断领域可达到90%以上;在智能金融方面,人工智能可以通过大数据分析,定制理财方案等一系列的研究成果。这反映出()
A.科学技术综合运用水平提高 B.科技发展主要源于社会需要
C.科技发展带来生产生活变化 D.人工智能提升人类智力水平
第II卷(非选择题)
二、材料解析题:本大题共2小题,共36分。
26.阅读下列材料,回答问题。(16分)
材料一西方史学家习惯上把15世纪中期到17世纪中期称为“扩张的时代”。欧洲人把自己来到西半球的事件称之为“地理大发现”。
材料二新航路开辟后,原有的商品如粮食、白糖、香料都有大的增加;同时一些新商品也出现在欧洲市场上,例如美洲的烟草、可可,非洲的咖啡,中国的茶叶。一方面是许多商业金融机构的建立,有信贷机构、殖民贸易股份公司、交易所等。······买空卖空形同赌博,经商者突然暴富、顷刻破产的事例司空见惯。中世纪兴旺发达的地中海贸易成为明日黄花,威尼斯、热那亚等城市的商业地位一落千丈·····而里斯本、伦敦、安特卫普和阿姆斯特丹成为重要的国际商业都市······
(1)材料一中的“地理大发现”主要指什么?(2分)
(2)依据材料二并结合所学知识回答“地理大发现”对欧洲产生了怎样的影响?(2分)有哪些具体表现?(8分)
(3)如何解释“地理大发现”的世界历史意义?(4分)
27.恩格斯说:“科学是一种在历史上起推动作用的、革命的力量。”请结合两次工业革命的相关史实,回答下列问题。(20分)
材料一:斯塔夫里阿诺斯在《全球通史》中这样表述:(英国拥有)很大的,不断扩展的市场······英国还拥有更多的,可作工业革命的资金用的流动资本,源源流入英国的商业利润比流入其他任何国家的都多······由于行会较早瓦解,由于对传统的条块农田的圈占,英国获得了充裕的流动劳动力······贫穷的农民失去了自己的部分甚至全部的土地,被迫当租地人或打散工的人,否则,就不得不去城里找工作。
材料二:瓦特机发明前,英国工业生产动力主要是水力·····这样的动力缺陷是明显的。煤炭是英国工业革命的主要动力来源······(大不列颠拥有)“供应不会枯竭的优质煤炭”。(引者按:若干代以后真的还是“供应不会枯竭”吗?)英国工业革命······在人类历史上首次创造了烟囱多于教堂尖顶的图景。
--马克壵《世界文明史》
(1)根据材料一并结合所学知识,概括斯塔夫里阿诺斯认为工业革命的爆发首先需要满足的三项因素。并结合所学知识,分析18世纪的英国是如何满足这三项因素的?(6分)
(2)两次工业革命中影响最为深远的发明分别是什么?(4分)
(3)结合所学知识概述蒸汽机的发明有什么样的历史影响?(10分)
三、开放性试题:本大题共1小题,共14分。
【近代以来城市化进程】阅读材料,完成下列要求。
阅读材料,提取信息,结合所学,围绕“城市化进程”提出一个观点并加以阐释。
(要求:观点明确,史论结合,表述成文。)
滨海新区田家炳中学2024-2025-1
高二年级月考考试 历史 试卷
答案
【答案】
1.D 2.D 3.D 4.B 5.D 6.C 7.A 8.B
9.A 10.B 11.C 12.B 13.D 14.B 15.C 16.B
17.C 18.B 19.B 20.D 21.A 22.A 23.A 24.C
25.C
26.(16分)
(1)新航路开辟。(2分)
(2)引起欧洲“商业革命”。(2分)
具体表现:商业活动范围扩大,商品流通品种增多;商业经营方式变化,商业投机出现;商路和贸易中心转移。 (8分)
(3)世界由长期孤立、分散、隔绝开始走向联系,各地文明开始会合交融,世界市场的雏形开始出现,世界日益连成一个整体。(4分)
27.(20分)
(1)因素:市场、资金和劳动力。三项因素如何满足:市场:殖民扩张扩大了海外市场,圈地运动扩大了国内市场;资金:殖民扩张和海外贸易提供了资金;劳动力:圈地运动和行会较早瓦解,提供了劳动力资源。(6分)
(2)发明:第一次工业革命中的“万能蒸汽机”的制成;第二次工业革命中是电的发明和广泛应用。(4分)
(3)蒸汽机采用新的能源,极大的提高了生产力,人类进入“蒸汽时代”;推动了燃料起讫点
绕好望角
经苏伊士运河
伦敦-孟买
17400km
10100km
马赛-孟买
16000km
7400km
伦敦-新加坡
18990km
13350km
美元
英镑
欧元
日元
人民币
2011-2015年
41.9
11.3
37.4
9.4
/
2016-2021年
41.73
8.09
30.93
8.33
10.92
工业、机械制造业、冶金业、材料工业的革命:随着汽船和蒸汽机车的发明,出现了交通运输业革命,联结世界经济的纽带逐渐形成;蒸汽机的使用,使工厂规模扩大,加快了城市化进程;蒸汽机导致煤的大量开采和使用,蕴含了“能源问题”,加剧了环境污染。(10分)
28.(14分)示例:
论点:近代城市化进程反映中西方工业化的发展历程。
论述:从18世纪中期到19世纪下半叶,西方资本主义国家相继完成工业革命,与此同时,西方城市也是发展最为迅速的时期。近代西方城市化的发展主要是工业城市的发展。随着工业革命开展,工业资产阶级逐渐获取统治地位,要求政府通过改革、立法等形式来保障工业经济发展。同时在城市化过程出现许多公共问题,政府又通过立法、行政等手段来改善城市问题,促成城市规划的兴起的发展。而中国自1840年鸦片战争爆发以来,西方列强强迫清政府签订一系列不平等条约,近代中国城市的发展与割地、开辟通商口岸和租界有直接关系,在这些地区兴办了一些外国企业和洋务工业,影响城市的发展。我国出现了半殖民地、殖民地的城市,虽然部分改变了中国古代城市结构,但城市发展服务于列强的政治、经济侵略。近代中国城市发展极不平衡,主要局限在通商口岸城市和城市的租界内,城市规划呈现出中西合璧、新旧杂陈的特征。
综上,近代中西城市化进程表现迥异,折射出中西方近代工业发展的不同历程。
相关试卷
这是一份2024-2025学年度天津市滨海新区田家炳中学高一上学期12月月考历史试卷,共10页。试卷主要包含了单选题,材料解析题等内容,欢迎下载使用。
这是一份2024-2025学年度天津市滨海新区田家炳中学高三上学期12月月考历史试卷,共7页。试卷主要包含了单选题,非选择题题等内容,欢迎下载使用。
这是一份天津市滨海新区田家炳中学2024-2025学年高二年级上学期12月月考历史试卷,共6页。

