还剩5页未读,
继续阅读
所属成套资源:2025商丘十校高二上学期11月期中考试及答案(九科)
成套系列资料,整套一键下载
2025商丘十校高二上学期11月期中考试历史PDF版无答案
展开
这是一份2025商丘十校高二上学期11月期中考试历史PDF版无答案,共8页。
相关试卷
2025黄山八校联考高二上学期11月期中考试历史PDF版无答案:
这是一份2025黄山八校联考高二上学期11月期中考试历史PDF版无答案,共6页。
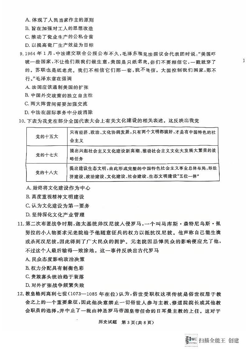
2025郑州十校联考高二上学期11月期中考试历史含答案:
这是一份2025郑州十校联考高二上学期11月期中考试历史含答案,文件包含历史试卷docx、历史学科答案docx等2份试卷配套教学资源,其中试卷共8页, 欢迎下载使用。
2025丹东七校协作体高一上学期11月期中考试历史PDF版无答案:
这是一份2025丹东七校协作体高一上学期11月期中考试历史PDF版无答案,共4页。

