还剩11页未读,
继续阅读
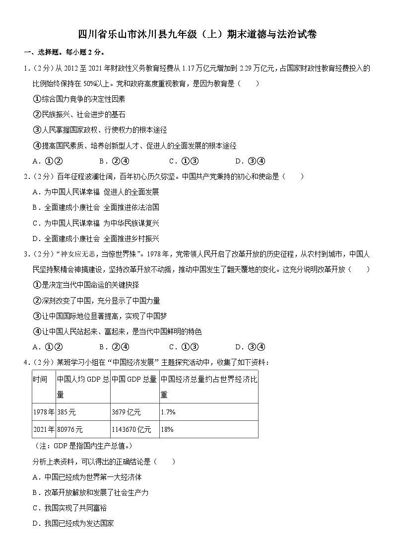
四川省乐山市沐川县九年级(上)期末道德与法治试卷
展开
这是一份四川省乐山市沐川县九年级(上)期末道德与法治试卷,共14页。试卷主要包含了选择题,材料题等内容,欢迎下载使用。
相关试卷
四川省乐山市沐川县2023-2024学年八年级下学期期末道德与法治试卷(解析版):
这是一份四川省乐山市沐川县2023-2024学年八年级下学期期末道德与法治试卷(解析版),共13页。试卷主要包含了 根据国家机关组织系统简表等内容,欢迎下载使用。
四川省乐山市沐川县2023-2024学年八年级下学期期末道德与法治试卷(解析版):
这是一份四川省乐山市沐川县2023-2024学年八年级下学期期末道德与法治试卷(解析版),共13页。试卷主要包含了 根据国家机关组织系统简表等内容,欢迎下载使用。
[政治][期末]四川省乐山市沐川县2023-2024学年八年级上学期期末道德与法治试题:
这是一份[政治][期末]四川省乐山市沐川县2023-2024学年八年级上学期期末道德与法治试题,共4页。

