山东省济宁市2024届高三上学期期末考试生物试卷(Word版附解析)
展开
这是一份山东省济宁市2024届高三上学期期末考试生物试卷(Word版附解析),文件包含山东省济宁市2024届高三上学期期末考试生物试题word版含解析docx、山东省济宁市2024届高三上学期期末考试生物试题docx等2份试卷配套教学资源,其中试卷共31页, 欢迎下载使用。
注意事项:
1.答卷前,考生务必将自己的姓名、考生号等填写在答题卡和试卷指定位置。
2.回答选择题时,选出每小题答案后,用铅笔把答题卡上对应题目的答案标号涂黑。
如需改动,用橡皮擦干净后,再选涂其他答案标号。回答非选择题时,将答案写在答题卡上。写在本试卷上无效。
3.考试结束后,将本试卷和答题卡一并交回。
一、选择题:本题共15小题,在每小题给出的四个选项中,只有一项是符合题目要求的。每小题2分,共30分。
1. 生物大分子是由单体按一定的排列顺序和连接方式形成的多聚体。下列说法正确的是( )
A. 蛋白质、多糖、脂肪都属于多聚体
B. 人体内的每种蛋白质都含有21种单体
C. 流感病毒的遗传物质彻底水解后可生成4种单体
D. 单体都以若干相连的碳原子构成的碳链为基本骨架
2. 细胞膜塑形蛋白可促进某些囊泡的形成,将来自细胞区室表面旧的或受损的蛋白质带到“回收利用工厂”后降解,产生的“组件”可重新利用。下列说法正确的是( )
A. 人体细胞内能形成囊泡的结构有内质网、高尔基体等
B. “回收利用工厂”是溶酶体,“组件”是氨基酸和核苷酸等
C. 在“回收利用工厂”合成的酶将蛋白质降解时,需线粒体提供能量
D. 细胞内旧的或受损蛋白识别后被清除,体现了细胞膜的信息交流功能
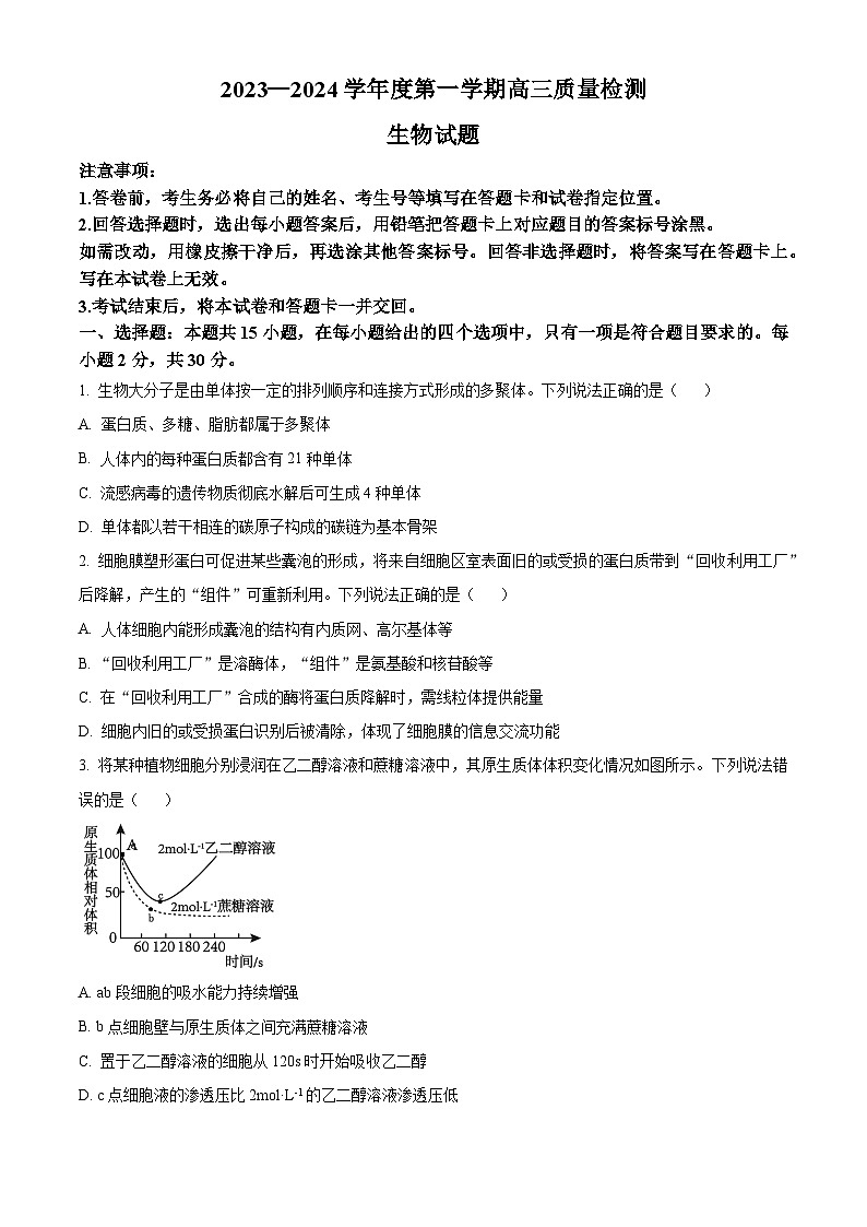
3. 将某种植物细胞分别浸润在乙二醇溶液和蔗糖溶液中,其原生质体体积变化情况如图所示。下列说法错误的是( )
A. ab段细胞的吸水能力持续增强
B. b点细胞壁与原生质体之间充满蔗糖溶液
C. 置于乙二醇溶液的细胞从120s时开始吸收乙二醇
D. c点细胞液的渗透压比2ml·L-1的乙二醇溶液渗透压低
4. Mad2蛋白可控制细胞周期的进程,当染色体着丝粒与两边纺锤丝相连并正常排列在赤道板上时,该蛋白会消失,细胞进入分裂后期;若染色体受到两极相等拉力时该蛋白也会消失;若染色体的着丝粒只与一侧的纺锤丝相连,即形成单附着染色体,在Mad2蛋白的作用下延缓进入后期。下列说法正确的是( )
A. 正常细胞周期中始终有Mad2蛋白
B. Mad2蛋白通过促进着丝粒分裂,使细胞进入后期
C. 若细胞中出现单附着染色体,细胞将一直停留在分裂中期
D. 癌细胞染色体排布异常时细胞分裂未明显延缓,可能是Mad2蛋白缺失所致
5. 豌豆的高茎(N)对矮茎(n)为显性,种子的圆粒(R)对皱粒(r)为显性。现有甲、乙两个品系,其体细胞中部分染色体及基因情况如图。甲、乙杂交,后代出现一个基因型为RRr的子代丙。已知含片段缺失染色体的雄配子致死,不考虑基因突变。下列说法正确的是( )
A. 甲品系自交,后代有4种表型、6种基因型
B. 甲与乙杂交,F1有两种基因型且F1的雄配子均不致死
C. 丙与甲杂交,子代基因型Rr的概率是1/4
D. 丙产生的原因是甲在减数分裂Ⅰ时异常
6. 细胞可利用氨基酸合成酶合成某些氨基酸,其合成的部分机理是,当细胞内某些氨基酸缺乏时,tRNA无法结合该种氨基酸,空载的tRNA与核糖体结合后引发RclA利用GDP和ATP合成ppGpp。已知ppGpp是细胞内的一种信号分子,可提高X基因或降低Y基因的转录水平,也可直接影响翻译过程。下列说法正确的是( )
A. tRNA通过碱基互补配对识别结合氨基酸
B. 翻译过程中,启动子位于mRNA的首端
C. 基因X或Y上可能有ppGpp的作用靶点
D. 基因Y可能是促进所缺乏氨基酸合成的基因
7. 恶性高热是一种潜在致命性常染色体单基因遗传病,患者一般无症状,但可被麻醉剂诱发出现高热等症状,死亡率极高。某家庭的母亲和女儿皆因接触麻醉剂诱发恶性高热,母亲不幸去世,女儿经及时抢救恢复正常。将该家庭成员的相关基因经限制酶切割后电泳,结果如图所示。不考虑突变,下列说法错误的是( )
A. 该遗传病一定是显性遗传病
B. 女儿致病基因不可能来自父亲
C. 该致病基因由正常基因发生碱基替换形成
D. 儿子与无麻醉剂接触史的女性结婚,其女儿是杂合子的概率是1/2
8. 2023年杭州亚运会中,中国女篮运动员全力以赴,奋力拼搏,卫冕冠军。比赛过程中球员的每一个动作,都离不开神经系统的调节。下列说法错误的是( )
A. 运动时兴奋在神经纤维上单向传导
B. 运动员完成投篮动作属于条件反射
C. 运动时交感神经占优势,瞳孔收缩、心跳加快
D 若球员内环境中Na+浓度降低,则神经元兴奋时膜内外电位差减小
9. 在毛囊生长期,毛囊干细胞被周围细胞分泌的GAS6蛋白激活,增殖分化形成毛囊细胞,生出毛发。当压力过大时,皮质醇水平升高,许多毛囊干细胞停止分裂,引起脱发。下列说法正确的是( )
A. 皮质醇在肾上腺皮质细胞核糖体中合成
B. 促肾上腺皮质激素释放激素增多导致皮质醇分泌增多,为神经-体液调节
C 压力过大时,毛囊干细胞中GAS6蛋白基因表达受抑制导致其停止分裂
D. 当血液中皮质醇含量高于正常水平时,会抑制下丘脑和垂体分泌相关激素
10. 如图为水痘病毒侵入机体引发的部分免疫应答过程。下列说法正确的是( )
A. 在骨髓中发育成熟的②既参与体液免疫又参与细胞免疫
B. 图中一个细胞③增殖分化为多种细胞⑤,产生多种抗体
C. 细胞⑤识别水痘病毒后,在核糖体、内质网、高尔基体等参与下分泌物质a
D. 水痘病毒与B细胞接触为细胞③活化提供了一个信号
11. 油菜素内酯(BR)在应对盐碱地对水稻生产的制约具有重要意义。研究团队利用NaCl溶液模拟盐胁迫,探究不同浓度的BR对盐胁迫下水稻幼苗生长及生理特性的影响,S-0.5、S-1.0、S-1.5、S-2.0、S-2.5、S-3.0分别表示0.5、1.0、1.5、2.0、2.5、3.0mg/L浓度的BR溶液对盐胁迫水稻种子的处理,结果如图所示。下列说法错误的是( )
A. CK组需用等量BR溶液的溶剂处理盐胁迫水稻种子
B. 由图可知适量BR处理可提高盐胁迫下水稻幼苗的叶绿素含量
C. 初步推测水稻幼苗抗盐胁迫的最适BR溶液浓度在0.5~1.5mg/L之间
D. 施用BR后,及时补充适量Mg2+更有利于盐碱地中的水稻增产
12. 蝗灾指飞蝗聚集引起的自然灾害,从环境角度看,主要由旱灾引起。当飞蝗密度超过6只/m2后,飞蝗会大量聚集、集体迁飞。某飞蝗种群密度约为10只/m2,调查其部分能量流动[单位:J/(hm2⋅a)]情况为:摄入量1.05×109,同化量7.50×108,呼吸量7.20×108。下列说法正确的是( )
A. 干旱环境有利于提高蝗虫的出生率
B. 调查该飞蝗种群密度的最佳方法是标记重捕法
C. 该飞蝗种群流向分解者的能量为3.0×108J/(hm2⋅a)
D. 该飞蝗种群与下一营养级间的能量传递效率为4%
13. 研究人员研究了某一封闭群落中甲、乙种群的数量特征,其出生率/死亡率(M)变化如图所示。下列说法正确的是( )
A. 甲乙种间关系最可能是捕食
B. t1时甲、乙的种群密度基本相等
C. t1~t2间乙种群年龄结构为增长型
D. 乙的种群数量先增后减,最后趋于环境容纳量
14. 原产于巴西的水葫芦象甲只能在水葫芦上完成生活史,其幼虫和成虫专以水葫芦营养器官为食。草鱼喜食水葫芦较嫩的根系和芽苞,从而导致水葫芦死亡。研究人员欲利用天敌控制我国南方某池塘水葫芦的疯长。下列说法错误的是( )
A. 引入土著草鱼可提高该池塘的抵抗力稳定性
B. 引入水葫芦象甲可能危害当地生物的多样性
C. 引入天敌可改变该池塘群落演替的方向和速度
D. 利用天敌降低水葫芦的种群密度属于生物防治
15. 某生物兴趣小组利用葡萄制作果酒,然后制作果醋。下列说法正确的是( )
A. 为防止杂菌污染,葡萄需用清水冲洗1~2次,用75%的酒精消毒
B. 为防止发酵瓶内压力过大,需每隔一段时间打开瓶盖释放产生的CO2
C. 若果酒发酵时瓶中进入了空气,则发酵液表面会因醋酸菌增殖产生菌膜
D. 在有氧条件下,果酒发酵过程中产生的大量醋酸菌利用乙醇发酵产生醋酸
二、选择题:本题共5小题,每小题3分,共15分。每小题给出的四个选项中,有的只有一个选项正确,有的有多个选项正确,全部选对的得3分,选对但不全的得1分,有选错的得0分。
16. 土壤中的磷通常以磷酸钙等难溶态的形式存在,在水中为白色沉淀。溶磷菌能够将其转化为可被植物直接利用的可溶性磷。从土壤中筛选转化能力强的溶磷菌的主要步骤如图所示,下列说法错误的是( )
A. 应选择步骤②透明圈中的菌落进行后续实验
B. 步骤③可使用平板划线法接种需培养的细菌
C. 步骤⑤的培养基需进行高压蒸汽灭菌
D. 目的菌应选自a—b的值最大的培养基
17. 植物细胞线粒体内膜上具有细胞色素氧化酶(COX)和交替氧化酶(AOX)。氰化物有剧毒,能够抑制COX的活性而对AOX的活性无影响,细胞在AOX作用下消耗等量呼吸底物比正常情况产生更多热量,这种呼吸方式称为抗氰呼吸。下列说法错误的是( )
A. AOX参与NADH与O2结合的过程
B. 抗氰呼吸中有机物氧化分解不彻底,生成的ATP较少
C. COX与AOX对氰化物敏感性不同的根本原因是基因选择性表达
D. 敲除细胞中控制AOX合成的基因可以提高植物抵抗氰化物的能力
18. 某自花传粉植物的花色有红、紫、蓝三种,其花色与液泡膜上两种H+转运蛋白X和Y有关,X、Y蛋白分别由基因M、N控制合成,基因m、n导致X、Y蛋白功能异常。红花植株中X或Y蛋白功能异常使细胞液由酸性变为中性,植物开紫花;X和Y蛋白功能均异常使细胞液由酸性变为碱性,植物开蓝花。m基因还会导致花粉育性下降。为探究该植物花色的遗传规律,研究人员使用纯合亲本进行了图示实验。下列说法正确的是( )
A. 实验一中亲代紫花的基因型一定是mmNN
B. M基因突变一定导致花粉育性下降50%
C. 实验二中F2红花∶紫花∶蓝花=15∶8∶1
D. 该植物花色的形成体现了基因通过控制蛋白质的结构控制生物性状
19. 突触前抑制是指通过突触前轴突末梢兴奋,抑制另一个突触前膜的神经递质释放,从而使突触后神经元呈现出抑制性效应的现象,如图1中A、B、C神经元之间的作用;突触后抑制是指突触前神经元轴突末梢释放抑制性神经递质,提高了突触后膜对K+、Cl-,尤其是Cl-的通透性,在突触后膜形成抑制性突触后电位。以下说法错误的是( )
A. 图1中A神经元的轴突与C神经元的细胞体形成突触
B. B对C发挥突触前抑制时,神经元A细胞膜释放抑制性神经递质
C. B发挥触前抑制时,神经元C上的电位变化如图2中的丁所示
D. 发生突触后抑制时,突触前膜上的电位变化如图2中的甲所示
20. 荒漠地区的郊狼烟草,一次充沛降雨后较短时间内即可生长发育成熟,开花结果。其花夜间会散发浓郁的香味吸引天蛾等昆虫,天蛾吸食花蜜时帮其传粉,并在叶片上产卵。郊狼烟草叶片受到天蛾幼虫攻击后产生尼古丁,尼古丁可以使幼虫麻痹,并使幼虫释放特殊香味吸引天敌大眼长蝽和鞭尾蜥。下列说法错误的是( )
A. 郊狼烟草和天蛾幼虫都可产生信息素—尼古丁
B. 郊狼烟草生命周期短是一种对荒漠环境的适应性
C. 该实例反映出的生物种间关系有互利共生、捕食和种间竞争
D. 该实例体现了信息传递在生物繁衍和调整种间关系中的重要作用
三、非选择题:本题包括5小题,共55分。
21. 研究发现光反应产生的ATP与NADPH的数量比为2.57∶2,而暗反应消耗的ATP与NADPH的数量比为3∶2,导致NADPH积累,从而限制光合速率。通过基因工程在细胞中增加异丙醇合成途径,可提高光合速率,原理如图所示。回答下列问题。
注:PSⅡ、PSI是由光合色素与蛋白质等结合构成的进行光吸收的功能单位。
(1)图1中①②表示的物质分别是______,绿色植物细胞中PSI和PSⅡ位于叶绿体的______上,NADPH积累会限制光合速率的原因是______。
(2)基因A、B、C分别控制A、B、C酶的合成。研究人员以蓝细菌为研究模型,进行三组实验:组别一不导入外源基因,组别二导入基因A、B,组别三导入基因A、B、C,相关指标的检测结果如图2。
①组别一、二的结果说明______。研究人员只将C基因导入蓝细菌中,在培养基中添加______进行相同培养,若蓝细菌有效提高光合速率是由于额外的NADPH消耗直接导致,则实验结果应与组别______相同。
②综上分析在蓝细菌中创建异丙醇合成途径能够提高光合速率的原因是________________________(答出两点)。
22. 电离辐射可以诱导大量心肌细胞凋亡从而引起心脏疾病。研究表明circRNA可以通过miRNA调控P基因表达进而影响细胞凋亡,机制如图所示。回答下列问题。
(1)合成P蛋白时,核糖体沿着mRNA分子的______方向移动,一个mRNA分子可以结合多个核糖体的意义是______。
(2)图中miRNA对P基因表达的影响______(“属于”或“不属于”)表观遗传,理由是________________________。
(3)据图分析circRNA______(“促进”或“抑制”)细胞凋亡。根据信息,试提出治疗该种心脏疾病的2种新思路______。
23. 马铃薯野生种是二倍体,普通栽培种为四倍体,其减数分裂形成配子时,同源染色体联会出现“2+2”、“3+1”、“2+1+1”等类型。马铃薯既可用种子繁殖,也可用块茎繁殖,块茎繁殖易积累病毒。回答下列问题。
(1)用种子繁殖是实现马铃薯育种优化的重要途径,原因是________________________。
(2)研究人员为获得具有杂种优势的杂交种,需先纯化父本和母本,再让其杂交,从而获得表现一致的杂交种。
①四倍体栽培种比野生种杂交育种难度大,原因是________________________。
②研究发现,二倍体马铃薯传粉时,花柱中的S-RNase蛋白过多会引起花粉管生长停滞,其它植株花粉产生的SLF蛋白能识别并降解S-RNase。推测二倍体马铃薯自交不亲和的原因是______。由于自交不亲和的特性,野生种无法获得______,限制了野生种杂交育种进程。自交不亲和是马铃薯在长期进化中形成的维持马铃薯______多样性的一种策略。
(3)研究者发现一株自交亲和的二倍体马铃薯杂合植株,并确定该性状受显性基因A控制,A蛋白可广泛识别并降解多种类型的S-RNase;该杂合植株的自交后代只出现AA和Aa两种基因型,比例接近1∶1,而不是1∶2,推测其原因是________________________。
(4)育种过程中,为短期内获得野生型自交亲和纯化个体,可进行单倍体育种。
①研究者获得了野生型基因突变个体S,用S给自交亲和马铃薯授粉,会结出一定比例的单倍体籽粒。对亲子代该突变基因及其等位基因进行PCR扩增并电泳,结果如图所示。推测F1单倍体是由______发育而来。
②为便于筛选单倍体,研究者向S中转入能在胚和胚乳中表达的红色荧光蛋白基因RFP,并得到转基因纯合子S',用S'进行上述杂交实验。单倍体籽粒与二倍体籽粒的胚乳都是由1个精子和2个极核结合发育而成,极核的遗传物质与卵细胞相同。写出筛选单倍体籽粒的原理______。
24. 科研人员对信息在突触处的传递进行研究,发现导致突触后膜电位变化有钙离子(Ca2+)依赖和非钙离子依赖两种类型。回答下列问题。
(1)Ca2+依赖兴奋传至轴突末梢,膜电位发生______的变化,触发Ca2+以______的方式顺浓度梯度内流,使突触小泡向突触前膜移动,释放神经递质,引发突触后膜电位变化。
(2)科研人员对非Ca2+依赖的信号传递方式进行了系列研究。
①研究发现突触前神经元(DRG)细胞膜上存在受电压调控的N通道。将大鼠DRG与突触后神经元(DH)混合培养,在______条件下,向体系中加入N通道的______,对DRG施加电刺激后,未检测到突触后膜电位变化,说明N通道参与了非Ca2+依赖的突触信号传递。
②设计实验验证在非Ca2+依赖的方式中,介导突触传递兴奋信号的神经递质是谷氨酸,以无Ca2+条件下混合培养的DRG和DH细胞为实验材料,完成相关实验。写出实验思路:____________;预测实验结果:____________。
25. 过量饲料和鱼类粪便中的氨氮类物质可以使鱼塘水质恶化,严重时会造成水体富营养化,发生水华。选用吸附性较强材料制成的水稻浮床可明显优化水体微生物结构,浮床附近水体、水稻根系及基质中的好氧细菌和真菌数量明显高于无浮床处水体。回答下列问题。
(1)在鱼塘生态系统中,水稻浮床微生物大多数属于______,其能量主要来自于生物遗体、______等(答出两点)。从物质循环的角度分析,鱼的作用是____________。
(2)水稻浮床可通过______和______有效防止浮游藻类大量繁殖。
(3)水稻浮床可通过______、______和______减小水体污染物的含量,从而达到净化水质的作用。
相关试卷
这是一份山东省济宁市实验中学2025届高三上学期10月月考生物试题word版含解析,文件包含山东省济宁市实验中学2025届高三上学期10月月考生物试题word版含解析docx、山东省济宁市实验中学2025届高三上学期10月月考生物试题docx等2份试卷配套教学资源,其中试卷共36页, 欢迎下载使用。
这是一份山东省济宁市实验中学2025届高三上学期10月月考生物试题(Word版附解析),文件包含山东省济宁市实验中学2025届高三上学期10月月考生物试题word版含解析docx、山东省济宁市实验中学2025届高三上学期10月月考生物试题docx等2份试卷配套教学资源,其中试卷共36页, 欢迎下载使用。
这是一份山东省济宁市第一中学2024-2025学年高三上学期开学考试生物试题(Word版附答案),共15页。试卷主要包含了回答非选择题时,必须使用0, 碘是合成甲状腺激素的重要原料,5mL淀粉酶和1mL淀粉溶液等内容,欢迎下载使用。

