山东省济南市莱芜区2024-2025学年八年级上学期11月期中道德与法治试题-A4
展开
这是一份山东省济南市莱芜区2024-2025学年八年级上学期11月期中道德与法治试题-A4,共8页。试卷主要包含了 在商场里,我们是一名消费者, 人的身份是通过社会关系确定的, 下图给我们的启示是等内容,欢迎下载使用。
注意事项:
1 答题前请考生务必在答题卡的规定位置将自己的姓名、座位号等内容填写准确,并在答题卡规定位置粘贴条形码。
2. 本试题分选择题和综合题两部分,共8页。全卷满分100分,考试时间为60分钟。
3. 请将选择题和综合题两部分答案填写在答题卡上,填在试卷或其它位置不得分。选择题答案用2B铅笔涂写。
4. 考试结束后,由监考教师把答题卡收回。
选择题部分 (共50分)
一、选择题:本题共20小题,每小题2.5分,共50分。每小题只有一个选项符合题目要求。
1. 在商场里,我们是一名消费者:在家里,我们是父母的子女; 在学校,我们是老师的学生、同学的同学; 在祖国大家庭中,我们是未来的建设者……这表明 ( )
A. 关注社会的发展,需要我们积极献计献策
B. 公民关心社会发展,有利于塑造健全人格
C. 在不同的社会关系中,我们具有不同的身份
D. 关心社会发展,需要每个社会成员无私奉献
2. 2023年12月5日是第38个“国际志愿者日”。某中学50多名学生协助地方交警部门开展“协助维护小学生放学交通秩序”志愿服务活动:在学校门口维护交通秩序、引导家长有序停放车辆、协助小学生快速安全地通过马路、及时劝阻不文明交通行为。该中学学生参加“协助维护小学生放学交通秩序”志愿服务活动( )
A. 是扮演好交警角色,承担维护秩序责任的表现
B. 能培养指挥交通、执勤执法能力,培养敬业精神
C. 是一种亲社会的行为,能提升人生价值
D. 目的在于获得社会接纳和认可,赢得他人赞誉
3. 某校开展“电子信息与智能科技的奥秘”主题研学活动,以下是活动过程:
此研学活动旨在让学生( )
①提前进入社会,应对全球科技挑战 ②在活动中扩展生活的阅历,提升素质
③关心国家发展,为国家发展感到自豪 ④了解、关注社会变化,参与社会实践
A. ①②③ B. ①②④ C. ①③④ D. ②③④ 4. 下图的注释是: “要更好地融入集体和社会,常常需要把M翻过来。”(ME=我,WE=我们)这给我们的启示是 ( )
A. 人的成长过程是不断社会化的过程
B. 社会的存在和发展离不开每个个体
C. 在集体中要处理好竞争合作的关系
D. 维护好个人的合法权益和人身自由
5. 人的身份是通过社会关系确定的。我与李奶奶是邻居。我与李奶奶的关系属于( )
A. 血缘关系 B. 地缘关系 C. 业缘关系 D. 亲缘关系
6. 有了微博、微信朋友圈后,很多人都会在这些社交平台上各种“晒”,但是一不小心就有可能泄露隐私。下列做法有可能泄露个人隐私的是( )
①小丽晒出国庆全家出游的机票 ②小明晒出妈妈精心烹制的早餐
③小军晒出自己网购的快递收货单 ④小金晒出刚刚办好的居民身份证
A.①②③ B.①②④ C.①③④ D.②③④
7. 某国产洗护品牌直播时标错了洗衣粉价格,负责人在发货清点时发现约23万单洗衣粉每单多卖了10元,共计230万元,随即发表声明表示把差价退还消费者,这一举动得到网友纷纷点赞。这告诉我们 ( )
①要运用诚信智慧,获取经济利益 ②不讲诚信定会受到法律制裁
③要树立诚信意识,真诚待人 ④诚信是企业的无形资产
A. ①② B. ①④ C. ②③ D. ③④
8. 下图给我们的启示是( )
A. 网络无限,想说什么说什么
B. 网络上的信息都是真实的,我们可以完全相信
C. 沉迷网络影响学习和生活,我们要理性参与网络生活
D. 网络中充斥着虚假的、不良的信息,我们要完全远离网络
9. ChatGPT 成为历史上增长最快的消费者应用程序。专家预计,ChatGPT 将为信息产业带来巨大变革,不仅能理解很多人类问题和指令,流畅展开多轮对话,也在越来越多领域显示出解决多种通用问题的能力。这说明( )
①网络让生活更加便利和多彩 ②网络已成为我们生活的全部
③网络让信息交流变得更快捷 ④网络信息可不受约束地传递
A. ①② B. ①③ C. ②③ D. ③④
10. 一部微短剧《逃离大英博物馆》带火了手机竖屏微短剧。横店因每周有近百个剧组拍手机竖屏微短剧被称为了“竖店”。如此高速量产,在带来快速的高回报的同时,随之而来的内容同质化、泛娱乐化、诱导消费甚至短剧内容触碰道德、法律底线等问题。对此认识正确的是 ( )
A. 微短剧快速发展解决了不少就业岗位,可以任其发展 B. 微短剧应免费播放,保护消费者合法权益
C. 微短剧让人沉溺其中,我们要全面禁止其发展
D. 加强规范管理,警惕粗制滥造,防止微短剧失序失范
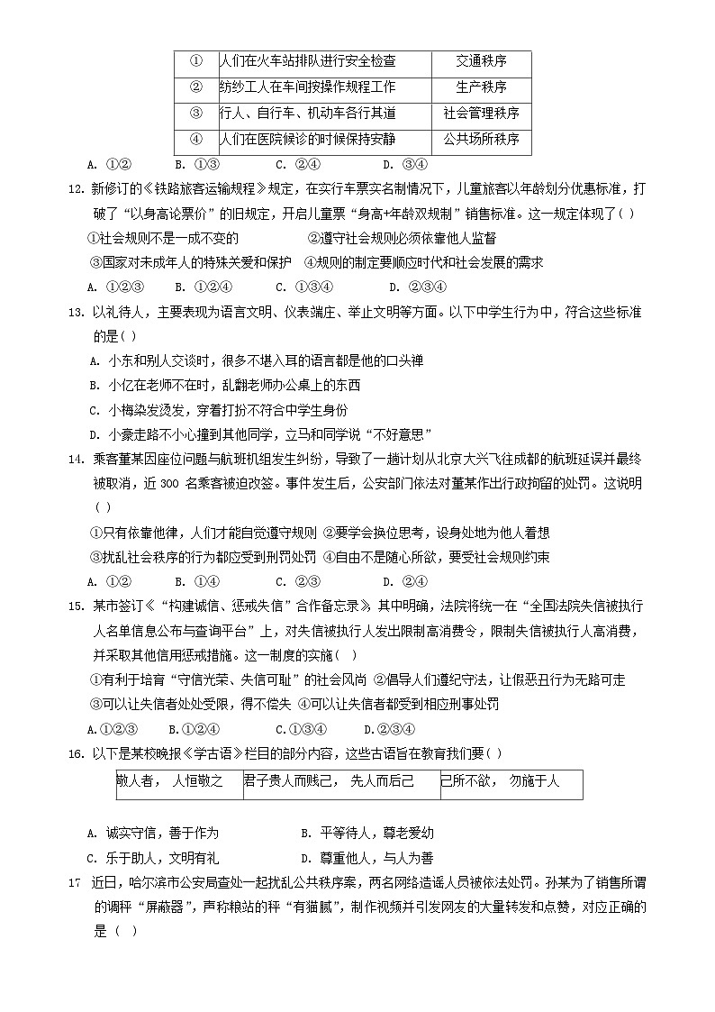
11. 社会秩序是社会生活的一种有序化状态。下列判断正确的是( )
A. ①② B. ①③ C. ②④ D. ③④
12. 新修订的《铁路旅客运输规程》规定,在实行车票实名制情况下,儿童旅客以年龄划分优惠标准,打破了“以身高论票价”的旧规定,开启儿童票“身高+年龄双规制”销售标准。这一规定体现了( )
①社会规则不是一成不变的 ②遵守社会规则必须依靠他人监督
③国家对未成年人的特殊关爱和保护 ④规则的制定要顺应时代和社会发展的需求
A. ①②③ B. ①②④ C. ①③④ D. ②③④
13. 以礼待人,主要表现为语言文明、仪表端庄、举止文明等方面。以下中学生行为中,符合这些标准的是( )
A. 小东和别人交谈时,很多不堪入耳的语言都是他的口头禅
B. 小亿在老师不在时,乱翻老师办公桌上的东西
C. 小梅染发烫发,穿着打扮不符合中学生身份
D. 小豪走路不小心撞到其他同学,立马和同学说“不好意思”
14. 乘客董某因座位问题与航班机组发生纠纷,导致了一趟计划从北京大兴飞往成都的航班延误并最终被取消,近300 名乘客被迫改签。事件发生后,公安部门依法对董某作出行政拘留的处罚。这说明( )
①只有依靠他律,人们才能自觉遵守规则 ②要学会换位思考,设身处地为他人着想
③扰乱社会秩序的行为都应受到刑罚处罚 ④自由不是随心所欲,要受社会规则约束
A. ①② B. ①④ C. ②③ D. ②④
15. 某市签订《“构建诚信、惩戒失信”合作备忘录》,其中明确,法院将统一在“全国法院失信被执行人名单信息公布与查询平台”上,对失信被执行人发出限制高消费令,限制失信被执行人高消费,并采取其他信用惩戒措施。这一制度的实施( )
①有利于培育“守信光荣、失信可耻”的社会风尚 ②倡导人们遵纪守法,让假恶丑行为无路可走
③可以让失信者处处受限,得不偿失 ④可以让失信者都受到相应刑事处罚
A.①②③ B.①②④ C.①③④ D.②③④
16. 以下是某校晚报《学古语》栏目的部分内容,这些古语旨在教育我们要( )
A. 诚实守信,善于作为 B. 平等待人,尊老爱幼
C. 乐于助人,文明有礼 D. 尊重他人,与人为善
17 近日,哈尔滨市公安局查处一起扰乱公共秩序案,两名网络造谣人员被依法处罚。孙某为了销售所谓的调秤“屏蔽器”,声称粮站的秤“有猫腻”,制作视频并引发网友的大量转发和点赞,对应正确的是 ( )
A. 民事违法行为——赔偿损失——司法机关执行
B. 行政违法行为——罚金处罚——人民法院执行
C. 刑事违法行为——罚款处罚——检察机关执行
D. 行政违法行为——罚款处罚——公安机关执行
18. 为提高学生的法律素养,强化守法观念,展现当代校园法律新风貌,某校开展“刑事模拟法庭”活动。下列可以作为庭审案例的是 ( )
A. 李某醉酒后驾车,开到马路中间的隔离带,导致对面行人受伤
B. 中学生小王多次抽烟、旷课、打架,还与社会不良青年来往
C. 某居民楼住户范某违规将电动车推进楼道充电,堵塞消防通道
D. 陈某在小区遛狗时见四周无人,解开犬绳任其自由活动,邻居吴某不慎被狗咬伤
19. 某景区两名男子装扮成孙悟空,拉着游客合影后,再向游客强行收费。游客气愤之余报了警。民警经调查取证,认定两人行为违法,对其予以行政拘留处罚。由此可见( )
①报警是维护合法权益的最后屏障 ②强行收费的行为是刑事违法行为
③法律禁止做的坚决不做 ④学会依法维护自己的合法权益
A. ①② B. ①④ C. ②③ D. ③④
20. 在武汉,一名10岁女孩被3名歹徒劫持后,利用歹徒吃夜宵之机,趁歹徒不备,边向饭店老板暗指3名歹徒,一边表情痛苦地用双手卡自己的脖子,老板明白后立即设法报警,几分钟后,3名歹徒被民警抓获。对此案例你的认识( )
①未成年人是社会最弱势群体,遇到侵害只有求助于他人
②歹徒的行为违反行政法律,应受到行政处罚
③这名女孩有勇有谋,善于同违法犯罪作斗争
④我们要机智灵活,善于斗争,遇到危险要保全自己,减少伤害
A. ①② B. ①③ C. ②④ D. ③④ 非选择题部分 (共50分)
【网络生活 你我共享】
新时代,互联网就像一位“全能保姆”,浩然一家越来越离不开网络了。妈妈经常从网上购物、寻医问药、查询生活小技能; 浩然在网上看公开课、结交新朋友、 “云游”各大博物馆; 爸爸在直播间里购买家乡的土特产,通过政府网站反映小区交通问题,相关部门积极回应,拥堵问题有所缓解。
21. 透过浩然一家的生活,你能感受到网络给我们带来哪些影响?(8分)
《未成年人网络保护条例》于 2024年1月 1 日起正式施行,是我国第一部专门性的未成年人网络保护综合立法。
22. 请结合两位同学的观点,谈谈你对网络生活的认识。 (8分)
【遵守规则 提升道德】
《济南市城市轨道交通条例》 (以下简称《条例》) 于2023年12月1日起施行。
《条例》从便利出行和温暖服务入手,加强城市轨道交通管理,保障轨道交通安全运营秩序。日常生活中一些看似“自由”的行为,比如大声喧哗、吵闹,使用电子设备时外放声音,在《条例》第四十三条第(五) 项中是被明令禁止的。违反该项规定,由城市轨道交通经营单位予以劝阻和制止;对不服从劝阻、制止的,市交通运输主管部门可以处以警告或者二十元以上一百元以下罚款。
2019 年的《济南市城市轨道交通运营管理办法》已不能满足当前轨道交通事业发展需要,特制定出台《济南市城市轨道交通条例》,使之更加符合人民的利益和轨道交通事业持续健康发展的要求。 自《条例》颁布施行以来,从自觉排队、有序上下车到保持车厢清洁、不大声喧哗……每一条文明乘车相关条例内容都得到了乘客的积极响应,共同营造一个更加文明、和谐的乘车环境。
23. 《条例》的出台让人民生活更有序、更美好。请结合材料并运用所学知识进行分析。(8分)
材料一:《关于加强个人诚信体系建设的指导意见》指出,以培育和践行社会主义核心价值观为根本,大力弘扬诚信文化,加快个人诚信记录建设,健全守信激励与失信惩戒机制,使守信者受益、失信者受限,让诚信成为全社会共同的价值追求和行为准则,积极营造“守信光荣、失信可耻”的良好社会氛围。
材料二:诚信,乃做人之本。当今社会,诚信显得越来越重要,一个人一旦失去诚信,那他将会变成“孤雁”之行,他的事业将会变成“无源之本”、 “无本之木”,世界因为有了诚信才更加精彩。
24. 结合材料一,谈谈国家为什么这样做? (6分)
25. “世界因为有了诚信才更加精彩”,请你为“践行诚信”提出合理建议。 (6分)
【学法知法 以法塑形】
材料一 近日,湖南长沙法院审理一起涉案金额巨大的诈骗案。 “00”后男子姚某发现某著名电商平台售后服务存在漏洞,安排他人下单购买几十双 NIKE 鞋后申请退(换) 货,退换货时却用山寨货进行调包,或发回空鞋盒,事后,他们再通过二手平台将正品卖出。经查,姚某等人骗取该平台退款、财物共计669314元。法院经审理认为,姚某的行为违反了《中华人民共和国刑法》构成诈骗罪,判处其有期徒刑8年6个月,并处罚金20万元。
材料二 刘某某是四年级学生,其父母长期在外地工作,致使刘某某长期处于无人监管的独居状态。 刘某某结交社会不良青年,沾染抽烟、喝酒等不良习惯,甚至参与盗窃、斗殴等违法行为,一步步走向犯罪。
26. 材料一中的行为属于什么性质的违法行为? (2分) 姚某、刘某某走上违法犯罪道路的过程给我们带来哪些警示? (6分)
随着互联网的快速发展,一种全新的,自下而上的“微公益”慈善模式,正受到公众尤其是网民的追捧。 “微公益”顾名思义就是从微不足道的公益事情着手、强调积少成多。 “微公益”作为公民社会责任感新的体现方式,越来越引发大家关注,越来越多的草根平民加入这支队伍,集点滴之爱,捐绵薄之力,在新媒体技术搭建的现代化平台上,汇成温情脉脉的爱心洪流。
27. 请结合材料及生活实际,谈谈你的感悟和体会。 (不少于 80字) (6分)
八年级道德与法治参考答案
一、选择题(本题共20小题,每小题2.5分,共50分)
二、非选择题(本题共50分)
21.(8分)
(1)①网络让生活更加便利和多彩。(2分)
②网络已成为我们学习和生活的重要组成部分。(2分)
③网络为人们提供了更广阔的交流平台。(2分)
④网络为人们提供了更多的信息和知识资源。(2分)
22.(8分)
(1)①网络生活丰富了我们的日常生活,提供了便利。(2分)
②网络生活也存在风险和挑战,需要我们合理利用。(2分)
③我们应该提高网络素养,文明上网。(2分)
④网络生活需要遵守法律法规,保护个人隐私。(2分)
23.(8分)
(1)①《条例》的出台是对社会规则的完善,有助于维护社会秩序。(2分)
②《条例》的实施有助于提高公民的法律意识和社会责任感。(2分)
③《条例》的执行有助于营造文明、和谐的社会环境。(2分)
④《条例》的更新反映了社会的发展和人民需求的变化。(2分)
24.(6分)
(1)①诚信是社会主义核心价值观的重要内容,是国家治理体系和治理能力现代化的基石。(2分)
②加强个人诚信体系建设有助于构建诚信社会,提高社会信任水平。(2分)
③诚信体系的建设有助于促进经济健康发展和社会和谐稳定。(2分)
25.(6分)
(1)①在日常生活中,我们应该言行一致,做到诚实守信。(2分)
②在学习和工作中,我们应该遵守规则,不作弊,不抄袭。(2分)
③在社会交往中,我们应该遵守承诺,不欺骗他人。(2分)
26.(8分)
(1)①材料一中的行为属于刑事违法行为。(2分)
(2)①警示我们要增强法律意识,遵守法律法规。(2分)
②警示我们要提高自我保护意识,避免沾染不良习惯。(2分)
③警示我们要重视家庭教育和学校教育,预防未成年人犯罪。(2分)
27.(6分)
(1)①“微公益”体现了公民的社会责任感和参与公益的热情。(2分)
②“微公益”通过小行动汇聚大爱,展现了社会正能量。(2分)
③我们应该积极参与“微公益”,从小事做起,贡献自己的力量。(2分)
活动一
活动二
活动三
了解我国坦克技术历史进程和辉煌成就。
理解无人机的信息化
与智能化的发展历程。
参观机械加工工作坊、
智能俱乐部, 体验相关项
目。
序号
情景
判断
①
人们在火车站排队进行安全检查
交通秩序
②
纺纱工人在车间按操作规程工作
生产秩序
③
行人、自行车、机动车各行其道
社会管理秩序
④
人们在医院候诊的时候保持安静
公共场所秩序
敬人者, 人恒敬之
君子贵人而贱己, 先人而后己
己所不欲, 勿施于人
题号
1
2
3
4
5
6
7
8
9
10
答案
C
C
B
C
B
C
A
D
C
D
题号
11
12
13
14
15
16
17
18
19
20
答案
C
A
D
D
A
D
B
D
D
C
相关试卷
这是一份山东省济南市莱芜区2024-2025学年八年级上学期11月期中道德与法治试题,共9页。试卷主要包含了 在商场里,我们是一名消费者, 人的身份是通过社会关系确定的, 下图给我们的启示是等内容,欢迎下载使用。
这是一份山东省济南市莱芜区2024-2025学年八年级上学期期中考试道德与法治试题,共6页。
这是一份2024年山东省济南市莱芜区中考二模道德与法治试题,共6页。

