所属成套资源:2025青海省海南州高二上学期期中考试及答案(九科)
2025青海省海南州高二上学期期中考试地理含解析
展开
这是一份2025青海省海南州高二上学期期中考试地理含解析,文件包含青海省海南州2024-2025学年高二上学期期中质量检测地理试题含解析docx、青海省海南州2024-2025学年高二上学期期中质量检测地理试题无答案docx等2份试卷配套教学资源,其中试卷共17页, 欢迎下载使用。
注意事项:
1.答题前,考生务必将自己的姓名、考生号、考场号、座位号填写在答题卡上。
2.回答选择题时,选出每小题答案后,用铅笔把答题卡上对应题目的答案标号涂黑。如需改动,用橡皮擦干净后,再选涂其他答案标号。回答非选择题时,将答案写在答题卡上。写在本试卷上无效。
3.考试结束后,将本试卷和答题卡一并交回。
一、选择题(本题包括16小题,每小题3分,共48分。每小题只有一个选项符合题意)
冷流雪指当冷空气南下时,海(湖)面上方的暖湿空气升至一定高度,凝结成雪花,形成降雪。下图示意冷流雪的多发区域以及冬季盛行风向。据此完成下面小题。
1. 与冷流雪的形成原理最为相似的是( )
A. B.
C. D.
2. 图中冷流雪发生频次和强度最低是( )
A. 甲地B. 乙地C. 丙地D. 丁地
3. 冬季,我国最可能出现冷流雪的区域是( )
A. 云贵高原B. 山东半岛C. 大兴安岭D. 四川盆地
【答案】1. A 2. B 3. B
【解析】
【1题详解】
冷流雪是暖湿空气被迫抬升后形成的,与冷锋的形成原理较为相似,A为冷锋,C为暖锋,B为受地形影响形成的锋面,D为气旋,A正确,BCD错误。故选A。
【2题详解】
甲地位于冬季盛行风经过湖面后的下风地带,空气湿度大,冷流雪发生频次高、强度大,A错误;乙丙丁均位于盛行风经过湖面之前,不容易形成冷流雪,但乙位于盛行风的最上风位,水汽最少,发生的强度和频次最低,丙丁受苏必利尔湖水汽的影响,发生的频次高于乙,B正确。CD错误。故选B。
【3题详解】
冬季,我国盛行西北风,山东半岛西北侧为渤海海域,故最可能出现冷流雪的区域是山东半岛,B正确;云贵高原、大兴安岭、四川盆地西北侧均没有大面积水域,ACD错误。故选B。
【点睛】山东半岛的冷流降雪是由强冷空气形成的,即受冬季风影响。1月份是冷流降雪频率最高月份的原因可从冬季风势力强弱的角度进行分析。1月份蒙古—西伯利亚高压势力强盛,南下影响我国冬季风势力也最强;该月份一股股冬季风频频南下,经渤海海域,到达山东半岛北部沿海,带来频繁的降雪天气。
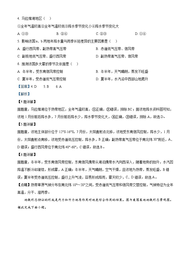
马拉维湖位于非洲东南部,是非洲第三大湖泊,总面积约3.08万平方千米。该湖及周围地区多雾。图1示意马拉维湖地理位置,图2为该国a地降水资料图。据此完成下面小题。
4. 马拉维湖地区( )
①全年气温较高②全年气温较低③降水季节变化小④降水季节变化大
A. ①③B. ②④C. ②③D. ①④
5. 影响该国a、b两地年降水量与雨季长短差异的主要因素是( )
A. 盛行西风带、副热带高气压带B. 赤道低气压带、信风带
C. 副极地低气压带、盛行西风带D. 副热带高气压带、信风带
6. 推测该国多大雾的季节及依据是( )
A. 冬半年,受东南信风带控制B. 冬半年,天气晴朗,蒸发不旺盛
C. 夏半年,受赤道低气压带控制D. 夏半年,水汽沿中西部山地爬升
【答案】4. D 5. B 6. A
【解析】
【4题详解】
据题意,马拉维湖位于热带地区,全年气温较高,①正确,②错误,排除BC;据该地降水资料图可知,该地1月份前后降水多,7月份前后降水少,降水季节变化大,④正确,③错误,排除A,故选D。
【5题详解】
据题意,该地主体部分位于12°S-16°S,7月份,太阳直射点北移,该地受东南信风控制,降水少,1月份,太阳直射点南移,该地受赤道低压控制,降水多,B正确;副热带高气压带位于南北纬30°附近,A、D错误;盛行西风带位于南北纬40°-60°,C错误。故选B。
【6题详解】
据题意,冬半年,受东南信风带控制,东南信风携带从湖泊携带水汽向西深入,随着地势的抬升,水汽因降温不断冷却凝结,形成雾,A正确;冬半年,天气晴朗,空气干燥,且该地为热带,蒸发旺盛,B错误;夏半年受赤道低压控制,盛行上升气流,容易形成降雨,雾天较少,C、D错误。故选A。
【点睛】热带草原气候分布在南北纬10°~20°之间,受赤道低气压带和信风带交替控制,气候特征为全年高温,分干、湿两季。
地貌形态特征的形成是内力和外力地质作用对地壳综合作用的结果。图为美国某地地貌形态景观图。据此完成下面小题。
7. 该山地类型为( )
A. 火山B. 背斜山C. 断块山D. 向斜山
8. 与形成该地貌类型无关的地质作用是( )
A. 地壳运动B. 外力堆积C. 火山活动D. 外力侵蚀
9. 图示公路在修建时,应注意的事项有( )
①地下水泄漏 ②瓦斯爆炸 ③山体滑坡 ④岩浆喷出
A. ①③B. ①④C. ②③D. ②④
【答案】7. D 8. C 9. A
【解析】
【7题详解】
由图可知,岩层向下弯曲,为向斜,故该山地为向斜山,D正确,ABC错误。故选D。
【8题详解】
图示地貌形成过程是先由外力堆积作用形成沉积岩层,地壳运动产生褶皱构造,再经外力侵蚀作用形成了向斜山;该过程不包括火山活动,C符合题意,排除ABD。故选C。
【9题详解】
该地为向斜构造,地下水储存状况良好,施工时应注意地下水泄漏,①正确;图中并没有显示煤层,通常不会出现瓦斯爆炸,②错误;修公路时,会破坏山体原有结构,易造成山体滑坡,③正确;该山体不是火山,不会出现岩浆喷出现象,④错误。①③组合正确,故选A。
【点睛】在地壳运动产生的强大挤压作用下,岩层会发生塑性变形,产生一系列的波状弯曲,叫褶皱;褶皱的基本单位是褶曲,褶曲有两种基本形态,即背斜和向斜。
河流阶地是指在地质作用过程中,原先位于河谷底部(河漫滩或河床),因抬升而超出一般洪水位,形成呈阶梯状分布在河谷谷坡的地形。下图为大别山东南麓长河某河段的河谷横剖面图,图中片麻岩是由岩浆岩或沉积岩经变质作用形成的岩石。据此完成下面小题。
10. 图中河流阶地形成的地质作用是( )
A. 地壳间歇性抬升B. 地壳间歇性下降
C 地壳持续性抬升D. 地壳持续性下降
11. 该地形成最晚的河流阶地是( )
A. T₁B. T₂C. T₃D. T4
【答案】10. A 11. B
【解析】
【10题详解】
由题干材料可知,河流阶地是指在地质抬升过程中,原先位于河谷底部(河漫滩或河床),因抬升而超出一般洪水位,形成呈阶梯状分布在河谷谷坡的地形,所以河流阶地是由地壳抬升河谷底部至洪水位以上,抬升处上下游落差加大,后河流下切侵蚀形成的,图示有3级阶地(T1位于洪水位以下,为河漫滩),说明发生了3次间歇性地壳抬升,A正确,BCD错误。故选A。
【11题详解】
由材料可知,河流阶地位于洪水位以上,T1位于洪水位以下,为河漫滩,A错误;由河流阶地的定义可知,离河面距离越近,形成越晚,离河面越远,形成越早,在T2、T3、T4三处河流阶地中,T2离河面距离最近,是形成最晚的河流阶地,B正确,CD错误。故选B。
【点睛】河流阶地的形成主要是在地壳抬升运动的影响下,由河流的下切侵蚀作用形成的,是地球内外部动力地质作用共同作用的结果。有几级阶地,就有过几次抬升;阶地位置越高,形成时代越老。
由于黄赤交角的存在,地球在围绕太阳公转的同时,太阳直射点也会做回归运动,并且各地的昼夜长短也呈现有规律的变化。图为地球公转轨道示意图。据此完成下面小题。
12. 在地球由②运动至③期间,地球( )
A. 公转速度逐渐变慢B. 与太阳的距离渐渐变小
C. 北半球昼长渐渐变长D. 极昼、极夜范围逐渐减小
13. 2024年8月22日,时至处暑,下列节气与处暑时节地球昼夜长短分布相近的是( )
A. 雨水(2月19日)B. 谷雨(4月19日)
C. 小满(5月20日)D. 霜降(10月23日)
【答案】12. D 13. B
【解析】
12题详解】
地球由②运动至③期间,即夏至日到秋分日期间,地球公转速度先变慢,到7月初达最慢,后变快,A错误;7月初为远日点,夏至日到7月初,日地距离变大,B错误;北半球夏至日昼最长,昼长渐渐变短,C错误;夏至日北极附近极昼范围最大,南极附近极夜范围最大,夏至日到秋分日极昼、极夜范围逐渐减小,D正确。故选D。
【13题详解】
与处暑时节地球昼夜长短分布相近的节气,太阳直射的纬线与处暑时太阳直射的纬线相同,两个节气应该关于夏至日(6月22日)对称,根据二十四节气的分布,应该是谷雨(4月19日),B正确,ACD错误。故选B。
【点睛】二十四节气是中国传统的历法中用来指导农事活动的一种时间知识体系,它将一年分为24个时段,每个时段大约15天,反映了自然界季节、气候和物候的变化。二十四节气最早起源于春秋时期,到秦汉时期已经完全确立,是中国古代农业文明的重要体现。
图为某日某时刻日照示意图(阴影部分表示黑夜,虚线表示极圈和回归线)。完成下面小题。
14. 图示时刻北京时间最可能是( )
A. 12月22日3:00B. 12月22日15:00C. 6月22日9:00D. 6月22日21:00
15. 与b地相比,a地( )
A. 自转角速度更快,自转线速度相等B. 自转角速度相等,自转线速度更慢
C. 自转角速度更快,自转线速度更慢D. 自转角速度相等,自转线速度更快
16. 该日c地的日出时间是( )
A. 3:00B. 6:00C. 9:00D. 12:00
【答案】14. D 15. D 16. C
【解析】
【14题详解】
根据图示信息可知,此时昼半球中央经线为15°W,15°W为西一区区时,为12时,北京时间为东八区区时,北京时间比西一区早9小时,该图为南极点俯视图,南极圈及其以南地区出现极夜现象,则为北半球夏至日前后,为6月22日左右,则北京时间为6月22日12时+9=6月22日21:00,D正确,ABC错误。故选D。
【15题详解】
根据图示信息可知,ab两地中,a地纬度位置较低,b地纬度位置较高,两地自转角速度相同,自转线速度a地快于b地,D正确,ABC错误。故选D。
【16题详解】
根据图示信息可知,c地所在纬度位于昼半球与夜半球的弧长之比为1:3,则当地昼长为6小时,日出地方时=12-(6÷2)=9时,C正确,ABD错误。故选C。
【点睛】昼长的计算公式: 昼长 = 日落时间-日出时间;昼长 = 24小时-夜长;昼长 = 2 ×(12:00 -日出时间);昼长 = 2 ×(12:00 -日落时间);昼长 = 昼弧度 / 15°。
二、非选择题(本题共3题,共52分)
17. 阅读图文材料,完成下列要求。
法国圣米歇尔山位于圆锥形小岛上,由耸立的花岗岩构成,以其独特的景观和悠久的历史文化吸引众多游客前来观赏(如图)。圣马洛湾涨落潮海平面高差可达15m,圣米歇尔山通过连岛坝与大陆周期性地相通。1877年,人工建设的长堤与大陆永久相连。目前,圣马洛湾沉积作用加速,预计海湾将于2042年被沉积物完全掩埋。为拯救圣米歇尔山,当地人在库埃农河上修筑水坝。
(1)描述圣米歇尔山岩石的特征。
(2)简述圣米歇尔山景观形成的地质作用过程。
(3)指出库埃农河水坝在拯救圣米歇尔山方面所起到的主要作用。
【答案】(1)有明显的颗粒结晶;晶体颗粒较粗;岩石密度较大,质地坚硬。
(2)首先是地球内部的岩浆侵入地壳上部形成花岗岩;花岗岩经地壳运动的抬升作用出露地表;最后主要受海浪不断侵蚀,形成现在的圣米歇尔山。
(3)水坝可拦蓄泥沙;蓄水冲沙;减少沙体沉积。
【解析】
【分析】该大题以法国圣米歇尔山为材料,设置三个小题,涉及岩石特征、山脉形成、水利枢纽工程的作用等相关知识,考查学生的综合思维能力和对所学知识的掌握程度,地理综合思维的素养。
【小问1详解】
根据所学知识和材料信息“法国圣米歇尔山位于圆锥形小岛上,由耸立的花岗岩构成”可知,圣米歇尔山位于一个由花岗岩构成的圆锥形小岛上,花岗岩是一种火成岩,其具有明显的颗粒结晶,晶体颗粒通常较粗,岩石密度较大,质地坚硬,具备坚硬和致密的特点;因其矿物成分和结构而具有良好的抗风化性,这有助于在长时间内保持地形的稳定和特征。
【小问2详解】
结合所学知识和材料信息可知,法国圣米歇尔山景观主要是花岗岩构成,花岗岩属于岩浆岩,是因为岩浆冷却凝固而形成的侵入型岩浆岩;后期受到地质内力作用的影响地壳抬升,花岗岩逐渐露出海面,形成小岛;在外力作用的影响下,经过很长时间的海浪侵蚀,形成现在的圣米歇尔山。
【小问3详解】
观察图中信息,结合所学知识可知,该水坝的修建,使得上游水流流速减缓,泥沙大量沉积,起到拦蓄泥沙的作用;同时水坝的修建可以调节河流水量,减少对海湾冲刷,同时减少沙体在海湾沉积,减少圣米歇尔湾萎缩,从而保护圣米歇尔山。
18. 阅读图文材料,完成下列要求。
索厄羊是2000年前人工引进赫塔岛的一种小体型绵羊。1930年后,赫塔岛成为无人岛,索厄羊逐渐演变成为野生绵羊。近几十年来,在没有掠食者的条件下,索厄羊种群向着小型化的方向进化。同时,赫塔岛位于全球气旋多发区。在气旋波动过程中,东段暖空气向冷空气方向推进,形成暖锋;气旋波动的西段,冷空气则向暖空气方向推进,形成冷锋。这些锋面围绕着波动中心产生了气旋性环流,环流中心气压下降,形成低压中心。随着冷空气进一步向南推进,冷锋附近出现阵雨或阵雪,暖锋区域也出现降水,降水区域扩大。从地面冷锋追上暖锋形成锢囚锋开始,至此气旋发展至最盛时期。下图为赫塔岛简图及气候旋发展的不同阶段。
(1)据图简述气旋锢囚的形成过程。
(2)指出气旋锢囚的天气特点。
(3)分析赫塔岛成功引入索厄羊的气候条件。
【答案】(1)气旋锢囚的形成过程是指当冷锋移动速度较快,赶上暖锋时,两锋间的暖气团被冷气团抬离地面锢囚到高空,近地面由原来的两个锋面合并后形成的新锋面,称为锢囚锋。
(2)降水强度加强、风力大增。
(3)温带海洋性气候,全年温和湿润,冬季较为湿润
【解析】
【分析】本题以气旋锢囚为背景,涉及其形成过程,天气特点,气候特点等相关知识,考查对图表信息的阅读与获取能力,知识的调动和运用能力,旨在培养学生的综合思维和区域认知等核心素养。
【小问1详解】
气旋锢囚的形成过程是指当冷锋移动速度较快,赶上暖锋时,两锋间的暖气团被冷气团抬离地面锢囚到高空,近地面由原来的两个锋面合并后形成的新锋面,称为锢囚锋。这个过程通常发生在温带气旋中,是气旋发展至最盛时期的标志。
【小问2详解】
锢囚锋是由冷锋赶上暖锋或两条冷锋相遇形成的锋面,把暖空气抬到高空,由原来锋面合并形成的新锋面。在气旋锢囚阶段,天气特点包括云雨区扩大、降水强度加强、风力大增。
【小问3详解】
索厄羊能够被成功引入主要是因为赫塔岛冬季温和多雨,冬季气温不至于过低,能够有效增加绵羊的存活率。
19. 阅读图文材料,完成下列要求。
湛江(21.5°N,110°E)某校地理兴趣小组的学生,为考察当地正午太阳高度的变化情况,从某日开始观察并测量学校旗杆(高10m)正午影子的长度。下图示意该地理兴趣小组学生绘制的旗杆正午影子长度变化情况。
(1)推测该地理兴趣小组开始进行该活动的日期,并说明该日全球正午太阳高度随纬度的分布规律。
(2)请在图中绘出9月23日-次年3月21日该学校旗杆正午影子长度变化曲线,并说明9月23日一天中该校旗杆影子朝向变化过程。
(3)为准确测出正午旗杆影长,该学校地理兴趣小组每日测量的北京时间为_________,图中a的值约为_________。(参考数据:cs21.5°≈0.93,tan21.5°≈0.39.)
【答案】(1)日期:5月26日左右。分布规律:太阳直射21.5°N,21.5°N正午太阳高度为90°;全球正午太阳高度由21.5°N向南北两侧递减。
(2)绘图如下:
影子朝向:日出时旗杆影子朝向正西方向,上午朝向西北方向,正午时朝向正北方向,下午朝向东北方向,日落时朝向正东方向
(3) ①. 12:40 ②. 3.90
【解析】
【分析】本题以影子长度变化为载体,涉及正午太阳高度、影子、地方时计算等,主要考查调动和运用地理知识的能力以及综合思维等学科素养。
【小问1详解】
图中可看出,开始进行该活动的日期和7月19日,影长为0,说明开始该活动的日期太阳直射该地,即21.5°N,该日期与7月19日关于6月22日对称,应为5月26日左右。这一天,太阳直射21.5°N,21.5°N正午太阳高度为90°;这一天,全球正午太阳高度由21.5°N向南北两方递减。
【小问2详解】
9月23日-次年3月21日,太阳直射点先远离该地,到冬至日后,太阳直射点再接近该地,故该学校正午太阳高度先减小再变大,影子先变长再变短,9月23日和3月21日影子相同,12月21日,太阳直射南回归线,可计算出该学校正午太阳高度为45°,故影长和旗杆等长,据此可以画出下图:
9月23日为秋分,日出时太阳在正东,旗杆影子朝向正西方向,上午太阳在东南,影子朝向西北方向,正午时太阳在正南,影子朝向正北方向,下午太阳在西南,影子朝向东北方向,日落时太阳在正西,影子朝向正东方向。
【小问3详解】
该学校110°E,与北京时间120°E地方时相差40分钟,故该学校正午时北京时间为12:40,图中a为太阳直射赤道时的影长,太阳直射赤道,该地正午太阳高度为90°-(21.5°-0)=69.5°,影长a=10tan21.5°≈3.9。
相关试卷
这是一份青海省海南州2024-2025学年高二上学期期中质量检测地理试题,共6页。试卷主要包含了马拉维湖地区,推测该国多大雾的季节及依据是,该山地类型为,图中河流阶地形成的地质作用是等内容,欢迎下载使用。
这是一份青海省海南州2024-2025学年高二上学期期中质量检测地理试题,文件包含扫描件_地理pdf、2_高二地理答案pdf等2份试卷配套教学资源,其中试卷共3页, 欢迎下载使用。
这是一份2021-2022学年青海省海南州中学、海南州贵德中学高二上学期期中考试地理试题,文件包含青海省海南州中学海南州贵德中学2021-2022学年高二上学期期中考试地理试题Word版无答案doc、高二地理期中考试答案doc、高二地理期中考试答题卡doc等3份试卷配套教学资源,其中试卷共9页, 欢迎下载使用。

