湖南省顶级名校2024-2025学年高三上学期月考卷(三)地理试题含答案
展开
这是一份湖南省顶级名校2024-2025学年高三上学期月考卷(三)地理试题含答案,共15页。试卷主要包含了选择题,第三产业,①④正确等内容,欢迎下载使用。
本试题卷分选择题和非选择题两部分,共8页。时量75分钟,满分100分
一、选择题(本大题共16小题,每小题3分,共48分。在每小题给出的四个选项中,只有一项是符合题目要求的)
人口向城市中心集聚称之为向心化;人口向郊区扩散称之为离心化。城区人口密度的变化是人口向心化和离心化的主要标志。城市化起步时间、城市自身规模等都是影响向心化或离心化的因素。下图为2000~2020年中国各城市人口密度分布的演进趋势图。据此完成下面小题。
1. 下列关于城市向心化或离心化的描述,正确的是( )
A. 人口增长率与人口离心化呈负相关B. 城市常住人口规模扩张离心化上升
C. 预测未来的大城市向心化趋势明显D. 中心城区集聚优质资源加剧离心化
2. 就人口密度分布的演进趋势而言( )
A. 离心化趋势明显强于向心化B. 离心化主要集中在西部地区
C. 向心化主要分布沿海及北方D. 东北因人口迁入向心化明显
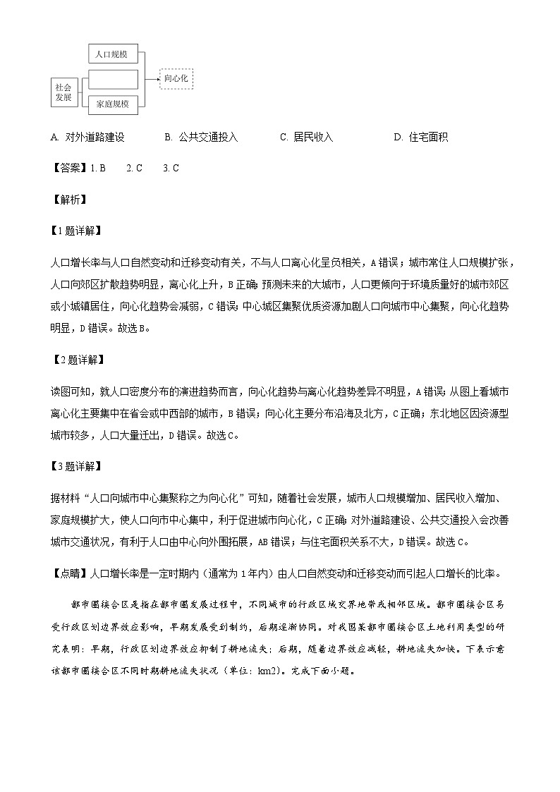
3. 下侧向心化演进模式图中空白方框应填内容为( )
A. 对外道路建设B. 公共交通投入C. 居民收入D. 住宅面积
【答案】1. B 2. C 3. C
【解析】
1题详解】
人口增长率与人口自然变动和迁移变动有关,不与人口离心化呈负相关,A错误;城市常住人口规模扩张,人口向郊区扩散趋势明显,离心化上升,B正确;预测未来的大城市,人口更倾向于环境质量好的城市郊区或小城镇居住,向心化趋势会减弱,C错误;中心城区集聚优质资源加剧人口向城市中心集聚,向心化趋势明显,D错误。故选B。
【2题详解】
读图可知,就人口密度分布的演进趋势而言,向心化趋势与离心化趋势差异不明显,A错误;从图上看城市离心化主要集中在省会或中西部的城市,B错误;向心化主要分布沿海及北方,C正确;东北地区因资源型城市较多,人口大量迁出,D错误。故选C。
3题详解】
据材料“人口向城市中心集聚称之为向心化”可知,随着社会发展,城市人口规模增加、居民收入增加、家庭规模扩大,使人口向市中心集中,利于促进城市向心化,C正确;对外道路建设、公共交通投入会改善城市交通状况,有利于人口由中心向外围拓展,AB错误;与住宅面积关系不大,D错误。故选C。
【点睛】人口增长率是一定时期内(通常为1年内)由人口自然变动和迁移变动而引起人口增长的比率。
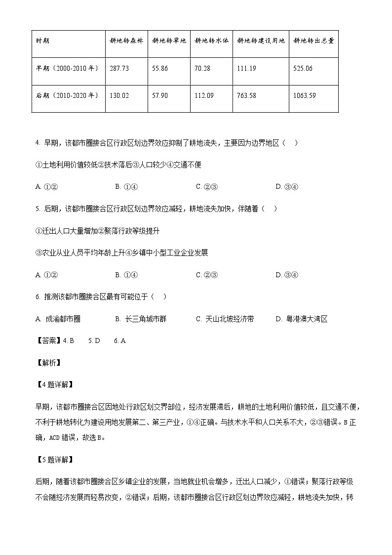
都市圈接合区是指在都市圈发展过程中,不同城市的行政区域交界地带或相邻区域。都市圈接合区易受行政区划边界效应影响,早期发展受到制约,后期逐渐协同。对我国某都市圈接合区土地利用类型的研究表明:早期,行政区划边界效应抑制了耕地流失;后期,随着边界效应减轻,耕地流失加快。下表示意该都市圈接合区不同时期耕地流失状况(单位:km2)。完成下面小题。
4. 早期,该都市圈接合区行政区划边界效应抑制了耕地流失,主要因为边界地区( )
①土地利用价值较低②技术落后③人口较少④交通不便
A. ①②B. ①④C. ②③D. ③④
5. 后期,该都市圈接合区行政区划边界效应减轻,耕地流失加快,伴随着( )
①迁出人口大量增加②聚落行政等级提升
③农业从业人员平均年龄上升④乡镇中小型工业企业发展
A. ①②B. ①④C. ②③D. ③④
6. 推测该都市圈接合区最有可能位于( )
A. 成渝都市圈B. 长三角城市群C. 天山北坡经济带D. 粤港澳大湾区
【答案】4. B 5. D 6. A
【解析】
【4题详解】
早期,该都市圈接合区因地处行政区划交界部位,经济发展滞后,耕地的土地利用价值较低,且交通不便,不利于耕地转化为建设用地发展第二、第三产业,①④正确。与技术水平和人口关系不大,②③错误。B正确,ACD错误,故选B。
【5题详解】
后期,随着该都市圈接合区乡镇企业的发展,当地就业机会增多,迁出人口减少,①错误;聚落行政等级不会随经济发展而轻易改变,②错误;后期,该都市圈接合区行政区划边界效应减轻,耕地流失加快,转为建设用地的耕地最多,推测乡镇工业和服务业得到一定发展,从而吸引了大量青壮年劳动力,使第一产业从业人员的平均年龄上升,③④正确。D正确,ABC错误,故选D。
【6题详解】
由表中数据可知,该都市圈接合区转出的耕地,除了转为建设用地外,还主要转为森林,说明该地宜林地面积较广。长三角城市群和粤港澳大湾区以平原为主,而成渝都市圈多山地、丘陵,宜林面积大;天山北坡经济带所在地区气候干旱,宜林面积小。综上所述,A正确,BCD错误。故选A。
【点睛】土地被分为三大类,分别是农业用地、建设用地和通常情况下难以利用的土地。每一大类土地类型还可以进行细分,如农业用地可以分为耕地、林地、草地等;建设用地可以分为住宅用地、交通运输用地、工矿仓储用地等;难以利用的土地则包括永久积雪和冰川、戈壁等。
荷兰ASML是全球半导体光刻设备的最大供应商。2019年,其销售额为118亿欧元,研发支出达20亿欧元,占销售额的16.9%,高于行业10%的平均水平。根据光刻设备的需求,荷兰ASML负责组件的研发和设计,供应商处理实际模块和组件的生产,而关键供应商在光刻设备领域只能专项许可给荷兰ASML使用。下图示意荷兰ASML的创新生产模式。据此完成下面小题。
7. 图示生产模式可以( )
A. 加强企业与供应商协作B. 降低产品组件运费
C. 节省企业产品研发成本D. 降低企业市场风险
8. 荷兰ASML在光刻设备领域中要求专项许可的最终目的是( )
A. 加快技术更新B. 保护技术优势C. 吸引政府资助D. 保障部件供给
【答案】7. A 8. B
【解析】
【7题详解】
读图分析可知,荷兰ASML生产的光刻设备配套部件由合作供应商供给,且涉及的合作供应商多,有利于加强与合作供应商的协作,A正确;由于合作供应商的分布范围广,配套部件运输费用较高,B错误;该生产模式中,关键供应商在光刻设备领域中只能专项许可给ASML使用,会增加ASML企业的产品研发成本,C错误;企业的市场风险主要受市场需求的变化、产品或服务的价格的影响,D错误。故选A。
【8题详解】
半导体光刻设备为技术密集型产业,关键部件技术含量高,研发成本高,为保护荷兰ASML在该产业链中的绝对技术优势,故要求关键供应商生产的配套部件专项供荷兰ASML使用,B正确;加快技术更新、吸引政府资助、保障部件供给不是最终目的,ACD错误。故选B。
【点睛】工业区位是工业生产选定的地理位置以及工业生产与周围环境的关系。影响工业的区位因素分为自然和社会经济两类,自然因素有地形、水源、原料、资源等,社会经济因素有市场、科技、劳动力、交通通达度、政策、历史经验、环境、信息通达度、基础设施、产业基础、个人情感等。随着社会经济发展,工业区位因素发生着变化,原料、燃料等因素的影响减弱,市场、交通、信息技术、环境等因素的影响增强。
2024年4月19日,飑线自西北向东南经过广东清远,天空出现一秒变绿的现象。飑线尺度较小,易带来短时间雷雨大风等强对流天气,多发生在春夏过渡季节的锋面系统暖区中。据此完成下面小题。
9. 随着锋面系统的临近,暖区对流加强,主要是因为( )
A. 水汽含量上升B. 地表风速加大C. 气团压缩升温D. 热力对比显著
10. 本次飑线的移动方向主要取决于( )
A. 暖锋运动方向B. 东北信风风向C. 准静止锋移动方向D. 冷锋运动方向
【答案】9. C 10. D
【解析】
【9题详解】
水汽含量不是影响对流运动的主要因素,A错误;随着冷气团临近,冷锋前的暖气团受到挤压聚集,压缩增温,热量上升,对流加强,C正确;风速加大,不会加强对流,B错误;暖区的热力性质均一,D错误。故选C。
【10题详解】
该天气系统“自西北向东南经过广东清远”“强对流天气”等信息,说明该天气系统为冷锋。飑线多发生在冷锋前的暖区中,该飑线自西北向东南移动,根本上是因为冷锋自西北向东南移动,与暖锋、准静止锋和东北信风相关性较小,D正确,A、B、C错误。故选D。
【点睛】飑线是一种中尺度天气现象,也称为不稳定线或气压涌升线。它是一种范围较小、生命史较短的气压和风的不连续线,通常由许多雷暴单体(包括若干超级单体)侧向排列而形成的强对流云带。
冰架是陆地冰川入海后浮在海上的部分。埃默里冰架位于南极印度洋扇区,其表面融化和底部的冻融影响冰架的物质平衡。在冰架、海洋和地形的共同作用下,产生的高密度陆架水驱动导致冰架底部融化。研究表明,海水结冰温度随着深度的增大而降低,深度超过百米的结冰温度要低于海面处。左图示意埃默里冰架位置范围,右图示意冰架底部冻融机制。读图,完成下面小题。
11. 关于甲、乙两地冰架表面的融化速率快慢及主要原因的说法,正确的是( )
A. 甲快,甲地纬度较低B. 甲快,相对靠近陆地
C. 乙快,海拔相对较低D. 乙快,极地东风较暖
12. 结合右图冰架冻融机制,其作用过程排序正确的是( )
①高密度陆架水下沉 ②冬季表层海水结冰析盐 ③冰架入海加速 ④高密度陆架水融化底部冰架
A. ②①③④B. ②①④③C. ③①②④D. ③②④①
13. 关于冰架水促进冰架增长的原因的说法,正确的是( )
A. 冰架水上升中受冰架冷却,温度降低
B. 冰架水密度大稳定在底部,保持低温
C. 冰架水盐度高密度大,相对容易结冰
D. 冰架水密度小上升后,海水冰点降低
【答案】11. D 12. B 13. A
【解析】
【11题详解】
当地盛行极地东风,为东南风。甲地在冰架西侧,在地转偏向力的作用下,冰架西侧的甲地受到南极严寒的南极下降风影响,冰架表面气温低、表面融化少;而冰架东侧的乙地,东南风从海洋吹来,受海洋的影响,东南风更为温暖,有利于乙地冰架表面融化,故冰架表面乙地融化速率大于甲地。甲、乙两地纬度相差小,海拔无法判断,甲地虽然靠近陆地,南极陆地同样为永久冰川覆盖,气温低,不利于甲地冰架融化,故D正确,A、B、C错误。故选D。
【12题详解】
结合右图冰架冻融机制,冬季表层海水冷却和结冰析盐,使得表层海水盐度增大,密度增大,平直下沉,形成高密度陆架水;下沉的高密度陆架水沿着海底大陆架进入冰架底部;高密度陆架水的温度较高,融化冰点低的底部冰架;冰架底部融化导致对上部支撑作用减弱,加速了冰架入海,故其作用过程排序正确的是②①④③,B正确,ACD错误。故选B。
【13题详解】
由于冰架形成过程中盐分被析出,因此冰架底部融化形成的冰架水温度低、盐度低、密度小;冰架水的密度小,在上升过程中受到冰架的冷却作用,温度进一步降低;随着深度减少,海水的冰点升高,故低温、低盐的冰架水易在冰架底部结冰,促进冰架增长,A正确,BCD错误。故选A。
【点睛】冰架是指陆地冰与大陆架相连的冰体(如北极冰架),延伸到海洋的那部分。崩解后的冰架成为冰山,或者可以说冰山的来源就是冰架崩解。冰架有大有小,大的冰架可达数万平方公里。两极地区是冰架最为集中的地区。冰架崩解是一种自然现象。
林线是指高度大于5米且冠层覆盖度大于30%的茂密森林分布的海拔或纬度上限,树种线是指树种个体分布的海拔或纬度上限。树线位于林线和树种线之间,指高度大于2米的直立树木分布的海拔或纬度上限。林线和树种线的交接地带被称为树线过渡带,过渡带内以树苗为主。色季拉山位于雅鲁藏布江大拐弯西北侧,近200年来,色季拉山树线过渡带内树苗数量有较明显增加,但树线位置波动不明显。左图示意树线过渡带结构,右图示意色季拉山地理位置。读图,完成下面小题。
14. 监测色季拉山近十年树线变化主要用到的地理信息技术是( )
A. RSB. GISC. GNSSD. BDS
15. 随着全球气候变暖,色季拉山树线过渡带( )
A 到达地面太阳辐射增强B. 土壤有机质消耗增加
C. 区域大气降水显著增多D. 土壤盐渍化明显加剧
16. 近200年来,色季拉山树线位置波动不明显的原因最可能是( )
A. 高山带成土速度较为缓慢B. 雪线与树线海拔差距大
C. 树线过渡带内冻土分布多D. 生长期内低温冻害多发
【答案】14. A 15. B 16. D
【解析】
【14题详解】
RS是遥感,能够获取地物信息,监测色季拉山近十年树线位置波动变化可以利用遥感技术(RS),通过对近十年来色季拉山遥感影像对比即可得出其树线变化特征,A正确;GIS、GNSS、BDS都没有监测功能,B、C、D错误。故选A。
【15题详解】
随着全球气候变暖,色季拉山树线过渡带内气温升高,有利于植被生长,消耗土壤有机质,且因地温升高,土壤微生物活跃,分解有机质速度快,加速土壤有机质消耗,B正确;全球气候变暖有利于植物生长,植被覆盖率增加,到达地面的太阳辐射减少,A错误;无法判断该地降水的变化,C错误;该地降水较多,土壤淋溶作用较强,土壤盐渍化程度不会明显加剧,D错误。故选B。
【16题详解】
随着全球气候变暖,树木生长季提前,冻害事件加剧,树苗受低温冻害影响,死亡率显著增加,大多难以长为树木,造成树线位置波动不明显,D正确;成土速度不是影响树线分布的主要因素,A错误;树线位于林线和树种线之间,指高度大于2米的直立树木分布的海拔或纬度上限,小树长成大树受雪线和冻土影响较小,B、C错误。故选D。
【点睛】影响林线的主要因素包括温度、降水、地形、光照、风力等。地下水、冻土、土壤、火以及人类活动等因素也对林线有影响。
二、非选择题(本大题共4小题,共52分)
17. 阅读图文材料,完成下列要求。
潘帕斯平原是一种比较独特的草原类型——“没有树木的大草原”,西部从海拔200米起,向西延伸至安第斯山麓,称“干潘帕”;东部海拔仅20米左右,称“湿润潘帕”,分布有表面红色下面黑色的“红化黑土”。安第斯山一直处于上升阶段,潘帕斯平原一直处于下降状态,受此影响,潘帕斯平原水平沉积物具有明显的沉积规律。下图示意潘帕斯平原位置。
(1)简述潘帕斯平原的地形特征。
(2)从气候角度推测潘帕斯平原成为“没有树木的大草原”的原因。
(3)根据该地区地质变动状况,分析潘帕斯平原的水平沉积规律。
【答案】(1)特征:潘帕斯平原西高东低(或西北高、东南低),地势由西向东慢慢倾斜;潘帕斯平原整体面积广阔,地形平坦;地形起伏较小(或地面比降小);西部多荒漠和盐沼,东部多湖泊。
(2)原因:南美洲的陆地面积比较小,海陆热力性质的差异不如其他地区显著,因此受季风气候影响的范围较小、强度较弱;同时,由于潘帕斯平原纬度较低,年均气温较高,蒸发较强;潘帕斯平原西部距离海洋较远,加上安第斯山脉阻挡了西部太平洋水汽的进入,年降水量小,东部虽属亚热带季风性湿润气候,但季风影响较弱,降水量比同纬度受亚热带季风气候影响的地区少。因而,不能满足形成森林的条件,只能形成草原。
(3)规律:受地质作用影响,安第斯山一直处于上升阶段,而潘帕斯平原一直处于沉降状态,形成较大落差,山区河流携带大量碎屑物质,向下流动并不断沉积,随着流速降低,(其沉积规律)靠近山区以鹅卵石、砾石为主(或沉积物颗粒较大),向中下游(东部沿海)以粗中砂及细砂黏土等(或沉积物颗粒较小),呈规律性分布。
【解析】
【分析】本题以潘帕斯平原为材料设置试题,涉及地形特征、影响植被的因素、流水堆积地貌等相关知识点,考查学生获取和解读地理信息、调动和运用地理知识的能力,体现区域认知、综合思维的学科素养。
【小问1详解】
结合图中山脉和河流的分布可知,西部有高大山脉分布,河流总体自西北向东南流动,因此潘帕斯平原地势西高东低(或西北高、东南低),由西向东慢慢倾斜;从潘帕斯平原跨越的经纬度可知,其整体面积广阔;潘帕斯平原地形平坦开阔,地形起伏较小,地面比降小;西部降水少,多荒漠和盐沼,东部降水较多,多湖泊。
【小问2详解】
南美洲的陆地面积比较小,海陆热力性质的差异不如其他地区显著,季风气候并不典型,受季风气候影响的范围较小、强度较弱;同时,由于潘帕斯平原纬度较低,年均气温较高,蒸发较强,土壤水分条件较差,难以满足森林等植被的生长;潘帕斯平原西部距离海洋较远,加上西部有高大的安第斯山脉阻挡了西部太平洋水汽的进入,受海洋水汽的影响小,年降水量小,而东部虽属亚热带季风性湿润气候,但由于陆地面积小,海陆热力性质的差异不显著,季风影响较弱,降水量比同纬度受亚热带季风气候影响的地区少。因而,由于水分条件较差,不能满足形成森林的条件,只能形成草原。
【小问3详解】
受南极洲板块和美洲板块的碰撞挤压作用影响,岩层不断弯曲变形,安第斯山一直处于上升阶段,而潘帕斯平原一直处于沉降状态,形成较大落差。山地发育的河流在山区流动时,由于落差大,水流急,河流侵蚀搬运能力较强,携带大量碎屑物质,向下流动并在下游地势地平的地区不断沉积,随着流速不断降低,搬运能力减弱,其沉积规律表现为靠近山区的地区沉积物颗粒较大,以鹅卵石、砾石为主,向中下游(东部沿海)沉积物颗粒较小,以粗中砂及细砂黏土等为主,有明显的分选性、规律性。
18. 阅读图文材料,完成下列要求。
夜间经济是以服务业为主体的城市经济的延伸,通常指从当日18:00至次日6:00所发生的集购物娱乐、休闲餐饮、旅游体验等活动于一体的现代消费经济。天津市是环渤海地区的经济中心,自2018年开始大力发展夜间经济,目前已建成多个市级和区级夜间经济示范街区,在加快24h深夜经济布局的同时,开拓了多元化的夜间消费市场。下图示意天津市中心城区夜间经济业态总体核密度。
(1)据图推测天津市中心城区夜间经济的空间分布特征。
(2)推测形成图中夜间经济业态核密度差异的驱动因素。
(3)请为推动天津市夜间经济的高质量发展提出合理建议。
【答案】(1)总体呈大集聚、小分散的布局模式;多中心分布,空间极化特征显著;层级结构明显;中心城区夜间经济发展活跃,近郊地区夜间经济相对滞后。
(2)人口集聚度;交通通达度;经济社会活跃度;政策支持度。
(3)推动商文旅体多种业态联动发展,营造文化场景、再造消费空间,增强空间的沉浸式体验;充分挖掘城市边缘区文旅特色,探索利用近郊区重要商圈和文化旅游点带动周边夜间经济发展;通过举办系列夜间节庆会展活动等,打造“24小时经济”;推动线上线下融合发展,扩大夜间消费市场;完善配套设施,营造夜间经济的良好发展环境。
【解析】
【分析】本题以夜间经济为材料设置试题,涉及夜间经济的空间分布、影响因素及发展方向等知识点,考查学生材料分析、信息获取、运用能力,体现综合思维、区域认知和人地协调观等学科核心素养。
【小问1详解】
从图中可以看出,夜间经济在天津中心区密度较高,有多个核心,所以整体上呈现出大集聚,小分散的布局模式,多中心分布,空间极化特征明显。中心城区的等级较高说明城区中心的经济发展活跃,周边郊区的等级较低,夜间经济相对滞后。
小问2详解】
市场决定生产的类型和规模,同时市场决定夜间经济业态核密度,所以图中夜间经济业态核密度差异形成的主要原因是市场,也就是消费者群体,所以驱动因素有人口集聚度,同时市场(人流量)还受到交通通达度影响。同时社会经济活跃度也会影响夜间经济的火热程度,地方政策支持度也会影响到夜间经济的发展。
【小问3详解】
推动天津市夜间经济的高质量发展可以从提升服务质量、挖掘、探索经济项目、打造活动加大宣传,开辟新模式等角度区思考。可以推动商文旅体多种业态联动发展,营造文化场景、再造消费空间,增强空间的沉浸式体验,吸引更多的消费人群;充分挖掘城市边缘区文旅特色,探索利用近郊区重要商圈和文化旅游点带动周边夜间经济发展,促进城郊夜间经济的发展;通过举办系列夜间节庆会展活动等,打造“24小时经济”,延长夜间经济时间;加大宣传和营销,推动线上线下融合发展,扩大夜间消费市场;完善基础设施、配套设施建设,营造夜间经济的良好发展环境。通过这些方式区推动夜间经济的高质量发展。
19. 阅读图文材料,完成下列要求。
在侏罗纪干旱期,墨西哥湾沿岸形成了约100米厚的盐层。与一般岩石相比,盐层密度小,高压下易产生塑性流动。经过地质作用,盐层中形成了数量众多的盐丘。盐丘内部与石油原始赋存环境接近。在盐在中通过水溶形成空洞用于储存石油,被称为盐穴储油。墨西哥演沿岸分布着美国重要的战略石油健备基地和石化产业集聚区,美国90%以上的石油储务分布在这里的60个地下盐穴中,可为美国提供90天以上的石油供给。左图为墨西哥湾周边地区示意图,右图为盐丘①地层剖面图。
(1)说出与地上油罐相比,地下盐穴储油的优缺点。
(2)分析墨西哥湾沿岸成为美国战略石油储备基地的有利条件。
(3)借鉴美国石油储备的经验,为我国能源安全提出合理化建议。
【答案】(1)优点:储存规模大;不占地面空间;借助天然盐丘,建设成本低;盐穴储油设施抗打击能力强,安全性高;盐穴与石油原始赋存环境相似,利于保持石油品质。缺点:依赖特有的地质条件,选址灵活性差;对工程技术要求高。
(2)邻近墨西哥湾石油产区,石油供应便捷;位于盐丘集中分布区,便于盐穴储油库的建设;石化产业发达,石油加工能力强;连通多条石油管道(或海运便利),便于石油跨区域输送。
(3)提高国家石油战略储备量;加大盐丘勘探;加大盐穴储油的建设力度;优化战略石油储备基地布局;构建石油管道网络,提高能源输送能力。
【解析】
【分析】本大题以美国在墨西哥湾沿岸的盐穴储油为背景,涉及工业区位因素、能源安全等相关知识,考查学生获取和解读地理信息,调动和运用地理知识的能力。
【小问1详解】
相较于地上油罐,地下盐穴存储空间大,储存规模大,不占地面空间;利用水溶形式形成的空洞储存石油,建设成本比较低;岩层外层较为坚硬,抗打击能力强、不容易发生泄漏等事故,安全性高;根据材料可知,盐丘内部与石油原始赋存环境接近,有利于保持石油品质,但是盐穴不能移动,依赖于特有的地质条件,选址灵活性差;由于盐穴位于地下,对工程技术要求高。
【小问2详解】
从图中可以看出,墨西哥湾沿岸有大量海上油田,在这里建立石油储备基地能够获得便捷的石油供应;当地盐丘分布广,有利于建设储存石油的盐穴;当地有石化产业集群,石化产业发达,石油加工能力强;当地有多条连接外地的石油管道,并且临海海运便利,便于进行石油跨区域输送。
【小问3详解】
根据材料,美国在石油储备方面做得比较好的地方有利用盐丘储油、建立石油储备基地,因此我国可以借鉴其做法,提高国家石油战路储备量;国内应加大对盐穴的勘探和建设力度,以利用盐穴储油;优化战略石油储备基地布局,使其能够保障能源安全和发挥最大效用;在石油储备基地旁构建石油管道网络、提高能源输送能力。
20. 阅读图文材料,完成下列要求。
藏中地区(如图所示)是西藏人口最集中、经济最繁荣的地区,已经竣工的藏中联网工程,可有效解决该地区缺电问题。相对于水电建设,联网工程建设周期短。工程线路建设中,某些路段采用高跨越、绕行等方式,海拔平均提升800~1000米,线路长度增加几十米,工程难度显著加大。
(1)藏中地区水能资源丰富,却面临缺电问题,试分析原因。
(2)输电线选线一般应减少建设长度,而藏中联网工程却延长了建设长度。分析这样做的目的。
【答案】(1)藏中地区经济发展快,电力需求量增长快;水电建设周期长,开发利用率低;该地地形、地质条件复杂,生态环境脆弱,水电建设难度大。
(2)可以避开地形、地质条件复杂地区;避免穿过生态脆弱区,减少对自然环境的破坏,保护自然景观。
【解析】
【分析】本题以藏中地区为背景材料,涉及能源资源的开发的相关知识,主要考查学生获取和解读地理信息的能力,体现学生区域认知、综合思维、人地协调观等学科素养。
【小问1详解】
藏中地区水能资源丰富,却面临缺电问题,主要是因为电能的市场需求增长快,水能资源没有充分开发所致。其原因既有自然方面又有社会经济方面。自然条件:该地地处青藏高原,地形、地质条件复杂;海拔高,气温低,生态环境脆弱,水电建设难度大。社会经济方面:藏中地区经济发展快,对电力需求大,增长快;水电建设周期长,开发利用率低等。
【小问2详解】
由材料可知,“工程线路建设中,某些路段采用高跨越、绕行等方式,海拔平均提升800~1000米,线路长度增加几十米,工程难度显著加大”可知,工程线路建设中,采用高跨越、绕行等方式,主要是为了减少对自然环境的破坏,保护自然景观;避免穿过生态脆弱区,保护生态环境;避开地形、地质条件复杂地区,提高安全性等。时期
耕地转森林
耕地转草地
耕地转水体
耕地转建设用地
耕地转出总量
早期(2000-2010年)
287.73
55.86
70.28
111.19
525.06
后期(2010-2020年)
130.02
57.90
112.09
763.58
1063.59
相关试卷
这是一份重庆市顶级名校2024-2025学年高三上学期11月适应性月考卷(三)地理试题PDF版含答案,共9页。
这是一份重庆市顶级名校2024-2025学年高三上学期10月适应性月考卷(二)地理试题含答案,共14页。试卷主要包含了 城市绿荫工程产生的生态效益有, “百川归注,足于补复, 文中提到的水循环环节主要是等内容,欢迎下载使用。
这是一份重庆市顶级名校2024-2025学年高三上学期11月阶段性检测地理试题含答案,共14页。试卷主要包含了考试结束后,将答题卡交回等内容,欢迎下载使用。

