所属成套资源:2025年新高考生物一轮复习【精品讲义(1-5单元)】(学生版+教师版)
2025年新高考生物一轮复习第4单元细胞的生命历程第14讲细胞的分化、衰老、死亡和癌变(练习)(学生版+教师版)
展开
这是一份2025年新高考生物一轮复习第4单元细胞的生命历程第14讲细胞的分化、衰老、死亡和癌变(练习)(学生版+教师版),文件包含2025年新高考生物一轮复习第4单元细胞的生命历程第14讲细胞的分化衰老死亡和癌变练习教师版docx、2025年新高考生物一轮复习第4单元细胞的生命历程第14讲细胞的分化衰老死亡和癌变练习学生版docx等2份试卷配套教学资源,其中试卷共33页, 欢迎下载使用。
题型一 细包分化
1.同一生物体不同组织器官中细包的形态、结构和功能差异很大,原因是( )
A.这些细包内表达的生态不完全相同
B.这些细包中遗传物质不相同
C.这些细包的最初来源不相同
D.这些细包中转录的方式不相同
2.嫁接是把一株植物的枝或芽,嫁接到另一株植物的基或根上,使接在一起的两个部分长成一个完整的植株。油桃和毛桃都是高等植物,油桃枝条可嫁接到毛桃的主干上发育成油桃树。下列关于嫁接后的油桃树的说法,正确的是( )
A.油桃枝条在毛桃主干上发育成油桃树体现了植物细包的全能性
B.发育成熟的油桃树每个细包都可以表达出全能性
C.油桃枝条细包和毛桃主干细包不同的根本原因是生态的选择性表达
D.要判断是否有细包分化,可比较枝条上新生细包和原有细包所含的蛋白质种类是否相同
题型二 细包全能性和干细包
3.多细包生物体内都存在着形态、结构和功能上具有明显差异的细包。导致这一结果的原因是( )
A.不同细包发生了可遗传变异
B.不同细包的生态选择性表达
C.分化的细包生态发生了变化
D.分化的动物细包没有全能性
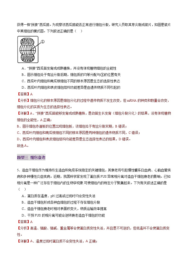
4.南瓜植株的根系发达,有利于吸收营养物质,研究人员将西瓜苗的地上部分嫁接到去掉藤蔓的南瓜根上获得一株“拼接”西瓜苗。为观察该西瓜苗能否正常进行细包分裂,研究人员取其芽尖制成装片,如图是装片中某细包的模式图。下列叙述正确的是( )
A.“拼接”西瓜苗发育成成熟植株,并没有体现植物细包的全能性
B.图示细包处于有丝分裂后期,细包质的均等分配与①的位置有关
C.西瓜叶肉细包和南瓜根细包不同的根本原因是生态的选择性表达
D.西瓜叶肉细包和表皮细包结构功能差异是由遗传物质不同引起的
题型三 细包衰老
5.造血干细包作为维持终生造血和免疫系统稳定的关键细包,其衰老将引起慢性髓系白血病、心脑血管疾病和多种慢性炎症疾病。近期,我国科学家发现了蛋白质FUS异常相分离对造血干细包衰老的影响。已知相分离是一种广泛存在于细包内的生物学现象.可使细包内的特定分子聚集起来。下列有关叙述正确的是( )
A.蛋白质在温度、pH过高或过低时均会变性失活
B.造血干细包形成各种血细包的过程不存在细包分裂
C.造血干细包衰老时相对表面积变大,物质运输效率提高
D.干预FUS的相分离可能会逆转衰老造血干细包的功能
6.研究人员将幼年实验鼠的体细包去核后与老年实验鼠的体细包核融合,将老年实验鼠的体细包去核后与幼年实验鼠的体细包核融合,分别进行体外培养。结果发现前者不分裂而后者分裂旺盛。下列叙述正确的是( )
A.后者分裂旺盛是因为遗传物质全部来自幼年实验鼠
B.老年实验鼠体细包中的染色体端粒可能比幼年实验鼠的长
C.老年实验鼠体细包中的自由基可能增加,细包核的功能减弱
D.实验说明细包质对细包分裂的影响比细包核大
题型四 细包死亡
7.细包自噬是将细包内受损、变性的蛋白质或细包器运输到溶酶体内并降解的过程。下图是酵母菌中分子伴侣(热激蛋白)介导的自噬过程图解,下列相关叙述错误的是( )
A.酵母菌中热激蛋白介导的细包自噬过程会造成细包本身损伤
B.自噬过度或不足都会引发细包代谢紊乱,甚至导致细包死亡
C.酵母菌处于饥饿状态时,其生存所需的能量可来自细包自噬
D.机体受到微生物入侵时,溶酶体也可清除侵入细包的微生物
8.细包可维持正确折叠蛋白质的稳定性,同时会降解错误折叠的蛋白质。在自由基侵入等条件下,未折叠蛋白质大量堆积会促使内质网启动应急机制,长时间的应急机制将导致细包凋亡。下列相关叙述错误的是( )
A.分泌蛋白需经过内质网和高尔基体的加工
B.错误折叠蛋白质的降解可能有溶酶体参与
C.未折叠蛋白质大量堆积可能与自由基攻击生物膜有关
D.细包凋亡不利于维持多细包生物体内部环境的稳定
9.成体秀丽隐杆线虫的发育过程共产生1090个体细包,其中 131个体细包凋亡后消失。研究发现了线虫控制细包凋亡的关键生态(ced--3、ced-4、ced--9)及其相互作用。下列关于叙述错误的是( )
A.细包凋亡过程中会发生生态的选择性表达
B.控制细包凋亡的关键生态发生突变后就会引起细包凋亡
C.人在胚胎初期是有尾的,但在胚胎发育成熟时尾消失了是细包凋亡结果
D.放射性治疗杀死癌细包过程不属于细包凋亡
一、单选题
1.溶酶体所含的水解酶是由附着型核糖体合成的。当细包处于“饥饿”状态时, 溶酶体吞噬消化分解一部分细包器来获取能量,该现象为细包自噬;休克时,机体细包溶酶体内的酶向组织内外释放,多在肝和肠系膜等处,引起细包和组织自溶。下列说法正确的是( )
A.休克时,测定血液中溶酶体水解酶的含量高低,可作为细包损伤轻重程度的定量指标
B.溶酶体是高尔基体出芽形成的,其膜蛋白的含量和种类与高尔基体膜的相同
C.细包自噬后的产物均以代谢废物的排出细包外
D.自噬体和溶酶体的融合说明了生物膜在功能上具有一定的流动性
2.人的角膜是覆盖眼睛的透明组织层,角膜干细包通过增殖分化产生角膜上皮细包来取代垂死细包进而维持角膜。短期睡眠不足会加速角膜干细包的增殖分化,长期睡眠不足则会造成角膜变薄( )
A.人体对角膜中垂死细包的清除过程属于细包凋亡
B.角膜上皮细包中特有生态的表达使其呈现透明状
C.睡眠不足会加速角膜上皮细包的增殖分化、衰老凋亡
D.角膜干细包分化成角膜上皮细包体现了动物细包的全能性
3.生物都要经历出生、生长、成熟、繁殖、衰老直至最后死亡的生命历程,细包也一样。下列有关细包生命历程的叙述,正确的是( )
A.细包生长过程中,其相对表面积增大,导致细包的物质交换效率提高
B.癌变细包产生的细包表面粘连蛋白增加,使癌细包容易在组织间自由转移
C.细包衰老过程中细包内染色质的收缩会影响遗传信息的表达
D.受伤的细包死亡与细包的衰老死亡均属于细包凋亡
4.细包自噬通俗的说就是细包“吃掉”自身的结构和物质,它可以发生在细包受损、微生物入侵、细包衰老或营养缺乏时,有些激烈的细包自噬,甚至可能诱导细包凋亡。下列说法错误的是( )
A.溶酶体清除受损的线粒体是一种细包自噬
B.细包可以通过自噬获得维持生存所需的物质和能量
C.某些因细包自噬而引起的细包凋亡对维持内环境稳态是不利的
D.细包自噬机制的研究对某些疾病的防治有重要意义
5.造血干细包具有自我更新的能力和分化成各类血细包的潜能,可以重建人体造血系统和免疫系统。血液系统中的成熟细包寿命较短,如白细包的寿命一般为7~14天,红细包的寿命一般为100~120天。同样是血细包,白细包凋亡的速率比红细包快得多。因此,在人的一生中,造血干细包需适时补充血液系统中的不同血细包。下列叙述正确的是( )
A.与胚胎干细包相比,造血干细包的分化程度较低,全能性较高
B.成熟红细包在衰老过程中细包膜的运输能力下降、细包核增大、细包萎缩
C.白细包吞噬病原体的过程与细包间的识别有关
D.白细包与红细包的凋亡速率不同,这与两种细包在人体内行使的功能不同密切相关
6.科学家最早在秀丽隐杆线虫中发现CED-3生态表达的蛋白质参与细包凋亡的执行,而CED-9生态表达的蛋白质会抑制细包凋亡的进行。之后在哺乳动物体中鉴定出CED-3的同源生态Caspase-1和CED-9的同源生态Bcl-2。下列说法错误的是( )
A.CED-9和Bcl-2转录得到的mRNA可能有部分序列相同
B.若某药物能促进癌细包内Bcl-2生态表达,则该药物可用于癌症治疗
C.CED-3生态发生突变,可能会导致线虫细包数目增加
D.正常情况下,发生凋亡的细包内生态也会选择性表达
7.我国科学家筛选出能促进细包衰老的生态——组蛋白乙酰转移酶编码生态kat7。研究表明,kat7生态失活会延缓细包衰老,从而延长实验动物的寿命。下列有关叙述错误的是( )
A.kat7生态控制细包衰老的方式属于生态控制生物性状的间接方式
B.衰老细包中呼吸酶的活性降低,但组蛋白乙酰转移酶的活性升高
C.促进kat7生态启动子甲基化无法延缓细包衰老
D.细包衰老和细包凋亡有利于机体实现自我更新
8.线粒体融合与分裂的失衡是很多急危重病发生的重要原因之一,动力蛋白超家族成员调控线粒体融合与分裂的平衡,完成线粒体DNA的正常合成与修复、新旧线粒体的更替以及异常线粒体的及时降解。下列叙述错误的是( )
A.核糖体合成动力蛋白超家族成员时,一定需要线粒体提供能量
B.线粒体融合包括外、内膜融合,可能由不同动力蛋白调控
C.线粒体DNA合成与修复时,可能受细包核调控,需要蛋白质参与
D.异常线粒体的降解与溶酶体的功能有关,该过程属于细包自噬
二、非选择题
9.生物会经历出生、生长、成熟、繁殖、衰老直至最后死亡的生命历程。活细包也一样,会经历生长、增殖、分化、衰老和死亡等生命历程。下图是人体常见的不同细包的形成示意图,其中①-⑪表示细包,I-IV表示过程。
(1)多细包生物体从小长大都经历了图中的________过程(填序号)。细包①-⑧的主要差异体现在下列哪些方面________。(填写字母)
A.形态结构B.DNA的碱基序列C.mRNA的种类D.细包器的种类及数目E.蛋白质的种类
(2)细包的衰老、死亡有利于机体更好地实现自我更新。④细包衰老时具有的特征是 (答出2个),其自然更新的过程属于 (填“细包凋亡”或“细包坏死”)
(3)在细包受到损伤或微生物入侵时还可通过细包自噬维持胞内环境的稳定。研究表明,许多疾病的发生可能与细包自噬发生障碍有关。某科研团队欲“探究癌症与细包自噬发生障碍的关系”,利用DEN(一种致癌因子)诱发大鼠肝癌,并分别在肝癌起始期和发展期对大鼠进行CQ(一种自噬抑制剂,可以抑制细包自噬发生)处理,一段时间后观察各组大鼠肿瘤发生的情况,得到的部分实验结果如下表所示。
①本实验还另外设置了两组对照组,其中一组用正常大鼠作对照,另一组是用 作为对照,两组的肿瘤发生率相近且接近0。由表中结果推测,在DEN诱发的肝癌起始期,细包自噬会 (填“促进”/“抑制”)肿瘤的发生,在肝癌的发展期,细包自噬会 (填“促进”/“抑制”)肿瘤的发生。
②结合此实验,你认为自噬对于机体的作用是有利还是有害: 。
10.高强度运动时心肌细包膜对Ca2+的通透性增强,导致Ca2+内流,使细包内Ca2+浓度升高;此时机体的能量代谢也增强,使自由基的含量增多;而自由基的增多又会导致细包膜上Ca2+-ATP酶(能催化ATP水解,并利用释放的能量将细包内的Ca2+泵出细包)的活性下降。请回答下列问题:
(1)据题分析,Ca2+泵出心肌细包时的跨膜运输方式为 。
(2)细包代谢过程中产生的自由基,容易导致细包衰老,出现该现象的原因可能是 ;而衰老的细包内呼吸速率会 (填“加快”或“减慢”),从而影响各项生命活动的能量供应。
(3)某同学在长跑时出现了肌无力症状,有同学推测是因为长跑过程中内环境Ca2+浓度降低导致的。据题分析,做出该种推测的依据是 。
11.图甲,乙是某动物细包有丝分裂不同时期的图像;图丙为该动物细包有丝分裂一个细包周期中细包内染色体数和核DNA含量变化曲线图。回答下列问题:
(1)乙细包对应图丙的 段;图丙中,AB段细包内发生的主要变化是 。
(2)某植物进行有丝分裂过程,则在乙图的下一个阶段生命活动增强的细包器为 。
(3)出现图丁中③所示变化的根本原因是 。在治疗癌症的过程中,人们使用了高能量的射线处理病灶,这样导致癌细包死亡属于 (填“细包凋亡”或“细包坏死”)。
(4)在“观察根尖分生组织细包的有丝分裂”实验中,某同学在高倍显微镜下观察到的细包大部分处于细包分裂的间期,原因是 ;另一位同学错误地把取材部位认为是表皮,他的实验操作完全正确,但也看不到染色体,这是因为 。
12.如图为人体细包所经历的生长发育过程示意图,图中字母a~c表示细包所进行的生理过程。回答下列问题:
(1)图中a过程是细包的生长,与细包①相比,细包②与外界环境进行物质交换的能力 ,b、c过程分别是 、 。
(2)细包坏死是在种种不利影响下, 由细包 引起的细包损伤和死亡。由图可知,该过程细包膜通透性改变,引起细包 ,进而出现不正常死亡。
(3)图中细包凋亡过程中细包片段化后会形成凋亡小体,凋亡小体的形成和被分解都与 (填“膜的选择透过性”或“膜的流动性”) 有关, 其分解与 (细包器) 有关。
一、单选题
1.(2024·湖南·高考真题)部分肺纤维化患者的肺泡上皮细包容易受损衰老。下列叙述错误的是( )
A.患者肺泡上皮细包染色体端粒可能异常缩短
B.患者肺泡上皮细包可能出现DNA损伤积累
C.患者肺泡上皮细包线粒体功能可能增强
D.患者肺泡上皮细包中自由基可能增加
2.(2024·浙江·高考真题)同一个体的肝细包和上皮细包都会表达一些组织特异性的蛋白质。下列叙述错误的是( )
A.肝细包和上皮细包没有相同的蛋白质
B.肝细包和上皮细包所含遗传信息相同
C.肝细包的形成是细包分裂、分化的结果
D.上皮细包的形成与生态选择性表达有关
3.(2024·安徽·高考真题)在多细包生物体的发育过程中,细包的分化及其方向是由细包内外信号分子共同决定的某信号分子诱导细包分化的部分应答通路如图。下列叙述正确的是( )
A.细包对该信号分子的特异应答,依赖于细包内的相应受体
B.酶联受体是质膜上的蛋白质,具有识别、运输和催化作用
C.ATP水解释放的磷酸分子与靶蛋白结合,使其磷酸化而有活性
D.活化的应答蛋白通过影响生态的表达,最终引起细包定向分化
4.(2024·山东·高考真题)心肌损伤诱导某种巨噬细包吞噬、清除死亡的细包,随后该巨噬细包线粒体中NAD+浓度降低,生成NADH的速率减小,引起有机酸ITA的生成增加。ITA可被细包膜上的载体蛋白L转运到细包外。下列说法错误的是( )
A.细包呼吸为巨噬细包吞噬死亡细包的过程提供能量
B.转运ITA时,载体蛋白L的构象会发生改变
C.该巨噬细包清除死亡细包后,有氧呼吸产生CO2的速率增大
D.被吞噬的死亡细包可由巨噬细包的溶酶体分解
5.(2024·吉林·高考真题)手术切除大鼠部分肝脏后,残留肝细包可重新进入细包周期进行增殖;肝脏中的卵圆细包发生分化也可形成新的肝细包,使肝脏恢复到原来体积。下列叙述错误的是( )
A.肝细包增殖过程中,需要进行DNA复制
B.肝细包的自然更新伴随着细包凋亡的过程
C.卵圆细包分化过程中会出现生态的选择性表达
D.雄帝企鹅孵蛋期间主要靠消耗体内脂肪以供能
11.(2023·浙江·高考真题)肿瘤细包在体内生长、转移及复发的过程中,必须不断逃避机体免疫系统的攻击,这就是所谓的“免疫逃逸”。关于“免疫逃逸”,下列叙述错误的是( )
A.肿瘤细包表面产生抗原“覆盖物”,可“躲避”免疫细包的识别
B.肿瘤细包表面抗原性物质的丢失,可逃避T细包的识别
C.肿瘤细包大量表达某种产物,可减弱细包毒性T细包的凋亡
D.肿瘤细包分泌某种免疫抑制因子,可减弱免疫细包的作用
二、非选择题
12.(2023·北京·高考真题)学习以下材料,回答下面问题。
调控植物细包活性氧产生机制的新发现,能量代谢本质上是一系列氧化还原反应。在植物细包中,线粒体和叶绿体是能量代谢的重要场所。叶绿体内氧化还原稳态的维持对叶绿体行使正常功能非常重要。在细包的氧化还原反应过程中会有活性氧产生,活性氧可以调控细包代谢,并与细包凋亡有关。我国科学家发现一个拟南芥突变体m(M生态突变为m生态),在受到长时间连续光照时,植株会出现因细包凋亡而引起的叶片黄斑等表型。M生态编码叶绿体中催化脂肪酸合成的M酶。与野生型相比,突变体m中M酶活性下降,脂肪酸含量显著降低。为探究M生态突变导致细包凋亡的原因,研究人员以诱变剂处理突变体m,筛选不表现细包凋亡,但仍保留m生态的突变株。通过对所获一系列突变体的详细解析,发现叶绿体中pMDH酶、线粒体中mMDH酶和线粒体内膜复合物I(催化有氧呼吸第三阶段的酶)等均参与细包凋亡过程。由此揭示出一条活性氧产生的新途径(如图):A酸作为叶绿体中氧化还原平衡的调节物质,从叶绿体经细包质基质进入到线粒体中,在mMDH酶的作用下产生NADH([H])和B酸,NADH被氧化会产生活性氧。活性氧超过一定水平后引发细包凋亡。
在上述研究中,科学家从拟南芥突变体m入手,揭示出在叶绿体和线粒体之间存在着一条A酸-B酸循环途径。对A酸-B酸循环的进一步研究,将为探索植物在不同环境胁迫下生长的调控机制提供新的思路。
(1)叶绿体通过 作用将CO2转化为糖。从文中可知,叶绿体也可以合成脂肪的组分 。
(2)结合文中图示分析,M生态突变为m后,植株在长时间光照条件下出现细包凋亡的原因是: ,A酸转运到线粒体,最终导致产生过量活性氧并诱发细包凋亡。
(3)请将下列各项的序号排序,以呈现本文中科学家解析“M生态突变导致细包凋亡机制”的研究思路: 。
①确定相应蛋白的细包定位和功能②用诱变剂处理突变体m③鉴定相关生态④筛选保留m生态但不表现凋亡的突变株
(4)本文拓展了高中教材中关于细包器间协调配合的内容,请从细包器间协作以维持稳态与平衡的角度加以概括说明 。
13.(2023·广东·高考真题)放射性心脏损伤是由电离辐射诱导的大量心肌细包凋亡产生的心脏疾病。一项新的研究表明,circRNA可以通过miRNA调控P生态表达进而影响细包凋亡,调控机制见图。miRNA是细包内一种单链小分子RNA,可与mRNA靶向结合并使其降解。circRNA是细包内一种闭合环状RNA,可靶向结合miRNA使其不能与mRNA结合,从而提高mRNA的翻译水平。
回答下列问题:
(1)放射刺激心肌细包产生的 会攻击生物膜的磷脂分子,导致放射性心肌损伤。
(2)前体mRNA是通过 酶以DNA的一条链为模板合成的,可被剪切成circRNA等多种RNA。circRNA和mRNA在细包质中通过对 的竞争性结合,调节生态表达。
(3)据图分析,miRNA表达量升高可影响细包凋亡,其可能的原因是 。
(4)根据以上信息,除了减少miRNA的表达之外,试提出一个治疗放射性心脏损伤的新思路 。
目录
01 模拟基础练
【题型一】细包分化
【题型二】细包全能性和干细包
【题型三】细包衰老
【题型四】细包死亡
02 重难创新练
03 真题实战练
起始期
发展期
DEN处理组
DEN+CQ处理组
DEN处理组
DEN+CQ处理组
肿瘤发生率(%)
30
90
90
60
最大肿瘤体积(mm³)
3.5±2.5
17.1±5.6
312.0±132.9
8.3±6.0
肿瘤数量(个)
0.6±0.4
2.5±0.6
3.6±0.7
1.6±0.6
相关试卷
这是一份2025高考生物一轮复习素养提升练习必修1第4单元细胞的生命历程第3讲细胞的分化衰老和死亡,共6页。
这是一份2025版高考生物一轮总复习必修1第4单元细胞的生命历程第3讲细胞的分化衰老和死亡提能训练,共8页。试卷主要包含了单选题,综合题等内容,欢迎下载使用。
这是一份最新高考生物一轮复习【讲通练透】 第14讲 细胞的分化、衰老、死亡和癌变(练透),文件包含第14讲细胞的分化衰老死亡和癌变练习原卷版docx、第14讲细胞的分化衰老死亡和癌变练习解析版docx等2份试卷配套教学资源,其中试卷共28页, 欢迎下载使用。

