所属成套资源:2025年新高考生物一轮复习【精品讲义(1-5单元)】(学生版+教师版)
2025年新高考生物一轮复习第1单元细胞的概述及其分子组成第04讲蛋白质和核酸(练习)(学生版+教师版)
展开
这是一份2025年新高考生物一轮复习第1单元细胞的概述及其分子组成第04讲蛋白质和核酸(练习)(学生版+教师版),文件包含2025年新高考生物一轮复习第1单元细胞的概述及其分子组成第04讲蛋白质和核酸练习教师版docx、2025年新高考生物一轮复习第1单元细胞的概述及其分子组成第04讲蛋白质和核酸练习学生版docx等2份试卷配套教学资源,其中试卷共24页, 欢迎下载使用。
题型一 氨基酸的结构及种类
1.下列哪两项分别属于脱氨基作用和氨基转换作用的实例( )
①苏氨酸→丁酮酸+NH3②谷氨酸→氨基丁酸+CO2③谷氨酸+丙酮酸→酮戊二酸+丙氨酸④谷氨酸+NH3→谷氨酰氨+H2O
A.①②B.②③C.①③D.①④
【答案】B
【分析】人体细包内的氨基酸的变化主要有四种:第一是直接用来合成各种组织蛋白质;第二是用来合成具有一定生理功能的特殊蛋白质;第三是通过氨基转换作用形成新的氨基酸;第四是通过脱氨基作用将氨基酸分解成为含氮部分(氨基)和不含氮部分,其中含氮部分转变成尿素排出体外,不含氮部分可以氧化分解形成二氧化碳和水,也可以合成糖类和脂肪。其中转氨基作用可以形成新的氨基酸,而脱氨基作用可以脱去氨基形成氨,氨被运输到肝脏中转变成毒性相对较小的尿素排出体外。
【详解】脱氨基作用是氨基酸脱下氨基后形成尿素,其余不含氮部分参与合成代谢或分解代谢。而氨基转换作用是氨基酸将氨基转移给另一种化合物,形成一种新的氨基酸,是合成非必需氨基酸的过程,故属于脱氨基作用的是①苏氨酸→丁酮酸+NH3,属于氨基转换作用的是③谷氨酸+丙酮酸→酮戊二酸+丙氨酸,C正确,ABD错误。
故选B。
2.下列有关氨基酸的描述,正确的是( )
A.氨基酸是构成蛋白质的基本单位,由氨基和羧基组成
B.人体内的氨基酸必须从食物中获取
C.每种氨基酸至少具有一个氨基和一个羧基
D.每个氨基酸分子都只含有C、H、O、N四种元素
【答案】B
【分析】
每种氨基酸分子至少都含有一个氨基和一个羧基,且都有一个氨基和一个羧基连接在同一个碳原子上,这个碳原子还连接一个氢和一个R基,氨基酸的不同在于R基的不同。构成蛋白质的氨基酸根据能否在人体细包中合成,分为必需氨基酸和非必需氨基酸。
【详解】
A、氨基酸是构成蛋白质的基本单位,每种氨基酸分子至少都含有一个氨基和一个羧基,且都有一个氨基和一个羧基连接在同一个碳原子上,这个碳原子还连接一个氢和一个R基,A正确;
B、人体内的氨基酸分为必需氨基酸和非必需氨基酸,其中必需氨基酸必需从食物中获取,B错误;
C、每种氨基酸分子至少都含有一个氨基和一个羧基,且都有一个氨基和一个羧基连接在同一个碳原子上,C正确;
D、氨基酸的基本组成元素是C、H、O、N,有的还含有S等元素,D错误。
故选B。
题型二 蛋白质的结构和功能
3.肌红蛋白是由1条肽链和1个血红素辅基构成的结合蛋白质,主要存在于骨骼肌和心肌细包,是肌肉内储存氧气的蛋白。血红蛋白是红细包内运输氧气的蛋白质,含有4条肽链,且每条肽链均含1个血红素辅基。下列叙述正确的是( )
A.两种蛋白质合成过程中形成的水分子中的H来自氨基酸的氨基
B.两种蛋白质均至少含有1个游离的氨基和1个游离的羧基
C.心肌细包受损时,血浆中肌红蛋白和血红蛋白的数量均会增加
D.血红蛋白和肌红蛋白均能与O2结合,说明二者的活性中心可能具有相似的结构
【答案】A
【分析】氨基酸通过脱水缩合形成多肽,多肽通常呈链状结构,称为肽链;肽链能盘曲、折叠,形成有一定空间结构的蛋白质分子。脱水缩合是指一个氨基酸分子的羧基和另一个氨基酸分子的氨基相连接,同时脱去一分子水。
【详解】A、两种蛋白质合成过程中,氨基酸通过脱水缩合形成多肽,形成的水分子中的H来自一个氨基酸的氨基和另一个氨基酸的羧基,A正确;
B、肌红蛋白含有1条肽链,至少含有1个游离的氨基和1个游离的羧基;血红蛋白含有4条肽链,至少含有4个游离的氨基和4个游离的羧基,B错误;
C、肌红蛋白主要存在于骨骼肌和心肌细包,血红蛋白存在于红细包内,心肌细包受损时,血浆中肌红蛋白的数量会增加,血红蛋白的数量不会增加,C错误;
D、肌红蛋白是肌肉内储存氧气的蛋白,血红蛋白是红细包内运输氧气的蛋白质,二者均含有血红素辅基。血红蛋白和肌红蛋白均能与O2结合,说明二者的活性中心可能具有相似的结构,D错误。
故选A。
4.哺乳动物的催产素具有催产和排乳的作用,加压素具有升高血压和减少排尿的作用。两者结构简式如下图,各氨基酸残基用3个字母缩写表示。下列叙述正确的是( )
A.氨基酸之间脱水缩合形成的水分子中氢全部来自氨基
B.两种激素都是由八肽环和三肽侧链构成的多肽类化合物
C.肽链中游离氨基的数目与参与构成肽链的氨基酸种类有关
D.两种激素生理功能不同的根本原因是分子组成中2个氨基酸种类不同
【答案】B
【分析】据图分析,催产素和加压素都是由9个氨基酸组成的多肽,且都含有一个由6个氨基酸组成的环状结构,两种物质的不同点在于环状和链状结构中各有一个氨基酸的种类不同。
【详解】A、氨基酸之间脱水缩合形成的水分子中的氢分别来自于一个氨基酸的氨基和另一个氨基酸的羧基,A正确;
B、由图可知,催产素和加压素都是由六环肽和三肽侧链构成的多肽化合物,B错误;
C、肽链中游离氨基的数目=肽链数+R基中含有的氨基数,R基决定氨基酸的种类,因此肽链中游离氨基的数目与参与构成肽链的氨基酸种类有关,C正确;
D、蛋白质是由生态控制合成的,因此两种激素间因2个氨基酸种类不同导致生理功能不同,其根本原因是两种生态中脱氧核苷酸的排列顺序不同,D错误。
故选B。
题型三 蛋白质的相关计算
5.牛胰核糖核酸酶(RNaseI)由124个氨基酸组成,含4个二硫键,是一种内切核酸酶。使用巯基乙醇和尿素处理RNaseI,可将其去折叠转变成无任何活性的无规则卷曲结构。洗脱巯基乙醇和尿素,RNaseI活性可以恢复。下列叙述错误的是( )
A.构成生胰核糖核酸酶的氨基酸中,有的含有C、H、O、N、S等元素
B.用巯基乙醇和尿素处理RNaseI后,RNaseI不能再与双缩脲试剂产生紫色反应
C.牛胰核糖核酸酶用巯基乙醇和尿素处理后的结构变化是可逆的
D.如果牛胰核糖核酸酶具有1条肽链,则氨基酸在脱水缩合过程中相对质量减少2222
【答案】B
【分析】氨基酸是组成蛋白质的基本单位,每种氨基酸至少都含有一个氨基和一个羧基,并且都有一个氨基和一个羧基连接在同一个碳原子上。
【详解】A、氨基酸都含有C、H、O、N四种元素,牛胰核糖核酸酶含4个二硫键,因此构成该酶的氨基酸有的含有C、H、O、N、S等元素,A正确;
B、用巯基乙醇和尿素处理RNaseI后,无活性状态下的RNaseI空间结构被改变,但是肽键完好,可以与双缩脲试剂产生紫色反应,B错误;
C、洗脱巯基乙醇和尿素,RNaseI活性可以恢复,说明牛胰核糖核酸酶用巯基乙醇和尿素处理后的结构变化是可逆的,C正确;
D、如果牛胰核糖核酸酶具有1条肽链,则氨基酸在脱水缩合过程中相对质量=脱去的水分子的相对质量+形成二硫键脱去的H的相对质量=(124-1)×18+4×2=2222,D错误。
故选B。
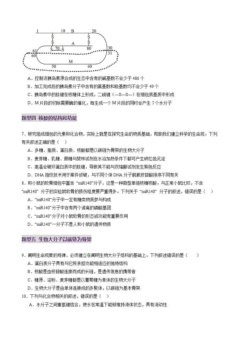
6.在某动物体内,由81个氨基酸形成胰岛素原,加工切除M片段(31~60)后成为能降低血糖的胰岛素(如图所示)。下列相关叙述正确的是( )
A.控制该胰岛素原合成的生态中含有的碱基数不会少于486个
B.加工完成后的胰岛素分子中含有的氨基数和羧基数均不会少于49个
C.胰岛素中的肽键在核糖体上形成,二硫键(—S—S—)在细包质基质中形成
D.M片段的切除需要酶的催化,每生成一个M片段的同时会产生2个水分子
【答案】A
【分析】构成蛋白质的基本单位是氨基酸,其结构特点是每种氨基酸分子至少都含有一个氨基和一个羧基,并且都有一个氨基和一个羧基连接再同一个碳原子上,这个碳原子还连接一个氢原子和一个侧链基团。
【详解】A、控制该胰岛素原合成的生态中含有的碱基数不会少于81×6=486个,A正确;
B、加工完成后的胰岛素分子中含有的氨基数和羧基数均不会少于2个,49个肽键中的N不再是氨基的存在,同理肽键中也没有羧基存在,B错误;
C、胰岛素是分泌蛋白,其中的肽键在核糖体上形成,二硫键(—S—S—)在内质网中形成,C错误;
D、M片段的切除需要酶的催化,每生成一个M片段需要消耗2个水分子,水解肽键需要消耗水分子而不是产生水分子,D错误。
故选A。
题型四 核酸的结构和功能
7.研究组成细包的元素和化合物,实际上就是在探究生命的物质基础,帮助我们建立科学的生命观。下列有关叙述正确的是( )
A.多糖、脂质、蛋白质、核酸都是以碳链为骨架的生物大分子
B.麦芽糖、乳糖、蔗糖与斐林试剂在水浴加热条件下都可产生砖红色沉淀
C.高温会破坏蛋白质中的肽键,导致其不能与双缩脲试剂发生紫色反应
D.DNA指纹技术用于案件侦破,与不同个体DNA分子脱氧核苷酸排序不同有关
【答案】A
【分析】1、蔗糖是非还原糖,不能和斐林试剂发生作用生成砖红色沉淀,还原糖如葡萄糖、果糖和麦芽糖遇到斐林试剂水浴加热会出现砖红色沉淀;双缩脲试剂检测蛋白质中肽键的存在,因此蛋白质遇到双缩脲试剂能够发生紫色反应。
2、生物大分子如蛋白质、核酸和多糖(指淀粉、糖原、纤维素)的单体分别是氨基酸、核苷酸、葡萄糖,氨基酸、核苷酸、葡萄糖等单体都以碳元素为核心元素,因此生物大分子以碳链为骨架。
【详解】A、脂质不是生物大分子,A正确;
B、蔗糖是非还原性糖,不能与斐林试剂发生作用产生砖红色沉淀,B错误;
C、高温会破坏蛋白质的空间结构并未破坏肽键,双缩脲试剂检测蛋白质中肽键的存在,因此仍能与双缩脲试剂发生紫色及应,C错误;
D、DNA分子具有特异性,不同个体DNA分子脱氧核苷酸排序不同,所以DNA指纹技术可用于案件侦破,D错误。
故选A。
8.和小鼠的软骨细包中富含 “miR140”分子,这是一种微型单链核糖核酸。与正常小鼠比较,不含 “miR140” 分子的实验鼠软骨的损伤程度要严重得多。下列关于 “miR140” 分子的叙述,错误的是( )
A.“miR140”分子中一定有糖类物质参与构成
B.“miR140”分子中含有两个游离的磷酸基团
C.“miR140”分子对小鼠软骨的形态或功能有重要作用
D.“miR140”一分子不是人和小鼠的遗传物质
【答案】B
【分析】分析题干:miR140分子是一种单链核糖核酸,一定含有C、H、O、N、P五种元素;每条核苷酸链两端各有一个游离的磷酸基团和羟基;不含miR140分子的实验鼠软骨的损伤程度要严重得多,说明miR140分子对生命活动有重要作用。
【详解】A、miR140分子是核糖核酸,一定含有核糖,A正确;
B、miR140分子为单链RNA,只含有一个游离的磷酸基团,B错误;
C、由题意“不含miR140分子的实验鼠软骨的损伤程度要严重得多”可知,miR140分子对对小鼠软骨的形态或功能有重要作用,C正确;
D、人和小鼠的遗传物质是DNA,D错误。
故选B。
题型五 生物大分子以碳链为骨架
9.阐明生命现象的规律,必须建立在阐明生物大分子结构的基础上。下列叙述错误的是( )
A.蛋白质分子具有与它所承担功能相适应的独特结构
B.核酸是由核苷酸连接而成的长链,是遗传信息的携带者
C.糖原、淀粉、麦芽糖都是以葡萄糖为单体的生物大分子
D.生物大分子是由单体连接成的多聚体,以碳链为基本骨架
【答案】B
【分析】多糖是由葡萄糖聚合形成的多聚体,核酸是由核苷酸聚合形成的多聚体,蛋白质是由氨基酸聚合形成的多聚体。
【详解】A、结构与功能相适应,蛋白质分子具有与它所承担功能相适应的独特结构,A正确;
B、核酸是遗传信息的携带者,是由核苷酸连接而成的长链,B正确;
C、麦芽糖是二糖,不属于生物大分子,C错误;
D、生物大分子以碳链为基本骨架,是由单体连接成的多聚体,D错误。
故选B。
10.下列与化合物相关的叙述,错误的是( )
A.水分子之间靠氢键结合,使水在常温下能够维持液体状态,具有流动性
B.几丁质的基本骨架是若干个相连的碳原子构成的碳链
C.植物在细包膜中增加不饱和脂肪酸的含量,可增加细包膜的流动性,避免冻害
D.作为手术缝合线的胶原蛋白之所以能被人体组织吸收,是因为胶原蛋白具有特殊的空间结构
【答案】A
【分析】胶原蛋白用来制作手术缝合线,这种缝合线可以将被组织中蛋白酶水解为氨基酸,氨基酸可以被细包吸收,具有免拆线、无排异的优点。
【详解】A、水分子之间靠氢键结合,氢键较弱,易断裂,易形成,使水在常温下保持液体状态,具有流动性,A正确;
B、几丁质属于多糖,几丁质的基本骨架是若干个相连的碳原子构成的碳链,B正确;
C、不饱和脂肪酸由于分子内部难以形成紧密结构,因此会增加膜的流动性,由于膜的流动性增加导致了在低温条件下膜仍然是呈现液态的,会增加抗寒能力,避免冻害,C正确;
D、作为手术缝合线的胶原蛋白之所以能被人体组织吸收,是因为胶原蛋白被分解为人体可以吸收的小分子氨基酸,D错误。
故选A。
一、单选题
1.蛋白质在细包中承担的功能是多种多样的。下列有关蛋白质的叙述正确的是( )
A.同一个体的不同细包功能不同主要是由于细包内的蛋白质种类完全不同
B.由蛋白质参与构成的某物质可以储存遗传信息,并能够将遗传信息传递给子细包
C.人体成熟的红细包中血红蛋白时刻进行着更新,以保证细包运输氧气的功能
D.探究蛋白酶分解蛋白质的速率时,通过加入双缩脲试剂并观察紫色消失的时间来判断
【答案】B
【分析】蛋白质是生命活动的主要承担者,蛋白质的结构多样,在细包中承担的功能也多样,蛋白质结构多样性的直接原因:构成蛋白质的氨基酸的种类、数目、排列顺序和肽链的空间结构千差万别。
【详解】A、由于生态的选择性表达,同一个体的不同细包内的蛋白质种类出现了差异,从而使不同细包的功能不同,但是细包内也有一些相同的生态均会表达,如ATP合成酶的相关生态,故不同细包内的蛋白质种类并非完全不同,A正确;
B、染色体主要由DNA和蛋白质组成,其中DNA是遗传信息的载体;在细包分裂过程中,染色体能够将遗传信息传递给子细包,B正确;
C、人成熟的红细包中,既没有细包核,也没有线粒体、核糖体等各种细包器,因此蛋白质一般不出现更新,C错误;
D、探究蛋白酶分解蛋白质的速率时,底物蛋白质被酶彻底分解后,由于分解蛋白质的酶也是蛋白质,仍然会与双缩脲试剂产生紫色反应,故不能通过加入双缩脲试剂并观察紫色消失的时间来判断,D错误。
故选B。
2.埃塞俄比亚高原上的画眉草种子是世界上最小的谷物,150粒才相当于1粒小麦,种子中富含脂质和蛋白质等,营养丰富。下列关于植物体内化合物的叙述,正确的是( )
A.谷物种子中的无机盐主要是通过光合作用形成的
B.画眉草细包的细包壁主要成分是纤维素和几丁质
C.精确检测画眉草种子中蛋白质的含量可用双缩脲试剂
D.必需氨基酸种类及含量可用来衡量蛋白质的营养价值
【答案】A
【分析】生物组织中化合物的鉴定:(1)斐林试剂可用于鉴定还原糖,在水浴加热的条件下,产生砖红色沉淀。(2)蛋白质可与双缩脲试剂产生紫色反应。(3)脂肪可用苏丹Ⅲ染液鉴定,呈橘黄色。(4)淀粉遇碘液变蓝。
【详解】A、谷物种子中的无机盐主要通过根系从土壤溶液中吸收而来,A正确;
B、画眉草是高等植物,细包壁成分主要是纤维素和果胶,没有几丁质,B错误;
C、双缩脲试剂只能定性检测蛋白质的存在,或粗略估算蛋白质的含量,不能精确检测蛋白质的含量,C错误;
D、必需氨基酸是人体不能合成的氨基酸,必需从外界获取,必需氨基酸种类及含量是衡量蛋白质营养价值的重要依据,D错误。
故选A。
3.奶茶,作为年轻人喜爱的新式茶饮,通常含有淀粉、大量蔗糖、少量蛋白质、脂肪等化学成分。下列相关叙述错误的是( )
A.淀粉、脂肪和蛋白质均以碳链为基本骨架
B.奶茶中的蔗糖可被人体直接吸收并转化为糖原
C.质量相同的糖类和脂肪被彻底氧化分解时,脂肪释放能量更多
D.奶茶无法提供人们需要的所有营养物质,且过量饮用可能导致肥胖
【答案】B
【分析】糖是主要的能源物质,多糖包括淀粉、纤维素和糖原等,脂肪是良好的储能物质,和糖类相比,脂肪中的C、H比例高。
【详解】A、淀粉、脂肪和蛋白质是以若干个相连的碳原子构成的碳链为基本骨架,A正确;
B、“奶茶”中的和蔗糖为二糖,需要水解为单体才能被人体直接吸收再转化为糖原,B错误;
C、质量相同的糖类和脂肪被彻底氧化分解时,脂肪中C、H比例高,脂肪耗氧多,产生能量更多,C正确;
D、奶茶是一种高糖高油高热量的食品,长期大量饮用奶茶会使过剩的糖类转化为脂肪,导致肥胖,D错误。
故选B。
4.某致病细菌分泌的外毒素为无色、细针状结晶,对小鼠和人体有很强的毒性,可引起流涎、呕吐、便血、痉挛等,最终导致死亡。该外毒素为环状多肽,结构式如下图所示。请据图分析下列叙述正确的是( )
A.该化合物含有1个游离的氨基和1个游离的羧基B.该化合物是由8个氨基酸组成的
C.组成该化合物的氨基酸有4种D.虚线框内a是肽键,b决定了氨基酸的种类
【答案】A
【分析】据题图可知,该环状多肽由7个氨基酸组成,称之为环七肽。
【详解】A、由题图可知,该环状多肽中无游离的氨基(—NH2)和游离的羧基(—COOH),A正确;
B、该环状多肽中含有7个R基,因此该化合物是由7个氨基酸组成的,B错误;
C、该环状多肽的7个R基中,有3个相同,都是—CH3,因此组成该化合物的氨基酸种类是5种,C错误;
D、虚线框内-连接两个氨基酸分子,故a是肽键,据氨基酸的结构通式可知b是R基,R基决定了氨基酸的种类,D错误。
故选A。
5.刘畊宏的《本草纲目》健身操火爆全网,带来一股全民跳健身操的热潮。如果我们了解组成细包的分子等相关知识,也可以指导我们注重营养的均衡,进行科学健身。下列涉及细包中的化合物的叙述,不合理的是( )
A.在鸡蛋清中加入食盐会看到白色絮状物,这一过程改变了蛋白质分子中的肽键数
B.生物大分子是以碳链为基本骨架的单体连接而成的多聚体
C.糖类和脂质提供了生命活动的重要能源
D.饺子馅中的无机盐进入人体细包后,多数以离子存在
【答案】A
【分析】1、盐析:是由溶解度的变化引起的,蛋白质的空间结构没有发生变化。
2、糖类的元素组成和功能:(1)元素组成一般含有:C、H、O,(2)功能:主要的能源物质。
3、无机盐的存在:细包中大多数无机盐以离子存在。
【详解】A、在鸡蛋清中加入食盐会看到白色絮状物,是盐析现象,这一过程没有改变蛋白质分子中的肽键数和蛋白质的空间结构,A符合题意;
B、生物大分子是由单体连接而成的多聚体,每一个单体都以若干个相邻的碳原子构成的碳链为基本骨架,因此生物大分子也是以碳链为基本骨架的,B不符合题意;
C、糖类是主要的能源物质,脂质中脂肪是细包内良好的储能物质,C不符合题意;
D、细包中大多数无机盐以离子存在,饺子馅中的无机盐进入人体细包后,多数以离子存在,D不符合题意。
故选A。
6.下图表示某种生物大分子的局部结构示意图,相关判断正确的是( )
A.若该图表示蛋白质局部结构示意图,则1表示“—CO—NH—”
B.若该图表示蛋白质局部结构示意图,则3中可能存在“—COOH”
C.若该图表示DNA局部结构示意图,则1为磷酸,2为脱氧核糖
D.若该图表示RNA局部结构示意图,则3可能表示尿嘧啶核糖核苷
【答案】B
【分析】1、氨基酸通过脱水缩合形成多肽链,而脱水缩合是指一个氨基酸分子的羧基和另一个氨基酸分子的氨基相连接,同时脱出一分子水的过程,连接两个氨基酸的化学键是肽键。
2、核酸包括DNA和RNA,构成DNA的基本单位有4种腺嘌呤脱氧核苷酸、鸟嘌呤脱氧核苷酸、胞嘧啶脱氧核苷酸、胸腺嘧啶脱氧核苷酸,构成RNA的基本单位有4种腺嘌呤核糖核苷酸、鸟嘌呤核糖核苷酸、胞嘧啶核糖核苷酸、尿嘧啶核糖核苷酸。
【详解】A、若该图表示蛋白质局部结构示意图,则1表示C,2可表示“—CO—NH—”,A正确;
B、若该图表示蛋白质局部结构示意图,则3表示R基团,则其中可能存在“-COOH”,B正确;
C、若该图表示DNA局部结构示意图,则1为脱氧核糖,2为磷酸,C错误;
D、若该图表示RNA局部结构示意图,则3可能表示含氮碱基,D错误。
故选B。
7.脊髓灰质炎病毒侵入人体细包后,其遗传物质(+RNA)的复制和控制蛋白质合成的过程如图所示。下列相关叙述错误的是( )
A.+RNA上分布着有遗传效应的核酸片段
B.RNA复制酶能催化双链RNA间氢键的形成
C.+RNA上的嘌呤总数等于-RNA上的嘧啶总数
D.该病毒易发生变异与其遗传物质为单链结构有关
【答案】B
【分析】病毒没有细包结构,主要由蛋白质外壳和内部的遗传物质组成。病毒是寄生在其它生物体的活细包内,依靠吸取活细包内的营养物质而生活的。一旦离开了这种活细包,病毒就无法生存。
【详解】A、+RNA 是新冠病毒的遗传物质,故+RNA 上分布着有遗传效应的核苷酸片段,A正确;
B、氢键的形成不需要酶的催化,B错误;
C、RNA复制酶能催化-RNA形成,-RNA是根据+RNA进行碱基配对而形成,故+RNA 的嘌呤总数等于−RNA的嘧啶总数,C正确;
D、新冠状病毒易变异,是因为RNA是单链,不稳定,D错误。
故选B。
二、非选择题
8.血红蛋白是红细包的主要组成部分,能与氧结合并运输氧。每个血红蛋白分子由1个珠蛋白和4个血红素(血红素中心为1个铁原子)组成。回答下列问题:
(1)血红素中心为1个铁原子,可说明细包内无机盐的功能是 ,人体缺铁可影响血红蛋白的合成而引起贫血症,贫血症患者血液运输的能力低。
(2)每个珠蛋白有4条肽链(2条α链、2条β链),每条α链由141个氨基酸构成,每条β链由146个氨基酸构成。那么,合成1分子珠蛋白的过程中脱去 个水分子。1条β链的分子式为CxHyNzOwS,若1条β链的水解产物只有下图所示的几种氨基酸,则该β链中天冬氨酸有 个。
(3)一般的贫血症患者除了要补充铁外,还应多吃一些含蛋白质丰富的食物。若要检测某食物中是否含有蛋白质,可选用 试剂进行检测。有人认为,富含蛋白质的食物加热的加工过程中会降低其营养价值,你认为此观点 (填“正确”或“错误”),你的理由是 。
【答案】(1)细包内某些化合物的组成成分
(2) 570 (w-147)/2
(3) 双缩脲 错误 蛋白质不能直接被人体吸收而是要消化成氨基酸后才能被吸收,加热使蛋白质变性,是使蛋白质的空间结构改变,并不影响其氨基酸组成
【分析】脱去的水分子数=形成的肽键个数=氨基酸个数-肽链条数。氨基酸脱水缩合时,每形成一个肽键,氧原子便会减少一个。
【详解】(1)血红素中心为1个铁原子,可说明细包内无机盐是细包内某些化合物的组成成分。
(2)每个珠蛋白有4条肽链(2条α链、2条β链),每条α链由141个氨基酸构成,每条β链由146个氨基酸构成。脱去的水分子数=氨基酸数-肽链数=141×2+146×2-4=570个水分子。一条β链的分子式为CxHyNzOwS,若一条β链的水解产物只有图中所示几种氨基酸,由题图可知,这四种氨基酸中只有天冬氨酸含有2个羧基,假设天冬氨酸的数目为M,则(146-M)×2+4M-(146-1)=w,解得M=(w-147)/2。
(3)蛋白质能与双缩脲试剂反应形成紫色,因此可用双缩脲试剂检测蛋白质。蛋白质营养价值的高低与组成蛋白质的氨基酸种类和数量有关,蛋白质不能直接被人体吸收而是要消化成氨基酸后才能被吸收,加热使蛋白质变性,是使蛋白质的空间结构改变,并不影响其氨基酸组成,因此认为富含蛋白质的食物加热的加工过程中会降低其营养价值的观点是错误的。
9.血红蛋白(HbA)是红细包的主要组成部分,能与氧结合并运输氧。每个血红蛋白分子由1个珠蛋白和4个血红素(血红素中心为1个铁原子)组成。每个珠蛋白有4条肽链,a链、β链各2条,每条α链由141个氨基酸构成,每条β链由146个氨基酸构成。图1是血红蛋白的四级结构示意图,请回答下列问题:
(1)根据图1推测,HbA的一级结构是指 。
(2)HbA中含有 个氨基酸,形成HbA的过程中需脱去 个水分子。
(3)HbA的合成场所为 ,初始合成的珠蛋白中 (填“含”或“不含”)铁元素。人体缺铁会贫血,说明无机盐具有 的作用。
(4)血红蛋白与氧气的结合和释放是通过变构现象来进行的。当血红蛋白的一个亚基与氧气结合后,整个分子的空间结构会发生变化,使得其他亚基对氧气的亲和力增强,这属于 调节。
(5)若每条a链含有丙氨酸5个,分别位于第26、71、72、99、141位(如图2所示)。肽酶E专门水解丙氨酸氨基端的肽键。肽酶E完全作用于1条a链后,产生的多肽中氢原子数比a链 (填“多”或“少”) 个。
(6)蛋白质表面吸附的水构成“水膜”以保护蛋白质。强酸能破坏蛋白质表面的“水膜”使蛋白质变性,导致其空间结构都变得伸展、松散,从而暴露出更多的肽键,双缩脲试剂可与肽键发生络合反应显紫色。为验证盐酸能使蛋白质变性,可选用 (填“HbA”或“豆浆”)为材料,对照组滴加1mL蒸馏水,实验组滴加 ,并用双缩脲试剂检测,预测实验结果是 。
【答案】(1)肽链中氨基酸的排列顺序
(2) 574 570
(3) 核糖体 不含 组成细包中重要的化合物
(4)正反馈
(5) 少 4
(6) 豆浆 1mL盐酸 实验组样液的紫色程度比对照组的深
【分析】1、氨基酸形成多肽过程中的相关计算:肽键数=脱去水分子数=氨基酸数一肽链数,游离氨基或羧基数=肽链数+R基中含有的氨基或羧基数,至少含有的游离氨基或羧基数=肽链数,氮原子数=肽键数+肽链数+R基上的氮原子数=各氨基酸中氮原子总数,氧原子数=肽键数+2×肽链数+R基上的氧原子数=各氨基酸中氧原子总数一脱去水分子数,蛋白质的相对分子质量=氨基酸数目×氨基酸平均相对分子质量一脱去水分子数×18。
2、蛋白质结构多样性的直接原因:构成蛋白质的氨基酸的种类、数目、排列顺序和肽链的空间结构千差万别。
【详解】(1)依据图1所示,HbA的一级结构是指肽链中氨基酸的排列顺序。
(2)依据题干信息,HbA的氨基酸分子数为,在形成HbA的过程中需脱去的水分子数为氨基酸分子数-肽链的条数=574-4=570。
(3)血红蛋白是蛋白质,其合成的场所为核糖体,依据题干信息可知,初合成的珠蛋白不含铁元素。人体缺铁会贫血,说明无机盐具有组成细包中重要的化合物的作用。
(4)依据题干信息,当血红蛋白的一个亚基与氧气结合后,整个分子的空间结构会发生变化,使得其他亚基对氧气的亲和力增强,输入与输出的信号方向一致,这属于正反馈调节。
(5)若每条a链含有丙氨酸5个,分别位于第26、71、72、99、141位。肽酶E专门水解丙氨酸氨基端的肽键,用肽酶E完全作用于1条a链后,会得到5种产物4条多肽(1-25、26-70、72-98、99-140)和2个丙氨酸(71号、141号),需要消耗5分子水,而1分子水中含有2个氢原子,一个丙氨酸含有7个氢原子,所以产物中的氢原子数比a链少了4个。
(6)蛋白质表面吸附的水构成“水膜”以保护蛋白质。强酸能破坏蛋白质表面的“水膜”使蛋白质变性,导致其空间结构都变得伸展、松散,从而暴露出更多的肽键,双缩脲试剂可与肽键发生络合反应显紫色。为验证盐酸能使蛋白质变性,所以是否含有盐酸是自变量,可选用豆浆为材料,HbA是红色,会干扰实验结果,对照组滴加1mL蒸馏水,实验组滴加1mL盐酸,并用双缩脲试剂检测,预测实验结果:由于盐酸使蛋白质变性,导致空间结构改变,肽键暴露出来,所以实验组样液的紫色程度比对照组的深。
10.如图甲所示的分子结构式为某种核苷酸,已知左上角虚线框中表示的结构为碱基腺嘌呤;图乙是某核苷酸链示意图。据图回答相关问题:
(1)图甲中核苷酸的生物学名称是 ,它 (填“是”或“不是”)构成图乙物质的原料。
(2)豌豆的叶肉细包中,含有的碱基有A、G、C、T、U5种,那么由A、T、C、U4种碱基参与构成的核苷酸共有 种。
(3)④代表 ;与另一种核酸相比,图乙结构中特有的碱基名称是 (中文名称),特有的五碳糖是 (填“核糖”或“脱氧核糖”)。
(4)核酸是 的携带者,在生物体的 ,变异和蛋白质的合成中有重要作用。
(5)DNA具有多样性的原因:脱氧核苷酸的 成千上万,脱氧核苷酸的 千变万化。
【答案】(1) 腺嘌呤核糖核苷酸 不是
(2)6
(3) 胞嘧啶脱氧(核糖)核苷酸 胸腺嘧啶 脱氧核糖
(4) 遗传信息 遗传
(5) 数目(量) 排列顺序
【分析】图甲中碱基为腺嘌呤,五碳糖为核糖,故该核苷酸为腺嘌呤核糖核苷酸。图乙中含有碱基T,故为DNA单链片段,特有的碱基名称是胸腺嘧啶(T),其中的碱基排列顺序储存着遗传信息。
【详解】(1)图甲的结构中碱基为腺嘌呤,五碳糖为核糖,是腺嘌呤核糖核苷酸;图乙是脱氧核糖核苷酸链,由脱氧核糖核苷酸构成,因此甲不是构成乙的原料。
(2)豌豆的叶肉细包中既含有DNA,又含有RNA,由于A、G、C在DNA和RNA中都含有,都可构成2种核苷酸,而U只存在于RNA中,只能构成一种核苷酸,T只存在于DNA中,只能构成一种核苷酸,故由A、T、C、U4种碱基参与构成的核苷酸共有6种。
(3)图中,④是由一分子胞嘧啶、一分子脱氧核糖和一分子磷酸组成的胞嘧啶脱氧核糖核苷酸,⑤为一条DNA链片段,另一种核酸为RNA,故DNA中特有的碱基为胸腺嘧啶,特有的五碳糖是脱氧核糖。
(4)核酸是细包内携带遗传信息的物质,在生物体的遗传、变异和蛋白质的生物合成中有重要作用。
(5)脱氧核苷酸的数量成千上万,脱氧核苷酸的排列顺序千变万化,构成了DNA分子的多样性。
1.(2022·浙江·高考真题)生物体中的有机物具有重要作用。下列叙述正确的是( )
A.油脂对植物细包起保护作用B.鸟类的羽毛主要由角蛋白组成
C.糖原是马铃薯重要的贮能物质D.纤维素是细包膜的重要组成成分
【答案】B
【分析】组成细包的糖类和脂质:
A.含主要能源物质最多的是②
B.需控制体重的人应减少摄入①和②
C.青少年应均衡摄入①、②和③
D.蛋白质、脂肪和糖类都可供能
【答案】A
【分析】1、蛋白质是生命活动的主要承担者,蛋白质的结构多样,在细包中承担的功能也多样:①有的蛋白质是细包结构的重要组成成分,如肌肉蛋白;②有的蛋白质具有催化功能,如大多数酶的本质是蛋白质;③有的蛋白质具有运输功能,如载体蛋白和血红蛋白;④有的蛋白质具有信息传递,能够调节机体的生命活动,如胰岛素;⑤有的蛋白质具有免疫功能,如抗体。
2、糖类分为单糖、二糖和多糖,葡萄糖、核糖、脱氧核糖等不能水解的糖称为单糖,由2个单糖脱水缩合形成的糖称为二糖,多糖有淀粉、纤维素和糖原,糖原是动物细包的储能物质,淀粉是植物细包的储能物质,纤维素是植物细包壁的成分。
3、脂肪是最常见的脂质,是细包内良好的储能物质,还是一种良好的绝热体,起保温作用,分布在内脏周围的脂肪还具有缓冲和减压的作用,可以保护内脏器官。
【详解】A、人体主要能源物质是糖类,表中主要能源物质最多的是①,A正确;
B、食物①和②中分别富含糖类和脂肪,所以需控制体重的人应减少摄入①和②,B正确;
C、食物①、②和③中分别富含糖类、脂肪和蛋白质,所以青少年应均衡摄入①、②和③有利于身体的发育,C正确;
D、蛋白质、脂肪和糖类都属于储存能量的有机物,因而都可供能,D错误。
故选A。
4.(2021·全国·高考真题)已知①酶、②抗体、③激素、④糖原、⑤脂肪、⑥核酸都是人体内有重要作用的物质。下列说法正确的是( )
A.①②③都是由氨基酸通过肽键连接而成的
B.③④⑤都是生物大分子,都以碳链为骨架
C.①②⑥都是由含氮的单体连接成的多聚体
D.④⑤⑥都是人体细包内的主要能源物质
【答案】B
【分析】1、酶是活细包合成的具有催化作用的有机物,大多数酶是蛋白质,少数酶是RNA。
2、核酸是一切生物的遗传物质。有细包结构的生物含有DNA和RNA两种核酸,但其细包核遗传物质和细包质遗传物质都是DNA。
3、动物体内激素的化学成分不完全相同,有的属于蛋白质类,有的属于脂质,有的属于氨基酸衍生物。
【详解】A、酶的化学本质是蛋白质或RNA,抗体的化学本质是蛋白质,激素的化学本质是有机物,如蛋白质、氨基酸的衍生物、脂质等,只有蛋白质才是由氨基酸通过肽键连接而成的,A正确;
B、糖原是生物大分子,脂肪不是生物大分子,且激素不一定是大分子物质,如甲状腺激素是含碘的氨基酸,B错误;
C、酶的化学本质是蛋白质或RNA,抗体的化学成分是蛋白质,蛋白质是由氨基酸连接而成的多聚体,核酸是由核苷酸连接而成的多聚体,氨基酸和核苷酸都含有氮元素,C正确;
D、人体主要的能源物质是糖类,核酸是生物的遗传物质,脂肪是机体主要的储能物质,D错误。
故选B。
目录
01 模拟基础练
【题型一】氨基酸的结构及种类
【题型二】蛋白质的结构和功能
【题型三】蛋白质的相关计算
【题型四】核酸的结构和功能
【题型五】生物大分子以碳链为骨架
02 重难创新练
03 真题实战练
相关试卷
这是一份2025年新高考生物一轮复习第1单元细胞的概述及其组成分子(测试)(学生版+教师版),文件包含2025年新高考生物一轮复习第1单元细胞的概述及其组成分子测试教师版docx、2025年新高考生物一轮复习第1单元细胞的概述及其组成分子测试学生版docx等2份试卷配套教学资源,其中试卷共22页, 欢迎下载使用。
这是一份2025年新高考生物一轮复习第1单元细胞的概述及其分子组成第03讲糖类和脂质(练习)(学生版+教师版),文件包含2025年新高考生物一轮复习第1单元细胞的概述及其分子组成第03讲糖类和脂质练习教师版docx、2025年新高考生物一轮复习第1单元细胞的概述及其分子组成第03讲糖类和脂质练习学生版docx等2份试卷配套教学资源,其中试卷共19页, 欢迎下载使用。
这是一份2025高考生物一轮复习素养提升练习必修1第1单元走近细胞和组成细胞的分子第3讲蛋白质和核酸,共4页。

