浙江省宁波市余姚中学2024-2025学年高一上学期期中考试生物试题(Word版附解析)
展开
这是一份浙江省宁波市余姚中学2024-2025学年高一上学期期中考试生物试题(Word版附解析),文件包含浙江省宁波市余姚中学2024-2025学年高一上学期期中考试生物试题Word版含解析docx、浙江省宁波市余姚中学2024-2025学年高一上学期期中考试生物试题Word版无答案docx等2份试卷配套教学资源,其中试卷共42页, 欢迎下载使用。
1. 下列不属于原核生物的是( )
A. 细菌B. 黑藻C. 支原体D. 蓝藻
2. 下列物质的化学本质不属于蛋白质的是( )
A. 抗体B. 唾液淀粉酶
C. 胰岛素D. 性激素
3. 下列关于水和无机盐的叙述,错误的是( )
A. 细胞中的大多数无机盐以化合物的形式存在
B. 水分子之间的氢键使得水具有调节温度的作用
C. 水是生物体内物质运输的主要介质
D. 无机盐离子有维持血浆酸碱平衡的作用
4. 下列有关脂质的叙述,错误的是( )
A. 脂质中的磷脂是细胞膜的组成成分
B. 维生素D属于脂质中的固醇类物质
C. 油脂比相同质量的多糖彻底氧化产能少
D. 油脂由1分子甘油和3分子脂肪酸组成
5. 《中国居民膳食指南》提出的“控糖”建议是:控制添加糖的摄入量,每天摄入不超过50g,最好控制在25g以下。下列有关细胞中糖类的说法,错误的是( )
A. 某些糖类是细胞结构的重要组成成分
B. 蔗糖、麦芽糖和乳糖是细胞中常见的二糖
C. 植物细胞和动物细胞的组成成分都含有纤维素
D. 糖原和蔗糖彻底水解后的产物均有葡萄糖
6. 下列有关蛋白质的知识,叙述正确的是( )
A. 蛋白质化学结构的差异只是R基团的不同
B. 煮熟的鸡蛋更容易消化,是因为高温破坏了肽键,易被蛋白酶水解
C. 蛋白质空间结构改变就丧失功能,因此要保证蛋白质的空间结构的稳定性
D. 蛋白质是生命活动的主要承载者
7. 下列有关细胞学说的说法正确的是( )
A. 细胞学说将细胞分成了真核细胞和原核细胞
B. 细胞学说标志着生物学的发展进入分子水平
C. 细胞学说在思想观念上打破了在植物学和动物学之间的壁垒
D. 细胞学说揭示了生物的统一性和多样性,为进化论提供了依据
8. 在“用高倍显微镜观察叶绿体和细胞质流动”的实验中,下列叙述正确的是( )
A. 稍带叶肉的菠菜下表皮细胞不能作为本实验实验材料
B. 根尖细胞的叶绿体的分布与光照的变化有关
C. 观察细胞质的流动可用叶绿体的运动作为标志
D. 需对黑藻细胞进行染色以便于观察到细胞质流动
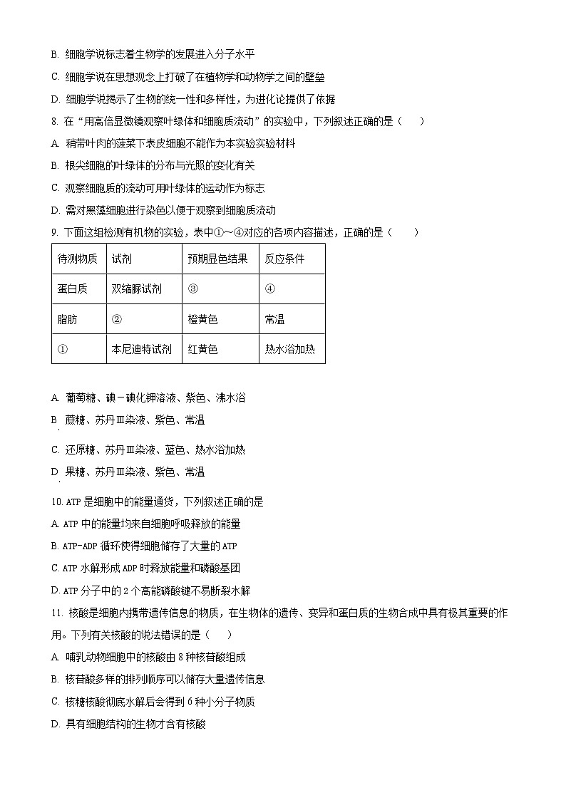
9. 下面这组检测有机物的实验,表中①~④对应的各项内容描述,正确的是( )
A. 葡萄糖、碘-碘化钾溶液、紫色、沸水浴
B 蔗糖、苏丹Ⅲ染液、紫色、常温
C. 还原糖、苏丹Ⅲ染液、蓝色、热水浴加热
D 果糖、苏丹Ⅲ染液、紫色、常温
10. ATP是细胞中的能量通货,下列叙述正确的是
A. ATP中的能量均来自细胞呼吸释放的能量
B. ATP-ADP循环使得细胞储存了大量的ATP
C. ATP水解形成ADP时释放能量和磷酸基团
D. ATP分子中的2个高能磷酸键不易断裂水解
11. 核酸是细胞内携带遗传信息的物质,在生物体的遗传、变异和蛋白质的生物合成中具有极其重要的作用。下列有关核酸的说法错误的是( )
A. 哺乳动物细胞中的核酸由8种核苷酸组成
B. 核苷酸多样的排列顺序可以储存大量遗传信息
C. 核糖核酸彻底水解后会得到6种小分子物质
D. 具有细胞结构的生物才含有核酸
12. 采用透析型人工肾替代病变的肾行使功能,是目前治疗尿毒症的常用方法。其中起关键作用的血液透析膜是一种人工合成的膜材料,可将病人血液中的代谢废物透析掉。血液透析膜主要模拟的细胞膜功能是( )
A. 将细胞与外界环境分隔开
B. 控制物质进出细胞
C. 进行细胞间的信息交流
D. 细胞膜具有流动性
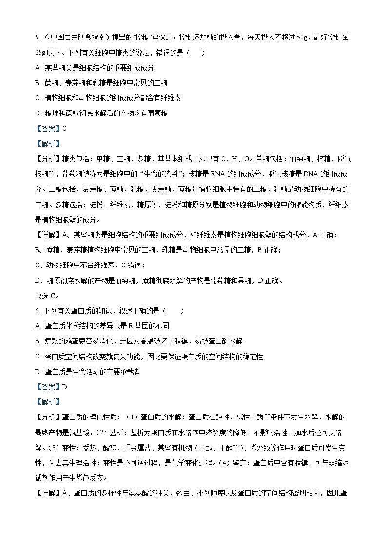
13. 苯丙酮尿症患者早期确诊后,可及时采取严格限制高蛋白食物摄入的饮食策略辅助治疗。为验证该策略的有效性进行了相关研究,下表为研究过程中患者体内几种矿质元素含量的检测结果。下列分析正确的是( )
A. 表中检测的5种元素均为微量元素
B. 实验组不限制高蛋白食物摄入,对照组限制高蛋白食物摄入
C. 表中结果说明高蛋白食物的摄入会影响患者体内矿质元素的含量
D. 人体血液中必须含有一定量的Ca2+,但Ca2+的含量过高会引起抽搐
14. 如图所示,一分子的胰岛素原切去C肽(图中箭头表示切点)可转变成一个分子的胰岛素(图中数字表示氨基酸序号)。下列分析正确的是( )
A. 胰岛素分子具有50个肽键,合成它的过程中共脱去50分子水
B. 胰岛素分子含有一个游离的氨基和一个游离的羧基
C. 若氨基酸的平均分子量为100,则胰岛素的分子量为4218
D. 胰岛素原分解为胰岛素和C肽只需消耗2分子水
15. 哺乳动物细胞在0.9%NaCl溶液中仍能保持其正常形态。将兔红细胞置于不同浓度NaCl溶液中,一段时间后制作临时装片,用显微镜观察并比较其形态变化。下列叙述正确的是
A. 在高于0.9%NaCl溶液中,红细胞因渗透作用失水皱缩并发生质壁分离
B. 在0.9%NaCl溶液中,红细胞形态未变是由于此时没有水分子进出细胞
C. 在低于0.9%NaCl溶液中,红细胞因渗透作用吸水膨胀甚至有的破裂
D. 渗透作用是指水分子从溶液浓度较高处向溶液浓度较低处进行的扩散
16. 细胞内线粒体是高度动态变化的,会不断分裂、融合。细胞中线粒体的分裂与内质网有关,其过程如图所示。下列叙述正确的是( )
A. 线粒体和内质网均属于细胞中具有双层膜的结构
B. 据图分析,马达蛋白的作用可能是牵引着线粒体沿着细胞骨架运输到内质网
C. 在内质网的参与下,线粒体的分裂是均等分配的
D. 内质网膜形成细管状结构缠绕线粒体,使线粒体局部收缩,体现了膜的功能特点
17. 下列关于细胞核结构和功能的叙述,错误的是( )
A. 伞藻嫁接实验和核移植实验都能独立地证明伞藻帽的形状由细胞核控制
B. 核仁与核糖体RNA的合成有关,无核仁的细胞也可能是真核细胞
C. 核膜可与内质网膜相连,代谢越旺盛的细胞,核孔数量越多
D. 细胞核是遗传信息库,是细胞代谢和遗传的控制中心
18. 细胞器既有自己独立的功能,也需要与细胞中其他结构协调配合共同完成一些生命活动,例如分泌蛋白的合成和分泌,具体过程如图所示,a~d表示相关细胞器。下列相关叙述错误的是( )
A. 同位素标记法可追踪分泌蛋白的合成和分泌过程
B. 氨基酸首先a上脱水缩合形成多肽链
C. 该过程中b、c的膜面积变化分别为减小、增大
D. 囊泡的运输及蛋白质胞吐出细胞的过程均需要线粒体d供能
19. 泛素是一种在真核生物中普遍存在的小分子调节蛋白,这些泛素蛋白结合到底物蛋白质分子的特定位点上的过程叫泛素化。部分过程如图,下列说法错误的是( )
A. 溶酶体的形成与高尔基体有关
B. 吞噬泡与溶酶体的融合过程说明了细胞内的膜结构可以相互转化
C. 泛素化就像给这些蛋白质打上标签,有助于蛋白质的分类和识别
D. 溶酶体内合成的酶能水解泛素化的蛋白质,维持细胞结构和功能稳定
20. 研究者用荧光染料对细胞膜上某些分子进行处理,并使细胞膜发出荧光。用高强度激光照射细胞膜的某区域,使其瞬间被“漂白”(即荧光消失),随后该漂白区域荧光逐渐恢复(图1)。通过检测该区域荧光强度随时间的变化,绘制得到荧光漂白恢复曲线(图2)。下列分析不正确的是( )
A. 细胞膜含有磷脂、蛋白质、糖类等物质,实验中通常对膜蛋白进行荧光标记
B. 漂白区域荧光强度恢复可能是被漂白区域内外分子相互运动的结果,体现了细胞膜的结构特性
C. 若去除细胞膜中的胆固醇发现漂白区域荧光恢复时间缩短,说明胆固醇具有促进运动的作用
D. 最终恢复的荧光强度比初始强度低,可能是荧光强度会自主下降或某些分子处于相对静止状态
21. 在生物化学反应中,当底物与酶的活性位点形成互补结构时,可催化底物发生变化,如图①所示。酶的抑制剂是与酶结合并降低酶活性的分子。竞争性抑制剂与底物竞争酶的活性位点,非竞争性抑制剂和酶活性位点以外的其他位点结合,从而抑制酶的活性,如图中②、③所示。根据题干所述,下列说法错误的是( )
A. 图中底物与酶活性位点互补时才能发挥催化作用,说明酶具有专一性
B. 青霉素的化学结构与细菌合成细胞壁的底物相似,故能抑制细菌合成细胞壁相关的酶的活性,其原因是酶活性位点被封闭,使底物不能与酶有效结合
C. 由于竞争性抑制剂与底物竞争酶活性部位,所以增大底物浓度有利于反应进行
D. 非竞争性抑制剂与竞争性抑制剂作用原理完全不同,前者是把酶分解而使其失活
22. 如图表示萤火虫体内ATP-ADP 循环示意图。下列关于该过程的叙述,正确的是( )
A. 图中的M指的是腺苷,N指的是核糖
B. “ATP充电”和“ATP放能”需要相同的酶催化
C. 萤火虫飞行时快速生成ADP,同时释放的能量转换成肌肉收缩的机械能
D. 在萤火虫体内,ATP中的能量可以转变为光能,光能也可以转变为ATP中的能量
23. 下列关于细胞呼吸的叙述,正确的是( )
A. 人体骨骼肌细胞进行细胞呼吸时,产生CO2的场所是细胞质基质和线粒体基质
B. 人体成熟红细胞进行细胞呼吸时,葡萄糖分子中的能量主要以热能的形式散失
C. 细胞中的有机物在氧化分解时,O2的消耗量与CO2的产生量一定相等
D. 细胞呼吸除了能为生命活动提供能量,还是生物体内物质代谢的枢纽
24. 下图表示某些因素对纤维素酶活性影响的实验研究,底物壳聚糖与纤维素具有相近的化学结构,纤维素酶对它们都有不同程度的水解作用。下列分析正确的是( )
A. 酶活性可用1克酶在单位时间内使多少克纤维素或壳聚糖水解来表示
B. 通过增大底物浓度来提高酶的活性,加快酶促反应速率
C. 纤维素酶对纤维素的水解作用强于对壳聚糖的水解作用
D. 纤维素酶不止一个结合底物的位点,故它不具有专一性
25. 水淹、灌溉不均匀等极易使植株根系供氧不足,造成低氧胁迫。某研究小组利用水培技术探究了低氧条件对A、B两个黄瓜品种根细胞呼吸的影响,测得第6天时根细胞中丙酮酸和乙醇的含量,结果如图1、2所示。下列说法错误的是( )
A. 该实验自变量是通气情况、黄瓜品种,因变量是丙酮酸和乙醇的含量
B. 氧气充足时,黄瓜根细胞产生丙酮酸的场所是细胞溶胶
C. 正常通气和低氧胁迫下,根细胞均会进行需氧呼吸和厌氧呼吸
D. 低氧胁迫下,品种A的根细胞中催化丙酮酸转化为乙醇的酶的活性低于品种B的
26. 某同学利用紫色洋葱鳞片叶观察植物细胞质壁分离及复原现象。下列叙述中正确的是( )
A. 该实验没有分组,因此不存在对照
B. 该实验用显微镜主要观察原生质层和细胞壁的位置关系、液泡的颜色和大小等
C. 步骤 F 中的表皮细胞,当体积不再变化时,细胞内外渗透压相等
D. 增大蔗糖溶液的浓度,实验效果一定更明显且不影响细胞的活性
27. 某生物兴趣小组为了探究光合色素的种类及其功能,对绿叶中的色素进行了提取和分离,所得结果如图所示。下列相关叙述正确的是( )
A. 可用无水乙醇作为溶剂提取和分离色素
B. 色素丁在层析液中的溶解度最高
C. 甲和乙主要吸收红外光和蓝紫光
D. 乙为叶绿素b,是细胞中含量最多的色素
28. 银屑病是一种遗传与环境共同作用诱发的系统性疾病。临床表现为鳞屑性红斑或斑块,局限或广泛分布。角质形成细胞(KCs)是构成皮肤表皮的主要细胞,通过快速修复损伤维持皮肤的机械屏障功能。研究发现,寻常性银屑病患者皮损的KCs能量代谢表现出糖酵解(细胞呼吸的第一阶段)水平异常升高而线粒体有氧呼吸水平无明显变化的现象。说明寻常性银屑病患者皮损的KCs能量代谢水平出现紊乱,过度依赖于糖酵解代谢,快速产生大量的ATP,从而为其过度增殖提供能量。下列说法错误的是( )
A. 寻常性银屑病患者皮损的KCs不需要消耗大量的葡萄糖为其增殖提供能量
B. 糖酵解的代谢发生在细胞质基质
C. 温度和PH都会影响催化糖酵解的酶的活性
D. 可通过研发抑制糖酵解的关键酶活性的药物,治疗寻常性银屑病
29. 人参是喜阴植物,其具有良好的药用价值,为探究环境因素对其光合作用的影响,科学家进行了一系列实验,结果如下图,下列说法正确的是( )
A. 喜阳植物的曲线与图甲比较,b点向左移,c点向左移
B. 根据乙图判断,人参长期处于t4℃温度下也可以生长
C. 若图丙代表两类色素的吸收光谱,则f代表类胡萝卜素
D. 现将植物移入缺镁条件下培养,则b点右移,c点左移
30. 实验中常用希尔反应来测定除草剂对杂草光合作用的抑制效果。希尔反应基本过程:将黑暗中制备的离体叶绿体加到含有DCIP(氧化型)、蔗糖和pH7.3磷酸缓冲液的溶液中并照光。水在光照下被分解,产生氧气等,溶液中的DCIP被还原,颜色由蓝色变成无色。用不同浓度的某除草剂分别处理品种甲和品种乙杂草的离体叶绿体并进行希尔反应,实验结果如图所示。下列叙述正确的是( )
A. 相同浓度除草剂处理下,单位时间内溶液颜色变化快的品种受除草剂抑制效果更显著
B. 与品种乙相比,除草剂抑制品种甲类囊体体的功能较强
C. 除草剂浓度为K时,品种乙的叶绿体类囊体膜中能产生三碳糖
D. 不用除草剂处理时,品种乙的叶绿体放氧速率高于品种甲
二、填空题(本题共5大题,每空1分,共40分)
31. 下面是几种生物的基本结构单位。E为T2噬菌体,是一种病毒。请据图回答:
(1)图中属于原核细胞的是____(填字母),此类细胞的DNA主要存在于____。
(2)图中在结构上与其他四种明显不同的是____(填字母),它在结构上的最大不同在于____。
(3)图中A与B在结构上的不同之处在于:A____。
(4)图中D是____,能进行光合作用,属于自养生物。
(5)图中细胞都具有____、细胞质(含核糖体)和遗传物质DNA,这体现了不同种类细胞之间的____。
32. 现有两瓶质量分数均是30%的葡萄糖溶液和蔗糖溶液(已知葡萄糖分子可以通过半透膜,蔗糖分子不能通过),图1为U型管,图3中①-④表示物质跨膜运输方式,图4为Na+和葡萄糖进出小肠上皮细胞的示意图,图中的主动转运过程消耗的能量既可来自ATP,也可来自离子电化学梯度(即离子顺浓度梯度运输产生的离子电化学梯度)。请回答以下问题:
(1)A同学把体积相同的葡萄糖与蔗糖溶液用半透膜隔开(如图1所示),在实验过程中,乙液面的变化情况是____,最后乙液面____(选填“高于”“低于”或“等于”)甲液面。
(2)B同学采用紫色洋葱鳞片叶的外表皮为材料,利用植物细胞质壁分离与复原的原理进行了鉴定上述葡萄糖和蔗糖溶液的实验,实验记录的结果为液泡体积的变化情况。请在图2中画出可能的实验结果____。
(3)图3细胞膜的基本骨架是____。若用呼吸作用抑制剂处理心肌细胞,则图3中不会受到显著影响的运输方式是____(填序号)。若对蟾蜍的离体心脏施加某种毒素后Ca2+吸收明显减少,但K+的吸收不受影响,最可能的原因是____。
(4)图4中葡萄糖从肠腔进入小肠上皮细胞的跨膜运输方式是____,你判断的依据是:____(写出一点即可)。
33. 图1表示某科研小组通过实验研究两种抑制剂对某消化酶酶促反应速率的影响(其他条件均为最适条件);图2是该兴趣小组利用相关装置进行一系列的实验来研究酶的特点的示意图。据图回答问题:
(1)升高温度,图1中无抑制剂组在S2浓度下的酶促反应速率的变化是____;在S2浓度之后,限制曲线①酶促反应速率的因素是____;据图1分析,对酶促反应速率影响最大的抑制剂是____。
(2)据图2分析可知,该实验装置可以用来探究酶具有____特性,影响该实验的无关变量可能有____(说出两点即可)。
(3)由图2绘制如图3,可知曲线①对应的是图2中的____组,AB段的含义是____。
34. 图1为细胞呼吸图解,数字表示生理过程,字母表示物质。请据图回答下列问题:
(1)图1中物质a表示____(填名称),它在____产生(填细胞部位)。物质b和物质c均表示____。
(2)图1中的过程③所需要的酶位于____,物质e的中文全称是____。
(3)人体的骨骼肌细胞中能发生的生理过程有____(填图1中的数字)。
(4)图2是酵母菌以糖类为呼吸底物,在不同氧浓度时,CO2释放量和O2吸收量的变化。其中____(用图2中字母表示)可表示细胞同时进行需氧呼吸和厌氧呼吸;氧浓度为d时酵母菌进行的呼吸方式是____。
35. 下图为光合作用过程的示意图,请据图回答下列问题:
(1)叶绿体中的色素分子分布在____上,Ⅰ阶段为Ⅱ阶段提供物质____。
(2)晴朗的白天③的来源有____,卡尔文循环的关键步骤是____。产生的④大部分运至____合成蔗糖,若要合成一个蔗糖分子,需要____个CO2分子进入卡尔文循环。
(3)晴朗夏季的正午,植物出现“光合午休现象”,主要原因是____。若乌云飘来遮住太阳,短时间内细胞中C3、C5含量的变化分别为____、____。待测物质
试剂
预期显色结果
反应条件
蛋白质
双缩脲试剂
③
④
脂肪
②
橙黄色
常温
①
本尼迪特试剂
红黄色
热水浴加热
组别
锌(μml/L)
铁(μml/L)
钙(mml/L)
镁(mml/L)
铜(μm/L)
实验组
70.58±1.53
7.38±1.20
1.68±0.17
165±0.17
21.77±3.97
对照组
78.61±0.90
7.75±0.95
1.72±0.17
1.48±0.20
20.04±5.29
相关试卷
这是一份浙江省宁波市北仑中学2024-2025学年高一上学期期中考试101班生物试题(Word版附解析),文件包含浙江省宁波市北仑中学2024-2025学年高一上学期期中考试101班生物试题Word版含解析docx、浙江省宁波市北仑中学2024-2025学年高一上学期期中考试101班生物试题Word版无答案docx等2份试卷配套教学资源,其中试卷共41页, 欢迎下载使用。
这是一份浙江省宁波市余姚中学2024-2025学年高一上学期期中考试生物试卷(PDF版附答案),文件包含余姚中学2024学年第一学期期中考试高一生物学科试卷pdf、余姚中学2024学年第一学期期中考试高一生物学科参考答案docx、余姚中学2024学年第一学期期中考试高一生物学科答题卷pdf等3份试卷配套教学资源,其中试卷共10页, 欢迎下载使用。
这是一份浙江省宁波市余姚中学2024-2025学年高二上学期期中考试生物试卷(PDF版附答案),文件包含24上高二生物期中pdf、期中生物答案docx、余姚中学2024学年第一学期高二生物期中测试答题卷pdf等3份试卷配套教学资源,其中试卷共11页, 欢迎下载使用。

