所属成套资源:精品 备战2024-2025学年八年级地理上学期期末真题分类汇编(人教版)
- 专题07 南方地区(4大考点+百题过关)-【好题汇编】备战2024-2025学年八年级地理上学期期末真题分类汇编(人教版) 试卷 0 次下载
- 专题08 西北地区(2大考点+百题过关)-【好题汇编】备战2024-2025学年八年级地理上学期期末真题分类汇编(人教版) 试卷 0 次下载
- 专题09 青藏地区(2大考点+百题过关)-【好题汇编】备战2024-2025学年八年级地理上学期期末真题分类汇编(人教版) 试卷 0 次下载
- 期末真题实战卷01 -【好题汇编】备战2024-2025学年八年级地理上学期期末真题分类汇编(人教版) 试卷 0 次下载
- 期末真题实战卷02 -【好题汇编】备战2024-2025学年八年级地理上学期期末真题分类汇编(人教版) 试卷 0 次下载
期末真题实战卷03 -【好题汇编】备战2024-2025学年八年级地理上学期期末真题分类汇编(人教版)
展开
这是一份期末真题实战卷03 -【好题汇编】备战2024-2025学年八年级地理上学期期末真题分类汇编(人教版),文件包含期末真题实战卷03-好题汇编备战2023-2024学年八年级地理上学期期末真题分类汇编人教版原卷版docx、期末真题实战卷03-好题汇编备战2023-2024学年八年级地理上学期期末真题分类汇编人教版解析版docx等2份试卷配套教学资源,其中试卷共25页, 欢迎下载使用。
(试卷共28小题 考试时间:60分钟 试卷满分:100分)
第Ⅰ卷
选择题:本题共25个小题,每小题2分,共50分。在每小题给出的四个选项中,只有一项是符合题目要求的。
(2023上·河北保定·八年级校考期末)中央红军长征于1934年10月从江西出发,历时1年,1935年10月到达陕北,行程25000里,读图中央红军长征路线图,完成下面小题。
1.中央红军长征途经的省区简称,先后顺序正确的是( )
A.赣滇桂陕B.黔川甘宁C.湘黔宁川D.桂湘甘陕
2.图中省区的省级行政中心正确的是( )
A.①——昆明B.②——贵阳C.③――兰州D.④――福州
3.甲省区经济发展的主要限制因素可能是( )
A.地形崎岖B.热量不足C.水源短缺D.光照不足
4.图中乙省区代表性的农作物是( )
A.玉米B.青稞C.棉花D.甘蔗
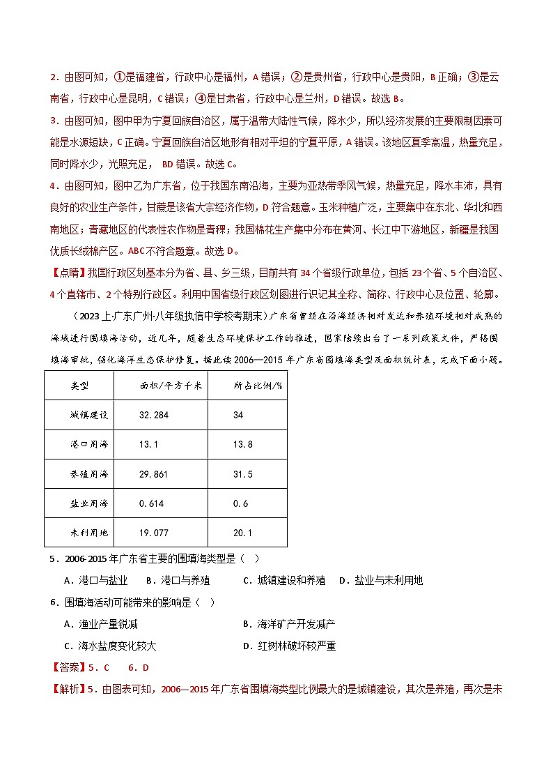
(2023上·广东广州·八年级执信中学校考期末)广东省曾经在沿海经济相对发达和养殖环境相对成熟的海域进行围填海活动,近几年,随着生态环境保护工作的推进,国家陆续出台了一系列政策文件,严格围填海审批,强化海洋生态保护修复。据此读2006—2015年广东省围填海类型及面积统计表,完成下面小题。
5.2006-2015年广东省主要的围填海类型是( )
A.港口与盐业B.港口与养殖C.城镇建设和养殖D.盐业与未利用地
6.围填海活动可能带来的影响是( )
A.渔业产量锐减B.海洋矿产开发减产
C.海水盐度变化较大D.红树林破坏较严重
(2023上·江苏南通·八年级统考期末)图为“我国第六次和第七次人口普查人口数量与年龄结构示意图”,读图完成下面小题。
7.与第六次人口普查相比,关于第七次人口普查的结果,说法正确的是( )
A.人口数量快速增长
B.劳动力人口比重下降
C.0-14岁人口比重下降
D.老龄化人口比重下降
8.为了调整我国人口年龄结构不尽合理的情况,下列措施正确的是( )
①杜绝向国外移民 ②提倡“三孩政策”
③适当延迟退休年龄 ④取消计划生育政策
A.①②B.③④C.①④D.②③
(2023上·广东东莞·八年级校考期末)读万卷书,行万里路。“诗仙”李白不仅是浪漫主义诗人,也是个“旅行者”,在旅行过程中写下了许多美丽的诗篇。读李白行走足迹示意图,完成下面小题。
9.李白的足迹多在我国( )
A.地势的第一级阶梯B.季风气候显著的地区
C.秦岭一淮河以北地区D.少数民族集中分布区
10.李白的诗句“故人西辞黄鹤楼,烟花三月下扬州。孤帆远影碧空尽,唯见长江天际流。” ( )
A.描绘的景观位于长江中上游B.诗中的“下”应该是指由东向西的方向
C.诗句中的季节当地降水较多D.诗中的河段流经地区地形平坦,水流和缓
11.李白诗句“蜀道之难,难于上青天”反映的是( )
A.四川省地形崎岖B.山西省交通不便
C.云南省位于边疆D.贵州省晴天较多
(2023上·甘肃定西·八年级校联考期末)下图是我国部分地区某年4月26日-27日的降水量分布情况。读图完成下面小题。
12.关于本次降水的描述,不正确的是
A.在图示区域内,降水范围较广B.有利于水稻的生长
C.水汽主要来自太平洋D.降水主要来自台风
13.下列对图示区域农业生产及其生产条件的描述,正确的是
A.均不会受到寒潮的影响B.以温带季风气候为主,雨热同期
C.耕地以水田为主D.作物熟制都是一年三熟
(2023上·山东济南·八年级济南外国语学校校考期末)黄河含沙量巨大,河水携带大量泥沙在入海口处形成了“黄龙入海”的景观。下图为黄河三角洲示意图及“黄龙入海”景观图。据此完成下面小题。
14.黄河中游含沙量最大的季节一般出现在( )
A.春季B.夏季C.秋季D.冬季
15.下列人类活动会对“黄龙入海”现象起到减弱作用的是( )
①黄河沿岸城市大量引水 ②中游植树种草 ③小浪底调水调沙 ④下游加固堤坝
A.①②B.①③C.②③D.②④
(2023上·四川泸州·八年级统考期末)读农事图,完成下面小题
16.图中的土地利用类型多分布于我国的( )
A.东北平原B.西北地区
C.东南丘陵D.青藏高原
17.图中的梯田与该图中平坝地区水田相比,较贫瘠的主要原因( )
A.蒸发大B.水土流失
C.气温低D.降水少
18.为什么把“十分珍惜、合理利用土地和切实保护耕地”作为我国基本国策( )
A.土地资源沙漠化严重B.我国人口多,人均耕地少
C.土地资源总量不足D.土地资源单一
(2023上·湖南长沙·八年级统考期末)广西钦州是南方第2大南菜北运辣椒基地,年产量在25万~26万吨,已成为钦州市具有地方特色的农业支柱产业。近年来,钦州农科所为椒农探索出水稻一辣椒粮蔬轮作高效栽培模式,即当年7月播种水稻,11、12月收割水稻;11、12月栽种辣椒,次年3~6月收获辣椒,并运往北方上市。据此完成下面小题。
19.当地采用水稻一辣椒粮蔬轮作模式,有利于( )
A.增加农民收入B.减少粮食生产C.减少农民劳动时间D.降低生产投入
20.钦州四季都可以种植辣椒,选择春季在北方上市的主要原因是( )
A.北方地区购买力强,蔬菜价格贵B.春季北方气温尚低,当地蔬菜尚未大量上市
C.北方地区的气候不能够种植辣椒D.冬种春收的辣椒生长快、成熟早、质量好
21.夏季,南菜北运的数量和品种都会减少。从气候方面考虑,这主要是因为( )
A.南方降水太多,蔬菜不足,只能北菜南运B.各地降水太多,不利于蔬菜的采摘和运输
C.南方受台风影响大,生产的蔬菜量少质低D.北方夏季高温多雨,上市的蔬菜量大质优
(2023上·山东济南·八年级济南外国语学校校考期末)读我国某地区气象灾害成因示意图,完成下面小题
22.图中所示的气象灾害是( )
A.寒潮B.台风C.春旱为主D.洪涝
23.该气象灾害最易发生的地区是
A.东北平原B.华北平原C.长江中下游平原D.台湾地区
(2023上·河北保定·八年级校考期末)光伏智能道路是电动汽车的“流动充电宝”,还能通过路面结冰检测系统,实时感知道路结冰情况,从而自动开启电力加热系统,及时除去道路冰雪,保障出行安全。据此完成下面小题。
24.使用光伏智能道路后,下列城市交通状况有可能改善最明显的是( )
A.哈尔滨B.上海C.武汉D.广州
25.光电产业领先国际、被称为“中国光谷”的是( )
A.中关村科技园区B.武汉东湖新技术开发区
C.南京新技术开发区D.沈阳高新技术产业开发区
第II卷
二、综合题:本题共3题,共50分。
26.(2023上·贵州六盘水·八年级统考期末)阅读图文材料,完成下列问题。
2021年5月,六盘水市农特产品中山市推介展销会上,刺梨产品走进大湾区,深受欢迎。目前六盘水市刺梨种植117.56万亩,鲜果及产品出口法国、日本等海外市场。刺梨生长于海拔500米-2500米的向阳山坡、沟谷、路旁以及灌木丛中;喜欢温暖湿润的生长环境;喜欢肥沃、松软、有营养的砂壤土。下图为“贵州省地形图”“六盘水市气温曲线和降水量柱状图”。
(1)六盘水市所在省的行政中心是 。
(2)六盘水市地形以 为主,属亚热带季风气候,夏季 ,冬季 。
(3)从自然地理角度分析六盘水市种植刺梨的有利条件。(答三点以上)
(4)请你为六盘水市进一步做大做强刺梨特色产业提出合理建议(从市场、产业链、交通等方面)。(答两点以上)
【答案】(1)贵阳
(2) 山地 高温多雨 温暖少雨
(3)①属于亚热带季风气候,雨热同期,热量充足;②地形以山地为主,利于排水;③降水充沛,利于灌溉;④位于低纬度,热量充足;⑤海拔较高,昼夜温差大。
(4)①完善交通等基础设施建设;②扩大刺梨植面积;③开发与刺梨相关的产业,延长产业链(进行深加工,制成刺梨干、刺梨酒、刺梨汁、刺梨果脯等)④利用网络等多媒体,做好广告宣传等。
【分析】本题以贵州省地形图和六盘水市气温曲线和降水量柱状图为材料,涉及六盘水市的地形、气候、六盘水市种植刺梨的有利条件、盘水市进一步做大做强刺梨特色产业的建议等知识点,考查学生读图能力和分析问题和解决问题的能力。
【详解】(1)六盘水市,别称中国凉都,贵州省辖地级市,贵州省的行政中心是贵阳。
(2)读图可知,贵州省六盘水市大部分地区海拔在1000米以上,等高线密集,以山地为主。地处我国的南方地区,属亚热带季风气候,夏季高温多雨,冬季温和少雨。
(3)根据刺梨的生长习性和贵州省六盘水市的气候条件和地形条件可知,刺梨喜温暖湿润,生长在海拔500-2500米之间的沟谷山坡。贵州省六盘水市属于亚热带季风气候,雨热同期,热量充足;地形以山地为主,利于排水;贵州省六盘水市位于低纬度,热量充足;海拔较高,昼夜温差大,利于有机物积累,刺梨品质好。
(4)六盘水市进一步做大做强刺梨特色产业的建议:①建议六盘水市完善交通等基础设施建设,加强刺梨特色产业的物流配送和交通运输,降低产品运输成本和提高运输效率;②建议六盘水市加强刺梨产业链的整合和优化,促进农业生产、加工、销售等环节的协同发展;③开发与刺梨相关的产业,延长产业链(进行深加工,制成刺梨干、刺梨酒、刺梨汁、刺梨果脯等);④加强对刺梨特色产业的市场调研和分析,深入了解消费者需求和市场趋势,制定相应的营销策略;⑤扩大刺梨植面积,增加产量,促进农民增收和当地经济的发展;⑥利用网络等多媒体,做好广告宣传等。
27.(2023上·江苏南通·八年级统考期末)【大国速度中国高铁】
材料一:从没有一寸高速铁路,到世界高铁里程最长。经过几代铁路人的奋斗,中国高铁跑出了中国速度,更创造了中国奇迹。在广袤的祖国大地上,中国高铁正织出一张流动的巨网。图为“中国高速铁路干线分布示意图”。
(1)说出我国高速铁路干线的分布特征。
(2)说一说影响我国高速铁路干线分布特征的原因。(可从人口、经济、地形等方面回答)
材料二:兰新高铁(如图所示)是我国正在运营中的高速铁路客运专线,也是我国首条在高海拔地区修建的高速铁路,全长1776千米,成为推动“丝绸之路经济带”发展的强大运输保障。
(3)一带一路中的“带”是古丝绸之路基础上形成的经济发展区域,古代丝绸之路以我国长安,即今陕西省省会 为起点,向西经过 省玉门市以东的一片狭长平原——“河西走廊”进入新疆。该平原因 山脉积雪和冰川融水滋养而富饶。
(4)【单选】兰新高铁的开通对西北地区的影响是( )。
A.促进沿线地区旅游业的发展B.提高新疆油气资源的运输能力
C.拓宽新疆棉花、特色瓜果运输通道D.有利于改善该地区的生态环境
【答案】(1)东部密集,西部稀疏
(2)东部地区地形平坦、经济发达、人口稠密,对铁路的需求量大;西部地区地形比较崎岖,经济较落后、人口稀疏,对铁路的需求量小。
(3) 西安 甘肃 祁连山
(4)A
【分析】本大题以“中国高速铁路干线分布示意图”、“兰新高铁示意图”为材料,设置四道小题,涉及中国的高铁干线的分布、影响因素、兰新铁路、河西走廊等相关知识,考查学生对相关知识的掌握程度和读图分析能力。
【详解】(1)读图可知,我国高速铁路干线的分布特点是东部密集,西部稀疏。
(2)据图可知,影响我国高速铁路干线分布的主要原因是:东部地区地形平坦、经济发达、人口稠密,对铁路的需求量大;西部地区地形比较崎岖、经济较落后、人口较稀疏,对铁路的需求量小。
(3)“一带一路”中的“带”是古丝绸之路基础上形成的经济发展区域,古代丝绸之路以我国长安,即今陕西省省会西安为起点,向西经过甘肃省玉门市以东的一片狭长平原一“河西走廊”进入新疆,该平原因祁连山脉积雪和冰川融水滋养而富饶。
(4)兰新高铁的开通对西北地区的影响是促进沿线地区旅游业的发展,A正确;新疆油气资源主要通过管道运输,与高铁关系不大,B错误;兰新高铁是客运专线,不能拓宽新疆棉花、特色瓜果运输通道,C错误;兰新高铁的开通不会改善该地区的生态环境,一定程度上破坏生态环境,D错误。 故选A。
28.(2023上·四川泸州·八年级统考期末)读图津唐地区工业基地和图文材料完成下列问题。
材料一 京津唐工业基地位于华北平原北部,矿产、能源丰富,人口密集,是我国北方最大的综合性工业基地。
材料二 区内石油、煤炭、天然气能源充足,区内城市密集,工业用电、居民用电基本来源于火力发电即煤碳燃烧发电。北方冬天家家需要开通暖气,暖气主要来源于燃烧煤炭、石油。
材料三 空气中的微小颗粒聚集,漂浮在空气中,容易形成雾霾天气。
材料四 内蒙古自治区地广人稀,一半是沙漠一半是草原,以牧业为主。
(1)描述图1中虚线框内天津市工业城市分布特点。
(2)列举京津唐地区冬季产生雾霾天气的空气中的微小颗粒的三个主要来源。
(3)从地理角度分析内蒙古架设风能发电设备有哪些困难。
(4)从内蒙古、京津唐、沪宁杭地区的用电情况看,阐述三地的用电市场对内蒙古风电需求小的原因。
(5)分析京津唐地区工业发展的限制性因素。
(6)写出不少于三条关于减少京津唐地区工业大气污染的合理建议。
【答案】(1)沿铁路线分布,临海。
(2)风吹来临近地区的沙粒;火电形成的煤炭烟尘;供暖产生的燃煤、燃气烟尘。
(3)冬季寒冷(多暴风雪);多冻土;多沙漠难以修建进场公路。
(4)内蒙古工业、城市少,用电需求少;京津唐地区煤炭石油丰富,火电充足,对风电的需求少;沪宁杭市场距离远(言之有理即可)。
(5)缺水;工业污染严重。
(6)关停重工业污染企业;使用清洁能源;发展高新技术产业等。
【分析】本题以京津唐工业基地为材料,涉及京津唐城市的分布、污染产生的来源及风电的发展方向等知识点,考查学生对相关知识点的掌握程度。
【详解】(1)由图可以看出,虚线框内天津市工业城市的分布具有沿海、沿铁路分布的特点。
(2)由材料可知,京津唐地区冬季产生雾霾天气的空气中的微小颗粒主要来源于风吹来临近地区的沙粒;火电形成的煤炭烟尘;供暖产生的燃煤、燃气烟尘,该地区能源主要来自煤炭。
(3)从地理角度看,内蒙古地区因纬度高、海拔较高,冬季寒冷,多暴风雪;且多冻土不利于建设风能发电设备;同时该地区西部多荒漠,难以修建进场公路等。
(4)从内蒙古、京津唐、沪宁杭地区的用电情况看,三地的用电市场对内蒙古风电需求量小,主要是内蒙古工业、城市少、能源需求量小;京津唐地区煤炭石油丰富,火电充足,对风电的需求少;而沪宁杭地区离风虵市场距离远,对风电的需求量都小。
(5)京津唐地区属于温带季风气候,降水的时间分配不均,工业发展的最大限制性因素是缺水;同时该地区重工业发达,工业污染严重也是限制该地区发展的因素。
(6)关于减少京津唐地区工业大气污染的建议:一是要逐步关停重工业污染大的企业;二是使用清洁能源,如风电、太阳能、核电等;三是发展高新技术产业、减少污染的排放等。
类型
面积/平方千米
所占比例/%
城镇建设
32.284
34
港口用海
13.1
13.8
养殖用海
29.861
31.5
盐业用海
0.614
0.6
未利用地
19.077
20.1
相关试卷
这是一份期末真题实战卷02 -【好题汇编】备战2024-2025学年八年级地理上学期期末真题分类汇编(人教版),文件包含期末真题实战卷02-好题汇编备战2023-2024学年八年级地理上学期期末真题分类汇编人教版原卷版docx、期末真题实战卷02-好题汇编备战2023-2024学年八年级地理上学期期末真题分类汇编人教版解析版docx等2份试卷配套教学资源,其中试卷共23页, 欢迎下载使用。
这是一份期末真题实战卷01 -【好题汇编】备战2024-2025学年八年级地理上学期期末真题分类汇编(人教版),文件包含期末真题实战卷01-好题汇编备战2023-2024学年八年级地理上学期期末真题分类汇编人教版原卷版docx、期末真题实战卷01-好题汇编备战2023-2024学年八年级地理上学期期末真题分类汇编人教版解析版docx等2份试卷配套教学资源,其中试卷共23页, 欢迎下载使用。
这是一份专题09 青藏地区(2大考点+百题过关)-【好题汇编】备战2024-2025学年八年级地理上学期期末真题分类汇编(人教版),文件包含专题09青藏地区2大考点+百题过关-好题汇编备战2023-2024学年八年级地理上学期期末真题分类汇编人教版原卷版docx、专题09青藏地区2大考点+百题过关-好题汇编备战2023-2024学年八年级地理上学期期末真题分类汇编人教版解析版docx等2份试卷配套教学资源,其中试卷共81页, 欢迎下载使用。

