山东省济宁市嘉祥县金屯镇中学 2024—2025 学年 九年级上学期 第一次月考数学试题(原卷版)-A4
展开
这是一份山东省济宁市嘉祥县金屯镇中学 2024—2025 学年 九年级上学期 第一次月考数学试题(原卷版)-A4,共4页。试卷主要包含了选择题,填空题,解答题等内容,欢迎下载使用。
一、选择题:本大题共10小题,每小题3分,共30分.在每小题给出的四个选项中,只有一项符合题目要求.
1. 方程的二次项系数、一次项系数、常数项分别为( )
A. B. C. D.
2. 下列各式中,y是x的二次函数的为( )
A B. C. D.
3. 关于二次函数,下列说法中正确的是( )
A. 它的开口方向是向上
B. 当时,随的增大而增大
C. 它顶点坐标是
D. 当时,有最大值是5
4. 若关于的一元二次方程的一个根为,则代数式的值为( )
A. 9B. C. 0D. 3
5. 已知关于x的方程有实数根,则a的取值范围是( )
A. B. C. 且D.
6. 某品牌网上专卖店1月份的营业额为50万元,已知第一季度的总营业额共600万元,如果平均每月增长率为x,则由题意列方程应为( )
A. B.
C. D.
7. 已知3是关于x方程的一个实数根,并且这个方程的两个实数根恰好是等腰的两条边的边长,则的周长为( )
A. 7B. 10C. 11D. 10或11
8. 抛物线向右平移1个单位,再向下平移2个单位,所得到的抛物线是( )
A. B. C. D.
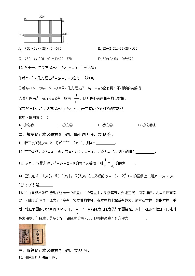
9. 如图,某小区计划在一块长为32m,宽为20m的矩形空地上修建三条同样宽的道路,剩余的空地上种植草坪,使草坪的面积为570m2.若设道路的宽为xm,则下面所列方程正确的是( ).
A (32﹣2x)(20﹣x)=570B. 32x+2×20x=32×20﹣570
C. (32﹣x)(20﹣x)=32×20﹣570D. 32x+2×20x﹣2x2=570
10. 对于一元二次方程,下列说法:
①若,则方程必有一根为0;
②若,则方程必有两个不相等的实数根.
③若方程有一根为,则方程必有两相等的实数根.
④若,则方程一定有两个不相等的实数根.
其中正确的有( )
A ①②③B. ①③④C. ②③④D. ①②③④
二、填空题:本大题共5小题,每小题3分,共15分.
11. 若二次函数,则___________.
12. 定义运算☆,若,,☆,则的值为___________.
13. 设、是方程的两个实数根,则的值为_____.
14. 已知点,,在二次函数的图象上,则,,的大小关系是________.
15. 《九章算术》中记载了这样一个问题:“今有立木,系索其末,委地三尺.引索却行,去本八尺而索尽,问索长几何?”译文:“令有一竖立着的木柱,在木柱的上端系有绳索,绳索从木柱上端顺木柱下垂后,堆在地面的部分尚有3尺(1尺).牵着绳索(绳索头与地面接触)退行,在距木根部8尺处时绳索用尽.问绳索长是多少?”设绳索长为x尺,则根据题意可列方程为__________.
三、解答题:本大题共7小题,共55分.
16. 用适当的方法解方程.
(1)
(2)
(3).
17. 某口置生产厂生产的口置一月份平均日产量为40000个,一月底因突然爆发新冠肺炎疫情,市场对口置需求量大增,为满足市场需求,工厂决定从二月份起扩大产能,使三月份平均日产量达到48400个
(1)求口罩日产量的月平均增长率:
(2)按照这个增长率,预计四月份平均日产量为多少?
18. 已知关于x的方程:.
(1)求证:方程总有两个不相等的实数根;
(2)若方程的两个实数根都是整数,求整数m的值.
19. 商场某种商品平均每天可销售30件,每件盈利50元,为了尽快减少库存,商场决定采取适当的降价措施.经调查发现,每件商品每降价1元,商场平均每天可多售出2件.
(1)若某天该商品每件降价3元,当天可获利多少元?
(2)设每件商品降价元,请写出盈利与的函数关系式(将函数关系式化简,不必写出自变量的取值范围);
(3)在上述销售正常情况下,每件商品降价多少元时,商场日盈利可达到2000元?
20. 如图,抛物线的顶点为,此抛物线交轴于、两点.
(1)求此抛物线的解析式.
(2)求的面积.
21. 如果关于的一元二次方程有两个实数根,且其中一个根比另一个根大1,那么称这样的方程为“连根方程”.例如,一元二次方程的两个根是,则方程是“连根方程”.
(1)通过计算,判断方程是否是“连根方程”;
(2)已知关于的方程(是常数)是“连根方程”,求的值;
(3)若关于的方程(是常数)是“连根方程”,请直接写出之间满足的关系式.
22. 已知抛物线和
(1)如何将抛物线平移得到抛物线?
(2)如图,抛物线与轴正半轴交于点A,直线经过点A,交抛物线于另一点,交轴于点.请你在线段上取点,过点作直线轴交抛物线于点,连接.
①在抛物线的对称轴上是否存在一点,使最小,若存在,求出的坐标,若不存在,请说明理由.
相关试卷
这是一份山东省济宁市嘉祥县金屯镇中学 2024—2025 学年 九年级上学期 第一次月考数学试题(解析版)-A4,共15页。试卷主要包含了选择题,填空题,解答题等内容,欢迎下载使用。
这是一份山东省济宁市梁山县2024-2025学年九年级上学期10月月考数学试题(原卷版)-A4,共6页。
这是一份山东省济宁市嘉祥县金屯镇中学+2024—2025+学年+九年级上学期+第一次月考数学试题,共4页。

