四川省德阳市2024-2025学年高三上学期第一次诊断考试历史试卷(Word版附答案)
展开
这是一份四川省德阳市2024-2025学年高三上学期第一次诊断考试历史试卷(Word版附答案),文件包含2025届四川省德阳市高中高三上学期第一次诊断考试历史试卷docx、历史答案pdf等2份试卷配套教学资源,其中试卷共8页, 欢迎下载使用。
说明:
1.本试卷分第Ⅰ卷和第Ⅱ卷,共6页,考生作答时,须将答案答在答题卡上,在本试卷、草稿纸上答题无效。考试结束后,将答题卡交回。
2.本试卷满分100分,75分钟完卷。
第Ⅰ卷(选择题共48分)
一、选择题(本大题共16题,每小题3分,共48分。在每小题给出的四个选项中,只有一项是符合题目要求的。)
1.辽西地区牛河梁遗址发现的积石冢是中国最早的王陵。积石冢群内部设有中心大墓、大墓、中小型墓、附属墓等,随葬玉器也是中心大墓、大墓数量多、种类多、档次高。据此可以推断,该遗址处于
A.旧石器时代早期B.旧石器时代晚期
C.新石器时代早期D.新石器时代晚期
2.齐宣王(前320年—前301年在位)追求“莅中国而扶四夷”,用优厚待遇和自由身份,吸引各派学者来稷下学宫。学者们在学宫中争鸣辩驳,著书立说,传业授徒,稷下学宫呈现出前所未有的兴盛局面。这
A.加剧了诸侯争霸的复杂矛盾B.顺应了走向统一的时代潮流
C.推动了私学教育的迅速发展D.为各国变法奠定了理论基础
3.汉代规定州郡必须及时上报农作物生长期的雨泽丰润及受灾程度;唐代在地方置知院官,“每旬月,具州县雨雪丰歉之状白使司”;金朝要求沿河州县在汛期随时奏报水文情况。这些举措旨在
A.健全备荒救灾制度B.减轻人民财税负担
C.促进小农经济发展D.稳定地方社会秩序
4.晚唐词人韦庄描写成都蚕市,“锦里蚕市,满街珠翠,千万红妆。”苏辙描绘家乡眉山蚕市,“酒肴劝属坊市满,鼓笛繁乱倡优狞。”这说明唐宋时期
A.四川蚕桑经济领先全国B.商业发展突破时空限制
C.城市休闲娱乐功能增强D.农村产业结构发生变化
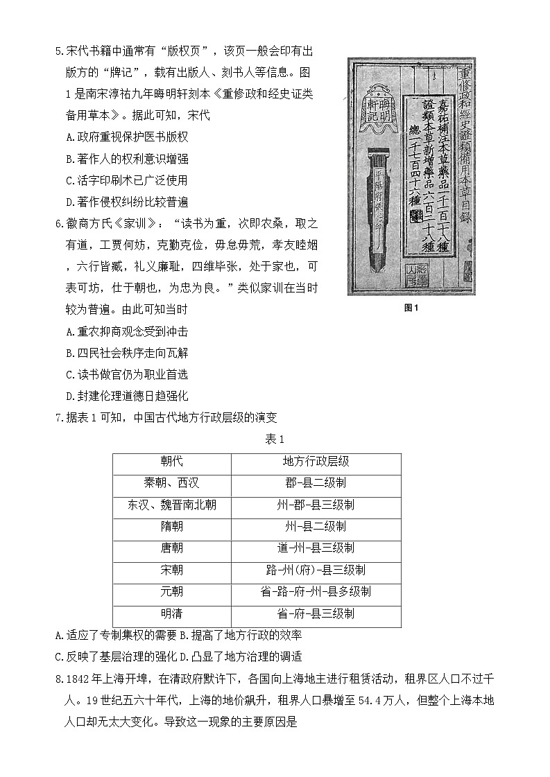
5.宋代书籍中通常有“版权页”,该页一般会印有出版方的“牌记”,载有出版人、刻书人等信息。图1是南宋淳祐九年晦明轩刻本《重修政和经史证类备用草本》。据此可知,宋代
A.政府重视保护医书版权
B.著作人的权利意识增强
C.活字印刷术已广泛使用
D.著作侵权纠纷比较普遍
6.徽商方氏《家训》:“读书为重,次即农桑,取之有道,工贾何妨,克勤克俭,毋怠毋荒,孝友睦姻,六行皆臧,礼义廉耻,四维毕张,处于家也,可表可坊,仕于朝也,为忠为良。”类似家训在当时较为普遍。由此可知当时
A.重农抑商观念受到冲击
B.四民社会秩序走向瓦解
C.读书做官仍为职业首选
D.封建伦理道德日趋强化
7.据表1可知,中国古代地方行政层级的演变
表1
A.适应了专制集权的需要B.提高了地方行政的效率
C.反映了基层治理的强化D.凸显了地方治理的调适
8.1842年上海开埠,在清政府默许下,各国向上海地主进行租赁活动,租界区人口不过千人。19世纪五六十年代,上海的地价飙升,租界人口暴增至54.4万人,但整个上海本地人口却无太大变化。导致这一现象的主要原因是
A.租界政策的开放B.时局动荡的推动
C.洋务运动的扩展D.工业崛起的吸引
9.戊戌变法前,康有为数次进京,最重要的事情是上书光绪帝,却频频失败。在京期间,他广交京官接近上层,发表对时政的看法;还代御史屠仁守等人起草奏折,现能找到的就有5篇。这反映出
A.专制思想根深蒂固B.变法群众基础广泛
C.维新策略灵活务实D.新旧势力达成共识
10.辛亥革命后,孙中山在向临时参政院提出辞职咨文中,特地附有临时政府地点设于南京作为不能更改的前提条件。北洋袁世凯方面则认为清帝已经退位于中华民国,且以北方形势复杂为由,不愿南下就职。双方分歧的关键在于
A.对政体的不同选择B.对政府的控制权
C.与西方国家的关系D.对清政府的态度
11.五四前后全国出现了一批“工读互助团”组织,其成员一边劳动,一边读书,但均维持不了多长时间。恽代英对此总结教训后得出结论:“要改造须全部改造,须将眼前不良的经济制度,从根本上加一种有效力的攻击。不然,总是没有益处。”他在此旨在强调
A.宣传民主科学以开启民智B.要动员工农群众参加革命
C.资产阶级民主革命行不通D.要以马克思主义改造中国
12.表2中的信息可以用来说明
表21927年江西、福建省部分地区地租比例统计表
A.国民革命失败的必然性B.农民参加革命的潜在性
C.地区经济发展的失衡性D.实行土地改革的重要性
13.图2是新中国农民画发展史上的一件优秀代表作
品。该作品主要体现了
A.奋发图强的精神风貌
B.百家争鸣的时政方针
C.热爱劳动的干部形象
D.细腻感人的绘画技巧
14.1980年,北京市的部分青年自谋出路,他们有的开办个体煎饼铺,有的开办个体小卖部……这一情况被北京市领导得知后,不仅表扬了这些青年,还让工商业管理部门给他们发了营业执照。这反映出当时
A.城市经济体制改革全面展开
B.传统经济模式遭到摒弃
C.单一所有制结构出现了松动
D.社会思想观念全面解放
15.阿波罗被认为是“最具希腊性的神”,位列奥林帕斯十二主神之前。有学者对阿波罗崇拜起源和发展进行考察,整理如图3。阿波罗崇拜起源和发展过程,反映了
A.古希腊文化发展缺乏主体性B.区域文明发展的多元一体特征
C.世界文明在交流中走向融合D.文化传播摆脱了地理环境束缚
16.13世纪英国手工业行会兴起,各行会分工明确,有具体的生产经营范畴,不得涉足他人行业和经营范围;到14世纪时,城市中不同行业的工匠们互相涉足对方行业,侵犯彼此权益的冲突俯拾即是,甚至需要国王出面进行仲裁调节。这反映出
A.城市治安管理混乱B.民族国家基本形成
C.王权操控城市发展D.商品经济得到发展
第Ⅱ卷(非选择题共52分)
二、非选择题(本大题共3个小题,共52分。)
17.阅读材料,完成下列要求。(25分)
材料一
鸦片战争时,林则徐开始仿造西船,但并末得到清政府支持。洋务运动时期,在“师夷智以造炮制船”指导下,李鸿章、左宗棠等人先后建立了江南制造总局、福州船政局等工厂,雇佣洋匠,四十年间共造大小舰船约100艘,总吨位约计65000吨。民国时期,造船业有所发展,新建了一些造船厂,江南造船所为美国建造四艘万吨货轮。抗战时期,沿海的造船企业被日军所占,沦为其军舰维修基地。1945年战争结束到1948年底,新建船舶仅一万多吨,而通过接收和购买两项就达到近百万吨,呈现一片“造船停滞,修船繁忙”的特殊景象。
——摘编自王志毅《中国近代造船史》
材料二
建国初期,我国通过“转让制造”方式引进了苏联军用舰艇制造技术,开启了我国船舶工业的现代化发展之路。20世纪60年代,我国船舶工业自力更生,基本形成了包括造船、修船、船舶配套以及船舶科研教育等相对完整的船舶工业体系。1977年12月,邓小平提出“引进国外先进技术,船舶出口打进国际市场”的战略决策,开启我国船舶工业振兴之路。21世纪之后,通过引进消化吸收和再创新,我国已经能够建造几乎所有类型民用船舶,30万吨级超级大油船、17万吨好望角型散货船、40万吨级矿砂船、10000箱级及以上超大型集装箱船实现了自主设计建造。在高技术船舶和海洋工程装备领域,超大型液化天然气船、30万吨海上浮式生产储油轮,超大型汽车滚装船、10万吨级半潜船、极地船舶等不断取得重要突破,极大丰富了我国船舶产品种类。
——摘编自胡文龙《中国船舶工业70年:历程、成就及启示》等
(1)根据材料一、二并结合所学知识,概括中国船舶工业从近代到现代的发展变化,并分析新中国成立后我国船舶工业发展的有利条件。(16分)
(2)根据材料二并结合所学知识,分析新中国成立后我国船舶工业发展的意义。(9分)
18.阅读材料,完成下列要求。(15分)
材料
中国古代正史中为女子列传始于范晔的《后汉书》,其意在罗列才行出众女子的事迹以资借鉴,“以贻闺壶(女子所处的内室)”。《新唐书》《宋史》对“列女”群体的撰述主要是想达到
“著美行垂于汗青”,进而达到“以绪正父父、子子、夫夫、妇妇之懿”的政治功效。依据《后汉书》、新旧《唐书》及《宋史》的列女传,将“列女”入传标准作如下统计(见表4)。
表4
——据刘硕《从“列女”到“烈女”》
(1)根据材料并结合所学知识,概括汉代到宋代正史中《列女传》的变化。(6分)
(2)根据材料并结合所学知识,对正史中《列女传》的变化加以阐释。(9分)
19.阅读材料,完成下列要求。(12分)
材料
要理解“国”,离不开“史”,龚自珍所说的“国”和“史”的关系是颠扑不破的真理。本质上,国家就是认同,没了文化上的认同,即不存其国。要认同一个国家,可以从这个国家的文化与历史着手。通常都会通过文本记载资料或者文物这两个方面入手,但是不论文本还是文物都是相互印证、殊途同归的。如:货币里的中国——从“钱”看历史、书画里的中国——在翰墨留香中品味历史等思路可以帮助人们理解中华文明的历史价值和现实意义。
——摘编自《70件文物里的中国》
根据材料并结合所学知识,从中国古代史中选取史实,按照“XX里的中国”的方向自拟观点并加以阐释。(要求:观点明确、史实正确、逻辑合理;不得选用材料中的方向)
朝代
地方行政层级
秦朝、西汉
郡-县二级制
东汉、魏晋南北朝
州-郡-县三级制
隋朝
州-县二级制
唐朝
道-州-县三级制
宋朝
路-州(府)-县三级制
元朝
省-路-府-州-县多级制
明清
省-府-县三级制
地区
田租占全部收获量的比重
寻邬
50%-56%
兴国
50%-70%
闽西
60%
长汀
70%
连城乡
80%
年代
总人次
贞烈
孝义
妇德
忠义
文才
汉代
20次
6次
4次
5次
0次
5次
唐代
59次
21次
22次
4次
10次
2次
宋代
50次
39次
6次
2次
3次
0次
相关试卷
这是一份2025届四川省德阳市高三(上)第一次诊断考试历史试卷(含答案),共9页。
这是一份2025届四川省德阳市高三第一次诊断考试历史,文件包含历史试卷pdf、德阳一诊历史试卷pdf等2份试卷配套教学资源,其中试卷共12页, 欢迎下载使用。
这是一份山东省实验中学2025届高三上学期第一次诊断考试历史试题(Word版附答案),文件包含历史试题docx、历史答案pdf等2份试卷配套教学资源,其中试卷共9页, 欢迎下载使用。

