所属成套资源:(2025中考全国通用)2024年中考物理真题分类汇编
- 模块三 实验 专题39 探究平面镜成像的特点-(2025中考全国通用)2024年中考物理真题分类汇编 试卷 0 次下载
- 模块三 实验 专题40 探究凸透镜成像的规律-(2025中考全国通用)2024年中考物理真题分类汇编 试卷 0 次下载
- 模块三 实验 专题42 探究导体在磁场中运动时产生感应电流的条件-(2025中考全国通用)2024年中考物理真题分类汇编 试卷 0 次下载
- 模块三 实验 专题43 探究串联电路和并联电路中电流、电压的特点-(2025中考全国通用)2024年中考物理真题分类汇编 试卷 0 次下载
- 模块三 实验 专题44 探究电流与电压、电阻的关系-(2025中考全国通用)2024年中考物理真题分类汇编 试卷 0 次下载
模块三 实验 专题41 探究通电螺线管外部磁场的方向-(2025中考全国通用)2024年中考物理真题分类汇编
展开
这是一份模块三 实验 专题41 探究通电螺线管外部磁场的方向-(2025中考全国通用)2024年中考物理真题分类汇编,文件包含模块三实验专题41探究通电螺线管外部磁场的方向原卷版docx、模块三实验专题41探究通电螺线管外部磁场的方向解析版docx等2份试卷配套教学资源,其中试卷共10页, 欢迎下载使用。
2. (2024甘肃临夏)在探究通电螺线管外部磁场方向的实验中,在装有螺线管的硬纸板上均匀撒满铁屑,通电后铁屑分布无明显变化,这时需 ___________纸板,观察到铁屑排列成如图所示的形状。可见,通电螺线管外部磁场与 ___________磁体的磁场相似。
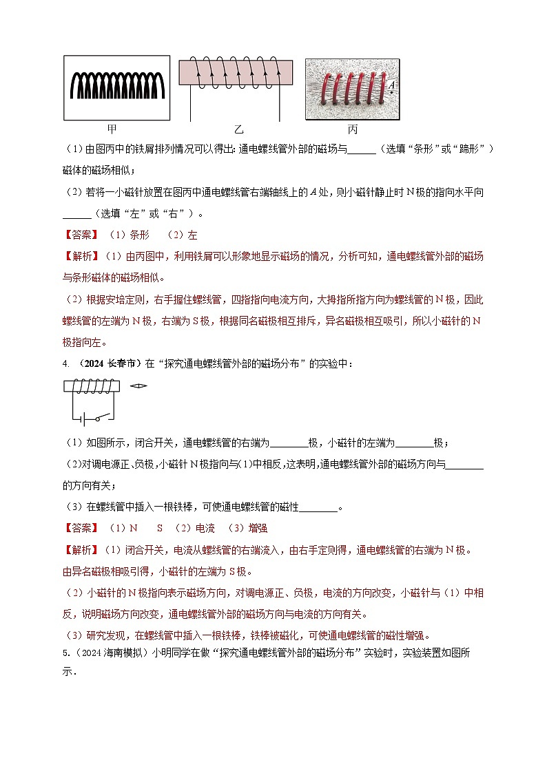
3. (2024安徽省)图甲为小明同学用铜导线穿过硬纸板绕制而成的螺线管。他先在水平放置的硬纸板上均匀地撒满铁屑,然后在螺线管中通以图乙所示的电流,轻敲纸板,观察到铁屑的排列情况如图丙所示。
(1)由图丙中的铁屑排列情况可以得出:通电螺线管外部的磁场与______(选填“条形”或“蹄形”)磁体的磁场相似;
(2)若将一小磁针放置在图丙中通电螺线管右端轴线上的A处,则小磁针静止时N极的指向水平向______(选填“左”或“右”)。
4. (2024长春市)在“探究通电螺线管外部的磁场分布”的实验中:
(1)如图所示,闭合开关,通电螺线管的右端为________极,小磁针的左端为________极;
(2)对调电源正、负极,小磁针N极指向与(1)中相反,这表明,通电螺线管外部的磁场方向与________的方向有关;
(3)在螺线管中插入一根铁棒,可使通电螺线管的磁性________。
5.(2024海南模拟)小明同学在做“探究通电螺线管外部的磁场分布”实验时,实验装置如图所示.
闭合开关后,螺线管周围小磁针的指向如图所示,小明根据螺线管右端小磁针a的指
向判断出螺线管的右端为N极,则可知电源的A端为________极;
当电源的正负极方向对换时,小磁针a的北极指向也对换,由此可知:通电螺线管的
外部磁场方向与螺线管中导线的________有关.
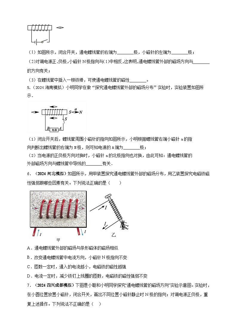
6.(2024河北模拟)如图所示,用甲装置探究通电螺线管外部的磁场分布,用乙装置探究电磁铁磁性强弱跟哪些因素有关。下列说法正确的是( )
A.通电螺线管外部的磁场与条形磁体的磁场相似
B.改变通电螺线管中电流方向,小磁针N极指向不变
C.匝数一定时,通入的电流越小,电磁铁的磁性越强
D.电流一定时,减少铁钉上线圈的匝数,电磁铁的磁性强弱不变
7.(2024四川成都模拟)下图是小聪和小明同学探究“通电螺线管的磁场方向”实验示意图。实验时,在小圆位置放置小磁针,闭合开关,画出不同位置小磁针静止时N极的指向;对调电源正负极,重复上述操作。下列说法不正确的是( )
A.小磁针的作用是指示通电螺线管周围的磁场方向
B.闭合开关,放置在a、b处的小磁针静止时N极指向相同
C.对调电源正负极,闭合开关,通电螺线管的磁场方向改变
D.通过实验可总结出通电螺线管的磁极性和电流方向的关系
8.(2024云南模拟)某实验小组探究“通电螺线管外部磁场的特点”。
(1)将螺线管安装在一块有机玻璃板上,连入电路中。在板面上均匀地洒满铁屑,闭合开关并轻敲玻璃板面,观察到铁屑分布情况如图甲所示。铁屑的分布情况与 磁体周围铁屑的分布情况相似,铁屑的作用是显示 ;
(2)把小磁针放在通电螺线管四周不同的位置,小磁针静止时N极所指方向如图乙所示,则通电螺线管的右端为 极。对调电源正负极,闭合开关,小磁针静止时N极所指方向如图丙所示,说明通电螺线管的极性与 的方向有关。
9. (2024河南模拟)在探究通电螺线管外部磁场方向的实验中:
(1)在装有螺线管的硬纸板上均匀撒满铁屑,通电后铁屑分布无明显变化,这时需轻敲纸板,观察到铁屑排列成图所示的形状。可见,通电螺线管外部磁场与___________磁体的磁场相似;
(2)用小磁针探究磁场方向时,发现小磁针没有标N、S极,请写出一种判断小磁针N、S极的做法:___________;
(3)对调螺线管所接电源正、负极,周围小磁针的指向也随之对调,说明通电螺线管的极性与螺线管中电流的___________有关。
10. (2024吉林长春模拟)在“探究通电螺线管外部磁场的方向”的实验中:
(1)开关闭合前,小磁针均指南北,说明地球周围存在___________;
(2)开关闭合后,小磁针的指向如图所示,可知:通电螺线管的左端为___________极,电源的左端为___________极;
(3)将连接电源正、负极的导线对调,小磁针的指向也改变了,说明通电螺线管的磁场方向与___________方向有关;
(4)为了使通电螺线管的磁场增强,可采取的有效措施是___________。(写出一条即可)
相关试卷
这是一份模块三 实验 专题41 探究通电螺线管外部磁场的方向(练习)-2024年中考物理真题分类汇编,文件包含模块三实验专题41探究通电螺线管外部磁场的方向原卷版docx、模块三实验专题41探究通电螺线管外部磁场的方向解析版docx等2份试卷配套教学资源,其中试卷共10页, 欢迎下载使用。
这是一份初中物理人教版(2024)九年级全册第1节 电能 电功综合训练题,文件包含实验11探究通电螺线管外部磁场的方向原卷版-同步实验课九年级物理全一册教材实验大盘点docx、实验11探究通电螺线管外部磁场的方向解析版-同步实验课九年级物理全一册教材实验大盘点docx等2份试卷配套教学资源,其中试卷共15页, 欢迎下载使用。
这是一份初中物理中考复习 专题31 探究通电螺线管外部磁场方向的实验题(原卷版),共5页。

