还剩7页未读,
继续阅读
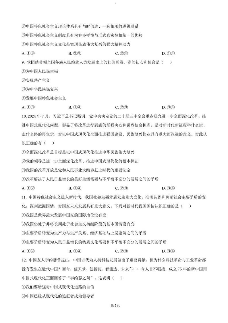
2024~2025学年河南省周口市鹿邑县高一(上)期中政治试卷(含答案)
展开
这是一份2024~2025学年河南省周口市鹿邑县高一(上)期中政治试卷(含答案),共10页。
相关试卷
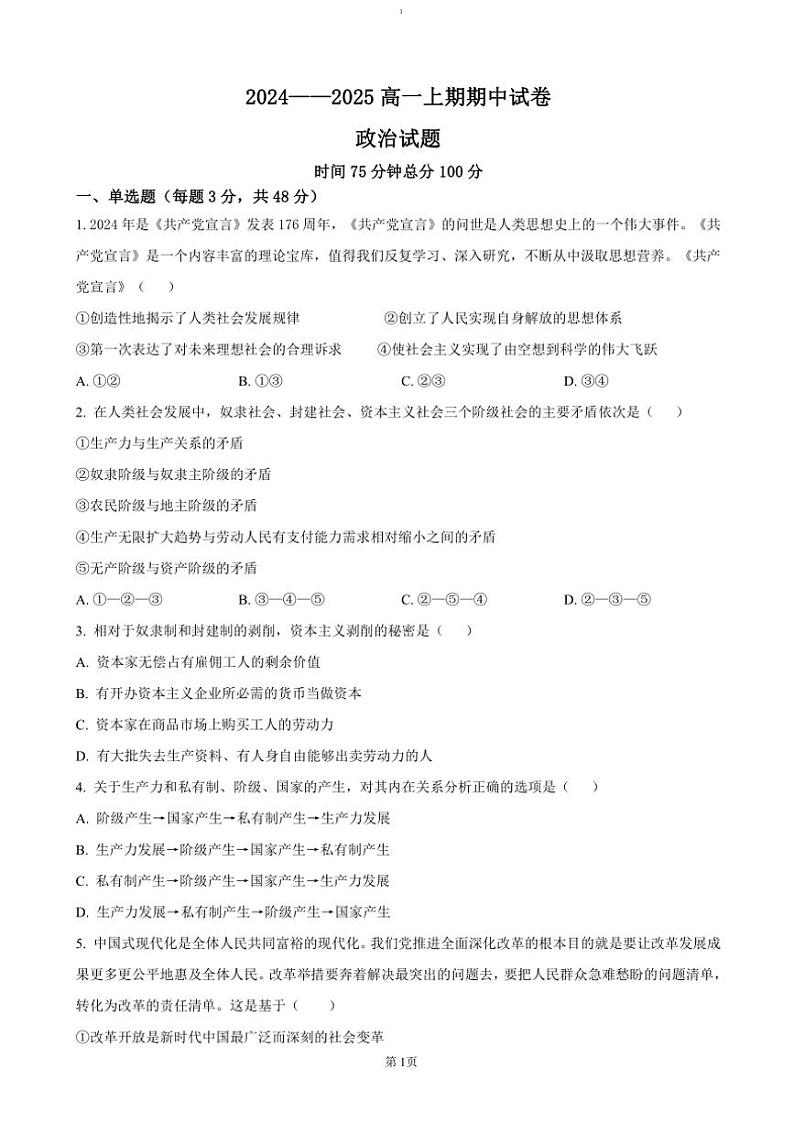
河南省周口市鹿邑县2024-2025学年高一上学期11月期中考试政治试卷(Word版附解析):
这是一份河南省周口市鹿邑县2024-2025学年高一上学期11月期中考试政治试卷(Word版附解析),文件包含河南省周口市鹿邑县2024-2025学年高一上学期期中考试政治试题Word版含解析docx、河南省周口市鹿邑县2024-2025学年高一上学期期中考试政治试题Word版无答案docx等2份试卷配套教学资源,其中试卷共21页, 欢迎下载使用。
河南省周口市鹿邑县2024-2025学年高二上学期11月期中考试政治试题:
这是一份河南省周口市鹿邑县2024-2025学年高二上学期11月期中考试政治试题,文件包含精品解析河南省周口市鹿邑县2024-2025学年高二上学期11月期中考试政治试题原卷版docx、精品解析河南省周口市鹿邑县2024-2025学年高二上学期11月期中考试政治试题解析版docx等2份试卷配套教学资源,其中试卷共21页, 欢迎下载使用。
河南省周口市鹿邑县第二高级中学2024-2025学年高一上学期10月月考政治试题:
这是一份河南省周口市鹿邑县第二高级中学2024-2025学年高一上学期10月月考政治试题,共15页。试卷主要包含了10等内容,欢迎下载使用。

