小学科学沪教版五年级上册6 能源同步训练题
展开
这是一份小学科学沪教版五年级上册6 能源同步训练题,共16页。试卷主要包含了燃烧的条件,实验探究燃烧的条件,与燃烧有关的成语的含义,下列叙述正确的是,能源与生活息息相关等内容,欢迎下载使用。
▉考点01 燃烧的条件
1.燃烧的条件
(1)燃烧:通常情况下,可燃物与氧气发生的一种发光、放热的剧烈的氧化反应。
(2)着火点:可燃物燃烧所需要的最低温度叫着火点。
(3)通常情况下:燃烧需要同时满足三个条件:
= 1 \* GB3 ①可燃物;
= 2 \* GB3 ②可燃物与氧气(或空气)接触;
= 3 \* GB3 ③温度达到可燃物的着火点。
三个条件缺一不可。
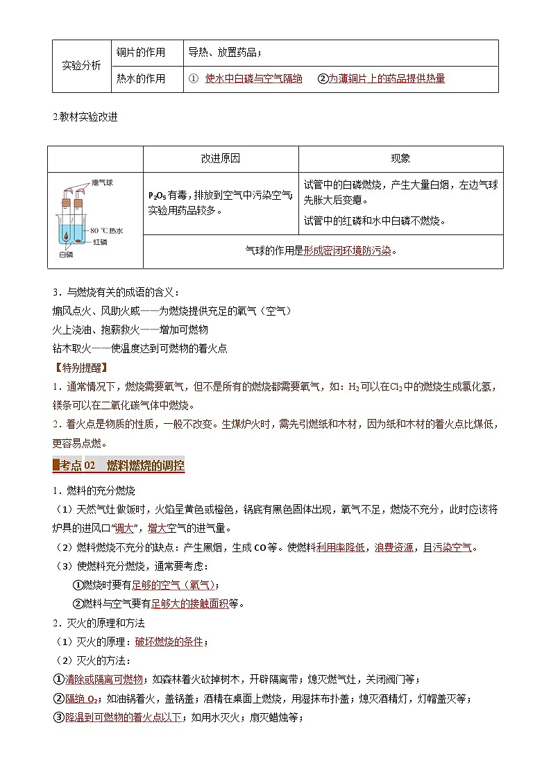
2.实验探究燃烧的条件
2.教材实验改进
3.与燃烧有关的成语的含义:
煽风点火、风助火威——为燃烧提供充足的氧气(空气)
火上浇油、抱薪救火——增加可燃物
钻木取火——使温度达到可燃物的着火点
【特别提醒】
1.通常情况下,燃烧需要氧气,但不是所有的燃烧都需要氧气,如:H2可以在Cl2中的燃烧生成氯化氢,镁条可以在二氧化碳气体中燃烧。
2.着火点是物质的性质,一般不改变。生煤炉火时,需先引燃纸和木材,因为纸和木材的着火点比煤低,更容易点燃。
▉考点02 燃料燃烧的调控
1.燃料的充分燃烧
(1)天然气灶做饭时,火焰呈黄色或橙色,锅底有黑色固体出现,氧气不足,燃烧不充分,此时应该将炉具的进风口“调大”,增大空气的进气量。
(2)燃料燃烧不充分的缺点:产生黑烟,生成CO等。使燃料利用率降低,浪费资源,且污染空气。
(3)使燃料充分燃烧,通常要考虑:
①燃烧时要有足够的空气(氧气);
②燃料与空气要有足够大的接触面积等。
2.灭火的原理和方法
(1)灭火的原理:破坏燃烧的条件;
(2)灭火的方法:
①清除或隔离可燃物;如森林着火砍掉树木,开辟隔离带;熄灭燃气灶,关闭阀门等;
②隔绝O2;如油锅着火,盖锅盖;酒精在桌面上燃烧,用湿抹布扑盖;熄灭酒精灯,灯帽盖灭等;
③降温到可燃物的着火点以下;如用水灭火;扇灭蜡烛等;
(3)与灭火有关的成语的含义:
釜底抽薪——清除可燃物
杯水车薪——水太少了,不能使温度降至可燃物着火点以下
3.简易灭火器的原理
(1)利用饱和碳酸钠溶液与较浓的盐酸反应,瞬间产生大量二氧化碳气体使装置中的压强迅速增大,喷出混有二氧化碳的液体,有降温和隔绝空气的作用。
(2)反应的化学方程式:Na2CO3+2HCl=2NaCl+H2O+CO2↑
(3)常见灭火器及其灭火原理和适用范围
3.火场自救、逃生
(1)如果发现火险或遭遇火灾,要沉着应对,立即拨打119火警电话。如果火势不大,可根据可燃物及起火原因等现场情况,选择合适的方法和灭火器材将火扑灭。
(2)如果火势较大或有蔓延的趋势和可能,应采取必要的自救措施:
= 1 \* GB3 ①要迅速判断安全出口;
= 2 \* GB3 ②如果房间内有物品正在燃烧,不能随便开门,以防空气流通使火势更大。
= 3 \* GB3 ③用湿毛巾捂住口鼻,以减少有毒物质、烟尘进入体内。
= 4 \* GB3 ④房间里燃烧,由于空气的流通,上层空气中的有毒有害物质浓度大,而下层空气相对较多,所以逃生时应沿墙根蹲下靠近地面前进。
【特别提醒】
1.影响燃烧剧烈程度的因素:可燃物的性质、氧气的浓度、与氧气的接触面积。氧气的浓度越大,燃烧就越剧烈,可燃物与氧气接触面积越大,燃烧就越剧烈。
2.用扇子扇炉火,越扇越旺的原因:虽然降低了温度,但没有降至着火点以下,反而增加了空气的流通,所以越扇越旺;用扇子扇蜡烛火焰,一扇就灭的原因:虽然增加了空气的流通,但却降低温度至着火点以下,所以一扇就灭。
3.电器着火,先断电再灭火。
4.灭火时“降温到着火点以下”,不能说成“降低着火点”。着火点是物质固有的性质,无法改变。
▉考点03 易燃物和易爆物的安全知识
1.爆炸
(1)引起爆炸的原因:易燃物在有限的空间内急剧地燃烧,就会在短时间内聚积大量的热,使气体的体积迅速膨胀而引起爆炸。
(2)可燃性气体在空气中达到爆炸极限范围时,遇到明火可能会发生爆炸;所以可燃性气体在点燃或加热前都要验纯,以防止发生爆炸。
(3)聚集在通风不良的有限空间内遇到明火易引起爆炸的常见物质:
①可燃气体:如氢气、一氧化碳、甲烷、天然气、煤气、液化石油气。
②粉尘:如面粉、煤粉、纺织厂的粉尘等。
2.常见的易燃物、易爆物及注意事项
(1)常见的易燃物、易爆物:火药、烟花爆竹、硫黄、白磷、红磷、酒精、汽油、氢气、天然气、液化石油气等。
(2)注意事项:在生产、运输、使用、储存易燃物和易爆物时,必须严格遵守有关规定,绝不允许违章操作。
(3)认识常见的消防安全标志
(4)需标注有“严禁烟火”的字样或消防安全标志的地方:加油站、油库、面粉加工厂、纺织厂和煤矿的矿井。
【特别提醒】
1.煤气泄漏需要立即关闭阀门并打开窗户通风,杜绝一切能产生火星或火花的操作(如:不能用火种照明;不用用电设备,不在室内拨打电话、不能开电灯、不能开排气扇等)。
2.若几种可燃性气体混合,遇明火不会发生爆炸,而是安静的燃烧。只有可燃性气体与空气或氧气混合后,遇明火才会发生爆炸。
▉考点04 化学反应中的能量变化
1.酒精燃烧放热
(1)酒精是乙醇(化学式:C2H5OH)的俗称。
(2)乙醇的化学性质:可燃性
乙醇在空气中完全燃烧时,生成二氧化碳和水,并放出大量的热量
乙醇完全燃烧的化学方程式:C2H5OH+3O2 点燃 2CO2 + 3H2O
(3)乙醇的用途:做酒精灯、内燃机、火锅等的燃料。
2.化学反应中的能量变化
化学反应中能量的变化通常表现为热量的变化,有些反应放出热量,有些反应吸收热量。
(1)常见的放热反应:
= 1 \* GB3 ①物质的燃烧,如氢气、酒精、甲烷、碳、硫等燃烧。
= 2 \* GB3 ②氧化钙与水反应生成氢氧化钙:CaO + H2O === Ca(OH)2
= 3 \* GB3 ③活泼金属与酸的反应,如镁条与稀盐酸反应放热:Mg +2 HCl === MgCl2 + H2↑
= 4 \* GB3 ④过氧化氢分解:2H2O2 MnO2 H2O + O2↑
(2)常见的吸热反应:碳单质与二氧化碳的反应:C+CO2 高温 2CO;许多条件为“高温”的反应。
3.对化学反应放出能量的利用
除了生活燃料的使用,人们还利用燃烧等化学反应放出的能量发电、发射火箭,利用爆炸放出的能量开采矿物、开山炸石、拆除危旧建筑等。
▉考点05 化石能源的利用
1.常见的化石能源有煤、石油、天然气等,它们都是混合物,化石能源是不可再生能源。
2.煤和石油
天然气
(1)天然气的主要含有由碳、氢元素组成的气态碳氢化合物,主要成分是甲烷,天然气是较清洁的能源。“西气东输”输送的是天然气。
(2)甲烷
①甲烷是无色、无味的气体,密度比空气小,极难溶于水。
②甲烷化学性质:可燃性:CH4+2O2 点燃 CO2+2H2O (燃烧发出蓝色火焰)
③甲烷燃烧实验:
= 4 \* GB3 ④沼气的主要成分是甲烷。把秸秆、杂草、人畜粪便等废弃物放在密闭的沼气池中发酵,就会产生沼气,可用作燃料。
(3)可燃冰
海底埋藏着大量可燃烧的“冰”——可燃冰,主要成分是甲烷水合物,具有热值高、储量巨大等优点,有望成为未来新能源。
【特别提醒】
1.检验某可燃物是否含碳、氢元素的方法:
点燃,在可燃物上方罩一个冷而干燥的烧杯,烧杯内壁出现水雾,说明生成了水,证明含有氢元素;
把烧杯迅速倒过来,立即注入澄清石灰水,变浑浊,说明生成了二氧化碳,证明含有碳元素。
2.鉴别H2、CO和CH4的方法:分别点燃,检验产物。
▉考点06 降低化石能源的利用对环境的影响
1.化石能源的利用对环境的影响
(1)形成酸雨:煤燃烧时产生二氧化硫、氮的氧化物等污染物,这些气体或气体在空气中发生反应后的生成物溶于雨水,会形成酸雨。
(2)污染空气:汽车使用的汽油或柴油燃烧时产生的一氧化碳、未燃烧的碳氢化合物、氮的氧化物和烟尘等,会随尾气直接排放到空气中,造成污染。
(3)加剧温室效应:大量化石能源燃烧释放的二氧化碳会引起温室效应加剧,导致全球变暖。
2.降低化石能源的利用对环境的影响
(1)提高燃料质量:大力推广使用脱硫煤;用天然气代替煤。
(2)改进使用技术:如使用脱硫设备;改进汽车发动机的燃烧方式,使用催化净化装置,加大尾气检测力度,推广使用电动汽车。
(3)开发和利用新能源。
3.氢能源
(1)氢能源的优点:氢气无毒,热值高,燃烧后的产物是水,无污染(最清洁、最理想的燃料)。
(2)氢气燃烧的化学方程式:2H2+O2 点燃 2H2O。
(3)实验室制取氢气(如图):
①所用试剂:锌和稀硫酸;
②反应原理:Zn+H2SO4=== ZnSO4+H2↑;
③收集方法:排水法或向下排空气法。
(4)工业制取氢气:工业上一般通过电解水或以化石能源为原料制取氢气。
(5)氢气在生产和生活中还未能广泛应用的原因:大量制取和储运成本较高。
4.其他能源:如太阳能、风能、地热能、潮汐能、核能和生物质能。
1.(2023·吉林·中考真题)下列物质属于化石燃料的是
A.氢气B.石油C.乙醇D.一氧化碳
【答案】B
【详解】化石燃料包括煤、石油、天然气,故选B。
2.(2024·福建福州·模拟预测)下列属于洁净燃料的是
A.煤B.秸秆C.氢气D.石油
【答案】C
【详解】A、煤在燃烧时能产生二氧化硫、一氧化碳、氮氧化物等空气污染物,不属于洁净燃料,故选项错误;
B、秸秆在燃烧时能产生二氧化硫、一氧化碳、氮氧化物等空气污染物,不属于洁净燃料,故选项错误;
C、氢气燃烧产物是水,无污染,属于洁净燃料,故选项正确;
D、石油在燃烧时能产生二氧化硫、一氧化碳、氮氧化物等空气污染物,不属于洁净燃料,故选项错误。
故选C。
3.(23-24八年级下·山东济南·期末)下列关于燃烧和灭火的说法中,正确的是
A.物质跟氧气的反应就是燃烧
B.物质在有限的空间内燃烧,一定会引起爆炸
C.物质燃烧的剧烈程度与氧气的浓度有关
D.森林火灾时开辟防火隔离带,主要目的是降低可燃物的着火点
【答案】C
【详解】A、燃烧是物质与氧气发生的发光、放热的剧烈的氧化反应,物质与氧气的反应不一定是燃烧,如缓慢氧化,不符合题意;
B、物质在有限的空间内燃烧,达到爆炸极限才会爆炸,不符合题意;
C、物质燃烧的剧烈程度与氧气的浓度有关,一般情况下,氧气浓度越大,燃烧越剧烈,符合题意;
D、森林火灾时开辟防火隔离带,主要目的是:清除或隔离可燃物,达到灭火的目的,不符合题意。
故选C。
4.(23-24八年级下·山东淄博·期末)《辍耕录》中记载.杭人燃烧松木前,将其削成薄纸片状,削成薄纸片状的目的是
A.增加可燃物
B.降低松木的着火点
C.增大松木与氧气的接触面积
D.提高松木周围的氧气浓度
【答案】C
【详解】A、燃烧木柴时,通常将其劈成细条,增大了木柴与氧气的接触面积,没有增大可燃物的量,故A错误;
B、物质的着火点属于其固有属性,不会随形状的改变而变化,故B错误;
C、燃烧木柴时,通常将其劈成细条,增大了木柴与氧气的接触面积,使物质燃烧更充分,故C正确;
D、空气中氧气的浓度几乎不变,改变可燃物形状不能改变空气中氧气的浓度,故D错误。
故选C。
5.(23-24八年级下·黑龙江大庆·期末)燃烧是人类最早利用的化学反应之一,下列关于燃烧与灭火的说法不正确的是
A.森林失火时,可将大火蔓延路线前一片树木砍掉,形成隔离带
B.木柴架空有利于促进燃烧,是因为增大了木柴与氧气的接触面积
C.燃着的酒精灯不慎碰倒,若洒出的酒精燃烧起来,应立刻用湿抹布扑灭
D.煤炉生火时,利用木材引燃煤炭,是为了降低煤炭的着火点
【答案】D
【详解】A、森林失火时,可将大火蔓延路线前一片树木砍掉,形成隔离带,清除或隔离可燃物,达到灭火的目的,说法正确;
B、木柴架空,增大了木柴与氧气的接触面积,可促进燃烧,使火燃烧的更旺,说法正确;
C、燃着的酒精灯不慎碰倒,若洒出的酒精燃烧起来,应立刻用湿抹布扑灭,隔绝氧气,达到灭火的目的,说法正确;
D、煤炉生火时,利用木材引燃煤炭,是升高温度至煤炭的着火点,使其燃烧,着火点是一个定值,不能被降低,说法错误;
故选:D。
6.下列叙述正确的是
A.化学反应伴随着能量变化B.化学反应过程中都会发生放热现象
C.在化学反应中只有燃烧反应才能放出热量D.人类利用的能量都是通过化学反应获得的
【答案】A
【详解】A、能量的变化是化学反应的必然现象之一,故符合题意;
B、有些化学反应会放出热量,但有些会吸收热量,如碳在高温的条件下还原二氧化碳,故不符合题意;
C、燃烧能放出一定的热量,但在不燃烧时有可能也会放出热量,例如氧化钙与水反应同样会放出热量,故不符合题意;
D、化学反应是人类获取能量的方式之一,电能、核能等也是人类获取能量的方式,故不符合题意;
故选A。
7.(2024·广东广州·中考真题)能源与生活息息相关。下列说法不正确的是
A.石油属于化石燃料,是不可再生能源
B.天然气燃烧产生的二氧化碳可造成酸雨
C.乙醇汽油用作汽车燃料可减少空气污染
D.太阳能电池可将太阳能转化为电能
【答案】B
【详解】A、煤、石油、天然气三大化石燃料,都是不可再生资源,故正确;
B、二氧化硫、二氧化氮会造成酸雨,二氧化碳不会造成酸雨,故错误;
C、乙醇燃烧生成二氧化碳和水,使用乙醇汽油可以减少汽车尾气的污染,故正确;
D、太阳能电池是将太阳能转化为电能,故正确。
故选B。
8.(23-24八年级下·山东烟台·期末)随着人类文明的进步,取火方式也经历了漫长的演变。下列说法错误的是
A.钻木取火——“钻”为取火提供了热量
B.火折子——吹气可燃是因为吹气过程为燃烧提供了助燃物
C.打火机——转动出气阀调节燃料的量,可以调节火苗大小
D.火柴划——划动摩擦的过程要放热,提高了火柴的着火点
【答案】D
【详解】A、钻木取火,“钻”进行了摩擦,摩擦的过程要放热,“钻”为取火提供了热量,故A说法正确;
B、火折子,吹气可燃是因为吹气过程为燃烧提供了助燃物氧气,故B说法正确;
C、打火机,转动出气阀调节燃料的量,可以调节火苗大小,故C说法正确;
D、火柴划,划动摩擦的过程要放热,而着火点是物质本身所具有的一种属性,是不能改变的,故D说法错误;
故选:D。
9.(2024·云南德宏·一模)某化学小组研究燃烧的条件,设计了如图两个案验方案,下列关于方案设计说法不合理的是
A.两个方案中热水的作用都一样
B.方案Ⅱ比方案Ⅰ的设计更环保
C.方案Ⅱ,通过Y形管中白磷和红磷的现象对比,说明燃烧需要可燃物
D.方案Ⅰ,通过铜片上白磷和水中白磷的现象对比,说明可燃烧物质燃烧需要氧气
【答案】C
【详解】A、方案Ⅰ铜片上的白磷和红磷可以探究燃烧需要温度达到可燃物着火点,铜片上的白磷和水中的白磷可以探究燃烧需要氧气,方案ⅡY型管中的白磷和红磷可以探究燃烧需要温度达到可燃物着火点,Y型管中白磷与水中白磷,可以探究燃烧需要氧气,两个方案中热水作用是提供热量、隔绝空气,说法正确;
B、实验Ⅱ是在密闭环境中进行实验,可防止白磷燃烧生成白烟污染空气,方案Ⅱ比方案Ⅰ的设计更环保,说法正确;
C、方案Ⅱ,通过Y形管中白磷和红磷的现象对比,说明燃烧需要温度达到着火点,说法错误;
D、方案Ⅰ,通过铜片上白磷和水中白磷的现象对比,说明可燃烧物质燃烧需要氧气,说法正确;
10.(2023·山西·二模)在“烹饪与营养”实践活动中,同学们发现:灶内的木材燃烧一段时间后火焰变小,用长木棒挑开木材堆后,火焰重新变旺。这是因为
A.升高了木材的温度B.木材的导热性变强
C.木材的着火点降低D.使木材接触了更多的空气
【答案】D
【详解】A、用长木棒挑开木材堆后,并没有升高木材的温度,故选项A错误;
B、用长木棒挑开木材堆后,并没有改变木材的导热性,故选项B错误;
C、可燃物的着火点是物质的固有属性,不能降低木材的着火点,故选项C错误;
D、用长木棒挑开木材堆后,火焰重新变旺,是因为使木材接触了更多的空气,能使木材充分燃烧,故选项D正确;
故选:D。
11.(24-25九年级上·内蒙古包头·期中)常温下探究燃烧的条件改进实验如图所示。用胶头滴管滴加过氧化氢溶液一段时间后,烧杯中导管口有气泡冒出。下列说法不正确的是
A.二氧化锰在Y型管的反应中起催化作用
B.一段时间后,可观察到白磷①不燃烧,白磷②燃烧
C.该实验只探究了可燃物燃烧需要与氧气接触
D.80℃热水的作用有提供热量、隔绝空气或氧气
【答案】C
【详解】A.二氧化锰是过氧化氢的催化剂,起催化作用,此选项正确;
B. 温度没有达到白磷①的着火点,达到白磷②的着火点,所以一段时间后,观察到白磷①不燃烧,白磷②燃烧,此选项正确;
C.该实验不仅探究了可燃物燃烧需要与氧气接触,还探究了燃烧需要温度达到着火点,此选项错误;
D. 80℃热水的作用有提供热量、隔绝空气或氧气,此选项正确;
故选C。
12.(2024·云南文山·二模)为消除目前燃料燃烧时产生的环境污染,同时缓解能源危机,有关专家提出了利用太阳能制取氢能的构想(如图所示)。下列说法正确的是
A.光分解催化剂是反应物
B.过程②是化学能转化为电能
C.太阳能是不可再生能源
D.氢气不易贮存和运输,无开发利用价值
【答案】B
【详解】A、光分解催化剂是反应的催化剂,不是反应物,故选项说法错误;
B、过程②是氢气和氧气点燃生成水,燃料电池将化学能转化为电能,故选项说法正确;
C、太阳能在短期内可以得到补充,是可再生能源,故选项说法错误;
D、氢气燃烧热值高、燃烧产物只有水,不污染环境,是最清洁的高能燃料,有很高的开发利用价值,但是氢气易燃易爆,不易贮存和运输,目前对氢气的运输安全问题尚未解决,故选项说法错误;
故选:B。
13.(23-24八年级下·山东威海·期末)下列说法中正确的是
A.燃烧过程中只将化学能转化为热能
B.改变物质的性质一定要通过化学变化
C.通过控制化学反应的条件就可以促进或抑制化学反应
D.在化学变化过程中常伴随着能量的变化,物理变化过程中一定不伴随能量的变化
【答案】C
【详解】A、燃烧过程中除可将化学能转化为热能以外,还可以转化为光能,选项说法错误;
B、改变物质的性质不一定要通过化学变化,如固态的冰变成液态的水,物质的性质发生了改变,但并没有发生化学变化,选项说法错误;
C、通过控制化学反应的条件就可以促进或抑制化学反应的发生,选项说法正确;
D、物理变化过程中也可能是伴随着能量的变化,如白炽灯泡通电后也会发光、放热,选项说法错误。
故选C。
14.(2024·江西南昌·模拟预测)2023年10月26日,北京航天飞行控制中心拍摄了神舟十七号航天员乘组和神舟十六号航天员乘组的“全家福”。下列可作为火箭高能燃料的是
A.氢气B.酒精C.液氧D.液态空气
【答案】A
【详解】氢气、酒精具有可燃性,可以做燃料;液氧和液态空气不具有可燃性,不能做燃料。氢气燃烧生成水,放出大量的热,可用于作火箭的高能燃料;酒精可做酒精灯和内燃机的燃料。
故选A。
15.(2024·四川泸州·中考真题)《汉书》中记载:“高奴县有洧水,可燃”。这里地下冒出的黑色“洧水”指的是
A.石油B.猪油C.矿泉水D.盐湖水
【答案】A
【详解】石油是从有机物质中形成的,包括植物、动物和微生物残骸。在这些有机物质死亡之后,它们逐渐被埋在深层的沉积岩层中,受到地热和地压的作用,随着时间的推移,这些有机物质发生了化学反应,最终形成了石油,石油为黑色液体,可燃,故这里地下冒出的黑色“洧水”指的是石油,故选A。
16.(2023·江西上饶·二模)2021年11月我国“油转化”技术首次工业化应用成功。下列有关石油的说法正确的是
A.石油是纯净物B.石油是一种化工产品
C.石油分馏利用了各成分沸点不同D.石油中主要含碳、氢、氧元素
【答案】C
【详解】A、石油是一种由汽油、柴油、煤油等多种物质组成的混合物,故A选项说法不正确,不符合题意;
B、石油是化工产品的原料,不是化工产品,故B选项说法不正确,不符合题意;
C、石油分馏利用了各成分沸点不同,将石油中各成分进行分离,故C选项说法正确,符合题意;
D、石油是各种烃的混合物,主要含碳、氢两种元素,还含有其他元素,故D选项说法不正确,不符合题意。
故选C。
17.(2024·甘肃嘉峪关·模拟预测)能源、环境与人类的生活和社会发展密切相关。
(1)目前,人类以化石燃料为主要能源,常见的化石燃料包括煤、 和天然气,它们都含有碳元素,都属于 (填“可再生”或“不可再生”)能源;
(2)化石能源的大量使用会产生二氧化硫、一氧化碳、二氧化碳气体,其中会形成酸雨的是 (填化学式);
(3)甲烷(CH4)是一种清洁能源,其燃烧的化学方程式为 。
【答案】(1) 石油 不可再生
(2)SO2
(3)
【详解】(1)目前,人类以化石燃料为主要能源,常见的化石燃料包括煤、石油和天然气;
它们短期内均不能再生,均属于不可再生能源;
(2)二氧化硫能与水反应生成酸性物质,导致酸雨的发生,故填:SO2;
(3)甲烷完全燃烧生成二氧化碳和水,该反应的化学方程式为:。
18.(23-24九年级上·重庆沙坪坝·期末)神奇的“碳”,多姿的“碳”世界。
(1)常见的碳单质化学性质相似,物理性质差别很大的原因是 。
(2)《天工开物》有关墨的制作提到:凡墨,烧烟凝质而为之。用墨书写或绘制的字画能够长时间保存而不变色,这是因为常温下碳的 。
(3)煤的主要成分是碳,将煤隔绝空气加强热,可得到许多有用的物质,通过煤的综合利用可获得多种产品,有很多用途,其中焦炭广泛应用于炼铁。下列说法正确的是_____。
A.煤加工成焦炭的变化属于物理变化
B.煤燃烧产生的二氧化碳是空气污染物
C.人类只能通过燃料的燃烧获取能量
D.煤是复杂的混合物,是不可再生资源
(4)已知水分子的粒径约为0.3纳米,金属离子的粒径一般在0.7纳米以上。利用真空抽滤法可将单层石墨片制成0.6纳米孔径的石墨烯滤膜,该滤膜允许 (填“水分子”或“金属离子”)通过。
【答案】(1)碳原子的排列方式不同
(2)化学性质不活泼
(3)D
(4)水分子
【详解】(1)常见的碳单质化学性质相似,物理性质差别很大的原因是碳原子的排列方式不同。故填:碳原子的排列方式不同。
(2)用墨书写或绘制的字画能够长时间保存而不变色,这是因为常温下碳的化学性质不活泼。故填:化学性质不活泼。
(3)A.煤加工成焦炭的变化有新物质生成,属于化学变化,故A错误;
B.二氧化碳不是空气污染物,煤燃烧产生的一氧化碳是空气污染物,故B错误;
C.人类获取能量的方式除燃烧还有风能、太阳能、核能、重力势能等,不只是通过燃料的燃烧获取能量,故C错误;
D.煤是复杂的混合物,是不可再生资源,故D正确。
故选:D。
(4)水分子的粒径约为0.3纳米,金属离子的粒径一般在0.7纳米以上,石墨烯滤膜孔径为0.6纳米,该滤膜允许水分子通过。故填:水分子。
19.(23-24八年级下·广西南宁·期末)能源利用和环境保护是人类共同关注的问题。
(1)化石燃料主要包括煤、 、天然气。
(2)煤燃烧时排放出二氧化硫、二氧化氮等污染物,这些气体在空气中发生反应后的生成物溶于雨水,会形成 。
(3)为控制二氧化碳的排放量,科学家采取新技术,将二氧化碳和氢气在一定条件下转化为甲醇(一种燃料)和水,反应的微观示意图如下:
从上图可以知道参加反应的二氧化碳和氢气的分子个数比为 ,反应的化学方程式为 。
(4)乙醇可作为燃料。现有一定乙醇与一定量氧气混合于密闭容器内,在一定条件下反应生成32.4g水,同时生成一氧化碳和二氧化碳,参加反应的乙醇的质量为 g。
【答案】(1)石油
(2)酸雨
(3) 1:3
(4)27.6
【详解】(1)化石燃料主要包括煤、石油和天然气。故填石油;
(2)煤燃烧时会排放出二氧化硫、二氧化氮等污染物,这些气体或气体在空气中发生反应后的生成物溶于雨水,会形成酸雨。故填酸雨;
(3)根据化学方程式书写规则,二氧化碳和氢气在一定条件下转化为乙烯和水,由图示可知参加反应的二氧化碳和氢气的分子个数比为1:3.故填1:3;;
【点睛】乙醇与一定量氧气在一定条件下反应生成32.4g水,氢元素的质量为,根据质量守恒定律,水中氢元素的质量等于乙醇中氢元素的质量,所以参加反应的乙醇的质量为,故填27.6。
20.(2023九年级下·江西·学业考试)2023年2月17日我国煤基航天煤油研制通过飞行应用评审,可用于新一代运载火箭。
(1)航空煤油可利用不同物质沸点不同,通过石油分馏获得,石油的分馏属于 (填“物理”或“化学”)变化。
(2)我国的能源国情是“富煤、贫(石)油、少(天然)气”。下列说法错误的是___________(用字母填空)。
A.煤、石油和天然气都是化石能源
B.煤、石油和天然气都是不可再生能源
C.煤、石油和天然气都是碳氢化合物
D.煤、石油和天然气都可用于制化工原料
(3)煤液化是煤炭清洁高效转化技术之一,含硫的煤直接燃烧时产生的空气污染物主要有 (写出两种即可),煤间接液化技术涉及的反应之一可表示为:,式中X的化学式为 。
(4)煤液化项目中,每生产1t成品油排放的CO2约为7.5~9.0t,是重要的二氧化碳排放行业,大量二氧化碳排入空气中引起的环境问题是 ,请你就处理煤液化中产生的二氧化碳提出合理的建议: (写出一条即可)。
【答案】(1)物理
(2)C
(3) 一氧化碳、二氧化硫 H2O
(4) 温室效应 可将处理煤液化中产生的二氧化碳转化为其他化工物质,如甲醇等
【详解】(1)航空煤油可利用不同物质沸点不同,通过石油分馏获得,过程中没有新物质生成,石油的分馏属于物理变化。
(2)A、煤、石油和天然气都是化石能源,选项正确;
B、煤、天然气和石油不能短时期内从自然界得到补充,属于不可再生能源,选项正确;
C、煤、石油、天然气都含有多种杂质,都是混合物,选项错误;
D、煤、石油、天然气这三种材料是最普遍的化工原材料,由它们加工出来的产品广泛应用于生活中,选项正确。
故选C。
(3)煤在空气不足的情况下燃烧会生成一氧化碳,硫和氧气在点燃的条件下会生成二氧化硫,故含硫的煤直接燃烧时产生的空气污染物主要有一氧化碳、二氧化硫。根据质量守恒定律,反应前后原子的种类、数目不变,反应前C、O、H的原子个数分别为n、n、4n+2,反应后C、O、H的原子个数分别为n、0、2n+2,nX中含有2n个氢原子和n个氧原子,X的化学式为H2O。
(4)大量二氧化碳排入空气中引起的环境问题是温室效应。可将处理煤液化中产生的二氧化碳转化为其他化工物质,如甲醇等,减少二氧化碳排放。
21.(23-24八年级下·山东烟台·期末)正确认识化学变化的规律,控制条件控制化学反应,可以使化学反应为人类造福,请根据燃烧的相关知识回答下列问题:
(1)探究燃烧的条件:
①如图1所示A、B、C、D四个实验,能证明物质燃烧需要与氧气充分接触的是 (填字母编号,下同);能证明物质具有可燃性是燃烧条件之一的是 ;能证明温度要达到可燃物的着火点才能燃烧的是 。
②从上述过程可总结出在探究多因素的实验问题时,常采用的研究方法是 。
(2)促进燃烧的方法和意义:
工人师傅进行金属切割或金属焊接时使用的氧炔焰是乙炔()在氧气中燃烧产生的火焰。使用焊炬(如图2)时,通过调节乙炔和氧气进气阀门,可以改变两种气体的比例,从而控制氧炔焰的温度。请结合下列列表对比分析:
①为便于切割金属,要调节焊炬的氧气阀,使氧气的输出量 (填“增大”或“减小”),使燃料充分燃烧的优点是 (回答一条即可)。
②请写出乙炔在氧气中充分燃烧的化学反应方程式 。
③为了促进物质燃烧,除采用增大氧气浓度的方法外,还可以利用 的方法。
(3)安全用火防灾防爆:
在加油站、面粉厂、煤矿矿井内,需要张贴的图标是______(填字母代号)
A.B.C.D.
【答案】(1) C A BC 控制变量法
(2) 增大 节约能源 增大可燃物与氧气的接触面积的方法
(3)D
【详解】(1)A实验中,酒精燃烧,水不燃烧,说明燃烧需要可燃物、B实验中,红磷均与氧气接触,右边红磷燃烧,左边红磷不燃烧,说明燃烧需要温度达到着火点、C实验中,试管中的白磷与氧气接触,温度达到了着火点,燃烧,水中的白磷温度达到了着火点,隔绝氧气,不能燃烧,说明燃烧需要与氧气接触、D实验中,火柴头先燃烧,火柴梗后燃烧,说明燃烧需要温度达到着火点,故能证明物质燃烧需要与氧气充分接触的是C;能证明物质具有可燃性是燃烧条件之一的是A;
能证明温度要达到可燃物的着火点才能燃烧的是BC;
从上述过程可总结出在探究多因素的实验问题时,常采用的研究方法是控制变量法;
(2)为便于切割金属,要调节焊炬的氧气阀使氧气的输出量增大,使乙炔燃烧更充分,温度高;
燃烧不充分燃烧可能生成一氧化碳,故使燃料充分燃烧的优点是:节约能源,且环保;
乙炔在氧气中充分燃烧生成二氧化碳和水,该反应的化学方程式为:;
为了促进物质燃烧除采用增大氧气浓度的方法外,还可以利用增大可燃物与氧气的接触面积的方法;
(3)加油站、油库、煤矿矿井内含有大量的可燃性颗粒,混有一定量的空气,遇到明火,容易发生爆炸,故应张贴禁止烟火等标志。
A、该图标表示塑料制品循环使用标志,不符合题意;
B、该图标是“腐蚀品”标志,不符合题意;
C、该图标是“国家节水标志”,不符合题意;
D、该图标是“禁止吸烟”,符合题意。
考点01 燃烧的条件
考点02 燃料燃烧的调控
考点03 易燃物和易爆物的安全知识
考点04 化学反应中的能量变化
考点05 化石能源的利用
考点06 降低化石能源的利用对环境的影响
实验
(或事实)
红磷、酒精能燃烧;水、大理石不能燃烧
对比
可燃物与不能燃烧的物质对比
铜片上的
白磷和红磷对比
铜片上的白磷
和水中的白磷对比
热水中的白磷
通氧气前与通氧气后对比
实验现象
(生活经验)
可燃物能燃烧;不能燃烧的物质不燃烧
铜片上的白磷燃烧,产生大量白烟,铜片上的红磷不燃烧。
铜片上的白磷燃烧,水中的白磷不燃烧。
通氧气前,热水中的白磷不燃烧;通氧气后,热水中的白磷燃烧
结论
可燃物是燃烧的条件之一
燃烧需要温度达到可燃物的着火点
燃烧需要与氧气接触
燃烧需要与氧气接触
通常情况下:燃烧需要同时满足三个条件:
可燃物; ②可燃物与氧气(或空气)接触; ③温度达到可燃物的着火点。
实验分析
铜片的作用
导热、放置药品;
热水的作用
使水中白磷与空气隔绝 ②为薄铜片上的药品提供热量
改进原因
现象
P2O5有毒,排放到空气中污染空气;实验用药品较多。
试管中的白磷燃烧,产生大量白烟,左边气球先胀大后变瘪。
试管中的红磷和水中白磷不燃烧。
气球的作用是形成密闭环境防污染。
灭火器
灭火原理
适用范围
干粉灭火器
隔绝空气
扑灭一般火灾,还可用来扑灭油、气等燃烧引起的火灾
二氧化碳灭火器
降温和隔绝空气
扑灭图书、档案、贵重设备、精密仪器等存放场所的失火
(灭火时不留下任何痕迹而使物体损坏)
水基型灭火器
隔绝空气
扑灭汽油、柴油、木材、棉布等的失火
当心易燃物
当心爆炸物
禁止吸烟
禁止烟火
禁止放易燃物
禁止燃放鞭炮
煤
石油
组成元素
主要含有碳元素,还含有氢、氮、硫、氧等元素
主要含有碳和氢两种元素
加工方式
煤的干馏:将煤隔绝空气加强热分解(属于化学变化)
石油的分馏:利用石油中各成分的沸点不同进行分离(属于物理变化)
主要加工产品
焦炭、煤焦油、煤气(由一氧化碳、氢气和甲烷等组成的混合气体)等
汽油、煤油、柴油、润滑油、石蜡、沥青、液化石油气(主要成分是丙烷、丁烷、丙烯和丁烯等)等
实验步骤
实验现象
实验分析与结论
验纯后,点燃甲烷
火焰呈蓝色,放热
甲烷具有可燃性
在火焰的上方罩一个干燥的烧杯
烧杯内壁有水雾出现
甲烷中含有氢元素
迅速把烧杯倒过来,向烧杯内注入少量澄清石灰水,振荡
澄清石灰水变浑浊
甲烷中含有碳元素
乙炔在空气中燃烧
乙炔在纯氧中燃烧
温度
2000-2500℃
3000-3600℃
现象
火焰呈黄色,产生黑烟,放出热量
发出白光,放出热量,无黑烟产生
相关试卷
这是一份小学科学沪教版五年级上册6 能源一课一练,共18页。
这是一份小学科学教科版 (2017)五年级下册5.合理利用能源同步训练题,共4页。试卷主要包含了填空题,判断题,选择题,综合应用等内容,欢迎下载使用。
这是一份小学科学教科版 (2017)五年级下册5.合理利用能源课时训练,共4页。试卷主要包含了填空题,判断题,选择题,阅读材料,回答下列问题等内容,欢迎下载使用。

