浙江省温州环大罗山联盟2024-2025学年高二上学期期中考试生物试题(原卷版)-A4
展开
这是一份浙江省温州环大罗山联盟2024-2025学年高二上学期期中考试生物试题(原卷版)-A4,共10页。试卷主要包含了考试结束后,只需上交答题纸等内容,欢迎下载使用。
考生须知:
1.本卷共8页满分100分,考试时间90分钟。
2.答题前,在答题卷指定区域填写班级、姓名、考场号、座位号及准考证号并填涂相应数字。
3.所有答案必须写在答题纸上,写在试卷上无效。
4.考试结束后,只需上交答题纸。
选择题部分
一、选择题(本大题共20小题,每小题2分,共40分。每小题列出的四个备选项中只有一个是符合题目要求的,不选、多选、错选均不得分)
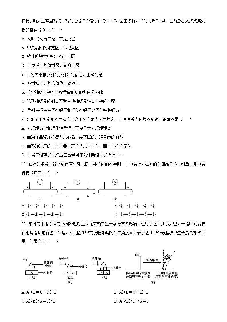
1. 下列生物具备内环境的是( )
A. 草履虫B. 水螅C. 小麦D. 信鸽
2. 植物生命活动受植物激素、环境等多种因素的调节。当土壤干旱时,能够引起植物叶片气孔迅速关闭,削弱蒸腾作用的植物激素是( )
A. 脱落酸B. 赤霉素
C. 生长素D. 细胞分裂素
3. 鸢尾总是在四、五月份开花,其感受光周期变化的物质基础和结构基础分别是( )
A. 光敏色素、茎尖B. 叶绿素、茎尖
C. 光敏色素、叶片D. 叶绿素、叶片
4. 人体内细胞外液构成了细胞生活的液体环境,下列生化反应发生在该环境中的是( )
A. 淀粉消化分解成麦芽糖B. 唾液淀粉酶的合成
C. 丙酮酸氧化分解成二氧化碳和水D. 抗原和抗体的结合
5. 2023年9月,我国学者成功在猪体内培养出实体人源肾脏,该技术有望用于人体器官移植。从免疫角度来看,移植的器官相当于( )
A. 免疫活性物质B. 抗原C. 抗体D. 免疫器官
6. 人体在接种乙肝病毒灭活疫苗后,血清中会出现相应抗体,发挥免疫保护作用。下列细胞中,不直接参与此过程的是( )
A. 效应B细胞B. 吞噬细胞
C. 效应细胞毒性T细胞D. 辅助性T细胞
7. 甲患者只能看到单个物体或图形半侧部分,通过脑部扫描发现右侧大脑后部有出血。乙患者大脑颞叶损伤,听力正常且能说、能写但他“不懂你在说什么”,医生诊断为“纯词聋”。甲、乙两患者大脑皮层受损的部位分别为( )
A. 枕叶的视觉中枢、韦尼克区
B. 中央后回的体觉区、韦尼克区
C. 枕叶的视觉中枢、布洛卡区
D. 中央后回的体觉区、布洛卡区
8. 下列关于膝反射的反射弧的叙述,正确的是
A. 感觉神经元的胞体位于脊髓中
B. 传出神经末梢可支配骨骼肌细胞和内分泌腺
C. 运动神经元的树突可受其他神经元轴突末梢的支配
D. 反射中枢由中间神经元和运动神经元之间的突触组成
9. 红细胞破裂常被称为溶血,会破坏血浆内环境稳态。下列有关内环境的叙述,正确的是( )
A. 内环境成分和理化性质恒定不变称为内环境稳态
B. 血液样品添加抗凝剂离心后,最下层的是淡黄色的血浆
C. 血浆渗透压的大小主要与无机盐离子有关,而与有机物无关
D. 血浆中游离的血红蛋白含量可作为诊断溶血的指标之一
10. 在蛙的坐骨神经上放置两个微电极,并将它们连接到一个电表上。在a的左侧给予适宜刺激,则电表偏转顺序应为( )
A. ①→②→①→③→①B. ①→③→①→②→①
C. ①→②→①→②→①D. ①→③→①→③→①
11. 某研究小组欲探究不同处理对玉米胚芽鞘中生长素分布影响,进行了图1所示处理,一段时间后取各组琼脂块进行图2处理。若用图2中去顶胚芽鞘的弯曲角度α来表示图1中各琼脂块中生长素的相对含量,结果应为( )
A. A>B=C>D>EB. A>B=C>E>D
C. A>E>B=C>DD. A>E>D>B=C
12. 雌激素主要由卵巢分泌,且能调节体液免疫。血液中免疫细胞含量和增殖能力可以反映免疫功能的强弱。刺激迷走神经,以上指标均会上升。这也体现了神经、内分泌和免疫系统共同调节机体各器官系统的功能,维持内环境稳态,即神经-体液-免疫网络调节。下列叙述错误的是( )
A. 雌激素能促进卵巢中的卵子成熟和卵泡生长,受垂体分泌的促性腺激素的调节
B. 雌激素和生长激素均由附着在内质网上的核糖体合成,并分泌到细胞外
C. 通过检测血液B细胞百分率和增殖能力可以反映雌激素对体液免疫的调节作用
D. 通过检测血液T细胞百分率和增殖能力可以反映雌激素对细胞免疫的调节作用
13. 下图为人体体液免疫过程的部分示意图。下列叙述错误的是( )
A. 图中细胞⑤不具有识抗原别作用
B. 图中物质1为细胞因子,物质2为抗体
C. 细胞①②③分别是B淋巴细胞、吞噬细胞、辅助性T细胞
D. 再接触这种抗原时细胞④能迅速增殖,快速分泌大量抗体
14. 为研究一定浓度的IAA及其抑制剂TIBA对小麦胚芽鞘生长的影响,研究者每隔12小时测定胚芽鞘长度,并计算每12小时内的增加长度。据图分析,下列叙述错误的是( )
A. 培养液中应含有胚芽鞘生长所必需的无机盐
B. TIBA对小麦胚芽鞘的生长无明显抑制作用
C. 对照组胚芽鞘也会生长可能与内源性IAA有关
D. 实验所用IAA浓度对小麦胚芽鞘生长的调节具有两重性
15. 热射病是指高温引起人体核心温度迅速升高,超过40℃,机体出现脱水现象,且引发多器官和系统的损伤。下列叙述正确的是( )
A. 患者体温维持在40.5℃,其机体产热量大于散热量
B. 患者大脑皮层的体温调节中枢发生功能障碍
C. 体温稳定依赖神经-体液调节,以体液调节为主
D. 高温环境下,预防热射病有效措施是及时降温和补水
阅读下列材料,完成下面小题。
胰岛素分泌的调节方式既有体液调节又有神经调节,其调节与胰岛β细胞的多种受体有关。当血糖浓度升高时,机体会启动以下调节途径:①血糖直接作用于胰岛β细胞;②血糖作用于下丘脑,通过神经支配胰岛β细胞;③兴奋的神经促进相关胃肠激素的释放,这些激素作用于胰岛β细胞。链脲佐菌素(STZ)是一种能特异性破坏胰岛β细胞的药物,常被用于科学研究中糖尿病模型鼠的构建。
16. 胰岛素除了参与调节人体血糖的正常浓度之外,还可以改善脑神经元的生理功能。下列叙述错误的是( )
A. 胰岛β细胞的细胞膜上存在神经递质的受体
B. 胰岛素能抑制非糖物质转化成葡萄糖
C. 调节途径①②③均会促进胰岛β细胞的活动
D. 胃肠中存在分散的能释放激素的内分泌腺
17. 研究者给家兔注射一定剂量STZ进行血糖调节研究,为了准确判断STZ是否成功发挥作用,下列关于实验措施的叙述,错误的是( )
A. 在家兔饱足状态下,测定血糖含量
B. 在家兔空腹状态下,测定尿糖含量
C. 需要测定血液中胰岛素的含量
D. 不需要测定血液中胰高血糖素的含量
18. 皮质醇是肾上腺皮质分泌的糖皮质激素的一种,参与机体应激反应。在动物被运输过程中其体内皮质醇激素的变化能调节其对刺激的适应能力。图为皮质醇分泌的调节示意图。下列叙述正确的是( )
A. 运输刺激使下丘脑分泌促肾上腺皮质激素释放激素增加的结构基础是反射弧
B. 图中M为促肾上腺皮质激素,其促进皮质醇分泌的过程属于神经调节
C. 皮质醇作用于靶细胞下丘脑细胞和垂体细胞时该过程的调节是正反馈调节
D. 动物在被运输过程中其体内皮质醇含量先下降后升高至逐渐恢复
19. 用大剂量X射线照射摘除胸腺的小鼠后,将小鼠随机均分为甲、乙、丙、丁四组,实验处理及结果见下表。下列叙述错误的是( )
A. 大剂量X射线照射摘除胸腺的小鼠目的是杀死体内的淋巴细胞
B. 表中实验结果表明小鼠的特异性免疫与淋巴细胞有关
C. 甲组与丙组的结果表明抗体的产生与骨髓中的淋巴细胞有关
D. 甲组与乙组作为对照表明胸腺中淋巴细胞能提高机体的免疫功能
20. 阈电位是指能引起动作电位临界膜电位。用同种强度的阈下刺激分别以单次和连续的方式刺激上一神经元,测得下一神经元的膜电位变化情况如图所示。下列说法错误的是( )
A. 阈电位的绝对值高的神经元更不容易兴奋
B. 上一神经元受到刺激后释放的是兴奋性神经递质
C. 连续多个阈下刺激可以叠加并引发突触后膜产生动作电位
D. 两种不同方式的刺激均使突触前膜处发生了电信号到化学信号的转变
非选择题部分
二、非选择题(本大题共5小题,共60分)
21. 下图为正常人体内某组织局部结构示意图,其中①②④构成人体内环境。(说明:“[ ]”中填数字,“______”上填文字)
回答下列问题:
(1)①、②、④分别表示______、______、______;①与②在成分上的主要区别是①中含有较多的______;①②③中CO2浓度最高的是[______];毛细淋巴管壁细胞直接生活的环境是______。
(2)某人喝入大量的食醋后______(填“会”或“不会”)引起血浆中的pH明显下降,原因是图中[______]内存在着大量______。
(3)人体内环境稳态是依靠______调节机制来实现的。
22. 第33届夏季奥林匹克运动会和第17届夏季残疾人奥林匹克运动会日前相继在巴黎落幕,中国体育代表团实现了运动成绩和精神文明双丰收。在各项比赛中,运动员体内多种生理过程发生了改变。
回答下列问题:
(1)在游泳比赛中运动员机体中血糖消耗的主要途径是______。机体内唯一能降血糖的激素是______,在此过程中它的分泌会相对______(填“增加”或“减少”),引起某些代谢的变化,如______分解成葡萄糖释放到血液中会相对增加。
(2)运动员在射击比赛中,参与机体调节的下丘脑神经细胞通过下丘脑—______—甲状腺调控轴,调节甲状腺激素含量,此时甲状腺激素的主要功能是______,说明除具有神经细胞的功能外,下丘脑还具有______功能。
(3)在长跑比赛中运动员大量出汗导致失水过多,刺激渗透压感受器,引起垂体释放______激素增加,促进______。结束后,运动员可以适量补充水分以消除因______渗透压升高引起的渴觉,并积极放松以缓解肌肉细胞中______积累过多引起的肌肉酸痛。
23. 图1表示人体神经系统各组成成分之间的关系。图2表示交感神经通过释放去甲肾上腺素(NE)支配心脏、支气管、膀胱和脂肪组织的活动,调节血压、排尿和体温等生理过程。
回答下列问题:
(1)请完善图1:a______,b______,c______。
(2)从反射弧的组成分析,交感神经属于______,其与心肌、支气管等通过______(填结构)联系,心肌细胞兴奋时膜内的电位变化是______。
(3)图2中VMAT将细胞溶胶中的NE运入______(填结构)中,当神经冲动传来时,其会向______移动并与之融合,同时释放NE。交感神经释放的NE对心跳和支气管的影响分是______。
(4)寒冷刺激下,______上的Ca2+通道开放,使膜电位转变,首先产生兴奋。兴奋传入到体温调节中枢,再通过交感神经作用于褐色脂肪组织,促进脂肪______。
(5)膀胱的平滑肌兴奋性过强会导致出现尿频、尿急等症状,药物YM-178可通过改变膀胱平滑肌上的NE受体活性来治疗该症状,其机理是______。
A. 药物YM-178会提高膀胱平滑肌上NE受体的活性,使平滑肌兴奋性下降
B. 药物YM-178可降低膀胱平滑肌上NE受体的活性,使平滑肌兴奋性下降
C. 药物YM-178会提高膀胱平滑肌上NE受体的活性,使平滑肌兴奋性上升
D. 药物YM-178可降低膀胱平滑肌上NE受体的活性,使平滑肌兴奋性上升
24. 感染人乳头瘤病毒(HPV)是女性患子宫颈癌的主要诱因。研究表面,被HPV侵染的细胞表面的HLA分子(是人类特有的MHC分子)表达水平下降,可能导致宫颈癌,而注射HPV疫苗能有效预防。如图是HPV入侵机体后,机体做出的免疫应答示意图。
回答下列问题:
(1)免疫系统由免疫器官、______和免疫活性物质组成。HPV可感染宿主黏膜和皮肤上皮细胞,皮肤和黏膜属于人体的第______道防线,此防线连同体液中的杀菌物质、吞噬细胞等组成的另一道防线,对多种病原体都有防御作用。这两道防线合称为______(填“特异性免疫”或“非特异性免疫”)。
(2)细胞表面的HLA分子的化学本质为______。图中的特异性免疫类型是______。甲细胞的名称是______,活化后的甲细胞作用为______。
(3)国产二价HPV疫苗可预防高危型HPV16和HPV18感染,为得到较好的预防效果,9~14岁需接种2剂次,目的是______。接种HPV疫苗的免疫方式为______。有人在注射过程中出现了皮肤荨麻疹、气管痉挛、呕吐等症状,医生判断其出现了______(填“过敏反应”、“自身免疫病”或“免疫缺陷病”)。
(4)机体免疫系统功能正常时,能识别和清除体内突变的细胞,防止肿瘤的发生。据材料分析,被HPV侵染的细胞能逃避免疫系统的监控,可能的原因是______。
25. 长期的失眠会导致情绪调节失衡,使得个体更容易感到焦虑、烦躁和情绪低落。随着时间的推移,这种持续的负面情绪状态可能发展成抑郁症状。γ-氨基丁酸(GABA)是一种重要的神经递质,帮助机体控制焦虑、缓解压力和改善睡眠质量。回答下列问题:
(1)如图为GABA在突触处传递信息的作用机制及其合成途径。由图可知GABA为______ (填“兴奋性”或“抑制性”)神经递质,与突触后膜上GABA受体结合后将引起Cl-内流,使得突触后膜内外膜电位差值______ 。据图分析,GABA与突触后膜上受体结合发挥作用后的去路是______ 。有研究表明,患有焦虑、抑郁症状的个体往往GABA释放量较少,由图推测可能是因为突触前神经元中的谷氨酸含量______ (填“升高”或“降低”)导致。
(2)为研究睡眠诱导肽对失眠大鼠伴抑郁、焦虑症状的影响,科研小组进行了如下实验。
实验材料:PCPA(用于构建失眠模型大鼠)、GABA、睡眠诱导肽、生理盐水、注射器、悬尾装置、多巴胺含量检测试剂盒
(要求与说明:各试剂用量不作要求,悬尾装置、多巴胺含量检测试剂盒具体使用方法不作要求)
Ⅰ.完善实验思路
①选取实验对象:选取生理状况相似的6-8周大鼠共24只,雌雄各半。
②构建模型大鼠:随机选取______ 只大鼠,腹腔注射PCPA持续5天。其余大鼠腹腔注射等体积的______ 作为空白对照组。
③药物治疗处理:
甲组:模型鼠+睡眠诱导肽;
乙组:模型鼠+______ ;
丙组:模型鼠+生理盐水;
丁组:正常鼠+生理盐水。
Ⅱ.悬尾试验、酶联免疫吸附试验及结果分析
各组大鼠连续给药5天后进行悬尾试验与酶联免疫吸附试验,具体试验方法如下表所示。
Ⅲ.分析与讨论
①实验组别设置:乙组与丙组处理的目的分别是______ 。
A.与丁组对照,得知模型鼠脑内多巴胺含量
B.与丁组对照,得知正常鼠脑内多巴胺含量
C.与甲组对照,得知睡眠诱导肽的治疗效果
D.与丙组对照,得知睡眠诱导肽的治疗效果
组别
处理(等量注射)
抗体
免疫功能
甲
胸腺中的淋巴细胞
无
弱
乙
骨髓中的淋巴细胞
少
弱
丙
胸腺和骨髓中的淋巴细胞
多
强
丁
生理盐水
无
无
试验类型
悬尾试验
酶联免疫吸附试验
试验方法
将大鼠尾巴悬挂在装置上,使其呈倒立姿势。试验过程中记录大鼠静止时间,抑郁症状越严重,静止时间越长。
通过一定方法制备得到抗多巴胺抗体,利用该种抗体能够精准测定多巴胺的原理是②______ 。将特定的酶与该抗体结合,若样品中含有多巴胺,则该酶能催化某种底物产生黄色产物,多巴胺浓度越高,颜色越深。
试验结果
①将柱形图补充完整______ 。
③用“>、≈”表示各组颜色深浅______ 。
相关试卷
这是一份浙江省温州环大罗山联盟2024-2025学年高二上学期期中考试生物试题,共9页。试卷主要包含了考试结束后,只需上交答题纸等内容,欢迎下载使用。
这是一份浙江省温州环大罗山联盟2024-2025学年高二上学期期中考试生物试题,文件包含高二生物试卷pdf、高二生物答案pdf等2份试卷配套教学资源,其中试卷共10页, 欢迎下载使用。
这是一份2023~2024学年浙江省温州市环大罗山联盟高一11月期中生物试题,文件包含20232024学年浙江省温州市环大罗山联盟高一11月期中生物试题原卷版docx、20232024学年浙江省温州市环大罗山联盟高一11月期中生物试题解析版docx等2份试卷配套教学资源,其中试卷共38页, 欢迎下载使用。

