陕西省榆林市2024-2025学年高三上学期11月期中考试 生物 含答案
展开
这是一份陕西省榆林市2024-2025学年高三上学期11月期中考试 生物 含答案,共10页。
注意事项:
1.本试题共8页,满分100分,时间75分钟。
2.答卷前,考生务必将自己的姓名、班级和准考证号填写在答题卡上。
3.回答选择题时,选出每小题答案后,用2B铅笔把答题卡上对应题目的答案标号涂黑。如需改动,用橡皮擦干净后,再选涂其它答案标号。回答非选择题时,将答案写在答题卡上。写在本试卷上无效。
4.考试结束后,监考员将答题卡按顺序收回,装袋整理;试题不回收。
第Ⅰ卷(选择题 共40分)
一、选择题(本大题共20小题,每小题2分,计40分。在每小题给出的四个选项中,只有一项是符合题目要求的)
1.下列关于高中生物学中的实验材料,叙述正确的是( )
A.酵母菌的细胞壁与植物细胞壁成分相同
B.水绵和黑藻中的叶绿体能进行光合作用
C.T2噬菌体具有合成蛋白质外壳的核糖体
D.大肠杆菌的DNA与蛋白质结合形成染色质
2.下列关于生物体内生物大分子的叙述,正确的是( )
A.肝糖原和淀粉均含有C、H、O、N
B.纤维素和RNA都以碳链为骨架
C.蛋白质通过3′,5′-磷酸二酯键连接单体
D.DNA分子由肽键和氢键维持其双螺旋结构
3.同位素标记法是生物学中常见的一种研究方法,下列相关叙述正确的是( )
A.利用3H标记亮氨酸研究豚鼠胰腺腺泡细胞中蛋白质的合成与分泌
B.利用32P标记人鼠细胞融合实验证明细胞膜具有流动性
C.利用14C标记CO2证明光合作用CO2中的碳最终转移到C5
D.利用放射性同位素标记技术证明DNA进行半保留复制
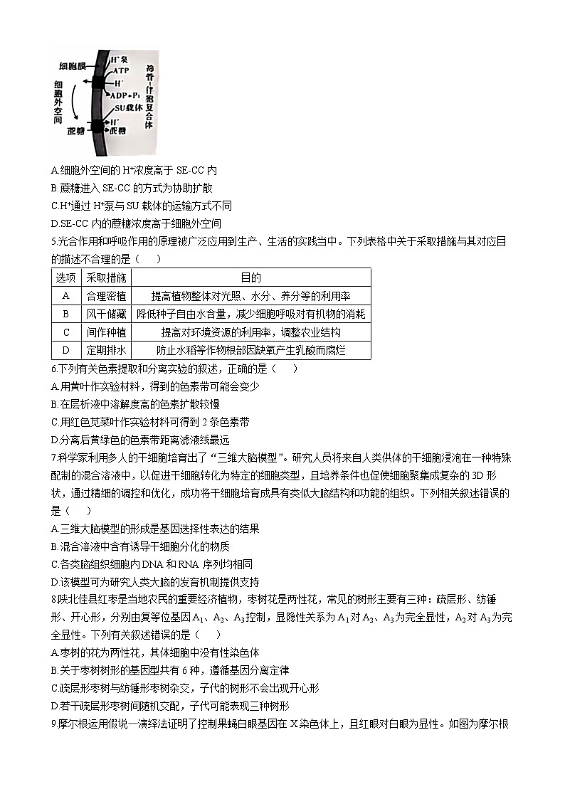
4.植物的筛管是光合产物的运输通道,光合产物以蔗糖的形式从细胞外空间进入其中的筛管-伴胞复合体(SE-CC),如图所示,之后再逐步汇入主叶脉运输到植物体其他部位。SE-CC的质膜上有“蔗糖-H+共运输载体”(SU载体),SU载体与H+泵相伴存在,完成H+和蔗糖的跨膜运输。下列相关叙述错误的是( )
A.细胞外空间的H+浓度高于SE-CC内
B.蔗糖进入SE-CC的方式为协助扩散
C.H+通过H+泵与SU载体的运输方式不同
D.SE-CC内的蔗糖浓度高于细胞外空间
5.光合作用和呼吸作用的原理被广泛应用到生产、生活的实践当中。下列表格中关于采取措施与其对应目的描述不合理的是( )
6.下列有关色素提取和分离实验的叙述,正确的是( )
A.用黄叶作实验材料,得到的色素带可能会变少
B.在层析液中溶解度高的色素扩散较慢
C.用红色苋菜叶作实验材料可得到2条色素带
D.分离后黄绿色的色素带距离滤液线最远
7.科学家利用多人的干细胞培育出了“三维大脑模型”。研究人员将来自人类供体的干细胞浸泡在一种特殊配制的混合溶液中,以促进干细胞转化为特定的细胞类型,且培养条件也促使细胞聚集成复杂的3D形状,通过精细的调控和优化,成功将干细胞培育成具有类似大脑结构和功能的组织。下列相关叙述错误的是( )
A.三维大脑模型的形成是基因选择性表达的结果
B.混合溶液中含有诱导干细胞分化的物质
C.各类脑组织细胞内DNA和RNA序列均相同
D.该模型可为研究人类大脑的发育机制提供支持
8.陕北佳县红枣是当地农民的重要经济植物,枣树花是两性花,常见的树形主要有三种:疏层形、纺锤形、开心形,分别由复等位基因A1、A2、A3控制,显隐性关系为A1对A2、A3为完全显性,A2对A3为完全显性。下列有关叙述错误的是( )
A.枣树的花为两性花,其体细胞中没有性染色体
B.关于枣树树形的基因型共有6种,遵循基因分离定律
C.疏层形枣树与纺锤形枣树杂交,子代的树形不会出现开心形
D.若干疏层形枣树间随机交配,子代可能表现三种树形
9.摩尔根运用假说—演绎法证明了控制果蝇白眼基因在X染色体上,且红眼对白眼为显性。如图为摩尔根及其学生研究并绘制的果蝇X染色体上部分基因位置示意图,下列有关叙述正确的是( )
A.果蝇黄身、黑身和红眼、白眼的两对基因遵循自由组合定律
B.位于该染色体上的基因,在Y染色体上一定存在对应的等位基因
C.自然界中红眼果蝇中雌性多于雄性,白眼果蝇中雄性多于雌性
D.白眼雌果蝇与红眼雄果蝇交配,子代雌雄果蝇的眼色均为红色
10.人类对遗传物质本质的探索经历了漫长历程,最具有代表性的有格里菲思、艾弗里、蔡斯和赫尔希等人所做的经典实验,下列相关实验叙述正确的是( )
①选用细菌或病毒作实验材料的优点之一是繁殖快
②注射R型活菌与加热致死的S型菌混合液,小鼠不死亡
③S型菌细胞提取物加入DNA水解酶后失去转化效应
④T2噬菌体侵染细菌时,通过DNA就控制了子代各种性状
⑤实验不能排除肺炎链球菌和T2噬菌体的遗传物质是蛋白质
A.①②④B.①③④C.②③④D.③④⑤
11.下图甲表示某种RNA病毒在宿主细胞中的遗传信息流,其中②过程依赖宿主细胞内染色体的复制,下列相关叙述正确的是( )
A.图甲①过程和图乙过程所需原料相同
B.图甲的①②③④过程在所有正常宿主细胞内均可进行
C.图甲的④过程与图乙过程对应,核糖体的移动方向为N→M
D.图甲①②③④和图乙的信息流动过程都存在碱基互补配对
12.下图表示DNA半保留复制和酶E引起甲基化修饰的过程。研究发现,成年同卵双胞胎个体间基因组DNA甲基化的差异普遍比同卵双胞胎婴儿间的差异大。下列叙述错误的是( )
A.酶E导致DNA甲基化后,基因的碱基对序列不变
B.DNA甲基化可能影响基因转录,进而改变生物个体表型
C.DNA甲基化程度是同卵双胞胎表型具有差异的原因之一
D.DNA甲基化可以去除,所以不属于可遗传变异
13.如图①②③④分别表示不同的变异类型,其中图③中的基因2由基因1变异而来(1、2只显示了基因中部分脱氧核苷酸序列)。下列有关四种变异的说法正确的是( )
A.都属于可遗传变异B.在所有生物体中都可以发生
C.均可借助光学显微镜进行观察D.都可发生于有丝分裂和减数分裂过程
14.中国境内生存的大熊猫分两个亚种,四川大熊猫更像熊,陕西大熊猫更像猫。陕西大熊猫分布在秦岭地区,毛发以黑白为主,但近几年报道过11例罕见棕白色大熊猫。科研人员从棕白大熊猫家系中鉴定出该性状可能与Bace2基因突变有关,目前这种突变在四川地区的大熊猫种群中未被发现。下列相关叙述错误的是( )
A.四川大熊猫和陕西大熊猫存在地理隔离
B.Bace2基因突变为熊猫的进化提供了原材料
C.熊猫发生体色变化后,不再进行协同进化
D.两地大熊猫之间的形态差异是自然选择的结果
15.海红果具有较高的营养价值和药用价值。采用液体发酵法可酿制出风味纯正的海红果果醋、口感独特的海红果果酒,提高了海红果的经济价值。海红果果醋的酿造工艺流程如图所示。下列关于海红果果醋酿造过程的叙述,正确的是( )
A.榨汁加入胰蛋白酶有利于提高海红果果汁产量
B.酒精发酵前需先对果汁加热灭菌,再加入酵母菌
C.醋酸发酵时无需添加醋酸菌,通入无菌空气后继续发酵
D.酵母菌和醋酸菌发酵过程中均要控制发酵罐处于密闭状态
16.下列关于无菌技术的叙述,正确的是( )
A.常用干热灭菌法对培养基进行灭菌
B.获得纯净的微生物培养物的关键是防止杂菌污染
C.为了防止污染,接种环经火焰灭菌后应趁热快速挑取菌落
D.配制固体平板培养基的基本步骤是:计算→称量→溶化→倒平板→灭菌
17.子洲黄芪具有重要的经济价值、药用价值。若科研工作者尝试通过植物组织培养技术,可把黄芪外植体培养成胚状体,再包装人工种皮得到人工种子(如图所示)。人工种子在适宜条件下可萌发生长,这属于植物无性繁殖。下列相关叙述错误的是( )
A.胚状体由未分化的、具有分裂能力的细胞组成
B.人工种皮具有透气性,有利于胚状体进行呼吸作用
C.采用微型繁殖技术得到的人工种子可以保持亲代优良性状
D.人工胚乳的成分应含有植物激素、矿质元素、糖和防病虫害药物
18.核酶是具有催化功能的小分子RNA,可剪切特异的RNA序列,而RNA酶是可催化RNA水解的一种蛋白质。下列相关叙述正确的是( )
A.组成核酶的基本单位是核糖核苷酸
B.核酶可以为剪切RNA提供所需的能量
C.核酶失去活性后可以被蛋白酶水解
D.核酶和RNA酶都能与双缩脲试剂发生紫色反应
19.基因工程在技术层面也称为DNA重组技术,下列有关基因工程的说法,错误的是( )
A.基因工程的基本原理是基因重组
B.基因工程常用的工具酶有限制性内切核酸酶、DNA连接酶
C.基因工程不可以定向改造生物的性状
D.基因工程常用的载体有质粒、噬菌体和动植物病毒
20.下列关于构建人胰岛素基因表达载体并导入大肠杆菌的叙述,错误的是( )
A.胰岛素基因可通过人胰岛B细胞mRNA反转录获得
B.启动子是RNA聚合酶识别和结合的部位,能驱动基因转录出mRNA
C.大肠杆菌只要含目的基因,就能表达出有生物学活性的胰岛素
D.人胰岛素基因与基因探针能通过氢键结合而形成杂交带
第Ⅱ卷(非选择题 共60分)
二、非选择题(本大题共5小题,计60分)
21.(13分)细胞膜向内凹陷所形成的囊状结构称为小窝(如图1所示),它不仅参与跨膜物质转运,而且是细胞信号分子富集和信号转导的枢纽。小窝蛋白是小窝主要的结构和调节成分。图2中a、b为两种不同的运输方式。回答下列问题:
图1图2
(1)据此分析,细胞膜具有______和______的功能。
(2)图1中的小窝蛋白分为三段,中间区段(图中虚线圈中部分)主要由______(填“亲水性”或“疏水性”)的氨基酸残基组成,其余两端的片段均位于细胞的______中。
(3)小窝蛋白的肽链合成后,由囊泡包裹运输至______(填细胞器)加工和包装后,再与包含其他物质的囊泡合成组装体,通过______作用嵌入细胞膜形成小窝。
(4)图2中方式a为______,以此方式进入细胞的分子有______(写出1个即可)。方式b的最大转运速率与______有关。
22.(12分)图1表示小麦叶肉细胞中光合作用、有氧呼吸的过程,以及两者之间的联系,其中甲~丁表示生理过程,a~c表示相关物质;图2为晴朗无风的夏日,玉米和小麦植株光合作用速率的日变化曲线。请据图回答:
图1 图2
(1)图1中,物质a表示______,在生物膜上进行的生理过程有______。若给小麦提供C18O2和H2O,释放的氧气中含有18O,原因是________________________。
(2)据图2分析,玉米和小麦在19:00至次日5:00时,植株光合速率______(填“大于”或“等于”或“小于”)呼吸速率,理由是________________________。
(3)据图2表明,两种作物中______(填“玉米”或“小麦”)更适应干旱、高光强环境,该适应性主要与图1中的______生理过程(填编号)直接相关。
(4)玉米之所以不发生“光合午休”现象,原因有______(填序号)。
①玉米的叶片不具有气孔
②玉米细胞中CO2固定酶的亲和力更高
③12:00前,玉米已固定的碳能维持还原反应速率不降低
23.(10分)在我国南方某地有一种自花传粉的植物,它的子叶颜色(黄色/绿色)、花的位置(腋生/顶生)这两对相对性状各由一对等位基因控制,C/c表示控制子叶颜色的基因,D/d表示控制花的位置的基因,两对等位基因独立遗传。现有该种植物甲乙两植株,甲自交,子代子叶均为绿色,但花的位置有腋生和顶生性状分离;乙自交,子代花的位置均为顶生,但子叶颜色有黄色和绿色性状分离。回答下列问题:
(1)已知某DNA分子中碱基A占双链的比例为x,则一条链中的碱基A占该单链的比值为______。
(2)根据题意推测植株乙可能的基因型是______。
(3)经进一步实验,最终确定黄色和腋生为显性性状,则甲的表型是______,基因型是______;若将甲乙杂交的F1中的黄色子叶植株拔掉3/4,F1自交则F2中的花腋生植株的比例是______。
(4)若只用甲乙为实验材料,设计最简便的实验,验证C/c与D/d基因遵循基因的自由组合定律。请写出实验思路、预期结果和结论。
____________________________________________________________
24.(13分)图1为细胞周期的示意图,可分为分裂间期和分裂期(M期),根据DNA合成情况,分裂间期又分为G1期、S期和G2期。图2表示某植物(2n=24)的花粉母细胞进行减数分裂不同时期细胞的实拍图像,请据图回答下列问题:
图1 图2
(1)图1中与G1期细胞相比,G2期细胞中染色体及核DNA数量的变化是____________。
(2)制作减数分裂临时装片的操作顺序是解离→______(用文字和箭头表示)。解离的作用是________________________。
(3)图2中的A细胞中同源染色体有______对。图D每个细胞中染色体数、姐妹染色单体数、核DNA数的比例为______。图E细胞中染色体的主要行为特征是________________________。
(4)科学家研究细胞分裂时发现,细胞内有一种对细胞分裂有调控作用的粘连蛋白,主要集中在染色体的着丝粒位置,在细胞分裂过程中,细胞会产生水解酶将粘连蛋白水解,而染色体上的其他蛋白质不受影响,图2中刚刚发生过粘连蛋白被水解的时期是______(填字母)。
25.(12分)我国的盐碱地面积居世界第三,占全球盐碱地面积约十分之一,为扩大可耕地面积,增加粮食产量,盐碱地综合利用备受关注。科学家应用耐盐碱基因(RST1)培育出了耐盐碱水稻新品系,为解决我国粮食问题做出了重要贡献。下图1为构建含RST1基因的重组质粒B的过程示意图,BamHI、BclI、SmaI为限制酶(各种酶的识别序列详见表)。请回答下列问题:
图1
(1)图1表示培育耐盐碱水稻新品系核心步骤中的______过程。
(2)为将图1中质粒A和RSTI基因正确连接构建重组质粒B,设计RST1基因的引物时,在两种引物的5′端分别添加______酶的识别序列,选用______酶切割质粒A、酶切后的载体和目的基因片段通过______酶作用后获得重组质粒。
(3)根据重组质粒B的序列设计了下图2所示的两条引物,对非转基因水稻品系A和转RST1基因水稻候选品系B进行PCR检测,扩增产物电泳结果如图3。其中样品1为本实验的____________组,样品2的结果表明__________________。
图2图3
(4)为确定水稻候选品系B是否被赋予了耐盐碱的特性,科学家还需进行个体生物学水平的鉴定,其鉴定方法是________________________。
榆林市2025届高三年级第一次模拟检测
生物学试题参考答案及评分标准
一、选择题(本大题共20小题,每小题2分,计40分)
1.B 2.B 3.A 4.B 5.D 6.A 7.C 8.C 9.C 10.B
11.D 12.D 13.A 14.C 15.C 16.B 17.A 18.A 19. C20.C
二、非选择题(本大题共5小题,计60分)
21.(13分)
(1)控制物质进出细胞(2分) 进行细胞间信息交流(2分)
(2)疏水性(1分) 细胞质基质(1分)
(3)高尔基体(2分) 胞吐(1分)
(4)自由扩散(1分) 甘油、O2、乙醇等(写出1个即可)(1分) 转运蛋白数量和能量(2分)
22.(12分)(除标注外,每空2分)
(1)NADPH和ATP 甲、丙(1分,答全得分)
C18O2通过暗反应将氧转移到(CH218O)中,在有氧呼吸中(CH218O)将部分氧转移到H218O中,H218O通过光反应释放18O2
(2)小于(1分) 玉米和小麦植株在该时间段净光合速率均小于0(或为负值)
(3)玉米(1分) 乙(1分)
(4)②③
23.(10分)
(1)0到2x(1分)
(2)Ccdd或CcDD(2分)
(3)绿色腋生(1分) ccDd(1分) 3/8(1分)
(4)实验思路:甲乙杂交得F1,从F1中选出黄色腋生植株自交,统计F2的表型和比例(3分)(对F1中的黄色腋生植株进行测交,不得分)
预期结果和结论:若F2中黄色子叶花腋生∶黄色子叶花顶生∶绿色子叶花腋生∶绿色子叶花顶生=9∶3∶3∶1,则C/c与D/d基因遵循基因的自由组合定律(1分)
24.(13分)
(1)染色体数不变,核DNA数加倍(2分)
(2)漂洗→染色→制片(2分) 使组织中的细胞相互分离开来(2分)
(3)12(1分) 1∶2∶2(2分) 同源染色体分离,分别移向细胞的两极,非同源染色体自由组合(2分)
(4)B(2分)
25.(12分)(除标注外,每空2分)
(1)基因表达载体的构建(1分)
(2)BamHI、SmaI BclI、SmaI T4DNA连接
(3)对照(或非转基因水稻品系A)(1分) RST1基因已整合到水稻细胞基因组中
(4)将品系B和品系A种植在盐碱地,观察比较两品系水稻生长情况(需要有对照,有因变量的检测)
选项
采取措施
目的
A
合理密植
提高植物整体对光照、水分、养分等的利用率
B
风干储藏
降低种子自由水含量,减少细胞呼吸对有机物的消耗
C
间作种植
提高对环境资源的利用率,调整农业结构
D
定期排水
防止水稻等作物根部因缺氧产生乳酸而腐烂
限制酶
识别序列及酶切位点
BclI
BamHI
SmaI
相关试卷
这是一份陕西省榆林市2025-2026学年高三上学期11月高考一模生物试卷,共12页。
这是一份陕西省榆林市2026届高三上学期11月第一次模拟测试生物试卷(含解析),共12页。
这是一份陕西省汉中市2024-2025学年高三上学期11月期中联考试题生物含答案,共17页。试卷主要包含了单选题,三营养级的传递效率约为6.3%等内容,欢迎下载使用。
相关试卷 更多
- 1.电子资料成功下载后不支持退换,如发现资料有内容错误问题请联系客服,如若属实,我们会补偿您的损失
- 2.压缩包下载后请先用软件解压,再使用对应软件打开;软件版本较低时请及时更新
- 3.资料下载成功后可在60天以内免费重复下载
免费领取教师福利

