2024~2025学年广西桂林市普通高中高一(上)期中检测历史试卷(解析版)
展开
这是一份2024~2025学年广西桂林市普通高中高一(上)期中检测历史试卷(解析版),共15页。试卷主要包含了答非选择题时,必须使用0等内容,欢迎下载使用。
(本试卷满分100分,考试时间75分钟)
注意事项:
1.答题前,务必将自己的姓名、班级、准考证号填写在答题卡规定的位置上。
2.答选择题时,必须使用2B铅笔将答题卡上对应题目的答案标号涂黑,如需改动,用橡皮擦干净后,再选涂其它答案标号。
3.答非选择题时,必须使用0.5毫米黑色签字笔,将答案书写在答题卡规定的位置上。
4.所有题目必须在答题卡上作答,在试题卷上答题无效。
一、选择题:本题共16小题,每小题3分,共48分,在每小题给出的四个选项中,只有一项是符合题目要求的。
1. 约4500年前,在山西南部出现面积约280万平方米的古城,拥有宫城、宫殿建筑、高等级墓地、天文台或祭天建筑,以及仓储区、手工业区等。《尚书·尧典》记载帝尧以德治协和天下。这说明当时我国( )
A. 完全进入阶级社会阶段B. 进入文明起源时期
C. 开始进入父系氏族公社D. 正式进入文明时代
【答案】B
【解析】
本题是单类型单项选择题。据本题主题干的设问词,可知这是正向题。据本题时间信息可知准确时空是:约4500年前(中国)。根据材料并结合所学知识可知,山西南部出现古城,拥有宫城、宫殿建筑、高等级墓地、天文台或祭天建筑,以及仓储区、手工业区等,《尚书·尧典》记载帝尧以德治协和天下,表明形成了一套比较系统的文明,已具备国家的初始形态,这是文明起源的重要标志之一,B项正确;当时国家尚未正式形成,“完全”表述过于绝对,排除A项;父系氏族公社时期大约开始于新石器时代晚期,距今约五千年前,材料所涉及的时间可能早就已经进入父系氏族公社,排除C项;我国是从夏王朝开始进入文明时代的,排除D项。故选B项。
2. 《史记·夏本纪》写道:“益让帝禹之子启。”《战国策·燕策一》记载:“启与支党攻益,而夺之天下,是禹名传天下于益,其实令启自取之。”这反映( )
A. 家天下局面形成B. 权力继承从传亲发展到传贤
C. 公天下局面出现D. 权力承继从世袭发展到禅让
【答案】A
【解析】
本题是单类型单项选择题。据本题主题干的设问词,可知这是本质题。据本题时间信息可知准确时空是:夏朝(中国)。据题干“《史记·夏本纪》写道:‘益让帝禹之子启。’《战国策·燕策一》记载:‘启与支党攻益,而夺之天下,是禹名传天下于益,其实令启自取之。’”并结合所学知识可知,这反映了启取代了原本按照禅让制应由益继承的帝位,这实际上打破了传统的禅让制,开启了“家天下”的局面,A项正确;权力继承从传亲发展到传贤与史实不符,应从传贤到传亲,排除B项;材料反映从公天下到家天下,是家天下局面的开始,排除C项;材料反映从禅让到世袭制,排除D项。故选A项。
3. “烽火戏诸侯”典故叙述,周幽王为博得爱妃一笑,点燃烽火台,各地诸侯以为犬戎进攻,都带本部兵马急来救驾,诸侯们在得知无事后愤然而归。这从侧面说明当时( )
A. 君主权力高度集中B. 分封制趋于瓦解
C. 血缘政治趋向崩溃D. 西周统治还能维持
【答案】D
【解析】
本题是单类型单项选择题。据本题主题干的设问词,可知这是本质题。据本题时间信息可知准确时空是:西周(中国)。材料“各地诸侯以为犬戎进攻,都带本部兵马急来救驾”,说明周王还有号召力,西周统治还能维持,D项正确;西周时期尚未实现最高权力的集中,而且中央集权建立是在秦朝,排除A项;材料反映的是分封制仍然发挥作用,而非崩溃,分封制趋于瓦解是在春秋战国时期,排除B项;根据材料可知,血缘政治在当时仍起到了一定的维系作用,排除C项。故选D项。
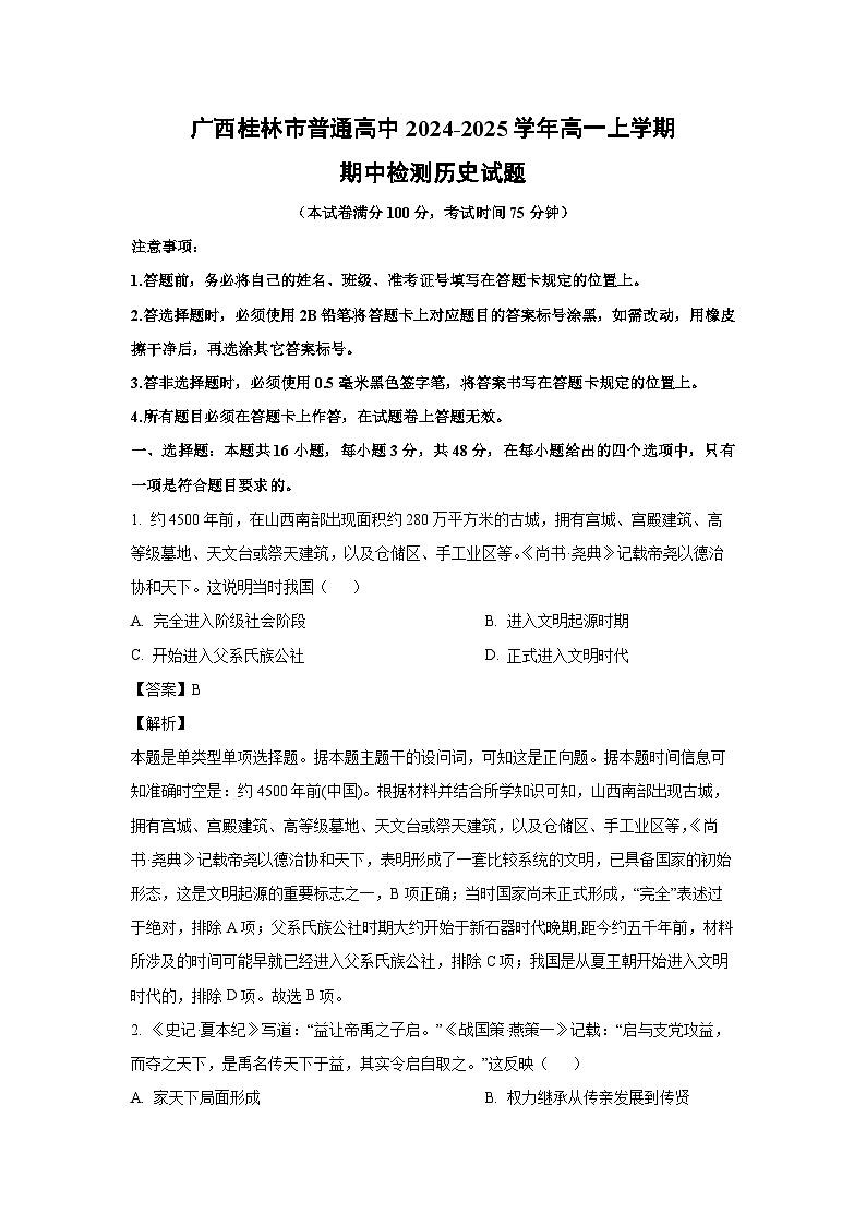
4. 如图为出土于陕西的青铜器何尊,其内底铸铭文122字,提到周武王灭商后决定建都,“宅兹中国”。这是关于“中国”一词最早的实物见证。“中国”一词的含义最有可能是( )
何尊及铭文中的“中国”
A. 西周外服B. 西周的封国
C. 天下的中心D. 殷商的都城
【答案】C
【解析】
本题是单类型单项选择题。据本题主题干的设问词,可知这是正向题。据本题时间信息可知准确时空是西周时期(中国)。结合所学内容可知,“宅兹中国”大意为我要住在天下的中央地区,所以“中国”一词的含义最有可能指的是天下的中心,C项正确;西周实行的是分封制,商朝实行内外服制,排除A项;西周的封国中没有“中国”这个封国,排除B项;西周时期“中国”指的是天下的中心,而不是商朝都城,排除D项。故选C项。
5. 商鞅变法期间,强制将大家庭拆散为个体小家庭:凡一户有两个儿子,到年龄必须分家,独立谋生,否则要加征赋税,且禁止父子兄弟同室居住。该措施( )
A. 提高了秦军队战斗力B. 削弱了秦对基层的控制
C. 废除了宗法血缘关系D. 推动了小农经济的发展
【答案】D
【解析】
本题是单类型单项选择题。据本题次题干的提示词,可知这是影响题。据本题时间信息可知准确时空是:商鞅变法期间(中国)。由材料“商鞅变法强制将大家庭拆散为个体小家庭:凡一户有两个儿子,到年龄必须分家,独立谋生,否则要加征赋税,且禁止父子兄弟同室居住”可知,商鞅变法的这一措施促进了一家一户为单位的小农经济的发展,D项正确;提高战斗力是在商鞅变法的“奖励军功”措施的效果,排除A项;据所学可知,商鞅变法是加强中央集权,而不是削弱了秦对社会的控制,排除B项;材料中没有提及废除宗血缘关系,且“废除”过于绝对,排除C项。故选D项。
6. 战国时期,关于“礼”和“法”,有思想家主张“无德不贵,无能不官,无功不赏,无罪不罚。”这体现的是( )
A. 孟子的“仁政”思想B. 墨子的“尚贤”思想
C. 韩非子的“法治”主张D. 荀子“隆礼重法”主张
【答案】D
【解析】
本题是单类型单项选择题。据本题主题干的设问词,可知这是本质题。据本题时间信息可知准确时空是:战国时期(中国)。根据本题材料信息,材料的主旨是把“礼”“法”结合起来,奖罚分明,D项正确;孟子的 “仁政” 思想主要强调统治者要以民为本、施行仁政,与题干内容不符,排除A项;墨子的“尚贤”思想任用有才能的人,反对世卿世禄制,与材料论述无关,排除B项;韩非子的 “法治” 主张强调以严刑峻法来治理国家,题干中虽有 “无罪不罚” 但重点在于 “无德不贵,无能不官,无功不赏”,并非单纯强调法治,排除C项。故选D项。
7. 统一中国后,秦始皇推行“书同文”政策,对篆体汉字进行了系统整理,使其规范定型,除此之外,秦朝还进一步从书写方面力求简易,在全国推广隶书。先秦古字经过这次整理后,字体结构得到简化定型。这( )
A. 对推行法令和传播文化起到了重要作用
B. 对陆路交通畅通和控制地方发挥了重要作用
C. 为中国封建社会的度量衡制度建立奠定了基础
D. 对完善大一统国家统治机器发挥了直接作用
【答案】A
【解析】
本题是单类型单项选择题。据本题主题干的设问词,可知这是影响题。据本题时间信息可知准确时空是:秦朝(中国)。据材料可知,秦朝推行 “书同文” 政策,规范定型篆体汉字并推广隶书,这一措施,使得法令能够在全国范围内准确传达和执行,也促进了文化的交流和传播,增强了文化认同感和凝聚力,A项正确;“对陆路交通畅通和控制地方发挥了重要作用是”是“车同轨”等措施的作用,排除B项;文字统一与度量衡制度建立并无直接关联,排除C项;文字统一对完善大一统国家统治机器有重要作用,但 “直接作用” 表述不准确,主要是通过对法令推行和文化传播的作用间接完善了统治机器,排除D项。故选A项。
8. 汉初的混合政体在理念上凸显对“周政”和“秦政”优势的正当继承。但这种以血缘和硬实力为基础的平衡缺乏稳定性。要求变革的呼声甚高,直到汉武帝时,才在协调地方与中央的关系等重大领域大胆地推行了制度变革。该变革是( )
A. 建立中朝制度B. 设立刺史制度
C. 颁布“推恩令”D. 实行郡国并行制
【答案】C
【解析】
本题是单类型单项选择题。据本题主题干的设问词,可知这是推断题。据本题时间信息可知准确时空是:汉朝(中国)。根据材料“以血缘和硬实力为基础的平衡缺乏稳定性。要求变革的呼声甚高,直到汉武帝时,才在协调地方与中央的关系等重大领域大胆地推行了制度变革”,结合所学可知,汉初实行郡国并行制,导致割据混乱,为解决“王国问题”,汉武帝大胆实行了“推恩令”,C项正确;汉武帝建立中朝制度,削弱相权,加强了君主专制,不符合“协调地方与中央的关系”,排除A项;刺史制度是对地方官员加强监察的制度,不属于汉初的混合政体,混合政体指郡国并行制,排除B项;汉初实行郡国并行制,汉武帝实行了“推恩令”,削弱王国势力,加强了中央集权,排除D项。故选C项。
9. 有学者认为,隋唐之制度广博纷复,然究其因素,不出三源:一曰(北)魏、(北)齐,二曰梁、陈,三曰(西)魏。能够证明该观点的是( )
A. 逐渐完善均田制B. 确立九品中正制
C. 开创中央集权制D. 废除丞相制度
【答案】A
【解析】
本题是单类型单项选择题。据本题主题干设问词,可知这是正向题。据本题时间信息可知准确时空是:隋唐时期(中国)。据材料“隋唐之制度广博纷复,然究其因素,不出三源:一曰(北)魏、(北)齐,二日梁、陈,三日(西)魏”结合所学知识可知,北魏孝文帝改革实行均田制,隋唐时期继承并发展了北魏的均田制,A项正确;九品中正制是魏晋时期的选官制度,隋朝废除九品中正制,实行科举制,唐朝完善科举制,排除B项;秦朝开创了中央集权制,不符合题意,排除C项;明朝废除丞相制度,排除D项。故选A项。
10. 隋“天下义仓又皆充满”,而唐太宗却说:“隋开皇十四年大旱,人多饥乏。是时仓库盈溢,竟不许赈给,乃令百姓逐粮……炀帝恃此富饶,所以奢华无道,遂致灭亡……凡理国者,务积于人,不在盈其仓库。”材料反映( )
A. 隋朝粮食物资积储充足B. 国富民困是隋朝的失策
C. 义仓遍布于全国上下D. 战争频繁而民不聊生
【答案】B
【解析】
本题是单类型单项选择题。据本题主题干的设问词,可知这是本质题。据本题时间信息可知准确时空是:隋朝(中国)。据材料“天下义仓又皆充满”与“隋开皇十四年大旱,人多饥乏。是时仓库盈溢,竟不许赈给,乃令百姓逐粮”“炀帝恃此富饶,所以奢华无道,遂致灭亡”结合所学知识可知,隋朝时期国家富裕,仓库充实,但是民众贫穷,而隋炀帝因此奢侈是隋朝灭亡的重要原因,即国富民困是隋朝的失策,B项正确;本题主旨“隋朝的国富民穷”是隋朝的弊端,材料内容主要体现了隋朝的国富民困,排除A项;材料强调隋朝灭亡的原因,而不是“义仓遍置于全国上下”,排除C项;材料未涉及战争频繁导致隋灭亡相关的信息,排除D项。故选B项。
11. 有学者认为,隋朝开凿的大运河,通过长江、赣江与唐代兴建的大庾岭古道连接,形成了中原通往岭南的国道,江西由此成为南北贯通的中轴。该学者旨在说明开凿大运河( )
A. 便利了南北交流B. 保障了国家主权
C. 改善了自然环境D. 加强了君主专制
【答案】A
【解析】
本题是单类型单项选择题。据本题主题干的设问词,可知这是本质题。据本题时间信息可知准确时空是:隋唐时期(中国)。据材料“通过长江、赣江与唐代兴建的大庾岭古道连接,形成了中原通往岭南的国道,江西由此成为南北贯通的中轴”可知,大运河连接了相关大水系,促进南北之间的联系交流,有利于强化中央集权,巩固统治,A项正确;材料并未提及外部侵略,不能说明保障国家主权,排除B项;材料主要说明大运河的作用,而且仅从材料,无法得出对自然环境的改善,排除C项;材料主要说明大运河的作用,没有涉及君主专制加强的内容,排除D项。故选A项。
12. 如下表,据此推断出( )
A. 政治中心南移加剧B. 赋税收入方面北方逐渐超过南方
C. 经济重心逐渐南移D. 唐朝时期江南经济仍然十分落后
【答案】C
【解析】
本题是单类型单项选择题。据本题主题干的设问词,可知这是推断题。据本题时间信息可知准确时空是:古代(中国)。据表格信息可知,从“西汉——唐朝——北宋”南方的人口(户)数量、占全国户口数比例(%)猛增;而北方的人口(户)数量、占全国户口数比例(%)下降,这反映了经济重心逐渐南移的过程,C项正确;据所学可知从“西汉——唐朝——北宋”,政治中心始终在北方,排除A项;随着人口南方超过北方,赋税收入方面南方也逐渐超过北方,排除B项;据表格信息并结合所学可知,唐朝时期江南经济得到发展,排除D项。故选C项。
13. 宋真宗时,朝廷的文武官员为九千七百余员。宋仁宗皇祐年间(1049—1054年在位),增至一万七余员,还不包括未受差遣的京官、使臣和守选的选人在内。宋英宗时,更是增至两万四千余员。该现象产生的主要影响是( )
A. 提高了行政效率B. 增强了军队实力
C. 加大了财政负担D. 导致了冗兵问题
【答案】C
【解析】
本题是单类型单项选择题。据本题主题干的设问词,可知这是影响题。据本题时间信息可知准确时空是:宋朝(中国)。据本题材料概括得出主要结论是:宋朝时出现冗官现象,这会导致财政负担加重,人浮于事,行政效率低下,C项正确;宋朝冗官导致了行政效率低下,排除A项;宋朝出现冗兵,军队战斗力低下,排除B项;材料强调的是冗官,而不是冗兵,排除D项。故选C项。
14. 北宋时期,苏州太湖畔洞庭上已经有了专门种橘专业户,当时流传着“左贩洞庭橘,右担彭蠡魚”的俗语。据北宋陶谷《清异录》记载,汴京城郊的一名菜农,仅凭种菜的技术就能养活全家三十余口人。这反映北宋( )
A. 契约化程度得到进一步提升B. 农产品商品化程度不断提高
C. 土地兼并严重程度不断激化D. 农业与家庭手工业完全分离
【答案】B
【解析】
本题是单类型单项选择题。据本题主题干的设问词,可知这是本质题。据本题时间信息可知准确时空是:宋代(中国)。题干中提到的“左贩洞庭橘,右担彭蠡魚”以及菜农能够养活全家三十余口人,说明在北宋时期,农产品已经不仅仅是自给自足的生产,而是进入市场进行交易,体现了农产品商品化程度的提高,B项正确;材料反映的是农产品进入市场的农产品商品化,没有涉及契约化程度,排除A项;材料体现的是农产品的商品化,与土地兼并没有直接关系,排除C项;据所学知识可知,男耕女织的小农经济仍旧是经济的主体,农业与家庭手工业没有完全分离,排除D项。故选B项。
15. 北宋年间,女真族建立一种军政合一、兵农合一的基本社会组织,便于统治者控制全国,加深了本民族的封建化。这一制度是( )
A. 三公九卿制B. 南北面官制度
C. 三省六部制D. 猛安谋克制
【答案】D
【解析】
本题是单类型单项选择题。据本题主题干的设问词,可知这是正向题。据本题时间信息可知准确时空是:北宋(中国)。根据所学可知,猛安谋克制度是由女真建立的一种军政合一、兵农合一的基本社会组织,,便于统治者控制全国,加深了本民族的封建化,D项正确;秦朝建立三公九卿制,排除A项;南北面官制度是契丹族确立的,排除B项;三省六部制是隋唐朝时期的政治制度,排除C项。故选D项。
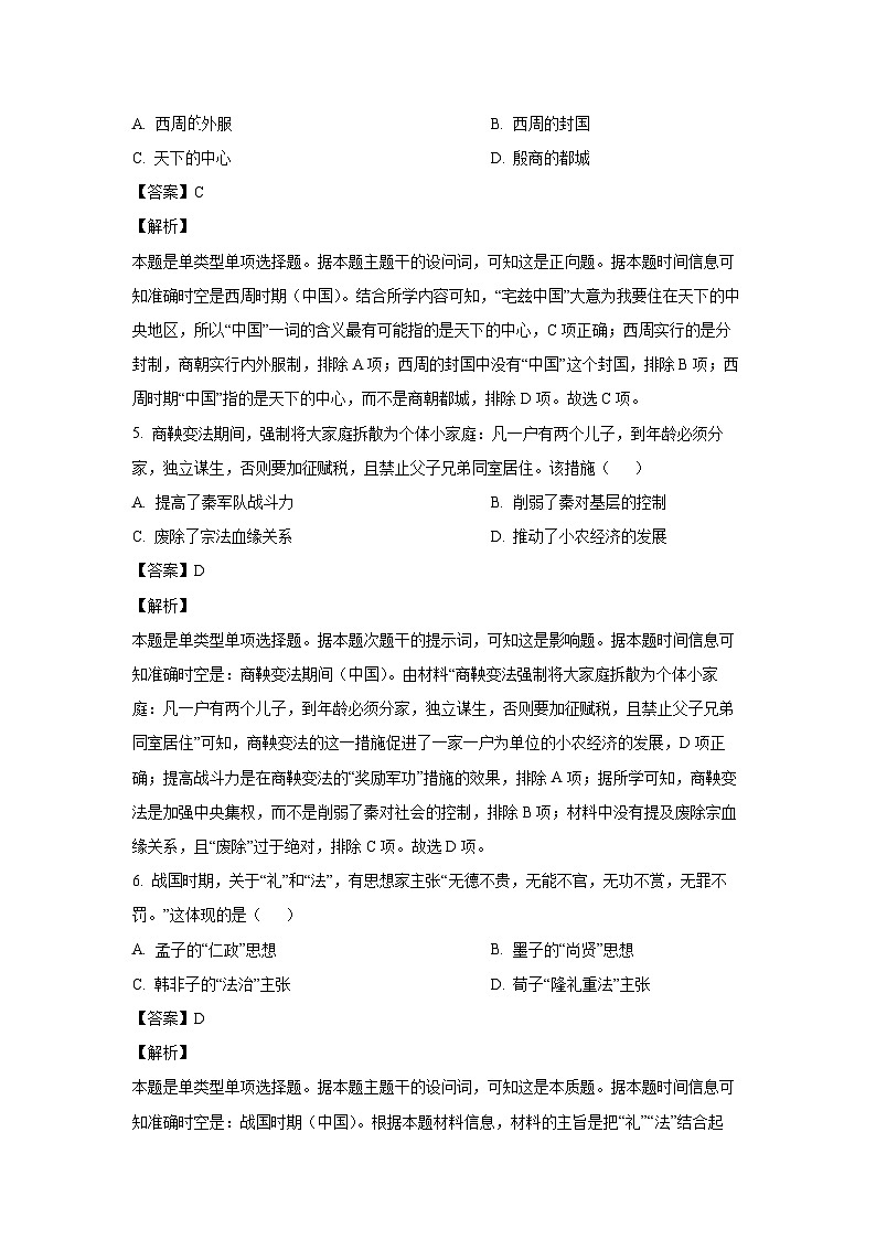
16. 如表为宋朝高级官员出身一览表。表中高级官员任职趋势出现主要原因是( )
A. 科举制度的逐渐完善B. 宋朝重武轻文的氛围
C. 统一安定的社会环境D. 中央集权的空前强化
【答案】A
【解析】
本题是单类型单项选择题。据本题主题干的设问词,可知这是原因题。根据本题时间信息可知准确时空是:宋朝(中国)。表格所示,宋朝宰相级别科举出身占比呈上升趋势,说明科举制在完善,A项正确;宋朝是重文轻武的,排除B项;统一安定的社会环境与材料主旨无直接关联,排除C项;材料内容主要体现了宋朝时期科举制的逐渐完善,与中央集权无关,排除D项。故选A项。
二、非选择题:本题共4小题,共52分。
17. 阅读材料,回答问题。
材料一 唐朝孔颖达在《春秋左传正义·定公十年》中说:“中国有礼仪之大,故称夏;有服章之美,谓之华。”“华夏”连称,本义指衣冠华美又重礼仪。华夏作为文化、政治实体,在春秋战国时被周边民族所认同。各族同源共祖的观念得到发展。
——摘编自人民教育出版社《普通高中教科书历史必修中外历史纲要(上)》
材料二 秦汉以来,以中华或中国为对象和标志的传统国家认同不仅表现为对某一君主、某个具体王朝的认同,还开始表现为对超越朝代的具有历史文化延续性的认同,也带有传统政治治理模式长期得到继承发展,各个大一统王朝统治核心思想得以延续,统治中心地域大体不变,疆域或缩或扩、交叠更替,作为臣民的各族却因之不断融合壮大、反复结为一体的治理圈之政治趋同与认同特征。
——摘编自黄兴涛《重塑中华:近代中国“中华民族”观念研究》
(1)根据材料一并结合所学知识,指出华夏认同的内涵及其具体表现。
(2)根据材料二并结合所学知识,利用史实说明秦汉至唐宋时期,“国家认同”的主要表现,并概括其意义。
【答案】(1)内涵:中原先进的文明被少数民族所认同,认同各族同源共祖。
表现:诸侯纷争;改革变法等等。(其他言之有理也给分)
(2)表现:君主专制中央集权制度确立、巩固和发展,认同君主和统一国家;儒家思想成为主流思想,历史文化被认同;汉承秦制等,传统政治制度和治理模式被认同;以秦朝为基础的统治疆域的大体固定;民族融合的认同。
意义:有利于统一的多民族的封建国家的巩固和发展;对中华文明的绵延不断发展起到了积极作用。
【解析】
【小问1】
本题是特点类材料分析题。时空是春秋战国时的中国。第一小问内涵,据材料一“华夏作为文化、政治实体,在春秋战国时被周边民族所认同。各族同源共祖的观念得到发展”可得出中原先进的文明被少数民族所认同,认同各族同源共祖。第二小问表现,结合所学知识可知,诸侯纷争、改革变法等等。
【小问2】
本题是特点类、影响类材料分析题。时空是秦汉至唐宋时期的中国。第一小问表现,据材料二“秦汉以来,以中华或中国为对象和标志的传统国家认同不仅表现为对某一君主、某个具体王朝的认同”可得出君主专制中央集权制度确立、巩固和发展,认同君主和统一国家;据材料二“各个大一统王朝统治核心思想得以延续”儒家思想成为主流思想,历史文化被认同;据材料二“开始表现为对超越朝代的具有历史文化延续性的认同”“还开始表现为对超越朝代的具有历史文化延续性的认同,也带有传统政治治理模式长期得到继承发展”并结合所学知识可得出汉承秦制等,传统政治制度和治理模式被认同;据材料二“统治中心地域大体不变,疆域或缩或扩、交叠更替”并结合所学知识可得出以秦朝为基础的统治疆域的大体固定;据材料二“作为臣民的各族却因之不断融合壮大、反复结为一体的治理圈之政治趋同与认同特征”可得出民族融合的认同。
第二小问意义,根据材料二并结合所学知识,可得出有利于统一的多民族的封建国家的巩固和发展;对中华文明的绵延不断发展起到了积极作用。
18. 阅读材料,回答问题。
材料一 汉政府对(内附)胡人往往采取设置属国、道、都护府等机构“因其故俗”进行安置……汉政府一般是出于这样几个方面考虑安置胡人的。……汉政府还设置了度辽将军、使匈奴中郎将、护乌桓校尉、护羌校尉、护东夷校尉、西域都护等官职对胡人进行管理。……汉政府通过设置众多处理民族事务的机构和官职对胡人进行了管理。设置伊始,情况各异,如有的机构以军事性质为主,有的机构以安抚为主,还有的机构两者皆重,且他们针对群体不同,但基本目的是一致的,即为了有效管理内附胡人。
——摘编自王耀《两汉时期民族政策研究》
材料二 唐太宗在处理民族关系方面有一套比较成熟的办法。……最为重要的一点就是对他们真心相待,与他们建立了深厚感情,赢得了他们的爱戴。他与少数民族上层人物建立了亦君亦友的关系,既是国君,又是朋友,由此保证了民族关系良性运行。
——摘编自崔明德《中国民族关系十讲》
材料三 宋朝十分重视对西南地区的经营管理。宋代是广西历史上发展较快的一个时期,但是由于广西区内的经济发展基础较为薄弱,发展速度较慢,同时,区内不同地方的发展情况也各不相同,宋王朝对广西境内不同地区的治理策略也经历了不断的变化、调整。在桂西北地区,宋王朝主要采用“以夷制夷”的治理方法,通过设置羁縻州、县、峒来管理地方。 ——摘编自韦负《论宋王朝治理桂西北民族地区的策略》
(1)根据材料一并结合所学知识,概括两汉治理边疆的特点。
(2)根据材料二、指出唐太宗赢得少数民族爱戴的主要原因。结合所学知识,列举唐朝处理民族关系的主要方式(至少4例)。
(3)根据材料三、指出宋朝经略桂西北的主要方法,并结合所学知识分析宋代治理西南边疆的影响。
【答案】(1)特点:因俗而治,采用不同民族政策;因地制宜,设置不同管理机构;多措并举,采用政治、经济、军事等措施。(答对其中2点即可)
(2)原因:真心相待,开明友善。
方式:军事征伐(战争);册封首领;实行和亲;设置管理机构;会盟。(答对其中4点即可)
(3)方法:以夷制夷。
影响:有利于统一多民族国家的巩固和发展;有利于民族之间的交流与交融;推动西南边疆地区的经济发展和社会进步;为后世治理边疆地区提供了借鉴。(答对其中3点即可)
【解析】
【小问1】
本题是材料题之概括分析题。时空是汉代(中国)。特点:根据材料一“因其故俗”可分析出因俗而治,采用不同民族政策;根据材料一“汉政府通过设置众多处理民族事务的机构和官职对胡人进行了管理”可分析出因地制宜,设置不同管理机构;根据材料一“如有的机构军事性质为主,有的机构以安抚为主,还有的机构两者皆重”可分析出多措并举,采用政治、经济、军事等措施。
【小问2】
本题是材料题之概括分析题。时空是唐代(中国)。第一小问原因:根据材料二“最为重要的一点就是对他们真心相待,与他们建立了深厚感情,赢得了他们的爱戴”可得出真心相待,开明友善。第二小问方式:结合所学知识可知,唐朝处理民族关系的主要方式有军事征伐(战争);册封首领;实行和亲;设置管理机构;会盟。
【小问3】
本题是材料题之概括分析题。时空是宋代(中国)。第一小问方法:根据材料三“在桂西北地区,宋王朝主要采用‘以夷制夷’的治理方法”可得出以夷制夷。第二小问影响:根据材料三“宋朝十分重视对西南地区的经营管理。宋代是广西历史上发展较快的一个时期……通过设置羁縻州、县、峒来管理地方”并结合所学可知影响主要有:有利于统一多民族国家的巩固和发展,有利于民族之间的交流与交融,推动西南边疆地区的经济发展和社会进步;为后世治理边疆地区提供了借鉴。
19. 阅读材料,回答问题。
材料一 唐宋时期,在商品经济更高程度发展基础上,一批富民乘势而起,形成了“富民社会”。顾名思义,“富氏”是占有财富的人。但就富民来说,“虽田连阡陌,家资在钜万,亦只与耕种负贩者同是一等齐民”,没有任何特权。因为没有特权,他们主要通过租佃契约实现对耕种者的剥削。伴随国家赋税的征收方式和乡里制度的变革,富民逐渐成为乡村控制的主要力量。中国社会也向流动化、市场化、平民化方向发展。“富民社会”之后,从理论上说,随着商品经济更高程度的发展,市民阶层逐渐壮大,社会将进入“市民社会”。 ——摘编自林文勋《中国古代“富民社会”的形成及其历史地位》
材料二 文学、艺术在中国文化史上,发源甚早,但到唐宋之际,伴随着社会政治、经济的变革,出现了文化转型期。唐朝统治者对世家大族的压制,客观上使得文化的发展失去了家族的约束和保障,以传统的礼法之学渐渐崩溃,家族文化逐渐解体,文化垄断局面逐渐被打破,个人精神逐渐得到释放,民风渐变。到了宋朝及以后的时期,随着选官制度的发展和科技的进步,文化逐步渗透到下层民众中。平民文学兴起,白话小说大量涌现,市民文艺广受欢迎。新的平民学者群体也不断壮大,他们到处讲学,儒家思想也呈现出一定的平民精神。
——摘编自蒋晓光《唐文化发展进程与唐宋文化转型的必然性》
(1)根据材料一并结合所学知识,说明唐宋时期富民阶层兴起产生的重要影响。
(2)根据材料二并结合所学知识,指出唐宋以来文化发展的主要趋势,并分析其原因。
【答案】(1)影响:促进了租佃关系的迅速发展;影响到国家税收制度变革;推动基层治理秩序的变化;使中国社会向流动化、市场化、平民化方向发展;激化了社会矛盾,加剧了贫富分化。(答对其中2点即可)
(2)趋势:文化向平民化、世俗化发展。
原因:商品经济的发展;门阀士族的衰落;社会阶层流动加快;科举制的影响;印刷术的进步。(答对其中2点即可)
【解析】
(1)本题是影响类材料分析题。时空是唐宋时期(中国)。根据材料一“他们主要通过租佃契约实现对耕种者的剥削”可归纳出促进租佃关系的发展;根据材料一“伴随国家赋税的征收方式和乡里制度的变革”可归纳出影响到国家税收制度变革;根据材料一“富民逐渐成为乡村控制的主要力量”可归纳出推动基层治理秩序的变化;根据材料一“中国社会也向流动化、市场化、平民化方向发展”可归纳出使中国社会向流动化、市场化、平民化方向发展;结合所学知识可知,土地兼并,激化了社会矛盾,加剧了贫富分化。
(2)本题是特点类、背景类材料分析题。时空是唐宋时期(中国)。第一小问问趋势,据材料二“唐朝统治者对世家大族的压制,客观上使得文化的发展失去了家族的约束和保障,以传统的礼法之学渐渐崩溃,家族文化逐渐解体,文化垄断局面逐渐被打破,个人精神逐渐得到释放,民风渐变。到了宋朝及以后的时期,随着选官制度的发展和科技的进步,文化逐步渗透到下层民众中。平民文学兴起,”可知文化向平民化、世俗化发展。第二小问问原因,据材料二“但到唐宋之际,伴随着社会政治、经济的变革,出现了文化转型期”,并结合所学可知,商品经济发展的推动;根据材料二“唐朝统治者对世家大族的压制,客观上使得文化的发展失去了家族的约束和保障”可知,门阀士族的衰落;据材料二“到了宋朝及以后的时期,随着选官制度的发展和科技的进步,文化逐步渗透到下层民众中”可知,科举制的影响;印刷术的进步。根据所学可知,从阶层来说,社会阶层流动加快推动文化向平民化、世俗化发展。
20. 阅读材料,回答问题。
材料 每当人类社会面临转型期,哪个国家的统治阶级具有超前的创新意识,解放思想,成功推进国家治理的制度整体创新,哪个国家就把握了世界发展的先机,取得制度的优势,实现优先发展、跨越式发展,造福本国人民。中国在农耕文明时期,其制度创新长期在世界领先,中国在这个时期,其饱含智慧的制度设计为中华民族的辉煌历史提供了制度基础。 ——摘编自刘俊杰《制度创新:国家治理现代化的核心》
根据材料,结合秦汉至唐宋的相关知识,围绕“创新”拟定一个具体的论题,进行阐述。(要求:论题明确,论证充分,逻辑合理)
【答案】示例论题:隋唐时期科举制、三省六部制、两税法等制度创新推动了国家的发展强大,对后世产生了深远影响。
阐述:选官制度方面,隋唐时期开创了科举制,以分科考试的方式选拔官员。科举制使出身社会中下层的读书人通过相对公平的考试参与政权,扩大了统治的基础,提高了官员的文化素质,加强了中央集权,中国古代选官制度逐渐走向成熟与完善。中枢行政体制方面,三省六部制确立,职责分明,相互制约,可以有效履行封建国家的不同职能,标志着中央行政制度发展到一个新阶段。赋税制度方面,唐朝中期,土地兼并导致均田制遭到破坏。唐朝政府改行两税法,两税法简化税收名目,扩大收税对象,保证国家的财政收入,改变了自战国以来以人丁为主的赋税制度,减轻了政府对农民的人身控制。
总之,隋唐时期的制度创新推动了国家治理制度的发展完善,有利于封建国家的发展和稳定,也对后世的国家制度产生了深远的影响。
【解析】
本题是材料题之评论解说题。时空是古代的中国。首先,依据材料,确定主题。根据材料“哪个国家的统治阶级具有超前的创新意识,解放思想,成功推进国家治理的制度整体创新,哪个国家就把握了世界发展的先机”以及题干“围绕‘创新’”可以确定其论题是隋唐时期科举制、三省六部制、两税法等制度创新推动了国家的发展强大,对后世产生了深远影响。
其次,依据材料信息,结合所学知识加以证明。根据材料“哪个国家就把握了世界发展的先机,取得制度的优势,实现优先发展、跨越式发展,造福本国人民”从隋唐时期选官制度,行政制度,与赋税制度等制度创新进行说明。从选官制度说明,结合所学知识可知,选官制度方面,隋唐时期开创了科举制,以分科考试的方式选拔官员。科举制使出身社会中下层的读书人通过相对公平的考试参与政权,扩大了统治的基础,提高了官员的文化素质,加强了中央集权,中国古代选官制度逐渐走向成熟与完善;从行政体制方面说明,中枢行政体制方面,三省六部制确立,职责分明,相互制约,可以有效履行封建国家的不同职能,标志着中央行政制度发展到一个新阶段;从赋税制度说明,赋税制度方面,唐朝中期,土地兼并导致均田制遭到破坏。唐朝政府改行两税法,两税法简化税收名目,扩大收税对象,保证国家的财政收入,改变了自战国以来以人丁为主的赋税制度,减轻了政府对农民的人身控制。
最后,总结归纳。总之,隋唐时期的制度创新推动了国家治理制度的发展完善,有利于封建国家的发展和稳定,也对后世的国家制度产生了深远的影响。
朝代
南方
北方
人口(户)
占全国户口数比例(%)
人口(户)
占全国户口数比例(%)
西汉
2470685
19.8
9985785
80.29
唐朝
3920415
43.2
5148529
56.8
北宋
11224760
62.9
6624296
37.1
宋朝皇帝及在位时间(年)
宰相
副宰相
总数
科举出身
百分比
总数
科举出身
百分比
太祖(960~976)
6
3
50%
4
3
75%
太宗(976~997)
9
6
67%
23
21
91%
真宗(997~1022)
12
11
92%
17
17
100%
仁宗(1022~1063)
23
22
96%
39
37
94%
英宗(1063~1067)
2
2
100%
2
2
100%
神宗(1067~1085)
9
9
100%
18
18
100%
哲宗(1085~1100)
11
11
100%
23
22
96%
徽宗(1100~1125)
13
13
100%
34
31
91%
钦宗(1125~1127)
7
6
86%
16
11
70%
相关试卷
这是一份广西壮族自治区桂林市2024~2025学年高三(上)11月跨市联考历史试卷(含答案),共13页。
这是一份2024~2025学年辽宁省名校联盟高一(上)期中历史试卷(解析版),共17页。试卷主要包含了单项选择题,材料题等内容,欢迎下载使用。
这是一份2024~2025学年吉林省四平市普通高中高一(上)期中历史试卷(解析版),共12页。试卷主要包含了本卷主要考查内容等内容,欢迎下载使用。

