资料中包含下列文件,点击文件名可预览资料内容
还剩3页未读,
继续阅读
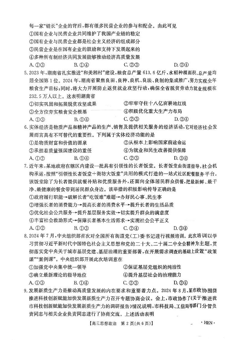
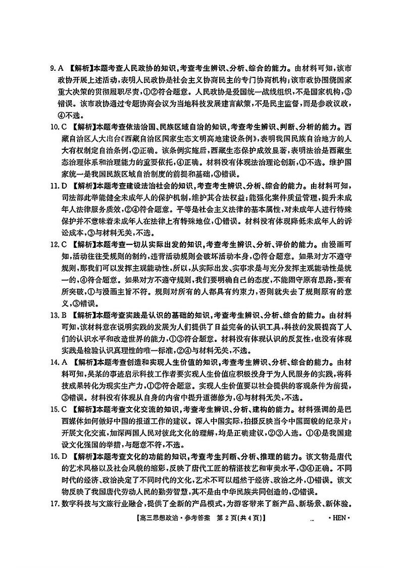
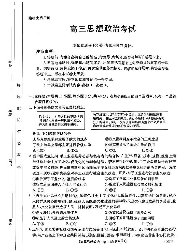
河南省驻马店市2024-2025学年高三上学期期中考试政治试题
展开
这是一份河南省驻马店市2024-2025学年高三上学期期中考试政治试题,文件包含河南省驻马店市部分学校2024-2025学年高三上学期11月期中联考政治试题pdf、政治答案pdf等2份试卷配套教学资源,其中试卷共10页, 欢迎下载使用。
相关试卷
河南省驻马店市部分学校2024-2025学年高三上学期11月期中联考政治试题:
这是一份河南省驻马店市部分学校2024-2025学年高三上学期11月期中联考政治试题,文件包含河南驻马店高三上学期期中考试政治试题pdf、高三思想政治考试参考答案pdf等2份试卷配套教学资源,其中试卷共10页, 欢迎下载使用。
河南省郑州中学2024-2025学年高三上学期11月期中考试政治试题:
这是一份河南省郑州中学2024-2025学年高三上学期11月期中考试政治试题,共7页。试卷主要包含了选择题,非选择题等内容,欢迎下载使用。
河南省驻马店市经济开发区部分学校2024-2025学年高三上学期10月月考政治试题:
这是一份河南省驻马店市经济开发区部分学校2024-2025学年高三上学期10月月考政治试题,文件包含河南省驻马店市经济开发区部分学校2024-2025学年高三上学期10月月考政治试题答案docx、河南省驻马店市经济开发区部分学校2024-2025学年高三上学期10月月考政治试题pdf等2份试卷配套教学资源,其中试卷共8页, 欢迎下载使用。

