山东省潍坊安丘等四区县2024-2025学年高二上学期期中联考生物试题
展开
这是一份山东省潍坊安丘等四区县2024-2025学年高二上学期期中联考生物试题,文件包含山东省潍坊安丘等四区县2024-2025学年高二上学期期中考试生物试题docx、高二生物答案2pdf等2份试卷配套教学资源,其中试卷共17页, 欢迎下载使用。
2024 2025 学 年 上 学 期 期 中 质 量 监 测 高 二 生 物
注意事项 :
1 . 答题前 , 考生先将自 己的姓名 、考生号 、座号填写在相应位置 。
2 . 选择题答案必须使用 2B铅笔 (按填涂样例) 正确填涂; 非选择题答案必须使用 0 . 5 毫米黑色签字笔书写 , 字迹工整 、笔迹清楚。
3 . 请按照题号在各题目 的答题区域内作答 , 超出答题区域书写的答案无效; 在草稿纸、 试题卷上答题无效 。保持卡面清洁 , 不折叠 、不破损 。
— 、 选择题 : 本题共 15 小题 , 每小题 2 分 , 共 30 分 。 每小题只有一个选项符合题目要求 。
1 . 研究表明 , 中学生通过节食减肥不仅会出现明显的记忆力减退 、反应迟钝 、计算力 下降的现象 , 还能诱发骨质疏松 、贫血 、低血钾 、 内分泌失调 、情绪低落等多种症 状 。下列说法错误的是
A. 长期营养不良可引发全身组织水肿
B. 血液中钙离子的含量过高会出现抽搐等症状
C· 血钠含量降低时 , 肾上腺皮质分泌醛固酮增加
D. 多食用富含钙和维生素 D 的食物可减轻骨质疏松的症状
2 . 实验小组先将牛蛙的脑破坏 (称为脊蛙) , 用电极刺激大腿根部坐骨神经 , 脊髓部位 测得动作电位且该后肢收缩 。之后将脊蛙进 一 步制成坐骨神经 腓肠肌标本放 入24Na+ 的任氏液中 , 刺激坐骨神经 , 腓肠肌收缩 。下列说法正确的是
A. 蛙的屈腿反射不受大脑控制
B. 实验中蛙后肢收缩说明发生了屈腿反射
C. 坐骨神经中既含有传入神经又含有传出神经
D. 后一个实验中神经细胞的放射性会一直升高
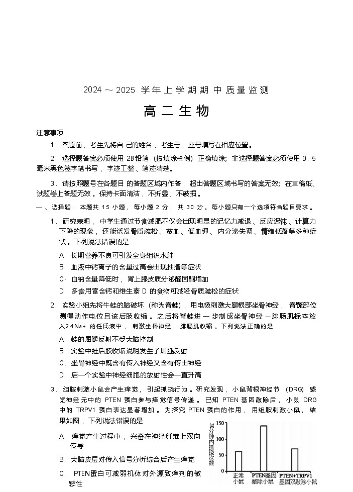
3 . 组胺刺激小鼠会产生痒觉 , 引起抓挠行为 。研究发现 , 小鼠背根神经节 (DRG) 感 觉神经元中的 PTEN 蛋白参与痒觉信号传递 。 已知 PTEN 基因敲除后 , 小鼠 DRG 中的 TRPV1 蛋白表达显著增加 。 为探究 PTEN 蛋白的作用 , 用组胺刺激小鼠 , 结 果如图 , 下列说法错误的是
A. 痒觉产生过程中 , 兴奋在神经纤维上双向 传导
B. 大脑皮层对传入信号分析综合后产生痒觉
C. PTEN蛋白可减弱机体对外源致痒剂的敏 感性
D. PTEN蛋白可能通过抑制 TRPV1 蛋白的合成减弱痒觉 高二生物试题第 1 页 ( 共 8 页 )
4. 生理学家将一个微电极插入乌贼星状神经的管状大轴突内 , 另 一 个电极放在膜外 , 监测膜内外电压的变化 。膜外为正电位 , 膜内为负电位 , 膜处于极化状态 。在膜上 某处给予刺激后 , 该处极化状态被破坏 , 即去极化 。短时期内膜内电位高于膜外电 位 , 即膜内为正电位 、膜外为负电位 , 形成反极化状态 。接着神经纤维膜又恢复到 原来的外正内负状态 , 即复极化状态 。下列说法错误的是
A. 增大膜外 K+ 浓度 , 极化状态膜内外电位差增大
B. 去极化时 , Na+ 内流属于被动运输
C. 去极化过程中 , 膜内外电位差可能为 。
D. 去极化过程中 , 电表示数会改变
5 . 研究发现 , 当用水流喷射海兔的虹吸管时会引起鳃收缩 , 称为缩鳃反射 。进一 步研 究发现 , 如果向海兔的尾部施加 一个强电击 , 在刺激后几分钟之内 , 只要轻触它的 虹吸管 , 都会引发更强的缩鳃反射 , 之后逐渐恢复正常缩鳃反射; 如果向海免的尾 部多次重复施加强电击 , 每次施加前间隔的 一定时间 , 引发强缩鳃反射的反应可以 持续一周 。下列说法错误的是
A. 虹吸管中存在缩鳃反射的感受器
B. 水流喷射是条件刺激 , 强电击是非条件刺激
C. 缩鳃反射增强可能因为突触前膜释放了更多的递质
D. 强缩鳃反射持续一周可能与新突触的建立有关
6 . 当人提起重物时 , 大脑皮层首先发出冲动 , 引起 神经元 、Y神经元兴奋 , 进而引起 骨骼肌的肌纤维 (肌纤维即肌细胞) 收缩 , 提拉重物 , 反射通路简图如下 , 图中神 经元轴突末梢与另 一个神经元或其他细胞相接触的部位为突触 。有关说法错误的是 A. 图中有 7 个突触结构
B. v 神经元兴奋会使骨骼肌收缩的力
量变强
C. 从反射弧结构组成的角度分析 , 肌梭是效应器
D. 肌肉被重物牵拉引起的肌梭兴奋
会通过 神经元引起梭外肌纤维收缩
7. 为探究某激素是胰岛素还是甲状腺激素 , 生物兴趣小组将生理状况良好且相同的小 鼠分成四组 , 分别编号为甲 、 乙 、丙 、丁 。 给甲组小鼠注射一定量的该激素 , 乙组 小鼠采取的措施为 P; 丙组小鼠饲喂含等量该激素的饲料 , 丁组小鼠饲喂不含该激 素的饲料 , 观察现象 。下列分析错误的是
A. 措施 P 指的是注射等量的生理盐水
B. 该实验自变量唯一 , 且体现相互对照的原则
C. 如果甲丙组小鼠比乙丁组小鼠兴奋 、呼吸和代谢加快 , 说明该激素是甲状腺激素
D. 如果甲组小鼠出现休克 , 注射适量的葡萄糖后恢复 , 说明该激素是胰岛素
高二生物试题第 2 页 ( 共 8 页 )
8 . 如图所示为人体GH (生长激素) 分泌调节示意图 , 其中 GHRH 为促生长激素释放 激素 , GHIH 为生长激素抑制激素 。 下列说
法正确的是
A. GH 弥散到血液中被定向运输到骨骼细胞 等发挥作用
B. GH 发挥完作用后 , 可以被分解 , 也可以被回收再利用
C. GH含量过少引起的 GHIH 分泌减少体现了反馈调节机制 D. GHRH 和 GHIH 在维持 GH含量稳定性上起协同作用
9 . 下图表示科研人员测定大鼠皮肤冷觉感受器和热觉感受器在不同温度时的传入神经 放电频率 (敏感程度) 。下列说法错误的是
A. 温度越高 , 热觉感受器敏感程度不一定越高
B. 冷觉感受器和热觉感受器的敏感温度范围不
同
C. 两条曲线交点对应的温度接近于大鼠正常体
温
D. 皮肤冷处理的过程中 , 传入神经放电频率的
变化是逐渐降低的
10 . 流感病毒通过呼吸道黏膜表面进入人体 , 吸入式流感疫苗是可以直接喷入鼻腔的减 毒活疫苗 , 除了具备注射疫苗的免疫特点 , 吸入式疫苗还能很好地激发黏膜组织中 的 T细胞 , 并促进体液中的抗体分泌到黏膜表面 , 建立黏膜免疫 。下列说法正确的 是
A. 流感疫苗可诱导机体进行被动免疫
B. 注射和吸入减毒活疫苗均能引发体液免疫和细胞免疫
C. 粘膜免疫是非特异性免疫 , 体现了免疫系统的防御功能 D. 由于流感病毒极易变异 , 需短时间内进行多次疫苗接种
11 . 辅助 T 细胞 (Th 细胞) 种类繁多 。幼稚 Th 细胞会依据接收到的抗原复合物的种 类不同而分泌不同的细胞因子 , 在不同细胞因子的活化作用下 , 幼稚 Th 细胞分化 为不同的种类 , 如 Th1 和 Th2 。Th1 分泌的细胞因子主要在清除胞内病原体感染中 有重要作用 ; Th2 分泌的细胞因子主要对于清除体液中的病原体有重要作用 。下列 说法错误的是
A. Th1 表面的特定分子发生变化并与细胞毒性 T细胞结合使其激活
B. APC呈递的抗原复合物的种类可能是决定幼稚 Th细胞分化方向的重要因素
C. Th1 和 Th2 的形成离不开细胞因子的活化 , 两者巧妙配合共同完成特异性免疫 过程
D. 二次免疫时 , Th细胞分化成的记忆 T 细胞可引起记忆 B 细胞或记忆 T 细胞增 殖分化
高二生物试题第 3 页 ( 共 8 页 )
12 . HSP (热休克蛋白) 是细胞受到高温及感染 、创伤等理化刺激时诱导合成的 一组蛋 白质 。HSP65 是结核杆菌病原微生物的优势蛋白 , 当人感染结核杆菌时 , 机体中有 40%的特异性免疫是针对这一 蛋白的 。 已知人体中乙酰胆碱受体与 HSP65 的氨基 酸序列高度同源 。下列说法错误的是
A. 受到理化刺激时 , 机体会产生 HSP抗体
B. T 细胞通过直接识别结核杆菌进而发生免疫应答
C. 结核杆菌持续感染时 , 机体血浆中会出现乙酰胆碱受体的抗体
D. HSP65 抗体与 HSP65 结合可以抑制微生物的增殖或对人体细胞的黏附
13 . 越来越多的证据表明 , 社群压力与神经系统 、 内分泌系统 、免疫系统密切相关 , 调 节机制如下图 。 以下说法错误的是
A. 神经系统 、 内分泌系统与免疫系统之间通过信息分子进行相互作用
B. 生长激素和性激素分泌减少可抑制种群中新个体的出生
C. 社群压力刺激下 , 机体抗体数量减少可能与糖皮质激素的分泌有关
D. 下丘脑通过交感神经作用于胰岛 B细胞促进胰岛素的分泌
14. 生长素运输渠道化理论认为 , 顶芽产生的生长素通过主茎运输 , 当主茎中生长素运 输流饱和时 , 会限制侧芽合成的生长素外流 , 侧芽处于休眠状态 , 形成顶端优势 。 下列说法正确的是
A. 植物体内的生长素多为 IAA , 合成它的原料是吲哚乙酸
B. 根据生长素运输渠道化理论 , 去除顶芽后侧芽处生长素外流加强
C. 顶芽产生的生长素向侧芽运输的过程中不需要消耗能量
D. 顶端优势 、茎的背地性都说明生长素在浓度较低时促进生长 , 在浓度过高时抑 制生长
15 . 甲瓦龙酸在长日照条件下易形成赤霉素 ; 短 日照条件下 , 则在光敏色素参与下形成 脱落酸; 特殊情况下 , 甲瓦龙酸可以合成细胞分裂素 。下列说法错误的是
A. 光敏色素是一类蛋白质 , 分布在叶肉细胞中
B. 细胞分裂素既能促进叶绿素的合成 , 也能促进细胞质分裂
C. 夏季易形成赤霉素 , 冬季易形成脱落酸
D. 植物生长发育的调控 , 与基因 、激素和环境密切相关
二 、选择题 : 本题共 5 小题 , 每小题 3 分 , 共 15 分 。 每小题有 一 个或多个选项符合题目要 求 , 全部选对得 3 分 , 选对但不全的得 1 分 , 有选错的得 。分 。
16 . 血浆渗透压可分为胶体渗透压和晶体渗透压 , 其中由蛋白质等大分子物质形成的渗
高二生物试题第 4 页 ( 共 8 页 )
透压称为胶体渗透压 , 由无机盐等小分子物质形成的渗透压称为晶体渗透压 。下列 说法错误的是
A. 细胞内液不参与细胞胶体渗透压和晶体渗透压的调节
B. 主动饮水 、抗利尿激素分泌会影响血浆晶体渗透压的变化
C. 人的血浆渗透压约为 770kpa , 细胞内液的渗透压也约为 77kpa
D. 细胞外液渗透压 90%以上来源于蛋白质等大分子物质形成的胶体渗透压
17 . 谷氨酸 (大脑中 一种重要的神经递质) 与突触后膜上的 AMPA受体和 NMDA受体 结合后 , AMPA受体通道打开引起 Na+ 内流 , 产生的电位变化使 NMDA受体通道 打开 , 引起胞外 Na+ 和 ca2+ 经 NMDA 内流 , 导致细胞内 ca2+ 水平显著升高 。 ca2+激活 NOS促进 NO合成 , NO 最终进入突触前神经元 , 引起谷氨酸持续释放 。 下列说法正确的是
A. 一氧化氮可以传递信息 , 其受体位于靶细胞内
B. 突触后神经元有化学信号 电信号化学信号转换
C. 用 NMDA受体抗剂抑制突触传递过程 , 则 NO 不能释放
D. 谷氨酸引起 NO扩散并再度调节谷氨酸释放的方式属于负反馈调
18 . 临床上给患者输入 O2 时 , 往往使用含有 5%左右的 C2 的混合气体 。 当动脉血中 的 H+浓度升高时 , 外周化学感受器因 H+ 进入细胞而受到刺激并产生兴奋 , 兴奋 经传入神经传到呼吸中枢 , 引起呼吸加深加快 , 肺通气量增加 ; 当 H+ 浓度降低时 , 呼吸运动受到抑制 , 肺通气量减少 。下列叙述正确的是
A. H+ 与激素等可参与维系人体内环境的稳态
B. 呼吸中枢位于大脑皮层 , 是产生感觉的重要部位
C. 动脉血中的 H+ 浓度降低引起呼吸活动受到抑制的过程属于体液 神经调节
D. 二氧化碳浓度的降低会刺激相关感受器 , 引起患者肺通气量增加
19 . 细胞毒性 T 细胞分泌的 IFN V 既能诱导巨噬细胞 、组织细胞合成各种抗病毒蛋 白 , 又能增加细胞表面呈递抗原的数量 。功能受损的细胞毒性 T细胞与靶细胞结合 后会持续产生 IFN Y , 导致靶细胞过度活化并释放大量炎性因子 , 诱发炎症 。下 列说法正确的是
A. IFN Y属于细胞因子 , 是具有免疫作用的蛋白质
B. IFN V 的抗病毒作用具有间接性和非特异性
C. IFN V 可增强细胞毒性 T细胞对靶细胞的识别
D. 炎症的发生是过多的 IFN V 刺激受损细胞毒性 T 细胞导致的
20 . 玫瑰葡萄种植过程中 , 插繁殖 、控制枝条生长 、提高果实品质等方面都可以施用 植物生长调节剂 , 下列说法错误的是
A. 植物生长调节剂是由人工合成的 , 对植物的生长发育有催化作用的有机物
B. 在花蕾期用适宜浓度的赤霉素处理可收获无籽葡萄
C. 植物生长调节剂不会对人体健康和环境造成不利影响
D. 施用植物生长调节剂就一定能提高葡萄的产量和品质
高二生物试题第 5 页 ( 共 8 页 )
三 、 非选择题 : 本题共 5 小题 , 共 55 分 。
21 . (9 分) 研究人员经常通过测量细胞膜上的电位变化 , 来研究神经冲动的产生 、传 导和传递 。 图 1 中电表①②③的两个微电极均放在神经表面; 图 2 是兴奋传导过程中某时刻 神经纤维不同位置的膜电位曲线 ; 图 3 中虚线是经某种处理后的动作电位变化曲线 , 其它条 件均适宜 。
图 1 图 2 图 3
(1) 刺激AB 段中点 , 发生偏转的电表是 (填编号) , 该实验 (填 "能" 或 "不能" ) 证明兴奋在神经元之间是单向传递的 , 理由是
(2) 图 2① ~ S中 , 膜两侧的电位表现为外正内负的点为 ; 图 3 中处理后的峰 电位比正常峰电位明显降低 , 原因可能是 。
(3) 经研究 , 杜冷丁作用于突触时既不会损伤神经元结构 , 也不影响突触间隙中神经递 质 (乙酰胆碱) 的含量 。据此推测杜冷丁用于止痛的作用机制可能是 。
22 . (10 分) 下图表示甲状腺激素分泌的调节过程 , 图中 A 、 B 、 D代表器官 , a 、 b 、 d 代表激素 。
(1) 图中 D 代表 , b 代表 。 甲状 腺激素分泌的调节过程存在分层调控 , 被称为 调节。
(2) 原发性甲减是由 甲状腺本身病变引起的甲状腺激素分泌
减少 , 继发性甲减主要指由于下丘脑或垂体的病变引起的甲状腺激素分泌减少 。为了初步诊 断甲 、乙 、丙三人发生甲减的原因 , 科研人员分别给他们及一个健康人注射适量且等量的激 素 M , 并在注射前 30min 和注射后 30min 时分别测量四人血液中 TSH (促甲状腺激素) 的 相对含量 , 结果如图所示 。
①激素 M 最可能是
(填写名称) , 若对原发性甲减患者注射 M后 , 其对碘元 素的摄入量会 (填 " 升高 " 、 " 不变" 或 " 降 低" ) 。
高二生物试题第 6 页 ( 共 8 页 )
②据图推测 , 甲 、乙 、丙三人中最可能患有继发性甲减的是 , 作出该判断的依 据是 。
23 . (15 分) AD (特应性皮炎) 是一 种常见的复发性 、炎症性皮肤病 , 以湿疹样皮疹 和剧烈瘙痒为主要表现 。引起 AD 的因素众多 , 对西替利嗪过敏者的皮肤角质形成细胞在受 到西替利嗪刺激时会释放 TSLP , TSLP可诱导树突状细胞发挥作用进而引发免疫反应 。下 图表示某 AD患者在涂抹西替利嗪 (过敏原) 后机体反应的部分图解 。 (注 : lgE表示过敏 反应抗体 , 肥大细胞脱颗粒中含有组胺)
(1) 成熟的树突状细胞在结构上具有很多分支的意义是 。 图示 lgE (填 "是" 或 "不是" ) 抗 TSLP 的抗体 , 判断理由是
(2) 分泌 IgE 的细胞可由 直接分化而来 , 图示表明患者不是 第一次接触西替利嗪 , 理由是 。
(3) AD患者出现湿疹样皮疹的原因是
; 涂抹西替利嗪后 , 机
体通过调节肥大细胞释放组胺 , 组胺可以直接刺激周围神经元引起瘙痒 , 该过程的调节方式
为 调节。
(4) 为探究针灸 " 血海 " 和 " 曲池 " 穴对 AD 的防治作用 。研究者以同种大鼠 为材料设计了空白组 、模型组和针灸组 , 模型组的建立过程为 : 对大鼠注射异种卵 蛋白并同时联合注射胸腺肽 , 隔 日 一 次 , 连续三次 。实验一 段时间后 , 测得肥大细 胞脱颗粒率如图 。模型组同时联合注射胸
腺肽的目的是
; 该实验结论是
高二生物试题第 7 页 ( 共 8 页 )
24. (9 分) 脱落酸 (ABA) 有 "逆境激素 " 之称 , 干旱可促进其合成 。 取正常水分条 件下生长的某种植物的野生型和 ABA缺失突变体幼苗 , 进行适度干旱处理 , 测定一定时间 内茎叶和根的生长量 , 结果如图 。
(1) 由 图可知 , 干旱条件下 , ABA 对野生型幼苗的茎叶 、 根所起的作用分别是
(2) 综合分析上图可知 , 野生型植株和 ABA缺失突变体植株中 , 更适应干旱环境的是 , 理由是 。 (3) 干旱条件下 , 野生型植株会出现 "光合午休" 的现象 , 而 ABA缺失突变体的 "光
合午休" 的现象不明显 , 推测其原因可能是 。 25 . (12 分) 下图是某同学绘制的家兔组织的局部结构示意图 , a 、 b 、 C 分别表示不同
体液。
(1) a 、b 、 C 的成分和含量相近 , 但不完 全相同 , 最主要差别在于
(2) 如果上图为肺部组织模式图 , 则 II 端
比 I 端血浆中葡萄糖含量 (填 "高" 或
"低" ) , I端比 I 端血浆中 O2 含量
(填 "多" 或 "少" ) , 上述判断的依据是 。 (3) 饱食后 , b 中胰岛素含量升高的调节机制是 。
(4) 为了研究家兔血浆能否维持 PH 稳定 , 有同学将等量血浆分别装到 2 支编号为甲 、
乙的洁净试管中 , 分别测定 PH并记录 , 再向甲试管中滴 1 滴质量分数为 5%的盐酸溶液 , 乙试管中滴 1 滴质量分数为 1%的氢氧化钠溶液 , 振荡 1min , 再分别测定 PH并记录 。
①试评价并完善此方案 : 。 ②有同学猜想血浆通过缓冲作用来维持 PH 的相对稳定 , 补充完善相应的实验以取得证
据 , 具体是 。 高二生物试题第 8 页 ( 共 8 页 )
相关试卷
这是一份山东省潍坊安丘等四区县2024-2025学年高二上学期期中考试生物试题,文件包含教研室提供山东省潍坊安丘等四区县2024-2025学年高二上学期期中考试生物试题pdf、高二生物答案2pdf等2份试卷配套教学资源,其中试卷共10页, 欢迎下载使用。
这是一份山东省潍坊市安丘市潍坊国开中学2024-2025学年高二上学期11月月考生物试题,文件包含高二生物试题-山东省潍坊市某校2024-2025学年高二上学期11月月考考试生物试题pdf、高二生物答题卡-山东省潍坊市某校2024-2025学年高二上学期11月月考考试生物试题答题卡pdf、高二生物答案-山东省潍坊市某校2024-2025学年高二上学期11月月考考试生物试题答案docx等3份试卷配套教学资源,其中试卷共8页, 欢迎下载使用。
这是一份山东省潍坊市安丘市潍坊国开中学2024-2025学年高一上学期11月月考生物试题,文件包含高一生物-山东省潍坊市某校2024-2025学年高一上学期11月月考考试生物pdf、高一生物答案-山东省潍坊市某校2024-2025学年高一上学期11月月考考试生物答案docx、高一生物答题卡-山东省潍坊市某校2024-2025学年高一上学期11月月考考试生物答题卡pdf等3份试卷配套教学资源,其中试卷共7页, 欢迎下载使用。

