湖南省汨罗市第一中学2024-2025学年高一上学期期中考试历史试题
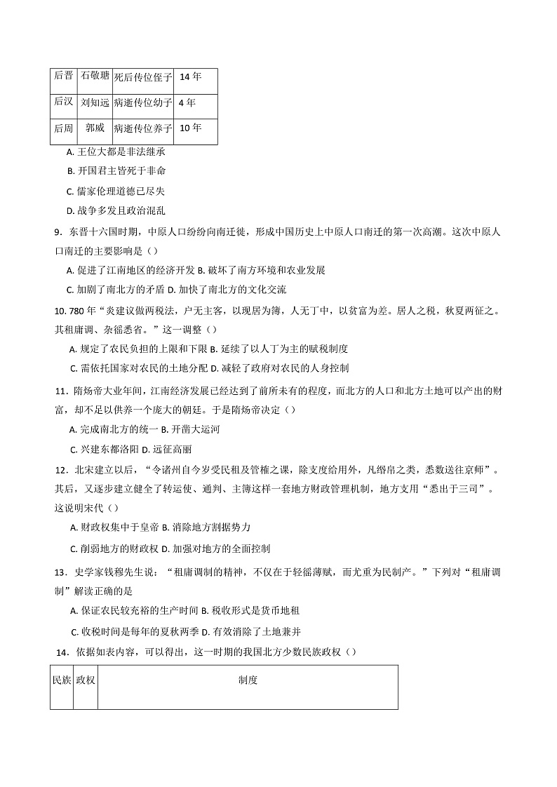
展开2024年高一历史期中考试试题一、单选题(每题3分,共48分)1.中华文明的起源与美学的萌芽几乎同步发端,下列早期人类遗址中能够反映审美观的是A.山顶洞人使用旧石器B.仰韶文化出现彩绘陶器C.大汶口文化栽培粟D.河姆渡文化种植水稻2.《吕氏春秋》一书中说,春秋战国时期农业收益显著增加,一个农夫耕种肥沃的土地可以养活九口人,耕种一般的土地也能养活五口人。这主要得益于()A.铁犁牛耕的使用B.经济重心的南移C.商品经济的发展D.海外贸易的繁荣3.春秋战国时期是我国社会转型时期,出现了社会大动荡、政治大变革、经济大发展、文化大繁荣、民族大融合,其根本原因是()A.铁犁牛耕的出现B.争霸战争的影响C.变法运动的兴起D.国家统一的趋势4.汉武帝元封元年,桑弘羊奏请在全国各地推行“均输”和“平准”政策。其主要目的是()A.抑制商业以惠农B.加强君主权威C.平抑物价以利民D.增加财政收入5.公元前212年,秦始皇下令修建从咸阳直通北方九原的直道,全长700公里,骑兵部队三天三夜就可以走完行程。此举()A.建立君主专制制度B.确立监察制度C.巩固国家统一D.促进经济交流6.西晋末年,匈奴单于刘渊自称汉朝刘姓子孙,以复汉为名,建立汉政权,同时,追尊蜀汉后主刘禅为孝怀皇帝,立汉三祖五宗(西汉、东汉、蜀汉8位皇帝)神主而祭之。对刘渊尊汉的合理解释是A.反映了汉朝在历史上影响巨大B.表明刘渊企图统治全国的野心C.尊汉的目的在于获取政治资本D.刘渊提倡学习汉族的先进文化7.汉武帝采纳董仲舒的建议,“罢黜百家,独尊儒术”;采用主父偃的建议实行推恩令。西汉实施这两项措施的共同目的是()A.强化大一统B.繁荣思想文化C.促进经济发展D.扩大地方权力8.下表是关于五代时期各王朝政权状况的部分信息,表中信息反映出五代时期A.王位大都是非法继承B.开国君主皆死于非命C.儒家伦理道德已尽失D.战争多发且政治混乱9.东晋十六国时期,中原人口纷纷向南迁徙,形成中国历史上中原人口南迁的第一次高潮。这次中原人口南迁的主要影响是()A.促进了江南地区的经济开发B.破坏了南方环境和农业发展C.加剧了南北方的矛盾D.加快了南北方的文化交流10.780年“炎建议做两税法,户无主客,以现居为簿,人无丁中,以贫富为差。居人之税,秋夏两征之。其租庸调、杂徭悉省。”这一调整()A.规定了农民负担的上限和下限B.延续了以人丁为主的赋税制度C.需依托国家对农民的土地分配D.减轻了政府对农民的人身控制11.隋炀帝大业年间,江南经济发展已经达到了前所未有的程度,而北方的人口和北方土地可以产出的财富,却不足以供养一个庞大的朝廷。于是隋炀帝决定()A.完成南北方的统一B.开凿大运河C.兴建东都洛阳D.远征高丽12.北宋建立以后,“令诸州自今岁受民租及管榷之课,除支度给用外,凡缗帛之类,悉数送往京师”。其后,又逐步建立健全了转运使、通判、主簿这样一套地方财政管理机制,地方支用“悉出于三司”。这说明宋代()朝代建立者王位继承情况存在时间后梁朱温次子杀父继承17年后唐李存勖养子杀父继承14年后晋石敬瑭死后传位侄子14年后汉刘知远病逝传位幼子4年后周郭威病逝传位养子10年A.财政权集中于皇帝B.消除地方割据势力C.削弱地方的财政权D.加强对地方的全面控制13.史学家钱穆先生说:“租庸调制的精神,不仅在于轻徭薄赋,而尤重为民制产。”下列对“租庸调制”解读正确的是A.保证农民较充裕的生产时间B.税收形式是货币地租C.收税时间是每年的夏秋两季D.有效消除了土地兼并14.依据如表内容,可以得出,这一时期的我国北方少数民族政权()A.完成了与内地一体化的进程B.推行民族歧视和压迫的政策C.促进了封建政治制度的扩展D.注重本民族先进制度的保留15.《旧唐书》记载,韩愈上书皇帝:“佛本夷狄之人,与中国言语不通,衣服殊制,口不道先王之法,身不服先王之法服,不知君臣之义、父子之情。”据材料可知韩愈()A.主张用中国言语宣传佛法B.反对佛教,主张复兴儒学C.主张用儒家理论改造佛教D.是无神论者16.在宋以前,“无讼”是地方官追求的执政境界之一、但是到两宋时期,民间显现“尚讼”风气,“编户之内,学讼成风”。这本质上反映了()A.儒家思想的影响力下降B.民间利益纠纷现象增多C.经济发展助推社会进步D.官员执政水平亟待提高二、材料题(共52分)17.(本题14分)唐宋是中国历史发展的重大变革期。阅读材料,回答问题。民族政权制度契丹辽中央“官分南北,以国制治契丹,汉制待汉人”,地方州县制与部族制并行。党项西夏仿宋设中书、枢密、三司分管行政、军事、财政,又保留了原有“蕃官”体系。地方州、县官员多由部族首领充任。女真金中央沿袭唐宋制度,地方以猛安谋克制管理游牧部族,以州县制管理汉人。材料一唐宋城市变革标志着中国古代的城市在空间格局和制度上发生了巨大的变化(如下表)。材料二郑樵在总结唐宋之际婚姻观念的历史变迁时说,唐以前“家之婚姻必由于谱系”。宋代门阀世族政治的消亡反映在人们的婚俗观念出现了多元化的趋向:士庶不婚的陈规被打破,婚姻重科举进士,婚姻论财等社会现象在宋代普遍出现,特别是世人嫁娶尤重钱财成为一时之尚,宋代商人以财买婚,通过与官僚、宗族、士人联姻进而跻身上层的例子可谓比比皆是。-以上材料均摘编自冯芸《宋代商人的社会流动与社会结构变迁》(1)根据材料一并结合所学知识,指出与唐朝相比,宋朝城市发展的表现并分析其原因。(2)根据材料二并结所学知识,指出唐、宋婚姻观的不同,并分别分析其产生的原因18.(本题12分)中华文化博大精深,源远流长,缤纷多彩的文化符号承载着丰富的历史内涵。阅读材料,回答问题。材料一文化符号一:青铜器鼎最初作为食物器皿,逐渐演化为重要的祭祀礼器,直到成为家国宝器。西周时期的用鼎制度规定:天子九鼎,诸侯七,卿大夫五,士三。春秋战国时期,风气大开,思想活跃,鼎的纹饰更加简练舒朗,神兽形象纷纷登场,宴饮、征战等纹饰明显增多。-据CCTV-10《百家讲坛》材料二文化符号二:瓷器唐坊市制宋街市制城市空间形态封闭开放坊与市的关系坊、市严格分离商、住逐渐融合市的经营特点封闭独立,官设官管自由设市,无官员监督市的经营时间白天规定时间经营出现夜市市的经营业态200余种400余种街道的功能交通交通、市民生活场所肆的临衡面特点无侵街装饰物伞棚、招悦、权子、彩楼欢门等装饰物出现到了宋代,瓷器逐渐成为中国对外输出的大宗货物,宋人记载:“舶船深阔各数十丈,商人分占贮货......货多瓷器,大小相套,无小隙也。”特别是广州、明州、杭州等地设立市舶司管理对外贸易,大批瓷器从这些港口启运,源源不断地销往亚洲、非洲各地,其中尤以日本、菲律宾、马来西亚居多,销往埃及和伊朗的数量也很可观。-据万明《海上丝绸之路与中西文化交流》材料三文化符号三:丝绸海上丝绸之路把丝绸远销海外,古代南亚、东南亚各地人民都喜欢穿中国丝绸制成的筒裙,在中国文献中,东南亚人民“以帛缠首”的记载比比皆是。日本出现了仿制“唐绫”(中国丝绸)而发展起来的“博多织”纺织法。海上丝绸之路远远不只是向外传布丝绸,还把中国古代的发明创造,如指南针、火药、造纸、活字印刷术、瓷器、医学、中草药等传布到世界各地。-据陈炎《海上丝绸之路与中外文化交流》(1)材料一反映了哪些重大史实?试举一例。鼎在我国历史上有何象征意义?(2)据材料二指出瓷器在宋代对外贸易中的地位。结合所学知识,简析宋代对外贸易繁荣的原因。(3)据材料三,中国丝绸外传产生了什么影响?结合所学知识,简要评价海上丝绸之路。19.(本题14分)阅读下列材料,回答问题。材料一宋代在哲学方面突破了五代以来沉闷墨守的局面,伴随通经致用,讲求义理以及疑古思潮的兴起,出现了周敦颐、邵雍、张载、程颐、程颢、朱熹、陆九渊为代表的理学等诸多流派。......宋儒诸子融汇各家,援佛入儒,建构成新儒学体系,不仅升华了抽象思辨,而且高扬士人刚健挺拔的道德理性和节操意识。-杨迪《如梦如幻的大宋王朝》材料二朱熹编著《四书集注》,用理学思想重新解释《大学》《中庸》《论语》《孟子》,使理学透过四书而深入人心。他编《小学集注》,教育青少年遵循三纲五常的道德规范,他编《论语训蒙口义》《童蒙须知》,对儿童的衣着、语言、读书、写字、饮食都作了道德规定。-樊树志《国史概要》(1)据材料一和所学知识,概括宋代理学兴起的原因和主要思想。(2)据材料二概括宋代儿童教育的内容,儒学在民间的推广有什么影响?20.(本题12分)阅读材料,回答问题。材料一宋仁宗时期,13榜状元,有12任出身平民。“朝为田舍郎,暮登天子堂”在宋代成为现实,读书真能改变命运。材料二仁宗朝,商人,佃农、奴婢均为编户齐民。齐,等也。无有贵贱,谓之齐民。-郭尚武《两宋良贱制度的消亡及其影响》材料三贫富无定势,田宅无定主,有钱则买,无钱则卖,富贵盛衰,更迭不常,或昔富今贫,或昔贵而今贱。-[南宋]袁采《袁氏世范》综合上述材料,概括指出宋朝的社会变化并做出合理的解释。参考答案:17.(1)表现:城市的商业职能上升;打破了时间空间限制(出现街市和夜市);出现专业服务性场所(娱乐、服务设施完备);商品种类丰富;商业活动不再受到官吏直接监管。原因:社会生产力的提高,农业和手工业的发展;重农抑商政策松动(城市管理有所放松);宋朝商品经济的发展;市民阶层壮大。(2)变化:隋唐以前婚姻重门第,宋代婚姻重才能、财富,婚姻不问阀阅。原因:隋唐以前,士族制度盛行;北宋时期,统治者崇文抑武;科举制盛行;文官政治形成,门阀政治彻底退出历史舞台;商品经济发展,抑商观念淡化。18.(1)史实:实行分封制、百家争鸣、诸侯纷争。意义:国家和权力的象征。(2)地位:成为重要外贸商品。原因:制瓷等手工业发达,造船技术高超,航海技术先进,政府鼓励海外贸易,海上交通发达,商品经济发达。(3)影响:丰富了丝路沿途人们的服饰,促进了海外丝织技术的发展。评价:是中国与世界交流的重要通道,对人类进步和世界文明作出了伟大贡献。19.(1)原因:通经致用,讲求义理及疑古思潮的兴起;宋儒诸子融汇各家,援佛入儒;宋崇文抑武政策;科举制的发展;儒学的困境和复兴儒学的呼声;两宋政治和社会发展的需要。思想:天理(世界观);存天理灭人欲(人生观);格物致知(方法论)(2)内容:识字习字;儒家经典;规范礼仪。影响:理学思想广泛传播;理学规范对民间生活影响巨大。20.变化:门第观念淡化(或科举制面向全社会开放;出身平民家庭的士人进入政坛);社会成员身份趋于平等(或贱民数量减少或地位提高;人身依附关系松弛);国家对社会的控制相对松弛(或土地买卖典当等基本不受官府干预)。从原因角度:科举制逐渐完善;商品经济日益发展;租佃制的发展;国家政策的调整(国家“崇文抑武”的政策;政府实行不抑兼并政策;抑商政策有所放松;)从影响角度:促进社会阶层流动,扩大统治基础;促进了商业贸易繁荣和市民阶层不断壮大;推动文化的繁荣、创新及文化下移。题号12345678910答案BAADCCADAD题号111213141516答案BCACBC

