还剩12页未读,
继续阅读
2024~2025学年山东省烟台市蓬莱区(五四制)九年级(上)期中化学试卷(含答案)
展开
这是一份2024~2025学年山东省烟台市蓬莱区(五四制)九年级(上)期中化学试卷(含答案),共15页。
相关试卷
山东省烟台市南部(五四制)2024~2025学年九年级(上)期中化学试卷(含答案):
这是一份山东省烟台市南部(五四制)2024~2025学年九年级(上)期中化学试卷(含答案),共13页。
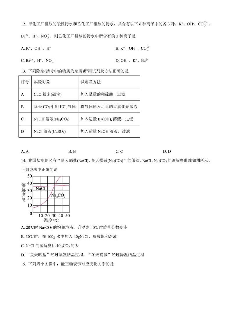
山东省烟台市蓬莱区2024-2025学年九年级上学期期中考试化学试题:
这是一份山东省烟台市蓬莱区2024-2025学年九年级上学期期中考试化学试题,文件包含山东省烟台市蓬莱区五四制2024-2025学年九年级上学期期中考试化学试题pdf、初四化学pdf等2份试卷配套教学资源,其中试卷共9页, 欢迎下载使用。
山东省烟台市蓬莱区2024届九年级下学期中考二模化学试卷(含答案):
这是一份山东省烟台市蓬莱区2024届九年级下学期中考二模化学试卷(含答案),共23页。试卷主要包含了单选题,多选题,填空题,实验题,计算题等内容,欢迎下载使用。

