


2024~2025学年江苏省徐州市高三(上)11月期中考试生物试卷(解析版)
展开
这是一份2024~2025学年江苏省徐州市高三(上)11月期中考试生物试卷(解析版),共28页。
一、单项选择题:共15题,每题2分,共30分。每题只有一个选项最符合题意。
1. 下列关于组成细胞化合物的叙述,正确的是( )
A. 几丁质由C、H、O三种元素组成
B. 水和无机盐能为细胞的生命活动提供能量
C. 胆固醇是构成植物细胞质膜的重要成分之一
D. 变性的蛋白质能与双缩脲试剂发生紫色反应
【答案】D
【分析】糖类是主要的能源物质,蛋白质是生命活动的主要承担着。
【详解】A、 几丁质是一种多糖,其组成元素为C 、H 、O 、N ,并非仅由 C、H 、O 三种元素组成,A错误;
B、 水和无机盐不能为细胞的生命活动提供能量,细胞的主要能源物质是糖类,B错误;
C、 胆固醇是构成动物细胞质膜的重要成分之一,植物细胞质膜不含胆固醇,C错误;
D、 变性的蛋白质只是其空间结构被破坏,肽键依然存在,所以能与双缩脲试剂发生紫色反应,D正确。
故选D。
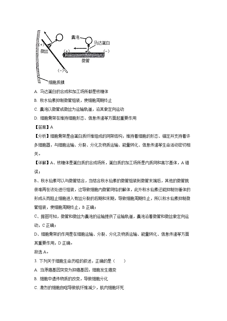
2. 细胞骨架主要由微管、微丝等结构组成,其参与囊泡的运输如图所示。下列叙述错误的是( )
A. 马达蛋白的合成和加工场所都是核糖体
B. 秋水仙素抑制微管组装,使细胞周期终止
C. 囊泡以微管或微丝为运输轨道,沿其做定向运动
D. 细胞骨架在维持细胞形态、信息传递等方面起重要作用
【答案】A
【分析】细胞骨架是由蛋白质纤维组成的网架结构,维持着细胞的形态、锚定并支持着许多细胞器,与细胞运输、分裂、分化及物质运输、能量转化、信息传递等生命活动密切相关。
【详解】A、核糖体是蛋白质的合成场所,蛋白质的加工场所是内质网和高尔基体,A错误;
B、秋水仙素可以与微管结合,当结合秋水仙素的微管组装到微管末端后,其他的微管就很难再在该处进行组装,这导致细胞内微管网络的解体,此外秋水仙素还能抑制纺锤体的形成从而阻止细胞进入有丝分裂的后期和末期,导致细胞周期终止,所以秋水仙素抑制微管组装,使细胞周期终止,B正确;
C、据图可知,微管和微丝为囊泡的运输提供了运输轨道,囊泡沿着微管和微丝做定向运动,C正确;
D、细胞骨架的作用是在细胞运输、分裂、分化及物质运输、能量转化、信息传递等方面其重要作用,D正确。
故选A。
3. 下列关于细胞生命历程的叙述,正确的是( )
A. 当原癌基因突变为抑癌基因,细胞发生癌变
B. 细胞中遗传物质的改变,导致细胞分化
C. 激烈的细胞自噬导致肌纤维减少,肌肉细胞坏死
D. 自由基攻击DNA 或蛋白质分子,引起细胞衰老
【答案】D
【分析】(1)细胞分化是指在个体发育中,由一个或一种细胞增殖产生的后代,在形态,结构和生理功能上发生稳定性差异的过程。细胞分化的实质:基因的选择性表达。(2)衰老细胞的特征:①细胞内水分减少,细胞萎缩,体积变小,但细胞核体积增大,染色质固缩,染色加深;②细胞膜通透性功能改变,物质运输功能降低;③细胞色素随着细胞衰老逐渐累积;④有些酶的活性降低;⑤呼吸速度减慢,新陈代谢减慢。(3)细胞癌变的原因:①外因:主要是三类致癌因子,即物理致癌因子、化学致癌因子和病毒致癌因子。②内因:原癌基因和抑癌基因发生基因突变。
【详解】A、细胞癌变的原因是原癌基因和抑癌基因发生了突变,A错误;
B、细胞分化的实质是基因的选择新表达,细胞中的遗传物质不发生改变,B错误;
C、激烈的细胞自噬可能会导致细胞凋亡,C错误;
D、自由基攻击DNA使基因突变,攻击蛋白质使蛋白质活性下降,可引起细胞衰老,D正确。
故选D。
4. 为了探究遗传物质的化学本质,科学家进行了坚持不懈的实验探索。下列叙述错误的是( )
A. 格里菲思实验中 R 型细菌转化为S 型细菌的实质是基因重组
B. 赫尔希和蔡斯与艾弗里的实验思路都是设法将DNA 和蛋白质分开
C. 艾弗里肺炎链球菌的转化实验运用了“减法原理”
D. 噬菌体侵染细菌的实验证明DNA 是主要的遗传物质
【答案】D
【分析】赫尔希和蔡斯以T2噬菌体为实验材料,利用放射性同位素标记的新技术,完成了对证明DNA是遗传物质的更具说服力的实验,即T2噬菌体侵染大肠杆菌的实验,其实验步骤是:分别用35S或32P标记噬菌体→噬菌体与大肠杆菌混合培养→噬菌体侵染未被标记的细菌→在搅拌器中搅拌,然后离心,检测上清液和沉淀物中的放射性物质;该实验证明DNA是遗传物质。
【详解】A、格里菲斯体内转化实验证明S型菌中存在某种转化因子,能将S型菌转化为R型菌,其实质是S型菌的部分DNA整合到了R型菌的DNA上,即发生了基因重组,A正确;
B、赫尔希和蔡斯与艾弗里的实验思路都是设法把DNA与蛋白质分开,研究各自的作用,B正确;
C、在艾弗里的肺炎链球菌转化实验中,每个实验组特异性地去除了一种物质,从而鉴定出DNA是遗传物质,利用了减法原理,C正确;
D、噬菌体侵染细菌实验,证明DNA是遗传物质。科学家做了一系列的实验后发现,原来绝大多是生物的遗传物质是DNA,只有少部分病毒以RNA作为遗传物质,由此得出DNA是主要的遗传物质这一结论,D错误。
故选D。
5. 下列有关家庭制作果酒、果醋、酸奶的叙述,错误的是( )
A. 操作过程可以不用严格控制无菌环境
B. 三种产物发酵后期均为酸性环境
C. 果酒发酵的适宜温度低于后两者
D. 果酒制作完成后方可进行果醋发酵
【答案】D
【分析】在利用酵母菌发酵时最好是先通入足够的无菌空气在有氧环境下一段时间使其繁殖,再隔绝氧气进行发酵;酒精发酵的最佳温度是在18℃~25℃,pH最好是弱酸性;醋酸菌好氧性细菌,当缺少糖源时和有氧条件下,可将乙醇(酒精)氧化成醋酸;当氧气、糖源都充足时,醋酸菌将葡萄汁中的糖分解成醋酸;醋酸菌生长的最佳温度是在30℃~35℃。
【详解】A、传统发酵技术的操作过程并不是在严格无菌的条件下进行的,A正确;
B、果酒发酵的产物是酒精和CO2,醋酸发酵的产物是醋酸,酸奶发酵的产物是乳酸,这些都是酸性物质,因此发酵后期均为酸性环境,B正确;
C、果酒发酵的适宜温度是18~30℃,醋酸发酵的适宜温度是30~35℃,酸奶发酵的适宜温度是30~37℃,因此果酒发酵的适宜温度低于后两者,C正确;
D、果醋发酵可在果酒发酵基础上进行,也可直接利用糖类进行果醋发酵,D错误。
故选D。
6. 下列关于生物进化的叙述,正确的是( )
A. 化石和同源器官为生物进化提供了直接证据
B. 有利突变和有害突变都可以为生物的进化提供原材料
C. 外来物种入侵能改变生物进化的速度,不能改变其方向
D. 突变和重组通过改变基因频率使生物朝着一定方向进化
【答案】B
【分析】现代生物进化理论的基本观点:种群是生物进化的基本单位,生物进化的实质在于种群基因频率的改变;突变和基因重组产生生物进化的原材料;自然选择使种群的基因频率发生定向的改变并决定生物进化的方向;隔离是新物种形成的必要条件。
【详解】A、具有同源器官的动物只能说明生物亲缘关系的远近而不能得知生物进化的历程。化石是研究生物进化最重要的、比较全面的证据,为生物进化提供了最直接的证据,A错误;
B、基因突变、基因重组和染色体变异都属于可遗传变异,其中基因突变和染色体变异统称为突变,突变具有不定向性,但是不管有利突变和有害突变都能为生物进化提供原材料,B正确;
C、外来物种入侵可以改变群落演替的速度和方向,从而改变生物进化的速度和方向,C错误;
D、基因重组一般不会改变基因频率。自然选择通过定向改变种群的基因频率使生物朝着一定的方向进化,D错误。
故选B。
7. 组蛋白修饰调控基因的表达如图所示。a~d代表生理过程,e代表结构。下列叙述错误的是( )
A. 图甲中a 促进基因的表达
B. 图甲中c与d碱基互补配对方式不完全相同
C. 图乙所示生理过程对应图甲中d
D. 图乙中g为3'端, f为5'端
【答案】D
【分析】表观遗传:指DNA序列不发生变化,但基因的表达却发生了可遗传的改变,即基因型未发生变化而表现型却发生了改变,如DNA的甲基化。DNA的甲基化:生物基因的碱基序列没有变化,但部分碱基发生了甲基化修饰,抑制了基因的表达,进而对表型产生影响。这种DNA甲基化修饰可以遗传给后代,使后代出现同样的表型。
【详解】A、从图中可以看出,a过程是组蛋白乙酰化,这一过程有利于DNA解旋,会促进基因的表达,A正确;
B、c过程是转录,d过程是翻译。转录中碱基互补配对方式是A-T、U-A、C-G;翻译中碱基互补配对方式是U-A、C-G,所以二者碱基互补配对方式不完全相同,B正确;
C、图乙所示生理过程是翻译,对应图甲中的 d 过程,C正确;
D、翻译时核糖体的移动方向是从mRNA的5'端到3'端,图乙中靠近g端核糖体上的肽链更短,故g为5'端, f为3'端,D错误。
故选D。
8. 下图①~④为某二倍体生物减数分裂不同时期的图像。下列叙述正确的是( )
A. 按减数分裂所属时期,细胞分裂图像先后顺序为③①②④
B. 图①细胞中染色体数目暂时加倍,含4个染色体组
C. 图③细胞中同源染色体联会,姐妹染色单体发生交换
D. 图④细胞中染色体数和 DNA 数是初级精母细胞的一半
【答案】A
【分析】题图分析,①细胞处于减数第一次分裂后期,②细胞处于减数第二次分裂后期,③细胞处于减数第一次分裂前期,④细胞处于减数第二次分裂末期。
【详解】A、①细胞同源染色体分离,非同源染色体自由组合为减数第一次分裂后期;②着丝粒分裂,姐妹染色单体分开,减数第二次分裂后期;③同源染色体两两配对发生联会,形成四分体,为减数第一次分裂前期;④次级精母细胞细胞膜向内凹陷,形成四个精细胞,为减数第二次分裂末期,即图中观察到的细胞图像按减数分裂所属时期先后排序为③①②④,A正确;
B、①细胞同源染色体分离,非同源染色体自由组合为减数第一次分裂后期,细胞中染色体数目未加倍,仍含有2个染色体组,B错误;
C、③同源染色题两两配对发生联会,形成四分体,为减数第一次分裂前期;同源的非姐妹染色单体发生交叉互换,C错误;
D、④细胞处于减数第二次分裂末期,由于该细胞分裂过程中DNA复制一次,而细胞连续分裂两次,因此,子细胞中染色体数目是初级精母细胞染色体数的一半,但DNA数不是初级精母细胞的一半。D错误。
故选A。
9. 下列关于动物细胞工程和植物细胞工程的叙述,正确的是( )
A. 植物组织培养和动物细胞培养均使用固体培养基
B. 促进动物细胞融合的方法均可用于诱导植物细胞融合
C. 植物体细胞杂交和动物细胞融合均可打破生殖隔离,培育新品种
D. 愈伤组织和iPS 细胞的诱导形成均发生了基因的选择性表达
【答案】D
【分析】促进动物细胞融合的方法有物理法(如电融合)、化学法(如聚乙二醇)、生物法(如灭活的病毒);用于植物细胞融合的方法有物理法(如电融合、离心法)、化学法(如聚乙二醇、高Ca2+-高PH融合法)。
【详解】A、 植物组织培养使用固体培养基,而动物细胞培养使用液体培养基,A错误;
B、 促进动物细胞融合的方法有物理法(如电刺激)、化学法(如聚乙二醇)、生物法(如灭活的病毒),其中灭活的病毒诱导法是动物细胞融合特有的方法,不能用于植物细胞融合,B错误;
C、 植物体细胞杂交可打破生殖隔离,培育新品种;动物细胞融合可制备单克隆抗体等,但动物细胞融合不能培育新品种,C错误;
D、 愈伤组织是植物细胞脱分化形成的,iPS细胞(诱导多能干细胞)是诱导分化形成的,它们的诱导形成均发生了基因的选择性表达,D正确。
故选D。
10. 培养基可用于培养、分离、鉴定、保存微生物。下列叙述正确的是( )
A. 牛肉膏蛋白胨培养基和MS 培养基分别培养细菌和酵母菌
B. 稀释涂布平板法常用于菌种的纯化和计数,不宜用于菌种的保藏
C. 培养乳酸菌的培养基需要添加维生素,且需将其pH调至中性或弱碱性
D. 添加青霉素和四环素的选择培养基可抑制细菌生长,选择培养出酵母菌和放线菌
【答案】B
【分析】培养基按照物理性质分为固态、液态和半固态。按照化学性质分为天然和合成培养基。按照功能分为选择和鉴别培养基。
【详解】A、 牛肉膏蛋白胨培养基可用于培养细菌,MS培养基用于植物组织培养,酵母菌常用麦芽汁琼脂培养基培养,A错误;
B、 稀释涂布平板法能将微生物分散成单个细胞,形成单个菌落,常用于菌种的纯化和计数,由于该方法不能长期保存菌种,所以不宜用于菌种的保藏,B正确;
C、 乳酸菌是厌氧菌,培养乳酸菌的培养基需要添加维生素,且需将其pH调至酸性,C错误;
D、 青霉素和四环素可抑制细菌和放线菌生长,D错误。
故选B。
11. 分批发酵中的细菌生长曲线如图所示,下列叙述正确的是( )
A. 发酵工程以单一菌种的固体发酵或半固体发酵为主
B. 阶段③时期的微生物性质稳定,常用作菌种保藏
C. 阶段④时期菌体数量下降的主要原因有营养物质匮乏等
D. 单细胞蛋白是从发酵菌体中提取的蛋白质,可用作食品添加剂
【答案】C
【分析】(1)发酵是指人们利用微生物,在适宜的条件下,将原料通过微生物的代谢转化为人类所需要的产物的过程;人们可以通过传统发酵技术或发酵工程来进行发酵生产;传统发酵以混合菌种的固体发酵及半固体发酵为主,发酵工程一般包括菌种的选育和培养物、产物的分离和提纯等环节,且发酵工程以单一菌种的液体发酵为主。
(2)据图分析可知①表示调整期,②表示对数期,③表示稳定期,④表示衰亡期。
【详解】A、发酵是指人们利用微生物,在适宜的条件下,将原料通过微生物的代谢转化为人类所需要的产物的过程,传统发酵以混合菌种的固体发酵及半固体发酵为主,发酵工程则以单一菌种的液体发酵为主,A错误;
B、细菌数量在②对数期持续快速生长,此时期的细菌常作为生产用的菌种,B错误;
C、从细菌生长曲线中可以看出,在衰亡期的细菌数目急剧下降,菌体死亡的原因可能是营养物质匮乏、代谢废物积累,C正确;
D、单细胞蛋白指发酵获得的微生物菌体,不是从微生物细胞提取的蛋白质,D错误。
故选C。
12. 下列关于消毒与灭菌的方法和原理的叙述,正确的是( )
A. 牛奶、啤酒一般采用巴氏消毒法,即在80℃~90℃处理30min
B. 对培养皿进行灭菌处理既可用高压蒸汽灭菌法也可用干热灭菌法
C. 高压蒸汽灭菌锅内残留少量冷空气有助于提高蒸汽温度,增强灭菌效果
D. 干热灭菌通过破坏核酸的磷酸二酯键及蛋白质的氢键导致微生物的死亡
【答案】B
【分析】灭菌指用强烈的物理或化学方法杀灭所有微生物,包括致病的和非致病的,以及细菌的芽孢。常用的灭菌方法:灼烧灭菌、干热灭菌和高压蒸汽灭菌法。高压蒸汽灭菌适用于对一般培养基和玻璃器皿的灭菌,干热灭菌适用于空玻璃器皿的灭菌,微生物接种时的金属接种工具和试管口可以用灼烧灭菌。
【详解】A、煮沸消毒法是在100℃煮沸5~6分钟可以杀死微生物细胞和一部分芽孢,但对于牛奶这些不耐高温的液体,使用巴氏消毒法,在75~90℃中保温15秒,不仅可以杀死牛奶中的微生物,还可以使牛奶的营养成分不被破坏,A错误;
B、培养皿、吸管可用干热灭菌法灭菌,也可用高压蒸汽灭菌法灭菌,B正确;
C、用高压蒸汽灭菌锅对培养基灭菌时,开始阶段需打开排气阀排尽锅内冷空气,否则可能灭菌的温度达不到要求,C错误;
D、干热灭菌通过破坏核酸的氢键及蛋白质的氢键导致微生物的死亡,D错误。
故选B。
13. 下列关于实验设计、操作与现象的叙述,正确的是( )
A. 先将淀粉溶液与淀粉酶溶液在设定温度下保温一段时间,再混匀
B. 观察洋葱根尖分生区细胞有丝分裂时,可看到细胞板逐渐向四周扩展形成细胞壁
C. 探究酵母菌细胞呼吸方式时,可用酸性重铬酸钾检测 CO2的生成情况
D. 色素提取的原理是不同种类的色素在层析液中的溶解度不同
【答案】A
【分析】(1)CO2使溴麝香草酚蓝水溶液由蓝变绿再变黄。橙色的重铬酸钾溶液在酸性条件下与酒精反应呈灰绿色。
(2)酶是由活细胞产生的具有催化作用的有机物,大多数酶是蛋白质,少数酶是RNA;酶的特性:专一性、高效性、作用条件温和;酶促反应的原理:酶能降低化学反应所需的活化能。
【详解】A、酶具有高效性,在探究酶活性的实验中应先把预设的酶促反应条件设置好后再让酶与底物接触,A正确;
B、观察洋葱根尖分生区细胞有丝分裂时,细胞已经死亡,不可看到细胞板逐渐向四周扩展形成细胞壁的动态过程,B错误;
C、酸性重铬酸钾用于检测细胞呼吸产生的酒精,C错误;
D、提取绿叶中的色素,其原理叶绿体的色素易溶于无水乙醇等有机溶剂中,D错误。
故选A。
14. 用黑藻为实验材料,观察植物细胞的质壁分离和复原。下列叙述合理的是( )
A. 黑藻叶片中叶绿体的存在会干扰实验现象的观察
B. 用镊子从黑藻新鲜枝上取一片幼嫩小叶放入水滴
C. 细胞在发生质壁分离的过程中,吸水能力逐渐减弱
D. 在高倍镜下能看到黑藻叶绿体内部的各种结构
【答案】B
【分析】成熟的植物细胞构成渗透系统,可发生渗透作用.
质壁分离的原因:外因:外界溶液浓度>细胞液浓度;内因:原生质层相当于一层半透膜,细胞壁的伸缩性小于原生质层.做植物细胞质壁分离实验要选择有颜色的材料,有利于实验现象的观察。
【详解】A、黑藻叶片进行植物细胞质壁分离和复原实验,叶绿体的存在不会干扰实验现象的观察,而且有利实验观察,叶绿体的存在,可以作为参考,通过绿色范围判断吸水和失水的情况,A错误;
B、藓类的叶、黑藻的叶子薄而小,叶绿体清楚,可取整个小叶直接制片,B正确;
C、在细胞发生质壁分离的过程中,细胞不断失水,细胞液浓度变大,细胞的吸水能力逐渐增强,C错误;
D、在高倍镜下观察到的叶绿体呈椭圆形,叶绿体的外膜、内膜和类囊体属于亚显微结构,必须借助于电子显微镜才能观察到,D错误。
故选B。
15. 下列关于生物学实验所用试剂的叙述,错误的是( )
A. 为便于观察人口腔上皮细胞,需要用稀碘液对其染色
B. 进行DNA 粗提取时,加入的研磨液中往往含有洗涤剂和食盐
C. 检测核桃种子子叶细胞中脂肪时,常用体积分数为50%的乙醇溶液洗去浮色
D. 低温诱导染色体数量加倍时,常用卡诺氏液使组织中的细胞相互分离开来
【答案】D
【分析】酒精是生物实验常用试剂之一,如检测脂肪实验中需用体积分数为50%的酒精溶液洗去浮色;观察植物细胞有丝分裂实验和低温诱导染色体数目加倍实验中都需用体积分数为95%的酒精对材料进行解离;绿叶中色素的提取和分离实验中需用无水酒精来提取色素;果酒和果醋制作实验中可用体积分数为70%的酒精进行消毒;DNA的粗提取和鉴定中可以体积分数为95%的冷酒精进一步纯化DNA等。据此答题。
【详解】A、人口腔上皮细胞细胞核里有染色体,染色体容易被碱性染料染成深色,为了便于清晰观察细胞核等结构,需用稀碘液对细胞进行染色,A正确;
B、进行DNA 粗提取时,加入的研磨液中往往含有洗涤剂和食盐,洗涤剂的作用是瓦解细胞膜,食盐的作用是溶解DNA,B正确;
C、观察细胞中的脂肪颗粒时常用苏丹Ⅲ染料,苏丹Ⅲ染料易溶于有机溶剂,因此在观察细胞中的脂肪颗粒时,常用体积分数为50%的乙醇溶液洗去浮色,C正确;
D、低温诱导染色体数量加倍时,常用解离液使组织中的细胞相互分离开来,卡诺氏液的作用是固定细胞的形态,D错误。
故选D。
二、多项选择题:共4题,每题3分,共12分。每题有不止一个选项符合题意。每题全选对者得3分,选对但不全的得1分,错选或不答的得0分。
16. 端粒酶作用过程如图所示,下列叙述正确的是( )
A. 端粒酶是一种逆转录酶,它由 RNA 和蛋白质组成
B. 端粒酶以自身DNA 为模板,合成核苷酸序列,加到新合成链末端
C. 一般情况下,动物的干细胞和癌细胞中的端粒酶活性较高
D. 端粒随着细胞分裂次数增加而逐渐缩短,到一定程度后,细胞会衰老与死亡
【答案】ACD
【分析】端粒是真核生物染色体末端的一种特殊结构,实质上是一段重复序列,作用是保持染色体的完整性。DNA每复制一次,端粒就缩短一点,所以端粒的长度反映细胞复制潜能,被称作细胞寿命的“有丝分裂钟”。
【详解】A、从图中可以看出,端粒酶以自身的 RNA 为模板合成 DNA,由此可知,端粒酶是一种逆转录酶,它由 RNA 和蛋白质组成,A正确;
B、端粒酶是由RNA 和蛋白质组成,以是自身RNA 为模板,合成核苷酸序列,B错误;
C、一般来说,动物的干细胞和癌细胞具有较强的分裂能力,而端粒酶与细胞分裂过程中端粒的长度维持有关,因此其端粒酶活性较高,C正确;
D、端粒是真核生物染色体末端的一种特殊结构,实质上是一段重复序列,作用是保持染色体的完整性,端粒随着细胞分裂次数增加而逐渐缩短,到一定程度后,细胞会衰老与死亡,D正确。
故选ACD。
17. 控制玉米的易倒伏(H)和抗倒伏(h)、抗病(R)和易感病(r)的两对基因独立遗传。培育优良品种抗倒伏抗病又抗虫(D)玉米(hhRRD)的过程如图所示,下列叙述错误的是( )
A. 方法I常用秋水仙素处理萌发的种子或幼苗使染色体数量加倍
B. 与方法Ⅱ相比,方法Ⅰ可以明显缩短育种年限
C. 方法Ⅲ能够诱导基因发生定向改变,提高基因突变的频率
D. 抗虫基因D 可用农杆菌转化法导入玉米的胚性愈伤组织中
【答案】C
【分析】根据题意和图示分析可知:方法Ⅰ是单倍体育种,原理是染色体变异;方法Ⅱ是杂交育种,原理是基因重组;方法Ⅲ是诱变育种,原理是基因突变。
【详解】A、方法I是通过单倍体育种的方式获得抗倒伏抗病又抗虫玉米的,该育种方式常用秋水仙素处理萌发的种子或幼苗,抑制纺锤体的形成,使得已经复制的染色体不能移向两极,细胞也不分裂,从而得到染色体数目加倍的细胞,A正确;
B、方法I是单倍体育种,与方法Ⅱ(杂交育种)相比,通过方法I(单倍体育种)得到的个体是纯合子,可以直接用于生产,从而明显缩短了育种年限,B正确;
C. 方法Ⅲ为诱变育种,其原理是基因突变,但基因突变具有不定向性、低频性和多害少利性等特点,诱变育种只是提高了基因突变的频率,而不能使基因发生定向改变,C错误;
D、 农杆菌转化法是植物基因工程中常用的一种方法,它利用农杆菌的天然转化系统,将目的基因导入植物细胞并整合到植物细胞的基因组中。在玉米的基因工程中,抗虫基因D就可以通过农杆菌转化法导入玉米的胚性愈伤组织中,从而获得抗虫转基因玉米,D正确。
故选C。
18. 图1为某家系甲、乙两种遗传病的系谱图,甲病由等位基因A/a控制,乙病由等位基因B/b控制,且乙病的致病基因位于X染色体上。对图1部分个体的相应基因进行凝胶电泳分离,得到图2所示带谱(四种条带各代表一种基因)。下列叙述正确的是( )
A. 甲病是常染色体隐性遗传病,乙病是X染色体隐性遗传病
B. 检测Ⅱ5关于两对基因的带谱,对应图2中条带1、2、3、4
C. Ⅲ2甲病致病基因,一个来自Ⅱ1,另一个来自I1或I2
D. II3和II4再生育一个既患甲病又患乙病男孩的概率是 I/6
【答案】ACD
【分析】判断遗传病的口诀“无中生有为隐性,隐性遗传看女病,女病父正非伴性”,“有中生无为显性,显性遗传看男病,男病母女正非伴性”。
【详解】A、I1和I2正常,但生有患甲病的女儿,所以甲遗传病是常染色体隐性遗传病。乙病的致病基因位于X染色体上,且I4患乙病但生有正常的女儿,所以乙病为伴X染色体隐性遗传病,A正确;
B、I4患乙病,基因型为XbY,不含B基因,因此图2中条带4为B基因,Ⅱ4患两种病,不含A基因,因此条带1为A基因,Ⅲ1患甲病不患乙病,基因型为aaXBY,因此条带2为a基因,故条带3为b基因,即条带1~条带4分别代表基因A、a、b、B,根据Ⅱ4患两种病,可知I3、I4基因型分别为AaXBXb、AaXbY,Ⅱ5的基因型是AAXBXb或AaXBXb,所以检测Ⅱ5的基因带谱,其可能具有的条带是1、2、3、4或1、3、4,B错误;
C、Ⅲ2的基因型是aaXbXb,一个a来自Ⅱ1,另一个a来自I1或I2,C正确;
D、I1基因型为AaXBXb,I2基因型为AaXBY,Ⅱ3的基因型是1/3AAXBY、2/3AaXBY,Ⅱ4的基因型是aaXbXb,所以Ⅱ3和Ⅱ4再生育一个患甲病的孩子的概率是2/3×1/2=1/3,生育患乙病男孩的概率是1/2,所以Ⅱ3和Ⅱ4再生育一个既患甲病又患乙病男孩的概率为1/3×1/2=1/6,D正确。
故选ACD。
19. 杜泊羊以其生长速度快、肉质好等优点,被称为“钻石级”肉用绵羊。科研工作者通过胚胎工程快速繁殖杜泊羊的流程如图所示,下列叙述正确的是( )
A. 通过注射促性腺激素处理乙羊可获得更多的卵母细胞
B. 甲、乙、丁三只羊需进行同期发情处理,丙羊不需要
C. 早期胚胎和重构胚需用物理或化学方法激活后方可移植
D. 普通绵羊丁不会对植入的早期胚胎和重构胚产生排斥反应
【答案】ACD
【分析】分析题图:图示为通过胚胎工程快速繁殖杜泊羊的流程,杜泊羊的产生采用了体外受精(精子的采集和获能、卵母细胞的采集和培养、受精)、早期胚胎培养和胚胎移植等技术。
【详解】A、可以用促性腺激素处理乙羊促进超数排卵,A正确;
B、需要对乙和丁进行同期发情处理,B错误;
C、早期胚胎和重构胚还需用物理或化学方法激活,其目的是使重构胚完成细胞分裂和发育进程,C正确;
D、经同期发情处理后的受体对移入子宫的外来胚胎基本上不发生免疫排斥反应,D正确。
故选ACD。
三、非选择题:共5题,共58分。除特别说明外,每空1分。
20. 线粒体DNA (mtDNA) 编码的13个蛋白定位于线粒体内膜,最新研究发现,其中指导细胞色素b(CYTB)合成的mRNA 还可以进入细胞质,使用细胞质核糖体的标准遗传密码编码一个含有 187个氨基酸的蛋白质 (CYTB-187AA),CYTB-187AA 再进入线粒体发挥生理作用,其过程如下图所示。请回答下列问题:
(1)CYTB-187AA在细胞质翻译后定位到线粒体基质中,其特异性与氨基酸的_____有关。参与CYTB-187AA 合成和转运的细胞器有_____(从①~⑥选填)。
①核糖体 ②内质网 ③高尔基体 ④溶酶体 ⑤线粒体 ⑥中心体
(2)CYTB-187AA 经过TOM-TIM 蛋白复合体转运至线粒体中,进入方式属于_____; 其进入线粒体的过程体现了线粒体内膜具有_____的功能。
(3)线粒体基因表达过程中的密码系统与通用的密码系统有所差别。哺乳动物 mtDNA 的遗传密码UGA编码色氨酸,AGA 和AGG不是精氨酸的密码子,而是终止密码子,因而,在线粒体密码系统中有AGA、AGG、_____4个终止密码子。
(4)mtDNA 编码的CYTB参与有氧呼吸第_____阶段电子的传递,CYTB-187AA 与线粒体磷酸转运蛋白 (SLC25A3) 结合调节_____的合成。
(5)研究发现CYTB-187AA 通过卵巢卵泡调节雌性小鼠的生育能力。请利用以下材料及用具,设计实验证明上述结论(CYTB-187AA 基因敲降小鼠的CYTB-187AA 基因表达水平降低)。
【实验材料及用具】
雌性野生型小鼠,基因编辑工具,显微镜,实时荧光定量PCR(RT-qPCR) 试剂等。
【实验步骤】
Ⅰ.获得_____的小鼠:取部分雌性野生型小鼠使用基因编辑技术(如CRISPR/Cas9),使编码 CYTB-187AA 的mRNA 沉默。
Ⅱ.验证效果:从等量步骤Ⅰ小鼠和野生型小鼠中分别提取卵巢组织的_____,通过逆转录得到cDNA,使用RT-qPCR技术检测两种小鼠CYTB-187AA 基因的表达水平并对比。
Ⅲ.饲养:选取等量步骤Ⅰ小鼠和野生型小鼠在相同条件下饲养,确保饲养环境一致。
Ⅳ.检测_____:在小鼠性成熟后,对两种小鼠进行卵巢切除,使用显微镜观察、计数,记录并比较两种小鼠的差异。
【答案】(1)①. 数目、种类和排序 ②. ①⑤
(2)①. 协助扩散 ②. 控制物质进出 (3)UAA、UAG
(4)①. 三 ②. ATP
(5)①. CYTB-187AA基因沉默小鼠 ②. mRNA ③. 卵泡数量
【分析】转录过程以四种核糖核苷酸为原料,以DNA分子的一条链为模板,在RNA聚合酶的作用下消耗能量,合成RNA。
翻译过程以氨基酸为原料,以转录过程产生的mRNA为模板,在酶的作用下,消耗能量产生多肽链。多肽链经过折叠加工后形成具有特定功能的蛋白质。
(1)题意显示,CYTB-187AA在细胞质翻译后定位到线粒体基质中,其特异性与氨基酸的种类和排序有关。CYTB-187AA的合成发生在细胞质基质的核糖体上,参与CYTB-187AA 合成和转运的细胞器有①核糖体和⑤线粒体,因为该蛋白质作为一种胞内蛋白,其转运过程不需要高尔基体的参与,溶酶体作为细胞中的消化车间,也不参与蛋白质的转运,而线粒体作为动力工厂,为蛋白质的合成和转运过程提供能量,即参与CYTB-187AA 合成和转运的细胞器有①② ⑤。
(2)CYTB-187AA 经过TOM-TIM 蛋白复合体转运至线粒体中,进入方式属于协助扩散,该过程需要消耗能量,其进入线粒体的过程体现了线粒体内膜具有控制物质进出的功能。
(3)线粒体基因表达过程中的密码系统与通用的密码系统有所差别。哺乳动物 mtDNA 的遗传密码UGA编码色氨酸,AGA 和AGG不是精氨酸的密码子,而是终止密码子,因而,在线粒体密码系统中有AGA、AGG、UAA、UAG等4个终止密码子,因此在线粒体中和细胞质基质中的核糖体上合成的蛋白质的氨基酸序列有差别。
(4)结合图示可知,mtDNA 编码的CYTB位于线粒体内膜上,因而参与有氧呼吸第三阶段电子的传递,CYTB-187AA 与线粒体磷酸转运蛋白 (SLC25A3) 结合调节ATP的合成。
(5)本实验的目的是验证CYTB-187AA 通过卵巢卵泡调节雌性小鼠的生育能力,实验的自变量为CYTB编码的蛋白质CYTB-187AA的有无,因变量为雌性小鼠的卵泡数量;实验过程中需要控制无关变量一致,设置对照,遵循单一变量原则,实验步骤为:
Ⅰ.获得CYTB-187AA基因沉默小鼠雌性小鼠:取部分雌性野生型小鼠使用基因编辑技术(如CRISPR/Cas9),使编码 CYTB-187AA 的mRNA 沉默。
Ⅱ.验证效果:从等量步骤Ⅰ小鼠和野生型小鼠中分别提取卵巢组织的mRNA,通过逆转录得到cDNA,使用RT-qPCR技术检测两种小鼠CYTB-187AA 基因的表达水平并对比。
Ⅲ.饲养:选取等量步骤Ⅰ小鼠和野生型小鼠在相同条件下饲养,确保饲养环境一致,保证实验设计的单一变量原则。
Ⅳ.检测卵泡数量:在小鼠性成熟后,对两种小鼠进行卵巢切除,使用显微镜观察、计数,记录并比较两种小鼠的差异。根据验证目的可推测实验鼠卵巢中看到的卵泡数量应该少于野生鼠。
21. 窑湾绿豆烧酒,香醇甜美,久享盛誉,被列为江苏省新沂市地方特产。它是以优质白酒为基酒,佐以红参、桂花、砂仁、杜仲等48余味名贵中药材和冰糖、蜂蜜勾兑而成,其色宛如绿豆汤。制作的工艺流程如图1所示。请回答下列问题:
(1)蒸稻壳的目的除了去除稻壳中残留的农药、霉烂味,还有_____作用。蒸馏后要进行快速冷却,目的是为了防止_____。
(2)菌种选育过程,为了纯化酵母菌,操作如图2所示。该过程的接种方法是_____,接种工具进行了_____次灼烧灭菌。扩大培养目的是_____,使用的培养基按物理性质分类,属于_____培养基。
(3)绿豆烧酒的生产流程中,没有严格的灭菌操作,但发酵过程几乎不会受杂菌污染影响,这是因为_____。主发酵结束后,发酵液还不适合饮用,需要在低温、_____环境中储存一段时间进行后发酵,这样才能形成醇香柔和的绿豆烧酒。
(4)为了筛选优势酿酒酵母菌,将从发酵罐中分离得到的酵母菌编号为T24和F12,进行酒精、SO2耐受性试验。试验结果如图3所示。
综合耐受性试验的研究结果,确定_____为优势葡萄酒酵母菌,理由有_____。
【答案】(1)①. 消毒(去除杂菌)②. 温度过高杀死酒曲中的微生物
(2)①. 平板划线法 ②. 6 ③. 增加菌种数量 ④. 液体
(3)①. 缺氧和酸性环境条件下酵母菌可以生长繁殖,而绝大多数其他微生物因无法适应而受到抑制 ②. 密闭
(4)①. F12 ②. 酒精浓度与SO2含量相同的条件下,酵母菌编号为F12的发酵速率均高于T24,说明的编号为F12酵母菌的耐受性高于编号为T24的酵母菌
【分析】在微生物学中,将允许特定种类的微生物生长,同时抑制或阻止其他种类微生物生长的培养基,称为选择培养基。虽然各种培养基的具体配方不同,但一般都含有水、碳源(提供碳元素的物质)、氮源(提供氮元素的物质)和无机盐。另外还需要满足微生物生长对pH、特殊营养物质以及氧气的要求。例如,培养乳酸杆菌时需要在培养基中添加维生素,培养霉菌时需将培养基的pH调至酸性,培养细菌时需将pH调至中性或微碱性,培养厌氧微生物时则需要提供无氧的条件。
微生物常见的接种的方法:
①平板划线法:将已经熔化的培养基倒入培养皿制成平板,接种,划线,在恒温箱里培养。在线的开始部分,微生物往往连在一起生长,随着线的延伸,菌数逐渐减少,最后可能形成单个菌落。
②稀释涂布平板法:将待分离的菌液经过大量稀释后,均匀涂布在培养基表面,经培养后可形成单个菌落。
(1)蒸稻壳的目的除了去除稻壳中残留的农药、霉烂味,还有消毒(去除杂菌)的作用,蒸米后,温度较高,通常需要进行冷却,再加入酒曲,其目的是防止温度过高杀死酒曲中的微生物。
(2)纯化菌种时,图2的接种方法是平板划线法,在第一次接种和每次接种后都需要灼烧接种环,图2中一共划线5次,故接种环需要灼烧6次,此外还可采用稀释涂布平板法接种。两种方法的原理相似,都是使聚集的菌种分散开,最后在平板上形成单个菌落。挑取单菌落进行扩大培养,其目的是增加菌种数量,使其处于对数生长期,即菌体代谢旺盛,增殖速度快,扩大培养使用液体培养基。按物理性质分类,该培养基属于液体培养基。
(3)传统做米酒的操作中没有进行严格的灭菌处理,但米酒并没有被杂菌污染而腐败,这是因为缺氧和酸性环境条件下酵母菌可以生长繁殖,而绝大多数其他微生物因无法适应而受到抑制。主发酵结束后,发酵液还不适合饮用,需要在低温、密闭环境中储存一段时间进行后发酵,这样才能形成澄清、成熟的啤酒。
(4)据图3分析可知酒精浓度与SO2含量相同的条件下,酵母菌编号为F12的发酵速率均高于T24,说明的编号为F12酵母菌的耐受性高于编号为T24的酵母菌。
22. 拟南芥保卫细胞含有叶绿体,K+、Cl⁻等参与气孔开度的调节。npql 是玉米黄质缺失的拟南芥突变体。图1表示拟南芥保卫细胞部分生理过程及npq1 突变作用机理。图2表示光反应过程中两种电子传递方式。请回答下列问题:
(1)图1中 ATP 合酶催化 ATP 合成的场所是_____,卡尔文循环需要光反应提供的物质有_____。从基因控制性状的角度分析,推测 npql 突变体形成的直接原因是_____。
(2)蓝光激活H⁺-ATP酶,主要是通过其C端的丝氨酸和苏氨酸磷酸化,随后保卫细胞中的_____与C端结合,由此质子泵产生_____,驱动保卫细胞吸收K⁺和Cl⁻。
(3)据图2分析,线性电子传递过程中,光反应中电子(e⁻)最初供体是_____,电子经PSII、Cb6/f和 PSI 最终传递到_____。环式电子传递过程中,传递到PSI的电子最终又传回Cb6/f,该过程没有NADPH的生成,产生跨膜的质子梯度用于合成ATP。为了适应强光环境,和线性电子传递相比,环式电子传递的优势有_____。
(4)研究表明,外源硒能提高盐胁迫下拟南芥的光合作用。请以一定浓度的NaCl溶液模拟盐胁迫,以Na2SeO3·5H2O为外源硒代表,完成探究外源硒提高拟南芥盐胁迫抗性作用机制的部分实验。
【答案】(1)①. 叶绿体类囊体薄膜 ②. ATP和NADPH ③. 相关基因发生突变通过控制酶的合成进而控制生物的形状
(2)①. 磷酸基团 ②. H+电化学势能
(3)①. H2O ②. NADP+ ③. 能够提高ATP/NADPH比例
(4)①. 拟南芥种子进行消毒 ②. NaCl处理再加上外源硒处理 ③. 测定各组叶片中色素含量
【分析】光合作用的光反应是一个非常复杂的物质与能量转变过程,它需要类囊体上多种蛋白复合体和电子传递体的参与才能将光能转变成电能。PSI和PSII指光合色素与各种蛋白质结合形成的大型复合物,叶绿素a(P680和P700)与蛋白质结合构成PSI和PSII。转化时处于特殊状态的叶绿素a在光的照射下﹐可以得失电子,从而将光能转换成电能。叶绿素a被激发而失去电子(e-),最终传递给NADP+。失去电子的叶绿素a变成一种强氧化剂,能够从水分子中夺取电子,使水分子氧化生成氧分子和氢离子(H+),叶绿素a由于获得电子而恢复稳态。
(1)结合图示可以看出,图1中 ATP 合酶催化 ATP 合成的场所是叶绿体类囊体薄膜,卡尔文循环需要光反应提供的物质有ATP和NADPH。从基因控制性状的角度分析,推测 npql 突变体形成的直接原因是相关基因通过控制酶的合成进而控制生物的形状。
(2)结合图示可知,蓝光激活H⁺-ATP酶,主要是通过其C端的丝氨酸和苏氨酸磷酸化,随后保卫细胞中的磷酸基团与C端结合,由此质子泵逆浓度转运H+,产生H+浓度差,驱动保卫细胞吸收K⁺和Cl⁻。
(3)据图2分析,线性电子传递过程中,光反应中电子(e⁻)最初供体是H2O,电子经PSII、Cb6/f和 PSI 最终传递到NADP+,最终形成NADPH,该过程中也有ATP的生成;环式电子传递过程中,传递到PSI的电子最终又传回Cb6/f,该过程没有NADPH的生成,产生跨膜的质子梯度用于合成ATP,即环式电子传递中,电子在PSⅠ和Cb6/f间循环,仅产生ATP不产生NADPH。为了适应强光环境,和线性电子传递相比,环式电子传递的优势能够提高ATP/NADPH比例,即产生更多的ATP。
(4)本实验的目的是验证外源硒能提高盐胁迫下拟南芥的光合作用,因此实验设计中需要给拟南芥高浓度的盐胁迫,同时还需要设计空白对照组,而后通过是否添加外源硒作为自变量,检测光合作用的变化(本实验中对各组叶片中色素的种类和含量进行了检测),结合表格信息信息完善实验步骤如下:
为了实验设计的严谨,排除实验中微生物活动的影响,第一步的操作是给拟南芥种子进行消毒:
第二步:分组实验,拟南芥播种生长30天后,取均等三组分别用完全营养液培养(对照组)、NaCl处理(高盐胁迫组)、②NaCl处理再加上外源硒处理。5天后取叶片鲜样分别保存于-80℃环境中用于生理指标的测定。
第三步:每组称取0.25g新鲜叶片分别置于3个研钵中,随后分别加入2mL体积分数为96%乙醇研磨至匀浆, 然后分别转移至25mL的容量瓶中摇匀, 室温下置暗处浸提,再用等浓度的乙醇定容, 摇匀后测定每组在663nm、649nm、470 nm 波长下的吸光度值, 根据公式进行测算,进而可以判断出各组叶片中色素的含量比较。支持结论的结果应该是第三组叶片中色素的含量高于第二组,接近第一组。
23. 卷翅(Cy)是在果蝇中较早发现的突变体之一,Cy基因先后被定位在染色体的多个位置,是遗传杂交中常用的标记基因。为了解卷翅果蝇的遗传规律,验证2个卷翅品系中的 Cy基因是否为等位基因,科研人员使用紫眼卷翅、红眼卷翅和野生型三个稳定遗传(自交后代不出现性状分离)的果蝇品系进行遗传杂交实验(不考虑X、Y染色体的同源区,均进行正反交)。请回答下列问题:
表1:三个品系杂交组合配伍
表2:F1自交
(1)生物学家_____最早用果蝇作实验材料,采用_____方法,证明了基因在染色体上。
(2)据表可知,翅形和眼色中,属于显性性状的是_____,卷翅基因和眼色基因分别位于_____染色体上(选填“常、常” “常、X” “X、常” “X、X”),组合4的F2中卷翅与正常翅之比不符合3∶1 的原因可能是_____。
(3)两个卷翅品系均可稳定遗传,推测卷翅品系中另有一个隐性致死基因s。试分析实验结果,在图中4 条染色体的相应位置标出基因s_____。(“+”表示野生型基因)
试从隐性致死基因角度分析组合3的F1中出现正常翅的原因_____。
(4)综合以上分析及组合3中F1表型及比例,推测两个卷翅品系的卷翅基因为等位基因,试分析其原因_____。
(5)据组合5的F2表型及比例分析,控制翅形和眼色的两对基因的遗传_____(选填“遵循”“不遵循”)自由组合定律。组合3的F1中红眼卷翅果蝇与组合5的 F2中红眼卷翅果蝇杂交,后代中红眼卷翅个体的比例为_____。
【答案】(1)①. 摩尔根 ②. 假说-演绎
(2)①. 卷翅、红眼 ②. 常、常 ③. 卷翅基因显性纯合致死
(3)①.
②. 两个卷翅果蝇品系的隐性致死基因不在染色体的同一位点(或两个卷翅果蝇品系的隐性致死基因为非等位基因)
(4)若两个卷翅基因位于非同源染色体上,则F1全为卷翅,不会出现正常翅个体;若两个卷翅基因为同源染色体上的非等位基因,则两个卷翅品系的杂交后代中卷翅与正常翅的数量比应为3:1
(5)①. 遵循 ②. 5/9
【分析】基因自由组合定律的实质:位于非同源染色体上的非等位基因的分离或组合是互不干扰的,在减数分裂过程中,同源染色体上等位基因分离的同时,位于非同源染色体上的非等位基因进行自由组合。
(1)生物学家摩尔根最早用果蝇作为实验材料,采用假说 - 演绎法,进行了果蝇的红、白眼实验,证明了基因在染色体上。
(2)从组合5,组合1中的红眼卷翅个体相互杂交得到的F2中翅形有卷翅和正常翅,眼色有红眼和紫眼,可知翅形和眼色中,属于显性性状的是卷翅、红眼。组合1、2杂交组合均进行正反交,两组实验正反交后F1的表现型及比例在雌、雄个体中相同,不考虑X、Y染色体的同源区,则卷翅基因和眼色基因均位于常染色体上。组合4:组合1中卷翅个体基因型相同,组合2中卷翅个体基因型相同,组合1或组合2中卷翅个体杂交后的F2中卷翅与正常翅之比不符合3∶1 的原因可能是卷翅基因纯合致死导致的。
(3)组合1、2中卷翅和野生型(正常翅)杂交,F1表现型均为卷翅♀:卷翅♂:正常翅♀:正常翅♂=1:1:1:1,说明组合1、2中卷翅个体均为杂合子。杂合子一般不能稳定遗传,但组合1、2中两卷翅品系均可稳定遗传,说明组合1中的卷翅个体相互杂交、组合2中的卷翅个体相互杂交后产生的正常翅个体无法存活。推测卷翅品系中有一个隐性致死基因s,基因s所在的位置为:,由于s基因与正常翅基因连锁,虽然卷翅品系为杂合子,但其品系内雌、雄个体杂交后,正常翅的果蝇含有两个s基因不能存活,所以能稳定遗传。组合3两种品系的卷翅个体杂交,F1中卷翅:正常翅=2:1,出现正常翅的原因是可能是:两个卷翅果蝇品系的隐性致死基因不在染色体的同一位点(或两个卷翅果蝇品系的隐性致死基因为非等位基因)。这两个品系的卷翅果蝇杂交后产生的正常个体虽含有两个s基因,但由于s基因在染色体上的位置不同,导致该正常翅个体能够存活。
(4)组合3紫眼卷翅和红眼卷翅个体关于翅形的基因都是杂合子,且在正常基因上存在隐性致死基因s。若这两个卷翅基因是非等位基因,紫眼卷翅中卷翅可用A基因表示,a表示正常基因,a所在的染色体上存在致死基因记为s1,记为as1;红眼卷翅中卷翅基因为B,b表示正常基因,b所在的染色体上存在致死基因记为s2,记为bs2。紫眼卷翅品系关于翅形的基因型可表示为Aas1bb,红眼卷翅品系关于翅形的基因型可表示为aaBbs2,AA、BB、as1as1、bs2bs2纯合致死。①若两个卷翅基因位于非同源染色体上:组合3两卷翅品系Aas1bb产生配子Ab:as1b=1:1,aaBbs2产生配子aB:abs2=1:1,两卷翅品系杂交,子代基因型及表现型为AaBb(卷翅)、aas1Bb(正常翅)、Aabbs2(卷翅)、aas1bbs2(正常翅),卷翅:正常翅=1:1;②若两个卷翅基因为同源染色体上的非等位基因:组合3两卷翅品系Aas1bb产生配子Ab:as1b=1:1,aaBbs2产生配子aB:abs2=1:1,两卷翅品系杂交,子代基因型及表现型为AaBb(卷翅)、aas1Bb(卷翅)、Aabbs2(卷翅)、aas1bbs2(正常翅),卷翅:正常翅=3:1。这两种情况均不满足题中紫眼卷翅×红眼卷翅,F1表型及比例卷翅:正常翅=2:1,所以两个卷翅品系的卷翅基因为等位基因。
(5)组合5是组合1中红眼卷翅个体相互杂交,产生的F2表型及比例符合9:3:3:1的变型,说明控制翅形和眼色的两对基因的遗传遵循自由组合定律。设眼色受基因A/a控制,A控制红眼,a控制紫眼;设翅形受C/c控制,C控制卷翅,c控制正常翅,且CC个体纯合致死,卷翅个体c所在的染色体上存在隐性致死基因s,记为cs,由于紫眼卷翅和红眼卷翅s基因所在位置不同,可以分别用s1、s2表示,cS1cS1、cS2cS2个体不能存活,所以亲代紫眼卷翅基因型为aaCcs1、红眼卷翅基因型为AACcs2、野生型基因型为AAcc。组合3紫眼卷翅(aaCcs1)×红眼卷翅(AACcs2)→F1中AaCC(CC纯合致死),红眼卷翅AaCcs1:红眼卷翅AaCcs2=1:1,红眼正常翅的基因型为Aacs1cs2。组合1紫眼卷翅(aaCcs1)×野生型(AAcc)→F1中红眼卷翅个体基因型为AaCc,组合5是将组合1中的红眼卷翅(AaCc)个体相互交配,由于CC纯合致死,F2中红眼卷翅个体基因型及比例为AACc:AaCc=1:2。组合3的F1中红眼卷翅果蝇(AaCcs1:AaCcs2=1:1)与组合5的 F2中红眼卷翅果蝇(AACc:AaCc=1:2)杂交,可以利用分离定律解决该问题,①考虑眼色这一组性状,组合3中红眼(Aa)与组合5的 F2中红眼(AA:Aa=1:2)杂交,子代红眼个体(A_)所占比例为;②考虑翅形这一组性状组合3中卷翅(Ccs1:Ccs2=1:1)与组合5的 F2中卷翅(Cc)杂交,子代中由于CC纯合致死,卷翅个体出现的概率是2/3;③组合3的F1中红眼卷翅果蝇与组合5的 F2中红眼卷翅果蝇杂交,后代中红眼卷翅个体的比例为。
24. 金属硫蛋白(MT) 是一类广泛存在于动植物和微生物体内的蛋白质,具有吸附Cd2+等重金属污染物的作用。科研人员构建了表达人MT的食品级乳酸菌(可在人体胃肠道中存活且具不定植、不产生内毒素等优点)。下图为表达人MT重组质粒pM-MGMT 的构建过程,α-半乳糖苷酶能降解蜜二糖进而合成乳酸使MBCP 平板上呈现亮黄色。四种限制酶识别序列及切割位点(N为任意碱基对)见下表。请回答下列问题:
(1)图中利用PCR 技术扩增MT基因,质粒pGSMT在反应体系中的作用是_____。该反应体系中加入Mg2+的作用是_____。
(2)限制酶SacⅠ和 HpaⅠ形成的末端分别是_____末端。图中过程①②③进行单酶切的是_____(填序号),其优点在于_____。三个过程均用到的酶是_____。
(3)结合以上分析,图1中引物1和引物2分别对应下表中的_____
(4)用电转化法将质粒pM-MGMT转入乳酸菌中,制备重组乳酸菌。α-半乳糖苷酶基因的作用是_____,切除红霉素抗性基因的原因是_____。将乳酸菌接种到含_____的MBCP培养基中筛选重组乳酸菌。
【答案】(1)①. 提供模板 ②. 激活TaqDNA聚合酶
(2)①. 黏性末端和平 ②. ②③ ③. 操作简单,便于质粒的环化
④. DNA连接酶 (3)引物c、引物a
(4)①. 作为标记基因,便于目的基因(或MT基因)的筛选与鉴定 ②. 制备的乳酸菌为食品级 ③. 蜜二糖
【分析】多聚酶链式反应扩增DNA片段:
PCR原理:在解旋酶作用下,打开DNA双链,每条DNA单链作为母链,以4种游离脱氧核苷酸为原料,合成子链,在引物作用下,DNA聚合酶从引物3'端开始延伸DNA链,即DNA的合成方向是从子链的5′端自3′端延伸的。实际上就是在体外模拟细胞内DNA的复制过程,DNA的复制需要引物,其主要原因是DNA聚合酶只能从3'端延伸DNA链。
PCR反应过程是:变性→复性→延伸
(1)根据图示,利用PCR 技术扩增MT基因,质粒pGSMT含有MT基因,在反应体系中的作用是提供模板,PCR反应体系中加入Mg2+的作用是激活TaqDNA聚合酶。
(2)根据表格,限制酶SacⅠ和HpaⅠ形成的末端分别是黏性末端和平末端,根据图示,图中过程①用SacI 、SphI酶切,使α-半乳糖苷酶基因定向插入,②用Ear I酶切,③用HpaI进行单酶切,单酶切优点是操作简单,便于质粒的环化,三个过程均用到的酶是DNA连接酶。
(3)根据图示,引物1应含有Ear I识别序列,对应引物c,引物2应先后含有Ear I、HpaI识别序列,对应引物a。
(4)根据题意,α-半乳糖苷酶能降解蜜二糖进而合成乳酸使MBCP 平板上呈现亮黄色,因此α-半乳糖苷酶基因的作用是作为标记基因,便于目的基因(或MT基因)的筛选与鉴定,切除红霉素抗性基因的原因是制备的乳酸菌为食品级,防止肠道菌产生红霉素抗性;将乳酸菌接种到含蜜二糖的的MBCP培养基中筛选重组乳酸菌。
实验目的
简要操作步骤
①_____
取适量的拟南芥种子, 加入lmL体积分数为70%的乙醇, 然后吸出乙醇,加入lmL无菌水, 充分晃动后吸出无菌水, 再加入质量分数为5%的次氯酸钠溶液, 吸出后, 用无菌水清洗4~5遍。
分组实验
拟南芥播种生长30天后,取均等三组分别用完全营养液培养、NaCl处理、②_____处理。5天后取叶片鲜样分别保存于-80℃环境中用于生理指标的测定。
③_____
每组称取0.25g新鲜叶片分别置于3个研钵中,随后分别加入2mL体积分数为96%乙醇研磨至匀浆, 然后分别转移至25mL的容量瓶中摇匀, 室温下置暗处浸提,再用等浓度的乙醇定容, 摇匀后测定每组在663nm、649nm、470 nm 波长下的吸光度值, 根据公式进行测算。
杂交组合
亲代
F1表型及比例
组合1
紫眼卷翅×野生型
全部红眼,
卷翅♀:卷翅♂:正常翅♀:正常翅♂=1:1:1:1
组合2
红眼卷翅×野生型
全部红眼,
卷翅♀:卷翅♂:正常翅♀:正常翅♂=1:1:1:1
组合3
紫眼卷翅×红眼卷翅
全部红眼,
卷翅:正常翅=2:1
杂交组合
F1
F2表型及比例
组合4
组合1或组合2中卷翅个体
卷翅:正常翅=2:1
组合5
组合1中红眼卷翅个体
红眼卷翅:紫眼卷翅:红眼正常翅:紫眼正常翅=6:2:3:1
限制酶
SacI
SphI
HpaI
Ear I
识别序列(5'→3')及切割位点▼
GAGCT▼C
GCATG▼C
GTT▼AAC
5´…CTCTTCN▼…3ˊ
3´…GAGAAGNNNN▲…5ˊ
引物
引物序列 (5’→3’)
引物a
ATCGCCTCTTCAGCCGTTAACAGATTAATAGTTTTAGC
引物b
ATCGCGTTAACCCCTCTTCAGAGATTAATAGTTTTAGC
引物c
GAGAGAGCTCGAAGAGTTAAGCACAACATGAACATT
引物d
GAGAGAGAGCTCGAAGTTAAGCACAACATGAACATT
相关试卷
这是一份2024~2025学年天津市北辰区高三(上)11月期中考试生物试卷(解析版),共19页。试卷主要包含了单选题,非选择题等内容,欢迎下载使用。
这是一份2024-2025学年江苏省徐州市铜山区高二(上)11月期中调研生物试卷(解析版),共24页。试卷主要包含了单项选择题,非选择题等内容,欢迎下载使用。
这是一份江苏省徐州市2024-2025学年高三上学期11月期中考试生物试卷(Word版附答案),文件包含江苏省徐州市2024-2025学年高三上学期11月期中生物试题docx、参考答案docx等2份试卷配套教学资源,其中试卷共10页, 欢迎下载使用。
