2024-2025学年河北省承德市兴隆县冀人版六年级上册期中考试科学试卷(原卷版)-A4
展开
这是一份2024-2025学年河北省承德市兴隆县冀人版六年级上册期中考试科学试卷(原卷版)-A4,共4页。试卷主要包含了填空,判断,选择题,综合题,研究电磁铁实验等内容,欢迎下载使用。
一、填空。(10分)
1. 没有人知道古生物确切的样子,但是人们可以通过从岩层中挖掘的_________,来了解古生物的相关信息。
2. 三峡水电站的发电过程实际上就是把水的________能转化为________能。
3. 研究电磁铁磁力大小时可以采用________实验。(选填:模拟或对比)
4. 街道两旁的路灯天黑自动点亮是应用了________控开关。
二、判断。(对的打“√”,错的打“×”,每小题2分,共30分)
5. 用紫色和白色两种不同颜色的豌豆进行人工授粉后,在第一代中,所有的豌豆花都是紫色的。( )
6. 在全班同学中,可能有与自己的几个特征相同的同学。( )
7. 在“探究电磁铁的磁性强弱与线圈的匝数的关系”实验中,只能改变线圈的匝数,其他实验条件要保持不变。( )
8. 能量在转换的过程中总量是不变的,所以我们不用节约使用能量。( )
9. 在我们的生活中,经常使用生物资源能源取暖、做饭等。( )
10. 不可再生能源要节约,可再生能源没必要节约。( )
11. 机器反复开关会消耗过多能源,短时间不用可以待机状态。( )
12. 热气球升空、走马灯旋转都是热能作用的结果。( )
13. 不能把我们自制铁钉电磁铁长时间连接在电池上。( )
14. 在工农业生产中,人们经常利用电磁铁搬运较重的铁质物品。为了让铁质物品从电磁铁上掉落进卡车车厢里,科学的方法是减小电磁铁线圈中的电流。( )
15. 参观学习后,小智和小伙伴们讨论了与生物多样性相关的问题,他们认为要多购买外地物种来兴隆放生、养殖,可以增加生物多样性。( )
16. 尚未成熟的小动物,个头没有妈妈高,声音也比较尖细,这些是动物的变异现象。( )
17. 为了节约能源,十字路口的红绿灯、公园里的路灯经常采用白炽灯。( )
18. 石油和天然气形成来源于被泥沙覆盖的动植物。( )
19. 走马灯转得快慢可能与风轮扇叶的多少或风轮扇叶距蜡烛的远近有关。( )
三、选择题。(20分)
20. 公园管理处里有小猫爱心驿站,细心的小智发现一只白色的猫妈妈生了两只黑白相间毛色的小猫,小智推测猫爸爸最有可能是__________。
A. 白猫
B. 橘色猫
C. 黑猫
21. 一般情况下,把一条蚯蚓切成两段后,能发育成两条蚯蚓,长大后的蚯蚓与原来的蚯蚓( )。
A. 有许多相似特征B. 没有相似特征C. 无法判断
22. 实验前,小明认为“电磁铁磁力大小与电流强弱有关”,这属于科学探究中的( )环节。
A. 提出问题B. 提出假设C. 得出结论
23. 反复弯折一段铁丝的过程中( )。
A. 热能转化为机械能B. 机械能转化为热能C. 化学能转化为热能
24. 关于能量控制,下列说法中错误是( )。
A. 刹车可以控制汽车将化学能转换成机械能
B. 从打开电扇到调节电扇风量大小,其中包含了能量的转换和控制
C. 使用能量控制装置可以节约能量
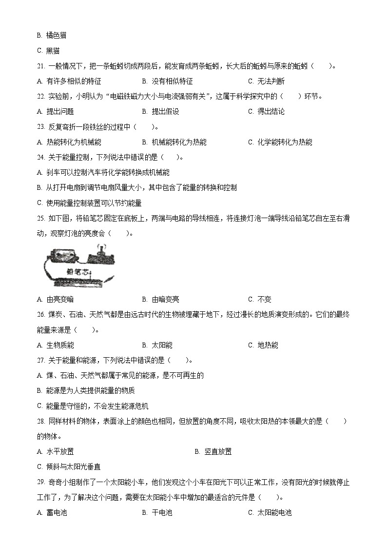
25. 如下图,将铅笔芯固定在底板上,两端与电路的导线相连,将连接灯泡一端导线沿铅笔芯自左至右滑动,观察灯泡的亮度会( )。
A. 由亮变暗B. 由暗变亮C. 不变
26. 煤炭、石油、天然气都是由远古时代的生物被埋藏于地下,经过漫长的地质演变形成的。它们的最终能量来源是( )。
A. 生物质能B. 太阳能C. 地热能
27. 关于能量和能源,下列说法中错误的是( )。
A. 煤、石油、天然气都属于常见的能源,是不可再生的
B. 能源是为人类提供能量的物质
C. 能量是守恒的,不会发生能源危机
28. 同样材料物体,表面涂上的颜色也相同,但放置的角度不同,吸收太阳热的本领最大的是( )的物体。
A. 水平放置B. 竖直放置
C. 倾斜与太阳光垂直
29. 奇奇小组制作了一个太阳能小车,他们发现这个小车在阳光下可以正常工作,没有阳光的时候就停止工作了,为了解决这个问题,需要在太阳能小车中增加的最适合的元件是( )。
A. 蓄电池B. 干电池C. 太阳能电池
四、综合题。(25分)
小明参观了博物馆,他在博物馆内看到了一块化石。
30. 上图是___________类动物的化石,推测依据是终生在水中生活,用鳃呼吸。
31. 这块化石是在山上被发现的,说明_________。
32. 古代的鱼类和现在的鱼类有一定的相似性,这是生物的___________现象。
33. 研究古生物的化石对人类有什么意义?
34. 阅读下面材料,完成相关题目。
猛犸象曾经是世界上最大的象之一,它有粗壮的腿,脚生四趾,头特别大,在其嘴部长出一对弯曲的大门牙。一头成熟的猛犸象,体长达5米,身高约3米,与亚洲象相近,门齿长1.5米左右,虽然身高不高,但身体肥硕,因而体重可达 6~8 吨。它身上披着黑色的细密长毛,皮很厚,具有极厚的脂肪层,厚度可达9厘米。
(1)根据材料,你判断猛犸象应该生活在寒冷地区。你作出这样判断的理由是( )
(2)根据你的判断,猛犸象的耳朵应该比亚洲象的耳朵( ) (选填“大”或“小”),这样的好处是( )。
35. 天气冷了,小明的爸爸从超市买了一台电热扇(如下图)来取暖,它的样子有点像电风扇。请你根据所学知识,完成下题。
(1)电风扇主要是将电能转换成________。
(2)电热扇主要是将电能转换成________。细心的小明在使用时还发现电热扇在工作时会出现红红的亮,电热扇还会把电能转换成________。旋钮开关,可以控制________的大小。
五、研究电磁铁实验。(15分)
下面是奇奇和同学对电磁铁的一些研究
36. 如图所示为研究电磁铁的实验装置,大头针的作用是( )。
A. 导电B. 反映电磁铁磁力大小C. 检测线圈弹力大小
37. 在这个实验中他们探究的问题是____________________________。
38. 在这个实验中改变的条件是_________________________________。
39. 实验中不能改变的条件是___________________________________。
40. 实验结论是:电池串联节数增加,电磁铁磁力____________________________。
电池节数(节)
电磁铁吸引大头针的数量(枚)
第一次
第二次
第三次
第四次
第五次
平均值
1
4
3
2
3
3
3
2
10
11
10
10
9
10
3
17
18
16
16
18
17
相关试卷
这是一份2024-2025学年河北省邢台市威县高公庄中心小学,经镇中心小学冀人版六年级上册期中考试科学试卷(原卷版)-A4,共4页。试卷主要包含了答题时间60分钟,满分100分,要求字体工整、笔迹清楚, 家里的空调、洗衣机利用的是, 古代钻木取火的过程就是的过程, 空调温控开关控制的是, 下列使用可再生能源是, 下列关于能源的说法,正确的是等内容,欢迎下载使用。
这是一份2024-2025学年河北省承德市兴隆县冀人版六年级上册期中考试科学试卷(解析版)-A4,共10页。试卷主要包含了填空,判断,选择题,综合题,研究电磁铁实验等内容,欢迎下载使用。
这是一份352,2023-2024学年河北省承德市兴隆县冀人版五年级上册期末考试科学试卷,共9页。试卷主要包含了填空,仔细判断,选择题,简答题,实验探究题等内容,欢迎下载使用。

