还剩21页未读,
继续阅读
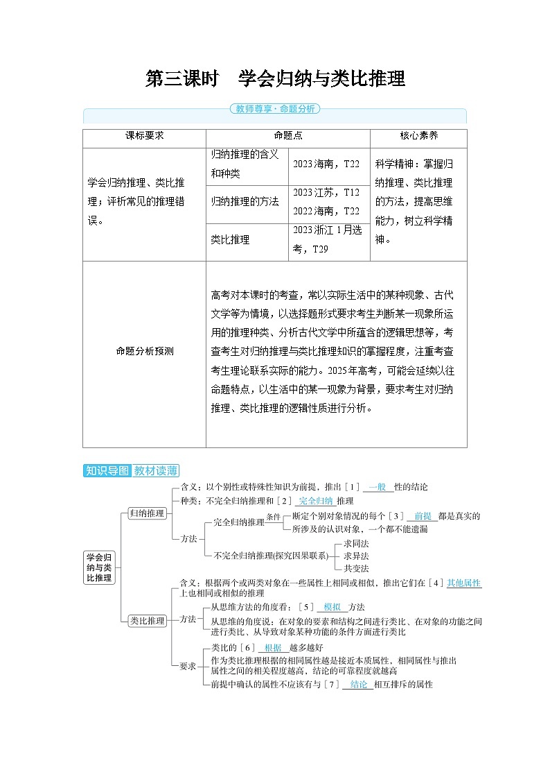
备战2025年高考政治精品教案选择性必修3逻辑与思维第二课遵循逻辑思维规则第三课时学会归纳与类比推理(Word版附解析)
展开
这是一份备战2025年高考政治精品教案选择性必修3逻辑与思维第二课遵循逻辑思维规则第三课时学会归纳与类比推理(Word版附解析),共24页。
相关教案
备战2025年高考政治精品教案选择性必修3逻辑与思维第二课遵循逻辑思维规则第二课时掌握演绎推理方法(Word版附解析):
这是一份备战2025年高考政治精品教案选择性必修3逻辑与思维第二课遵循逻辑思维规则第二课时掌握演绎推理方法(Word版附解析),共24页。
备战2025年高考政治精品教案选择性必修3逻辑与思维第二课遵循逻辑思维规则第一课时概念与判断(Word版附解析):
这是一份备战2025年高考政治精品教案选择性必修3逻辑与思维第二课遵循逻辑思维规则第一课时概念与判断(Word版附解析),共23页。
2025年高考政治精品教案选择性必修3 逻辑与思维 第二课 遵循逻辑思维规则 第二课时 掌握演绎推理方法:
这是一份2025年高考政治精品教案选择性必修3 逻辑与思维 第二课 遵循逻辑思维规则 第二课时 掌握演绎推理方法,共24页。

