还剩3页未读,
继续阅读
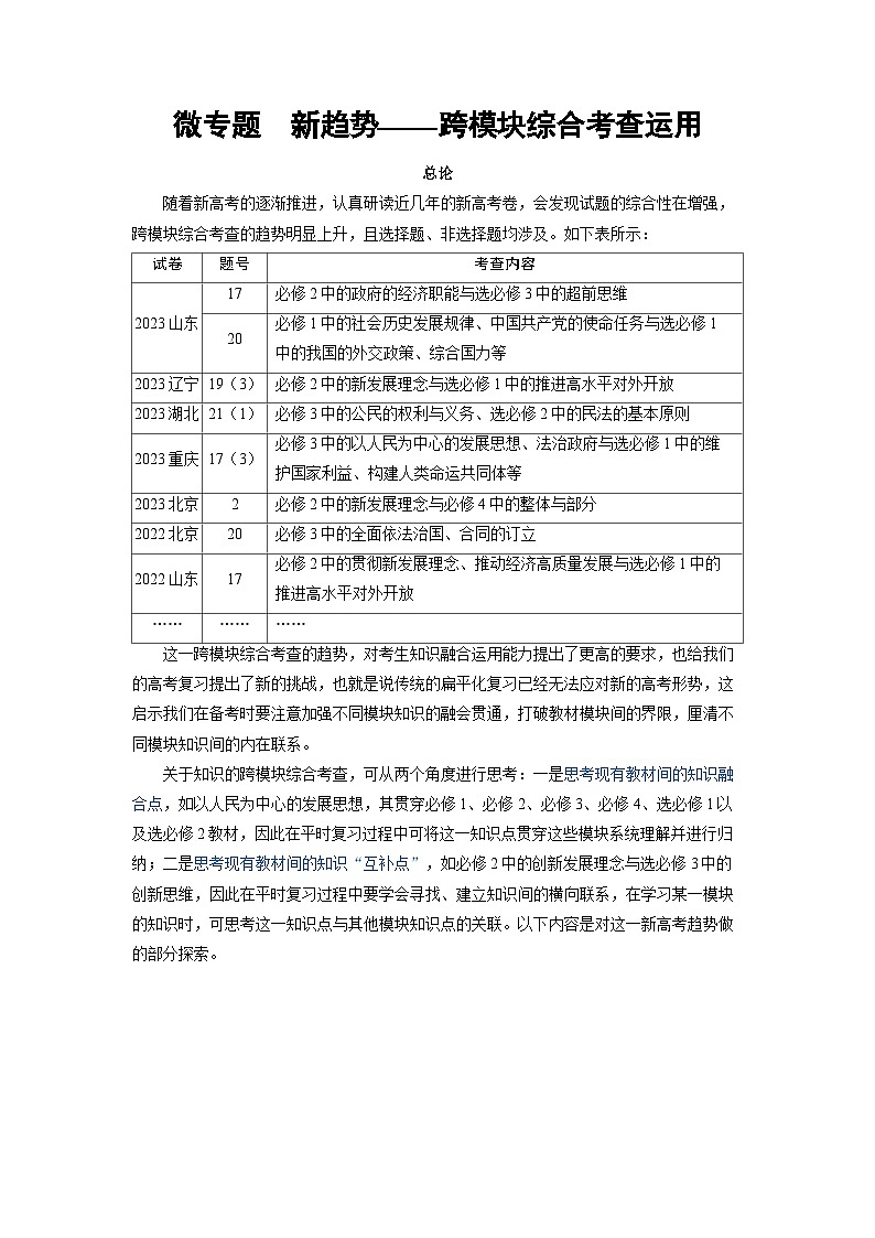
备战2025年高考政治精品教案微专题新趋势——跨模块综合考查运用跨模块命题1经济全球化视野下推动经济(Word版附解析)
展开
这是一份备战2025年高考政治精品教案微专题新趋势——跨模块综合考查运用跨模块命题1经济全球化视野下推动经济(Word版附解析),共5页。
相关教案
备战2025年高考政治精品教案微专题新趋势——跨模块综合考查运用跨模块命题2以法治思想领航,全面推进依法治国(Word版附解析):
这是一份备战2025年高考政治精品教案微专题新趋势——跨模块综合考查运用跨模块命题2以法治思想领航,全面推进依法治国(Word版附解析),共4页。
备战2025年高考政治精品教案微专题新趋势——跨模块综合考查运用跨模块命题3从法律与生活角度解决经济与社会(Word版附解析):
这是一份备战2025年高考政治精品教案微专题新趋势——跨模块综合考查运用跨模块命题3从法律与生活角度解决经济与社会(Word版附解析),共4页。
备战2025年高考政治精品教案微专题新趋势——跨模块综合考查运用跨模块命题4唯物辩证法与辩证思维方法(Word版附解析):
这是一份备战2025年高考政治精品教案微专题新趋势——跨模块综合考查运用跨模块命题4唯物辩证法与辩证思维方法(Word版附解析),共4页。

