江苏省如皋中学2024-2025学年高一上学期综合练习二(期中模拟)生物试题
展开
这是一份江苏省如皋中学2024-2025学年高一上学期综合练习二(期中模拟)生物试题,文件包含江苏省如皋中学2024-2025高一上学期综合练习二期中模拟生物试题原卷版docx、江苏省如皋中学2024-2025高一上学期综合练习二期中模拟生物试题解析版docx等2份试卷配套教学资源,其中试卷共24页, 欢迎下载使用。
一、单项选择题:本部分共25题,1-15题每题1分,16-25题每题2分,共计35分。年题
只有一个选项最符合题意。
1.关于普通光学显微镜的使用,下列叙述正确的是
A.在高倍镜下观察时,用粗准焦螺旋调整焦距
B.由低倍镜转到高倍镜前,将待观察目标移至视野中央
C.转换物镜时应该手握物镜小心缓慢转动
D.蓝细菌中的颤蓝细菌的直径较大,故在颤蓝细菌装片中可观察到叶绿体
【答案】B
【分析】高倍显微镜的使用顺序是:先在低倍镜下找到物像将物像调清晰,然后移动装片,将观察目标移
至视野中央,再转动转换器换高倍物镜,如果视野中光线较暗可以调节反光镜或换用大光圈,最后转动细 准焦螺旋至物像清晰。
【详解】A、在高倍镜下观察时,只能用细准焦螺旋调整焦距,A错误;
B、由低倍镜转到高倍镜前,将待观察目标移至视野中央,确保换上高倍镜后欲观察的目标还在视野范围内, B正确;
C、转换物镜时,应转动转换器,C错误;
D、颤蓝细菌是原核生物,其细胞内无叶绿体,D错误;
答案:B。
【点睛】用高倍镜观察物像前,应先将物像移至视野中央。
2.糖类和脂质是细胞中两种重要的有机物,下列相关叙述中正确的是( )
A.糖类分子都由C、H、O三种元素构成
B.淀粉和糖原都是细胞内的储能物质
C.动物细胞膜上的脂质包括磷脂、胆固醇和脂肪等
D.淀粉和脂肪水解的终产物都是二氧化碳和水
【答案】AB
【详解】A、糖类分子都由C、H、O三种元素构成,A正确;
B、淀粉是植物细胞中的储能物质,糖原是动物细胞中的储能物质,它们都是多糖,B正确;
C、动物细胞膜上的脂质包括磷脂、胆固醇等,没有脂肪,C错误;第1页,共16页
{#{QQABIYaAggiAAJAAQhCEwWSCAKQkhGCAYgGBAAAAAASQFABAA=}#}
D、淀粉水解的产物是葡萄糖,脂肪水解的产物是甘油和脂肪酸,D错误。
故选AB。
3.核小体是染色质的结构单位,由一段长度为180~200bp(碱基对)的DNA缠绕在组蛋白上构成。下列
有关核小体的叙述,错误的是( )
A.核小体水解产物有脱氧核苷酸和氨基酸 B.组蛋白是在核糖体上合成的
C.大肠杆菌中存在核小体 D.核小体中可能含S元素
【答案】C
【分析】蛋白质的基本单位是氨基酸,合成场所是核糖体,元素组成有C、H、O、N,有的含有S。
【详解】A、核小体由DNA 和组蛋白构成,DNA 的基本单位是脱氧核苷酸,组蛋白的基本单位是氨基酸, 所以核小体水解产物有脱氧核苷酸和氨基酸,A正确;
B、组蛋白是蛋白质,是在核糖体上合成的,B正确;
C、核小体是染色质的结构单位,大肠杆菌是原核生物,没有染色体,所以大肠杆菌中不存在核小体,C错 误;
D、核小体由DNA 和组蛋白构成,蛋白质的元素组成有C、H、O、N,有的含有S,D正确。
故选C。
4.关于检测生物组织中糖类、蛋白质、脂肪的实验,叙述正确的是( )
A.可以用斐林试剂检测蔗糖是否被水解
B.用双缩脲试剂检测蛋白质时需要加热
C.变性的蛋白质不可用双缩脲试剂检测
D.检测脂肪时用苏丹Ⅲ染色呈紫色。
【答案】A
【详解】A、蔗糖水解后为葡萄糖,可用斐林试剂出现砖红色进行鉴定,A正确;
B、用双缩脲试剂鉴定蛋白质时,不需要水浴加热,B错误;
C、变性的蛋白质肽键没有断裂,可用双缩脲试剂检测,C错误;
D、检测生物细胞中的脂肪时,苏丹Ⅲ染色呈橘黄色,D错误。
故选A。
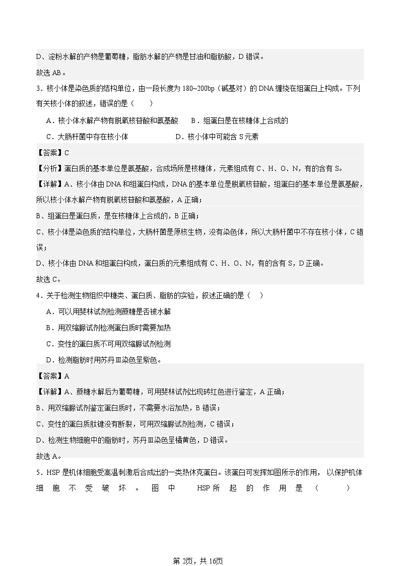
5.HSP 是机体细胞受高温刺激后合成出的一类热休克蛋白。该蛋白可发挥如图所示的作用, 以保护机体细胞不受破坏。图中 HSP 所起的作用是( )第2页,共16页
{#{QQABIYaAggiAAJAAQhCEwWSCAKQkhGCAYgGBAAAAAASQFABAA=}#}
A.促进肽键的形成
B.促进氨基酸脱水缩合
C.对蛋白质加工,促使肽链形成空间结构
D.维持蛋白质结构稳定性
【答案】C
【分析】多个氨基酸脱水缩合形成肽链,肽链通过盘曲、折叠,形成具有一定空间结构的蛋白质。蛋白质 高温变性是其空间结构的破坏,由题干可知,HSP可以保护细胞不受高温破坏,是因为它能与多肽链结合, 使其形成具有空间结构的蛋白质。
【详解】由图分析:HSP可以与多肽链结合,使其形成蛋白质,由此可以判断HSP的作用是对蛋白质加工, 促使肽链形成一定的空间结构。C正确。
故选C。
6.下列关于细胞结构与功能的叙述,正确的是( )
A.叶绿体具有内外两层膜,利于吸收更多的光进行光合作用
B.幽门螺旋杆菌会引起胃炎,其核酸存在于染色体中
C.心肌细胞富含线粒体,并且外膜上的蛋白质种类和数量比内膜少
D.性腺细胞含有丰富的内质网和高尔基体,利于其分泌性激素
【答案】C
【详解】A、叶绿体类囊体薄膜堆叠增大膜面积,利于吸收更多的光进行光合作用, A错误;
B、幽门螺旋杆菌属于原核生物,没有染色体,B错误;
C、心脏在不停的跳动,心肌细胞富含线粒体,为细胞提供充足的能量,利于其旺盛的代谢活,线粒体内膜 进行有氧呼吸第三阶段,有大量的酶附着,内膜蛋白质多于外膜,C正确;
D、性腺细胞分泌消化酶(蛋白质),含有丰富的内质网和高尔基体有利于分泌蛋白的加工和分泌,D错误。 故选C。
7.下列细胞中同时含有核糖体、中心体和溶酶体的是
A.乳酸(杆)菌 B.青霉菌第3页,共16页
{#{QQABIYaAggiAAJAAQhCEwWSCAKQkhGCAYgGBAAAAAASQFABAA=}#}
C.叶肉细胞 D.肌细胞
【答案】D
【详解】A、乳酸(杆)菌只含核糖体,A错误;
B、青霉菌不含中心体和溶酶体,B错误;
C、叶肉细胞不含中心体和溶酶体,C错误;
D、肌细胞同时含有核糖体、中心体和溶酶体,D正确。
故选D。
8.下图为细胞膜的结构模式图,相关叙述错误的是( )
甲
①
乙
②
A.图中甲侧代表细胞膜的内侧
B.图中①构成该结构的基本支架
C.图中②以不同方式镶嵌在①中
D.图中③具有识别等功能
【答案】A
【分析】该图为生物膜的结构模型示意图,据图分析,1表示磷脂双分子层,2表示蛋白质,3表示糖蛋白, 甲侧有糖蛋白,表示细胞膜外侧。
【详解】A、 若该图为细胞膜示意图,甲侧有③(糖蛋白),糖蛋白分布在细胞膜外侧,则甲侧代表细胞 膜的外侧,A错误;
B、细胞膜主要由①(磷脂双分子层)和②(蛋白质)构成,①为细胞膜的基本支架 ,B正确;
C、蛋白质以不同方式镶嵌在磷脂双分子层中,C正确;
D、③为糖蛋白,可作为受体,识别和选择性地结合某些信号分子,与细胞表面的识别、细胞间的信息传递 密切相关,D正确。
故选A。
9.下列过程不能体现细胞膜的流动性的是
A.植物细胞的质壁分离现象第4页,共16页
{#{QQABIYaAggiAAJAAQhCEwWSCAKQkhGCAYgGBAAAAAASQFABAA=}#}
B.变形虫的变形运动
C.细胞的胞吞和胞吐
D.吞噬细胞识别病毒
【答案】D
【分析】常考的流动性实例:1、变形虫捕食和运动时伪足的形成;2、白细胞吞噬细菌;3、胞吞和胞吐; 4、受精时细胞的融合过程;5、动物细胞分裂时细胞膜的缢裂过程;6、细胞杂交时的细胞融合;7、红细
胞通过狭窄毛细血管的变形;8、精子细胞形成精子的变形;9、酵母菌的出芽生殖中长出芽体;10、人-鼠
细胞的杂交试验;11、变形虫的切割试验;12、质壁分离和复原试验.
【详解】识别病毒体现的是细胞膜的进行细胞间信息交流的功能,不能体现细胞膜的流动性,D符合题意, A、B、C所述过程均能体现细胞膜的流动性。
故选D。
【点睛】本题主要考查细胞膜的结构特点,识记相关的例子。
10.下图为某细胞部分结构示意图。相关叙述错误的是( )
A.结构①上可以附着多种酶
B.结构②对物质进出没有选择性
C.结构③中含有遗传物质DNA
D.结构④会影响蛋白质的合成
【答案】B
【分析】据图可知:①表示内质网,②表示核孔,③表示染色质,④表示核仁,正在解体,⑤表示核膜。【详解】A、据图可知,结构①与核膜相连,是内质网,内质网是膜面积最大的细胞器,其上可以附着多种 酶,A正确;
B、据图可知,结构②是核孔,转录产物RNA 和在核糖体上合成但到细胞核内发挥作用的蛋白质,需要通 过核孔进出细胞核,但DNA不能通过核孔,说明核孔对物质的运输具有选择性,B错误;
C、结构③是染色质,主要是由DNA 和蛋白质组成,DNA是细胞生物的遗传物质,C正确;
D、结构④表示核仁,核仁会影响蛋白质的合成,D正确。第5页,共16页
{#{QQABIYaAggiAAJAAQhCEwWSCAKQkhGCAYgGBAAAAAASQFABAA=}#}
故选B。
11.下列物质进出细胞的方式都属于自由扩散的是( )
A.氨基酸、核苷酸
B.O2、Na+
C.CO₂、甘油
D.葡萄糖、酒精
【答案】C
【分析】自由扩散的方向是从高浓度向低浓度,不需载体和能量,常见的有水、CO2、O2、甘油、苯、酒精 等;协助扩散的方向是从高浓度向低浓度,需要转运蛋白,不需要能量,如红细胞吸收葡萄糖;主动运输的方向是从低浓度向高浓度,需要载体蛋白和能量,常见的如小肠绒毛上皮细胞吸收氨基酸、葡萄糖,K+ 等。
【详解】A、氨基酸主动运输,A错误;
B、Na+主动运输,B错误;
C、CO₂、甘油自由扩散,C正确;
D、葡萄糖协助扩散,D错误。
故选C。
12.在探究不同光照强度对光合作用速率影响的实验时,光照强度和温度分别属于( )
A.自变量和因变量 B.因变量和无关变量
C.自变量和无关变量 D.自变量和对照变量
【答案】C
【分析】“探究不同光照强度对光合作用速率影响”实验中,光合作用速率随着光照强度的改变而改变属于因 变量;无关变量是对实验结果有影响,但是不是我们所要研究的量。
【详解】在“不同光照强度对光合作用速率影响”实验中,光照强度属于自变量,因变量是光合作用速率,温 度属于无关变量,无关变量要求相同且适宜,C正确。
故选C。
13.如图①-④表示物质出入细胞的不同方式,下列叙述错误的是( )第6页,共16页
{#{QQABIYaAggiAAJAAQhCEwWSCAKQkhGCAYgGBAAAAAASQFABAA=}#}
A.水进出细胞的方式有图①和图②
B.图②的物质运输速率快于图①方式
C.温度对图①②③④方式都会造成影响
D.图①②③④方式对于维持活细胞正常的生命活动均有重要意义
【答案】B
【分析】分析题图,方式①是由高浓度到低浓度,需要载体协助,不消耗能量,为协助扩散;②物质由高浓度到低浓度,不需要载体协助,不消耗能量,是自由扩散;③物质由低浓度到高浓度,需要载体蛋白和 消耗能量,是主动运输,④为生物大分子进入细胞的方式,是胞吞。
【详解】A、水进出细胞的方式有协助扩散和自由扩散,即图①和图2所示方式,A正确;
B、自由扩散和协助扩散都是物质顺浓度梯度的运输,在浓度差相同的情况下,有载体蛋白协助的协助扩散 的物质运输速率比自由扩散快,B错误;
C、温度会影响膜的流动性,也会影响细胞的能量供应,故温度对图①②③④方式都会造成影响,C正确; D、图①②③④方式对于维持活细胞正常的生命活动均有重要意义,能够保证细胞吸收需要的营养物质,排
出代谢废物等,D正确。
故选B。
14.下列关于酶的叙述,正确的是( )
A.酶的化学本质都是蛋白质 B.酶都必须在细胞内才能发挥作用
C.酶都具有催化功能 D.酶能提供化学反应所需的活化能
【答案】C
【分析】酶是由活细胞产生的具有催化作用的有机物,大部分为蛋白质,也有极少部分为RNA。第7页,共16页
{#{QQABIYaAggiAAJAAQhCEwWSCAKQkhGCAYgGBAAAAAASQFABAA=}#}
【详解】A、酶的化学本质是蛋白质或RNA,A错误;
B、只要条件适宜,酶在细胞内、细胞外都可以发挥作用,如消化酶在消化道发挥作用,B错误;
CD、酶都具有催化功能,都能降低化学反应所需的活化能,C正确D错误;
故选C。
15.某同学设计的渗透作用装置如图所示,实验开始时长颈漏斗内外的液面齐平,记作零界面。烧杯中加入质量浓度为30%的蔗糖溶液,下列叙述正确的是( )
A.一段时间后长颈漏斗内液面升高
B.蔗糖分子可以自由通过膀胱膜
C.液面不再变化时,长颈漏斗和烧杯中溶液浓度相等
D.液面不再变化时,进出膀胱膜的水分子数相等
【答案】D
【详解】A、实验开始时长颈漏斗内外的液面齐平,浓度差为0,向烧杯中加入质量浓度为30%的蔗糖溶液, 烧杯中溶液浓度大于漏斗中的溶液浓度,则水分子从漏斗进入烧杯中的多于从烧杯进入漏斗中,放一段时 间后漏斗液面下降,A错误;
B、漏斗内的水分子可以透过膀胱膜进入烧杯,蔗糖等大分子不能,B错误;
C、液面不再变化时,由于蔗糖等大分子不能透过膀胱膜进入烧杯,则烧杯内溶液浓度大于漏斗中的溶液浓 度,C错误;
D、液面不再变化时,膀胱膜两侧水分子进出速率相等,水分子的进出量相等,漏斗内液面保持稳定,D 正 确。
故选D。
16.人体内吞噬细胞能吞噬并杀灭细菌,关于此过程的说法错误的是( )
A.溶酶体利用其合成的水解酶将细菌杀灭
B.吞噬细胞依靠膜上蛋白质识别细菌
C.吞噬细菌的过程依赖于膜的流动性
D.吞噬杀灭细菌的过程需要线粒体供能
【答案】A第8页,共16页
{#{QQABIYaAggiAAJAAQhCEwWSCAKQkhGCAYgGBAAAAAASQFABAA=}#}
【详解】A、合成水解酶的场所是核糖体,A错误;
B、吞噬细胞依靠细胞膜表面上糖蛋白吞噬并杀死入侵体内的外来病原体,这些蛋白质有特异性识别功能, B正确;
C、吞噬细胞吞噬细菌的方式是胞吞,依赖细胞膜的流动性将细菌吞入细胞内进行处理,C正确;
D、吞噬细胞吞噬细菌的方式是胞吞,需要消耗细胞内的能量,细胞生命活动所需要的能量主要由线粒体提 供,D正确。
故选A。
17.用2 ml·L-l的乙二醇溶液和2 ml·L-1的蔗糖溶液分别浸泡取自同一部位的植物表皮,每隔相同时间在显微镜下测量视野中若干个细胞的长度x和原生质体长度y(如图1),并计算x/y的平均值,得到图2
所示结果。对结果曲线分析中错误的是( )
A.2 ml·L-1的乙二醇溶液和2 ml·L-1的蔗糖溶液 的渗透压相等
B.a点前比值不变说明表皮细胞水分子进出平衡
C.b点前表皮细胞的吸水能力逐渐增大
D.c点后表皮细胞发生质壁分离复原
【答案】B
【分析】分析题图可知,x和y分别代表细胞的长度和原生质体长度y,故x/y的比值越大,证明细胞失水 越严重,据此分析作答。
【详解】A、渗透压大小主要与溶液中溶质微粒的数目有关,2 ml·L-1的乙二醇溶液和2 ml·L-1的蔗糖溶液 的渗透压相等,A正确;
B、由题图可知:a之前不变的原因是一开始细胞失水较少,原生质体与细胞壁还未分离,B错误;
C、据图分析可知:b点时x/y的比值达到最大值,此时细胞失水达到最大值,证明b点前细胞逐渐失水, 故表皮细胞的吸水能力逐渐增大,C正确;
D、c点时置于乙二醇溶液中的x/y的比值达到最大,此后逐渐变小,证明细胞吸水,即c点后表皮细胞发 生质壁分离复原,D正确。第9页,共16页
{#{QQABIYaAggiAAJAAQhCEwWSCAKQkhGCAYgGBAAAAAASQFABAA=}#}
故选B。
【点睛】质壁分离的原因分析:外因:外界溶液浓度>细胞液浓度;内因:原生质层相当于一层半透膜, 细胞壁的伸缩性小于原生质层;表现:液泡由大变小,细胞液颜色由浅变深,原生质层与细胞壁分离。
18.取不同植物滴加相同浓度的蔗糖溶液制成临时装片结果如下。则最可能取自盐碱地的植物是( )
A. B. C. D.
【答案】B
【分析】当外界溶液大于细胞液溶液浓度后,植物细胞的原生质层相当于一层半透膜,液泡中的水分透过
半透膜从低浓度溶液渗向高浓度溶液,形成质壁分离现象,细胞液浓度与外界浓度差距越大,失水越多, 反之失水越少。
【详解】根据分析,细胞在蔗糖溶液中发生质壁分离,盐碱地植物对高浓度的耐受性更高,发生质壁分离 的程度应该最低,ACD错误,故选B。
19.如图表示“比较过氧化氢在不同条件下的分解”的实验,下列分析合理的是( )
A.本实验的因变量是过氧化氢分解速率
B.本实验的自变量只有温度
C.本实验只有1号与3号可构成对照实验
D.分析1号、2号试管的实验结果可知加热能降低化学反应的活化能
【答案】A
【分析】变量:实验过程中可以变化的因素称为变量,包括自变量、因变量和无关变量;自变量是想研究
且可人为改变的变量称为自变量;因变量是随着自变量的变化而变化的变量称为因变量;无关变量是在实
验中,除了自变量外,实验过程中存在一些可变因素,能对实验结果造成影响,这些变量称为无关变量。 生物实验设计应遵循单一变量原则和对照原则。
【详解】A、因变量是随着自变量的变化而变化的变量称为因变量。由图可知,本实验的因变量是过氧化氢 的分解速率,A正确;第10页,共16页
{#{QQABIYaAggiAAJAAQhCEwWSCAKQkhGCAYgGBAAAAAASQFABAA=}#}
B、本实验的自变量是温度的不同和催化剂的种类,B错误;
C、本实验1号与3号、1号与2号、1号与4号、3号与4号之间均可构成对照实验,C错误;
D、分析1号、2号试管的实验结果可说明加热能加快过氧化氢分解速率,而不是降低反应的活化能,D错 误。
故选A。
20.下列有关细胞结构、功能的描述,正确的是( )
A.核仁是核糖体装配的重要场所,细胞中核糖体的合成离不开核仁
B.细胞膜流动性的特点与细胞膜控制物质进出细胞的功能密切相关
C.由于液泡膜具有选择透过性,所以细胞液中没有大分子有机物
D.由纤维素交错连接形成的细胞骨架,维持着细胞的形态,锚定多种细胞器
【答案】B
【详解】A、真核细胞的核仁与核糖体形成有关,而原核细胞无细胞核,故原核细胞的核糖体合成与核仁结 构无关,A错误;
B、细胞膜流动性的特点与细胞膜控制物质进出细胞的功能密切相关,B正确;
C、细胞液中的大分子有机物可通过胞吞进入,选项前后不是因果关系,C错误;
D、细胞骨架是由蛋白质纤维组成,D错误。
故选B。
21.曲线a、b表示物质跨膜运输的两种方式,下列表述正确的是( )
A.方式a离不开转运蛋白的协助
B.人饮酒后,酒精主要通过方式b运输进入细胞
C.方式b的最大转运速率与载体蛋白数量有关
D.抑制细胞呼吸对方式a和b均无影响
【答案】C
【分析】分析曲线图:方式a只与浓度有关,且与浓度呈正相关,属于自由扩散;方式b除了与浓度相关第11页,共16页
{#{QQABIYaAggiAAJAAQhCEwWSCAKQkhGCAYgGBAAAAAASQFABAA=}#}
外,还与载体数量有关,属于协助扩散或主动运输。
【详解】A、由分析可知,方式a属于自由扩散,其不需要载体蛋白的协助,A 错误;
B、酒精以自由扩散的方式进入细胞,即通过方式a运输进入细胞,B错误;
C、由分析可知,方式b属于协助扩散或主动运输,两种运输方式都需要载体蛋白的协助,故其最大转运速 率与载体蛋白数量有关,C正确;
D、抑制细胞呼吸会影响能量的供应,可能会影响方式b,但不影响方式a,D错误。
故选C。
22.某毒素是由两个亚单位(每个亚单位为一条肽链盘曲折叠而成)组成的一种生物大分子,1 mg该毒素可毒死20亿只小鼠。煮沸1 min或75℃下加热5~10 min,就能使其完全丧失活性。下图是该毒素的局部结
构简式,下列分析合理的是
A.该毒素的化学本质是多肽,该物质能与双缩脲试剂发生作用,产生紫色反应
B.肽链能盘曲折叠,是因为肽链上不同氨基酸之间能够形成氢键等
C.上图所示片段中有氨基酸4种,游离的羧基有1个
D.煮沸加热可使该毒素失活的主要原因是破坏了其含有的肽键
【答案】B
【详解】A、毒素是由两个亚单位(每个亚单位为一条肽链盘曲折叠而成)组成的一种生物大分子,为蛋白 质。蛋白质能与双缩脲试剂发生作用,产生紫色反应,A错误;
B、合成毒素蛋白质的生化反应名称为脱水缩合,肽链能盘曲折叠,主要是因为氨基酸之间能够形成氢键等, B正确;
C、氨基酸的差异在于R基不同,上图所示片段中有氨基酸5种;游离的氨基和羧基位于肽链末端或者R
基,图中片段有0个游离的氨基,游离的羧基有1个;有肽键4个,C错误;
D、煮沸加热可使该毒素失活,因为高温可以破坏蛋白质的空间结构,D错误.
故选:B.
23.以动物的受精卵为实验材料进行以下实验,有关分析正确的是( )第12页,共16页
{#{QQABIYaAggiAAJAAQhCEwWSCAKQkhGCAYgGBAAAAAASQFABAA=}#}
A.实验①和实验③说明了细胞核对维持细胞正常生命活动的重要性
B.实验②和实验③说明了细胞质对维持细胞正常生命活动的重要性
C.该实验可以证明细胞核的所有功能
D.该实验结果可以说明细胞只有保持结构完整性才能正常进行各项生命活动
【答案】D
【分析】1、细胞核不能脱离细胞质而独立生存,这是因为细胞核进行生命活动时所需的物质和能量均由细 胞质提供,如几乎不含细胞质的精子寿命很短。
2、无核的细胞质也不能长期生存,这是由细胞的功能决定的。如哺乳动物成熟的红细胞无细胞核,其寿命较短。
【详解】A、实验①只有细胞核,细胞死亡,实验③核质重组,细胞能分裂,说明了细胞质对维持细胞正常 生命活动的重要性,A错误;
B、实验②只有细胞质细胞死亡,实验③核质重组,细胞能分裂,说明了细胞核对维持细胞正常生命活动的 重要性,B错误;
C、该实验可以证明细胞核能控制细胞分裂,但不可以证明细胞核的所有功能,C错误;
D、该实验可以证明细胞核和细胞质都不能单独成活,细胞只有保持结构完整性才能正常进行各项生命活动, 细胞是最基本的生命系统,D正确。
故选D。
24.对绿色植物细胞中某细胞器组成成分进行分析,发现A、T、C、G、U五种碱基的相对含量分别约为35%、0、30%、20%、15%,可推测该细胞器能完成的生理活动是
A.以氨基酸为原料,合成蛋白质 B.利用氧气,进行有氧呼吸
C.对蛋白质进行加工、分类、包装 D.吸收并转换光能,完成光合作用
【答案】A
【详解】mRNA 与核糖体结合,以mRNA 为模板,在核糖体中翻译形成蛋白质,核糖体中含有RNA 不含DNA,A项正确;根据细胞器中各碱基含量可推知该细胞器中只含有RNA,不含DNA。能吸收氧气进行有第13页,共16页
{#{QQABIYaAggiAAJAAQhCEwWSCAKQkhGCAYgGBAAAAAASQFABAA=}#}
氧呼吸的细胞器是线粒体,线粒体基质中含少量DNA和RNA,B项错误;对蛋白质进行加工、分类、包装的细胞器是高尔基体,不是核糖体,故C项错误;吸收并转换光能来完成光合作用的细胞器是叶绿体, 叶绿体基质中含少量DNA和RNA,D项错误。
【点睛】本题考查核酸的种类及主要存在部位、细胞器的主要功能,解题的突破口是根据题干中A、T、C、
G、U五种碱基的相对含量判断出该细胞器为核糖体。
25.如图是某同学用紫色洋葱鳞片叶的外表皮做“植物细胞的吸水与失水”实验中所观察到的细胞图,下列叙述正确的是( )
A.图中1、2、6组成了细胞的原生质层,具有选择透过性
B.根据图中细胞的状态可判断此时6的浓度一定大于7的浓度
C.若外界溶液为加入红色墨水的0.3g/mL的蔗糖溶液,则图中6呈红色
D.图中7是细胞液,在细胞发生质壁分离过程中,其颜色逐渐变浅
【答案】C
【分析】1、据图分析,1表示细胞壁,2表示细胞膜,3表示细胞核,4表示液泡膜,5表示细胞质,6表 示细胞壁和细胞膜之间的外界溶液,7表示液泡。
2、成熟的植物细胞有一大液泡。当细胞液的浓度小于外界溶液的浓度时,细胞液中的水分就透过原生质层进入到外界溶液中,由于原生质层比细胞壁的伸缩性大,当细胞不断失水时,液泡逐渐缩小,原生质层就
会与细胞壁逐渐分离开来,既发生了质壁分离。
【详解】A、图中2细胞膜、4液泡膜、5细胞膜和液泡膜之间的细胞质构成原生质层,相当于半透膜,A 错误;
B、图中细胞发生了质壁分离,但此状态下,细胞液的浓度可能等于、大于或小于外界溶液的浓度,即无法 判断,B错误;
C、由于细胞壁具有全透性,6处溶液即为外界溶液,呈红色,C正确;
D、图中7是细胞液,在细胞发生质壁分离过程中,其颜色逐渐变深,D错误。
故选C。
二、非选择题:本部分包括2题,共计15分.福佑崇文阁赵老师
26.(7分)下图甲是胃腺细胞,能分泌胃蛋白酶。科学家用标记的亮氨酸研究胃蛋白酶的合成和分泌过程,第14页,共16页
{#{QQABIYaAggiAAJAAQhCEwWSCAKQkhGCAYgGBAAAAAASQFABAA=}#}
测定三种细胞器a、b、c中放射性强度的变化,得到图乙所示的结果。请回答下列问题:
(1)胃蛋白酶的化学本质是 ,胃蛋白酶催化食物中蛋白质分解的机理是 。
(2)图甲中具有膜结构的细胞器有 (填标号),这些膜结构的功能不同,主要取决于其中 的
种类和数量不同。
(3)图乙中的a、c分别对应于图甲中的 , (填标号)。
(4)图甲中胃蛋白酶⑦分泌到细胞外的过程称为 。
【答案】(1)蛋白质 胃蛋白酶水解蛋白质中的肽键
(2)②④⑤ 蛋白质
(3)③核糖体 ④高尔基体
(4)胞吐
27.(8分)主动运输普追存在于动植物和微生物细胞中,保证了活细胞能够按照生命活动的需要,主动选择吸收所需要的营养物质,排出代谢废物和对细胞有害的物质。葡萄糖是细胞的主要能源物质,其进出小肠
上皮细胞的运输方式如图1所示。图2是原核细胞膜和肝细胞膜上载体GLUT运输葡萄糖的速事与葡萄糖 浓度之间的关系。请回答:
图1 图2
(1)细胞膜上的转运蛋白可以分为 ,不同的转运蛋白运输的物质不同,体现了细胞第15页,共16页
{#{QQABIYaAggiAAJAAQhCEwWSCAKQkhGCAYgGBAAAAAASQFABAA=}#}
膜在功能上具有 性。
(2)在转运蛋白SGLT1在转运荷萄糖过程中由钠离子内流提供能量。SGLTI有两种结合位点:一种与Na'
结合,一种与葡萄糖结合。Na+进入细胞的方式属于 ,依据是 ,小肠上皮
细胞通过这种方式吸收葡萄糖的方式属于 。
(3)图1中小肠基膜上Na+-K+泵的功能是 。其消耗的ATP(能量)主要来自 (填
细胞结构)
(4)图2曲线中,B点与A点相比,制约葡萄糖转运速率的因素主要是 。
【答案】 (1)载体蛋白和通道蛋白 选择透过
(2)主动运输 Na+顺浓度梯度进入细胞 主动运输
(3)运输钠钾离子和催化ATP水解的功能 电化学势能
(4)葡萄糖浓度第16页,共16页
{#{QQABIYaAggiAAJAAQhCEwWSCAKQkhGCAYgGBAAAAAASQFABAA=}#}
相关试卷
这是一份江苏省如皋中学2024-2025学年高一上学期综合练习二(期中模拟)生物试题,共11页。试卷主要包含了单项选择题,非选择题等内容,欢迎下载使用。
这是一份江苏省南通市如皋十校2024-2025学年高一上学期11月期中生物试题,共9页。试卷主要包含了单项选择题,非选择题等内容,欢迎下载使用。
这是一份江苏省如皋中学2024-2025学年高一上学期综合练习二(期中模拟)生物试题,文件包含江苏省如皋中学2024-2025高一上学期综合练习二期中模拟生物试题原卷版pdf、江苏省如皋中学2024-2025高一上学期综合练习二期中模拟生物试题解析版pdf等2份试卷配套教学资源,其中试卷共24页, 欢迎下载使用。

