安徽省淮北市“五校联考”2024-2025学年七年级上学期11月期中考试生物试题(文字版)-A4
展开
这是一份安徽省淮北市“五校联考”2024-2025学年七年级上学期11月期中考试生物试题(文字版)-A4,共4页。试卷主要包含了使用单目显微镜的正确步骤是等内容,欢迎下载使用。
(试题卷)
注意事项:
1.生物学试卷共两大题29小题,满分100分。生物学考试时间60分钟。
2.试卷包括“试题卷”(4页)和“答题卷”(2页)两部分。请务必在“答题卷”上答题,在“试题卷”上答题是无效的。
3.考试结束后,请将“试题卷”和“答题卷”一并交回。
一、选择题(本大题共25小题,每小题2分,共50分。每小题只有1个选项符合题意)
1.2023年5月22日,中国科学院正式在线发布《中国生物物种名录2023版》,这一版较2022版新增10027个物种,其中新增1476个动物物种。上述材料体现了生物多样性中的 ( )
A. 遗传多样性 B. 物种多样性
C. 生态系统多样性 D. 基因多样性
2.一场雨后,小蘑菇从草丛里长出并迅速长大,体现的生物特征是 ( )
A.生物能够繁殖 B.生物具有应激性
C.生物能够生长 D.生物具有新陈代谢的特征
3.被誉为“杂交水稻之父”并被授予“共和国勋章”的科学家是 ( )
A. 袁隆平 B. 钱学森 C. 钱三强 D. 邓稼先
4.下列生物学发展的重要事件中,标志生物学研究进入分子生物学阶段的是 ( )
A. 达尔文建立“进化学说” B. 拉马克提出“生物学”这个名词
C. 林奈创立“双名法” D.沃森和克里克发现“DNA 分子双螺旋结构”
5.小明家有一盆栽的郁金香,过去一直开红色花,今年却开出了紫色的花,小明认为这是土壤中缺水引起的,但他经过一段时间补充水分后,还是开紫色的花。这说明实验结果与原来的假设是不符合的。对此,小明最好的处理方法是 ( )
A. 宣告失败,停止实验 B.修改实验结果,使其与假设相符
C. 仔细分析原因,找出问题,重做实验 D.不再做实验,直接根据假设得出结论
6.科学家做“响尾蛇是如何追寻它放走的猎物的”这一研究时,应用的研究方法主要是 )
A. 调查法 B. 文献法 C.实验法 D. 比较法
7.使用单目显微镜的正确步骤是 ( )
①对光有明亮视野 ②调节粗、细准焦螺旋看清物像
③ 放标本,用压片夹夹住 ④取出显微镜,放在实验台上,安装镜头
⑤整理显微镜
A.①②③④⑤ B.④①③②⑤ C.④①②③⑤ D.⑤③①②④
8.关于制作洋葱鳞片叶内表皮细胞临时装片的步骤,下列说法不正确的是 ( )
A. 在洁净的载玻片中央滴一滴生理盐水
B.用镊子从洋葱鳞片叶内侧撕取一小块薄而透明的内表皮
C.使盖玻片的一边先接触载玻片上的水滴,然后缓缓放下
D. 在盖玻片的一侧滴加碘液,用吸水纸从另一侧吸引
9.“莺啄含桃未嘶时,便会吟诗风动竹。”莺、桃、竹的细胞中均具有的结构是 ( )
A. 细胞壁 B.叶绿体 C. 细胞质 D. 液泡
10.草履虫的形状似倒置的草鞋,因此而得名。关于草履虫及观察草履虫的实验,下列说法不正确的是 ( )
A. 为使视野变亮,应将显微镜的光圈调大 B. 能对外界刺激作出反应,趋利避害
C.利用表膜进行呼吸 D.为了限制其运动,将载玻片上的水吸干
11.在制作植物细胞模型的实践活动中,以下材料最适合模拟“养料制作工厂”的是 ( )
A. 黑色棋子 B.透明玻璃球
C. 红色橡皮泥 D.绿色太阳能电池板
12.现在的你比童年时期长高了许多,下列解释最合理的是 ( )
A. 细胞分化的结果 B. 细胞分裂和生长的结果
C.细胞分裂的结果 D.细胞生长的结果
13.壁虎断尾再生过程中,断尾处的细胞通过分裂不断增多,此时细胞内发生的变化不包括( )
A. 细胞核一分为二 B. 细胞膜向内凹陷
C. 细胞质分成两份 D. 形成新的细胞膜和细胞壁
14.玉米的体细胞中有20条染色体,它的一个体细胞连续分裂两次后,形成新细胞数目和子细胞中的染色体数目分别是 ( )
A.2 个,5条 B.2 个,10条 C.4 个,20条 D.8 个,40条
15.人体的胃能够进行收缩和舒张,通过有规律地蠕动来促进食物在胃内的物理性消化,这说明胃的主要组织是 ( )
A. 肌肉组织 B. 上皮组织
C.神经组织 D. 结缔组织
16.四川盛产柑橘,每到秋季就有大量美味的橘子上市,当剥开橘皮时,下列相关叙述错误的是( )
A.剥开的橘皮属于上皮组织 B.白色的丝络属于输导组织
C.分生组织细胞的分裂生长使橘子长大 D.橘子的果肉里含有大量的营养组织
17.根尖和芽尖之所以具有分裂能力,这是因为它们具有 ( )
A.营养组织 B. 上皮组织 C.分生组织 D.结缔组织
18.江豚被誉为“水中大熊猫”,它的结构层次是 ( )
A. 细胞 → 组织 → 器官 → 动物体 B. 细胞 → 组织 →器官 → 系统 →动物体
C. 细胞 → 器官 → 组织 → 动物体 D. 细胞 → 组织 → 系统 → 器官 → 动物体
19.胡萝卜、萝卜和红薯(地瓜)都是常见的蔬菜,含有丰富的维生素和膳食纤维,所食用部分属于植物的什么器官 ( )
A. 花 B.果 实 C.茎 D. 根
20.下列选项中,在生物体结构层次上属于同一等级的是 ( )
A. 种子和心脏 B.树叶和西瓜果肉
C. 果皮和人体 D.洋葱表皮细胞和一棵桃树
21.烤地瓜软香甜、口感好、易消化,且营养丰富,很受市民的欢迎。地瓜中的淀粉来自 ( )
A. 根细胞利用无机物自身合成的 B.根细胞从土壤中吸收而成的
C.叶肉细胞制造后运输到根部的 D.根细胞合成后并进一步转化而成的
22.中科院科学家首次在实验室利用二氧化碳合成了淀粉,同时完成了光能到化学能的转换。这相当于绿色植物通过光合作用 ( )
A. 分解有机物,贮藏能量 B. 合成有机物,释放能量
C. 分解有机物,释放能量 D.合成有机物,贮藏能量
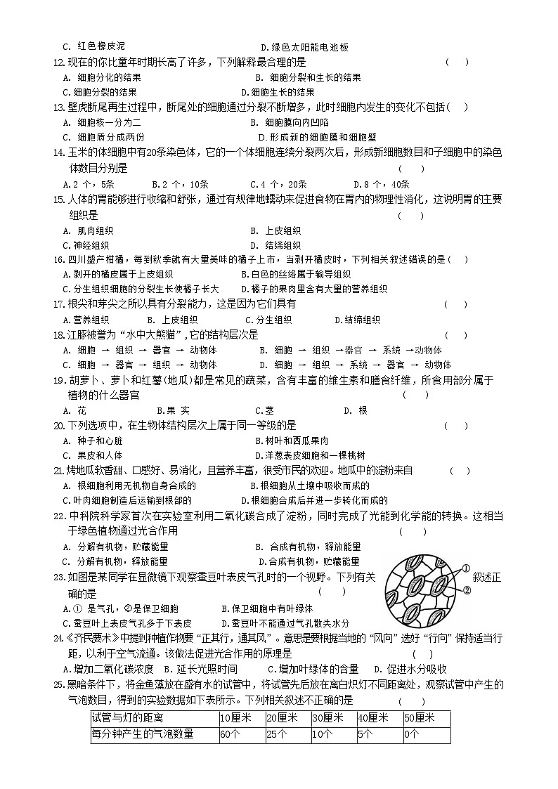
23.如图是某同学在显微镜下观察蚕豆叶表皮气孔时的一个视野。下列有关叙述正确的是 ( )
A.① 是气孔,②是保卫细胞B.保卫细胞中有叶绿体
C.蚕豆叶上表皮气孔多于下表皮 D.蚕豆叶不能通过气孔散失水分
24.《齐民要术》中提到种植作物要“正其行,通其风”。意思是要根据当地的“风向”选好“行向”保持适当行距,以利于空气流通。该做法促进光合作用的原理是 ( )
A.增加二氧化碳浓度 B. 延长光照时间 C.增加叶绿体的含量 D. 促进水分吸收
25.黑暗条件下,将金鱼藻放在盛有水的试管中,将试管先后放在离白炽灯不同距离处,观察试管中产生的气泡数目,得到的实验数据如下表所示。下列相关叙述不正确的是 ( )
A. 实验中的气泡最有可能是氧气
B.试管与灯的距离模拟的是光照强度
C.当距离为50厘米时,植物不再进行光合作用
D.据此实验可以得出结论:光照越强光合作用越强
二、非选择题(本大题共4小题,共50分)
26. (12分)如图是制作口腔上皮细胞临时装片的步骤图,并使用显微镜进行观察。请据图回答下列问题:
(1)图1中 c 操作滴加的液体是_________ ,目的是__________; 图 1 中 b 操作滴加的液体是___________________。
(2)图1中,制作临时装片的正确步骤是 (用图1中的字母表示)。
(3)图3中出现气泡,主要是与图1中 (填图1中的字母)操作不当有关。小明观察到物 像在显微镜视野的左上方,如果要把物像移到视野中央,小明应该把玻片向 移动。
27. (12分)下图表示细胞的有关生理过程。请据图回答下列问题:
图甲
B
图乙
(1)图甲表示 细胞正在细胞分裂。此过程先是[b]中的 复制加倍,然后 分成两份移向细胞两端,最后细胞中央部分的细胞膜从四周逐渐向内凹陷;进而完成该生理过程。
(2)B 细胞与A 细胞相比,特有的结构是细胞壁、 (与光合作用有关的结构)和液泡。
(3)图乙中过程①表示细胞的 过程,其结果是能使细胞的体积增大。
(4)图乙中过程③表示细胞的分化过程,形成的基本组织有分生组织、保护组织、营养组织、 组织和机械组织。
28. (12分)研究人员利用3D 生物打印技术,成功用人体细胞制造出3D 打印心脏。这颗3D 打印人 工心脏大约2厘米长,不仅有心脏细胞,还有血管和其他支撑结构,甚至能像真实的心脏一样跳 动。请据图回答下列问题:
(1)人体的心脏主要由心肌细胞构成,心肌属于 组织。心脏的表层有上皮组织,心脏壁 中分布有神经组织等,由此可知,心脏属于人体结构层次中的 。与人体的结构层次 相比,油菜的结构层次中没有 。
(2)3D 打印心脏的心肌细胞和上皮细胞等均来自人的多功能干细胞,如图二所示。多功能干细 胞经过[①] 过程,使细胞的数量增多。再经过[②] 过程,产生形态、结构 和功能均不同的心肌细胞和上皮细胞。
(3)心肌炎患者血液中的肌酸激酶会高于正常值,是由于心肌细胞的 结构受损,导致心 肌细胞中肌酸激酶进入血液。
29. (14分)某校生物兴趣小组开展了一系列探究活动。
(1)图一是他们探究“绿叶在光下制造有机物”的实验过程。正确的实验操作步骤是______________步骤②的目的是使叶片中__________;步骤⑥的遮光叶片中,实验组是_______(填“遮光部 位”或“未遮光部位”)。该实验得出的结论: 是绿色植物进行光合作用所必须的条 件,绿叶在光下产生了 等有机物。
试管与灯的距离
10厘米
20厘米
30厘米
40厘米
50厘米
每分钟产生的气泡数量
60个
25个
10个
5个
0个
相关试卷
这是一份[生物]安徽省淮北市“五校联考”2023-2024学年七年级下学期期中试题(解析版),共13页。试卷主要包含了单项选择题,非选择题等内容,欢迎下载使用。
这是一份安徽省淮北市五校联考2023-2024学年八年级上学期期中考试生物学试题,共4页。
这是一份安徽省淮北市五校联考2023-2024学年七年级上学期期中考试生物试题,共4页。

