天津市河北区2024-2025学年高三上学期11月期中考试生物试卷(Word版附解析)
展开
这是一份天津市河北区2024-2025学年高三上学期11月期中考试生物试卷(Word版附解析),文件包含天津市河北区2024-2025学年高三上学期11月期中质量检测生物试题Word版含解析docx、天津市河北区2024-2025学年高三上学期11月期中质量检测生物试题Word版无答案docx等2份试卷配套教学资源,其中试卷共24页, 欢迎下载使用。
第Ⅰ卷
本卷共12题,每题4分,共48分,每小题给出的4个选项中,只有一项是最符合题目要求的
1. 2023年9月3日消息称,近日来自国际知名研究机构的科学家们在全球范围内广泛开展的病毒监测中意外发现了一个全新的病毒家族,被命名为Exvirus,因其具有异于传统病毒的特征和传播途径而备受关注。初步研究表明,Exvirus属于单股正链RNA病毒。下列有关Exvirus的说法正确的是( )
A. Exvirus能利用宿主细胞内的氨基酸合成自身蛋白质
B. Exvirus结构简单,仅含核糖体一种细胞器
C. Exvirus遗传物质的基本单位是脱氧核苷酸
D. Exvirus的生命活动可以离开细胞
2. 《中国居民膳食指南(2022)》提出“东方健康膳食模式”,其主要特点是清淡少盐、食物多样、营养均衡,并且拥有较高的身体活动水平。下列叙述错误的是( )
A. Ca2+摄入过多, 机体会出现抽搐症状
B. “食物多样”一般不会缺乏必需氨基酸
C. “清淡少盐”可减少高血压等心血管疾病的发生
D. “拥有较高的身体活动水平”可以减少糖类在体内转化成脂肪的比例
3. 烫发与构成头发角蛋白的两条肽链的结合和重构有关,原理如下图所示。下列相关叙述错误的是( )
A. 烫发过程中,肽键数目未发生改变
B. 构成角蛋白的氨基酸不一定有21种
C. 构成头发角蛋白中只含有2个游离的氨基
D. 二硫键使肽链形成了复杂的空间结构
4. 性腺细胞的内质网是合成性激素的场所。在一定条件下,部分内质网被包裹后与细胞器X融合而被降解,从而调节了性激素的分泌量。细胞器X是( )
A. 溶酶体B. 中心体C. 线粒体D. 高尔基体
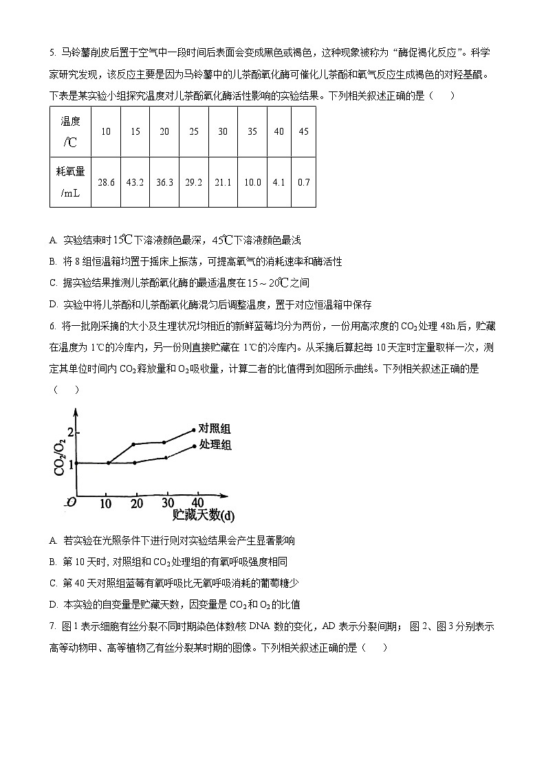
5. 马铃薯削皮后置于空气中一段时间后表面会变成黑色或褐色,这种现象被称为“酶促褐化反应”。科学家研究发现,该反应主要是因为马铃薯中的儿茶酚氧化酶可催化儿茶酚和氧气反应生成褐色的对羟基醌。下表是某实验小组探究温度对儿茶酚氧化酶活性影响的实验结果。下列相关叙述正确的是( )
A. 实验结束时下溶液颜色最深,下溶液颜色最浅
B. 将8组恒温箱均置于摇床上振荡,可提高氧气的消耗速率和酶活性
C. 据实验结果推测儿茶酚氧化酶最适温度在之间
D. 实验中将儿茶酚和儿茶酚氧化酶混匀后调整温度,置于对应恒温箱中保存
6. 将一批刚采摘的大小及生理状况均相近的新鲜蓝莓均分为两份,一份用高浓度的CO2处理48h后,贮藏在温度为1℃的冷库内,另一份则直接贮藏在 1℃的冷库内。从采摘后算起每10天定时定量取样一次,测定其单位时间内CO2释放量和O2吸收量,计算二者的比值得到如图所示曲线。下列相关叙述正确的是( )
A. 若实验在光照条件下进行则对实验结果会产生显著影响
B. 第10天时, 对照组和CO2处理组的有氧呼吸强度相同
C. 第40天对照组蓝莓有氧呼吸比无氧呼吸消耗的葡萄糖少
D. 本实验的自变量是贮藏天数,因变量是CO2和O2的比值
7. 图1表示细胞有丝分裂不同时期染色体数/核DNA 数的变化,AD表示分裂间期; 图2、图3分别表示高等动物甲、高等植物乙有丝分裂某时期的图像。下列相关叙述正确的是( )
A. 动物甲与植物乙有丝分裂过程存在显著差异的是图2和3所示时期
B. 图1中BC段和EF 段形成的原因分别是染色体数加倍和核DNA 数加倍
C. 图2细胞的下一时期,细胞中染色体数:核DNA数=1:1,且不存在染色单体
D. 图3中结构H为赤道板,与结构H的形成密切相关的细胞器是高尔基体
8. 摩尔根和他的学生们经过十多年的努力,发明了测定基因位于染色体上相对位置的方法,下图为果蝇X染色体上的一些基因的示意图,下列有关叙述正确的是( )
A. 染色体上的所有基因均会同时表达
B. 短硬毛性状只会出现在雌性果蝇中
C. 该图说明基因在染色体上呈线性排列
D. 朱红眼和白眼基因的遗传遵循分离定律
9. 牙齿因缺少珐琅质而呈棕色是一种伴性遗传病,若某患病男性与正常女性婚配,生出的女儿一定是棕色牙齿。下列相关叙述正确的是( )
A. 该病伴X染色体隐性遗传病
B. 该遗传病患者中男性多于女性
C. 其儿子与正常女性结婚,后代患病的概率为1/2
D. 其女儿与正常男子结婚,后代子女都可能患病
10. 下图表示 DNA 半保留复制和甲基化修饰过程。研究发现,50岁同卵双胞胎间基因组DNA 甲基化的差异普遍比3岁同卵双胞胎间的差异大。下列叙述正确的是( )
A. DNA 甲基化不改变碱基的排列顺序和生物个体表型
B. 酶E的作用是催化 DNM 复制,并不会改变碱基种类和排列顺序
C. DNA 甲基化不会影响DNA 的半保留复制,甲基是 DNA 半保留复制的原料之一
D. 环境可能是引起DNA 甲基化差异的重要因素
阅读下列材料,回答下列问小题:
T2噬菌体是一种专门寄生在大肠杆菌内的病毒,它的头部和尾部的外壳是由蛋白质构成的,在头部内含有一个DNA分子。噬菌体侵染细菌后,利用细菌细胞内的物质合成自身的DNA和蛋白质进行增殖,导致细菌裂解,释放出大量子代噬菌体。
11. T2噬菌体侵染细菌的部分实验如下图所示。下列叙述正确的是( )
A. 35S标记在蛋白质分子的氨基上
B. 培养时间过长或过短,对实验结果有明显影响
C. 实验结果是上清液中放射性高,沉淀物中几乎没有放射性
D. 实验结果可说明噬菌体的遗传物质是DNA
12. 若T2噬菌体的DNA中含10000个碱基对,其中一条链中胞嘧啶和鸟嘌呤之和占该链的60%。用T2噬菌体侵染细菌,其DNA在细胞中复制3次,共需要消耗腺嘌呤脱氧核糖核苷酸( )
A 32000个B. 28000 个C. 16000 个D. 14000 个
第II卷
本卷共5题,共52分
13. 接种流感疫苗是预防流感病毒感染的有效途径。已知流感病毒为RNA病毒,如图甲为某人接种流感疫苗后体内某细胞分泌流感病毒抗体(免疫球蛋白) 的过程,图乙为该细胞通过囊泡向细胞外运输、分泌抗体的过程。
(1)图甲所示结构中,参与生物膜系统构成的有________________(填写序号),从化学成分角度分析,流感病毒与图甲中结构_____(填写序号) 的化学组成最相似。
(2)利用放射性同位素标记法研究分泌蛋白的合成和运输过程,可以用下列哪些元素标记亮氨酸? 。
A. 32PB. 14CC. 3H
(3)抗体分泌前后几分钟内,膜面积可能发生改变的是___________(填写序号),请写出具体的变化_______________________。
(4)据图乙分析,运输着抗体的囊泡能定向、精确地转移到细胞膜的特定部位,其原因是囊泡膜上的_______(填图乙中的名称) 具有特异性识别能力。囊泡与细胞膜的融合体现了生物膜具有______________的结构特点。不同的生物膜成分与结构相似,生物膜功能上的差异取决于____________________。
14. 成熟植物细胞的主要吸水方式是渗透吸水。某生物兴趣小组为研究渗透吸水做了相关实验,该实验的简易装置如图甲所示。图乙为将紫色洋葱鳞片叶外表皮细胞浸入质量浓度为0.3g/mL蔗糖溶液中所处的一种状态(此时细胞有活性)。请据图回答下列问题:
(1)图甲中漏斗内液面先上升,后达到稳定,由此可知实验初始时半透膜两侧S1溶液浓度___(大于/小于/等于)S2溶液浓度。
(2)图乙细胞结构中的___(填序号)构成的原生质层,相当于图甲中___。结构④与①之间充满的液体是___。
(3)若将图乙状态的细胞浸入清水中,可观察到②的紫色变浅,体积变___,这是由于细胞___(吸水/失水)发生了___现象。
(4)图丙中A表示的运输方式是哪种?___。
(5)图丙中B表示的方式若是协助扩散,那么bc段的限制因素是什么?___。
15. 研究人员对某植物幼苗和成年树木的光合特性与结构特征进行了比较分析,探究其在不同生长发育阶段叶片光合能力的差异,相关实验结果如下图所示。回答下列问题:
注:气孔导度和气孔开放程度呈正相关
(1)据图分析,当光照强度为0~500μml·m⁻2s⁻1时,幼苗和成年树木的净光合速率均快速上升,原因是_______________,此时类囊体上可以产生更多的___________供暗反应合成有机物。而当光照强度大于800μml·m2s⁻1以后,幼苗和成年树木的净光合速率均呈下降趋势,原因可能是_______________。
(2)成年树木的叶绿素a、b含量均显著高于幼苗,用___________(填试剂) 分别提取两者等量绿叶中的光合色素后,通过纸层析法进行分离,滤纸条从上至下第三、四条色素带较宽的是来自___________(填“成年树木”或“幼苗”) 的光合色素。
(3)成年树木和幼苗的下表皮存在大量的气孔组织,推测成年树木的气孔密度_________(填“高于”或“低于”) 幼苗。保卫细胞吸水体积膨大时气孔开放,反之关闭,当保卫细胞内可溶性糖含量高时,可导致气孔___________(填“关闭”或“开放”)。
16. 鹦鹉(ZW型性别决定)的毛色有白色、蓝色、黄色和绿色,由A/a和B/b两对等位基因共同决定,其中有一对等位基因只位于Z染色体上,相关作用机理如下图所示。研究人员用纯合蓝色鹦鹉和纯合黄色鹦鹉进行了如下两个杂交实验。
杂交实验一: P: 蓝色鹦鹉(♀)×黄色鹦鹉(♂)→F1:黄色鹦鹉(♀):绿色鹦鹉(♂)=1: 1;
杂交实验二: P: 黄色鹦鹉(♀)×蓝色鹦鹉(♂)→F1:绿色鹦鹉(♀):绿色鹦鹉(♂)=1: 1。
回答下列问题:
(1)该实例体现了基因表达产物和性状的关系是______________。
(2)鹦鹉的次级精母细胞中有_____条Z染色体。杂交实验一中,F1雌鹦鹉的基因型是______,F1雌雄鹦鹉随机交配,F2的表型及比例为____________________;不考虑性别)。
(3)杂交实验二中,F1雌雄鹦鹉随机交配,F2中绿色雄性鹦鹉的基因型共有______种。欲判断F2中某只绿色雄性鹦鹉的基因型,可让其与多只__________(填表型) 杂交,若后代只出现绿色和黄色鹦鹉,则可判断其基因型为________。
17. 图甲是人体胰岛素基因控制合成胰岛素的过程示意图,图乙是图甲中②过程的局部放大图,回答下列问题。
(1)图甲①过程发生的场所是________,该过程中需要________酶的参与。图甲②过程所需的原料是________。
(2)图甲②过程中核糖体在mRNA上的移动方向是________(选填“从左向右”、“从右向左”或“随意的”);图甲中1个mRNA上结合了3个核糖体的意义是________,这3个核糖体上最终合成的肽链结构________(填“相同”或“不同”)。
(3)图乙中mRNA分子的碱基序列是5′—UGGACUACAGGG—3′,则合成该mRNA分子的模板连的碱基序列是5′—________—3′,图乙中苏氨酸对应的密码子是________。温度
10
15
20
25
30
35
40
45
耗氧量
28.6
43.2
36.3
29.2
21.1
10.0
4.1
0.7
相关试卷
这是一份天津市红桥区2024-2025学年高一上学期期中考试生物试题(Word版附解析),文件包含天津市红桥区2024-2025学年高一上学期期中考试生物试卷Word版含解析docx、天津市红桥区2024-2025学年高一上学期期中考试生物试卷Word版无答案docx等2份试卷配套教学资源,其中试卷共32页, 欢迎下载使用。
这是一份天津市河北区2024-2025学年高三上学期11月期中质量检测生物试卷(解析版),共17页。试卷主要包含了《中国居民膳食指南等内容,欢迎下载使用。
这是一份天津市部分区2024-2025学年高三上学期期中考试生物试卷(Word版附答案),共8页。试卷主要包含了选择题,非选择题等内容,欢迎下载使用。

