所属成套资源:2025河南省九师联考高一上学期11月期中考试及答案(九科)
2025河南省九师联考高一上学期11月期中考试生物含解析
展开
这是一份2025河南省九师联考高一上学期11月期中考试生物含解析,文件包含河南省九师联考2024-2025学年高一上学期11月期中生物试题含解析docx、河南省九师联考2024-2025学年高一上学期11月期中生物试题无答案docx等2份试卷配套教学资源,其中试卷共29页, 欢迎下载使用。
1.本试卷分选择题和非选择题两部分。满分100分,考试时间75分钟。
2.答题前,考生务必用直径0.5毫米黑色墨水签字笔将密封线内项目填写清楚。
3.考生作答时,请将答案答在答题卡上。选择题每小题选出答案后,用2B铅笔把答题卡上对应题目的答案标号涂黑;非选择题请用直径0.5毫米黑色墨水签字笔在答题卡上各题的答题区域内作答,超出答题区域书写的答案无效,在试题卷、草稿纸上作答无效。
4.本卷命题范围:人教版必修1第1章~第3章。
一、选择题:本题共20小题,每小题2分,共40分。在每小题给出的四个选项中,只有一项是符合题目要求的。
1. 在细胞学说的建立过程中,形成了“生物界具有统一性”的观念。下列关于细胞学说的叙述,正确的是( )
A. 一切生物个体都是由细胞和细胞产物组成的整体
B. 细胞学说的建立是一个不断修正和发展的过程
C. 细胞学说的建立运用了完全归纳法的科学方法
D. 细胞学说建立使生物学研究进入了分子水平
2. 随着各地陆续入冬,呼吸道疾病已进入高发季,支原体肺炎和呼吸道合胞病毒(RNA病毒)感染等呼吸道疾病呈逐步上升趋势。已知青霉素可抑制细菌细胞壁的形成。下列相关叙述错误的是( )
A. 呼吸道合胞病毒没有细胞结构
B. 呼吸道合胞病毒的生活离不开细胞
C. 青霉素不可以用于治疗支原体肺炎
D. 呼吸道合胞病毒和支原体的遗传信息都储存在RNA中
3. 生物学实验是生物学习中重要的环节之一,显微镜是生物实验中重要的仪器之一。下列有关显微镜的叙述,正确的是( )
A. 换用高倍物镜观察时,放大倍数越大,观察到的视野范围越大
B. 显微镜的放大倍数指的是物像面积的放大倍数,由目镜和物镜共同决定
C. 若显微镜视野中观察到的图像是9>6,则装片上的等式不成立
D. 观察到视野中有一异物,若移动装片和转动物镜后异物仍不动,则异物位于反光镜上
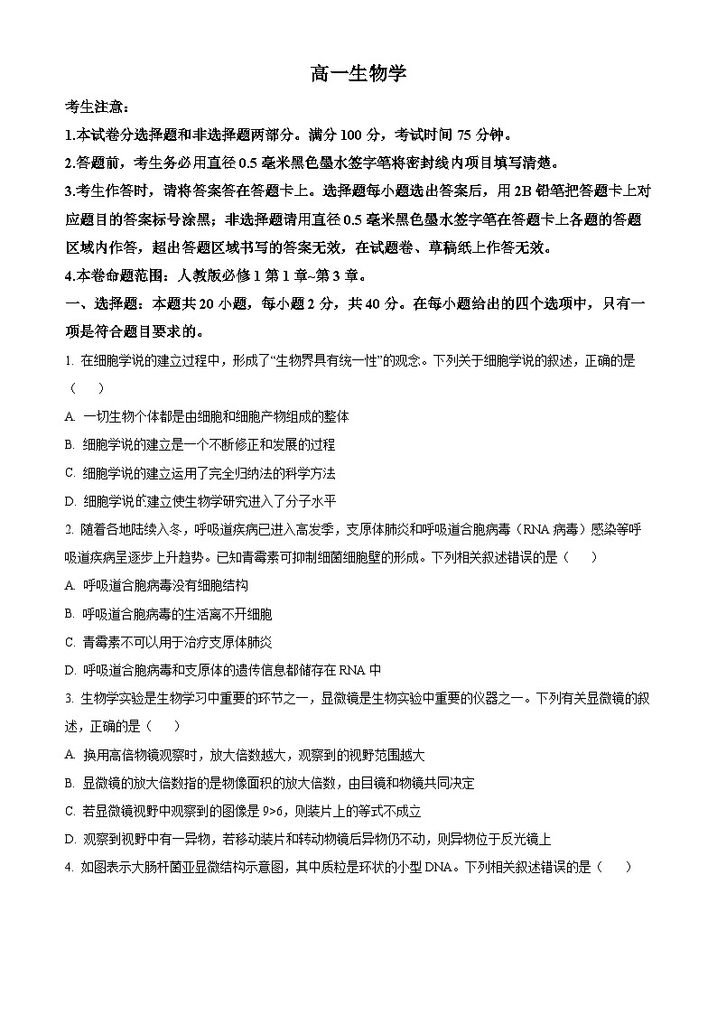
4. 如图表示大肠杆菌亚显微结构示意图,其中质粒是环状的小型DNA。下列相关叙述错误的是( )
A. 大肠杆菌的遗传物质都在拟核中
B. 大肠杆菌无以核膜为界限的细胞核
C. 大肠杆菌不具有膜性结构的细胞器
D. 大肠杆菌的细胞膜是其细胞边界
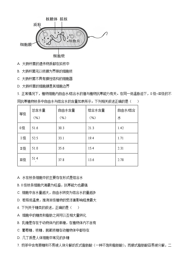
5. 正常情况下,植物细胞内自由水/结合水的值与植物抗寒能力有关。在同一低温胁迫下,0级~Ⅲ级的不同抗寒植物枝条中自由水与结合水的含量如表所示。下列相关叙述正确的是( )
A. 水在枝条细胞中的主要存在形式是结合水
B. 0级枝条细胞代谢最为旺盛,抗寒能力也最强
C. 细胞中含水量越大,自由水转变为结合水的量越多
D. 若降低温度,推测Ⅲ级植物的受冻害影响程度最大
6. 下列关于糖类的叙述,正确的是( )
A. 细胞中的糖类和脂肪之间可以互相大量转化
B. 乳糖是存在于动物体内的单糖,在植物体内不含有
C. 葡萄糖、核糖、脱氧核糖在动植物体中都存在
D. 几丁质是人体细胞中常见的多糖
7. 奶茶中含有蔗糖和不易被人体分解的反式脂肪酸(一种不饱和脂肪酸),而顺式脂肪酸容易被分解,二者的结构如图1。研究发现,反式脂肪酸会使高密度胆固醇脂蛋白与低密度胆固醇脂蛋白(如图2,“+”表示促进)的比值降低。下列相关叙述错误的是( )
A. 反式脂肪酸不易被人体分解可能与其结构有关
B. 长期饮用奶茶的人的血液中脂质浓度可能较高
C. 胆固醇是固醇类物质,参与人体血液中脂质的运输
D. 含有反式脂肪酸的植物脂肪在室温时一般呈固态
8. “秋风起,蟹脚痒,菊花开,闻蟹来”。清蒸螃蟹是一种人们喜欢的螃蟹做法。螃蟹的可食用部分主要是蟹黄、蟹膏和蟹肉,其中蟹黄和蟹膏中的脂质含量较高。下列相关叙述正确的是( )
A. 人体摄入的蟹肉中的糖原可以直接被细胞吸收利用
B. 螃蟹细胞中Ca、Fe等大量元素大多以化合物的形式存在
C. 螃蟹细胞中含量最多的化合物是蛋白质,具有较高的营养价值
D. 组成脂质的化学元素主要是C、H、O,有些脂质还含有P和N
9. 某链状十二肽的分子式为CxHyNzOwS(其中z>12,w>13,R基上的基团不发生反应)。该多肽彻底水解后得到如下5种氨基酸。下列相关叙述错误的是( )
A. 该多肽彻底水解后,产物相对分子质量增加198
B. 该多肽分子中含有游离的氨基数为z-12
C. 该多肽分子中含有天冬氨酸共有(w-13)/2个
D. 该多肽溶液经80℃处理冷却后能与双缩脲试剂发生颜色反应
10. 下列关于豌豆叶肉细胞中核酸的叙述,正确的是( )
A. 豌豆叶肉细胞中含有2类核酸、8种核苷酸和5种含氮碱基
B. 豌豆叶肉细胞的遗传物质是由4种核糖核苷酸组成的生物大分子
C. 豌豆叶肉细胞中的DNA只分布在细胞核和线粒体基质中
D. 与DNA含有的4种碱基相比,RNA特有的碱基是T
11. 如图为细胞体内某核苷酸长链的部分结构示意图。下列相关叙述正确的是( )
A. 图中核苷酸长链为单链,故该分子为RNA
B. 该核苷酸长链中含有1个游离的磷酸基团
C. a的名称是鸟嘌呤脱氧核糖核苷酸
D. 可以根据①的种类判断核酸的种类
12. 生物大分子是由许多相同或相似的单体连接成的多聚体。下列关于生物大分子的叙述,正确的是( )
A. 多糖、蛋白质、核酸、磷脂都是生物大分子
B. 参与构成蛋白质的单体种类多于参与构成核酸的单体种类
C. 蛋白质的多样性取决于氨基酸的种类和空间结构
D. 科学家是因为碳原子在细胞中含量较多,才说“碳是生命核心元素”
13. 肺炎支原体(Mp)主要感染人体肺部组织,Mp的细胞膜上具有多种黏附蛋白(如P1),能使Mp牢固黏附于呼吸道上皮细胞膜表面。上皮细胞的细胞膜上存在一种波形蛋白。科研人员用绿色荧光标记上皮细胞膜上的波形蛋白后,向上皮细胞培养液中加入已用红色荧光标记P1的Mp,共培养一段时间后,结果如图所示。下列相关叙述错误的是( )
A. Mp的细胞膜主要是由磷脂分子和蛋白质分子构成的
B. 上皮细胞膜功能的复杂程度与膜上磷脂分子的种类和数量有关
C. 黄色荧光的出现可以体现细胞膜的功能
D. 波形蛋白合成与运输涉及多种细胞器的协调配合
14. 某同学学习了细胞器之间的分工合作后,绘制了如图所示的高等植物细胞和动物细胞的结构模式图。图中不科学之处是( )
A. ②⑦B. ④⑧C. ③⑫D. ⑥⑩
15. 分泌蛋白合成加工完成后,被包裹在囊泡中,囊泡与马达蛋白结合后沿着细胞骨架精准地进行胞内运输。下列相关叙述错误的是( )
A. 分泌蛋白的合成起始于内质网上附着的核糖体
B. 囊泡运输分泌蛋白的过程中消耗的能量主要来自线粒体
C. 细胞骨架与细胞物质运输、能量转化等生命活动密切相关
D. 用3H标记的氨基酸可以用于探究分泌蛋白合成和运输的过程
16. 下列关于植物根尖细胞结构的叙述,错误的是( )
A. 细胞中含有能进行有氧呼吸的线粒体
B. 细胞中含有可以进行光合作用的叶绿体
C. 细胞膜外的细胞壁主要由纤维素和果胶构成
D. 含有能把核内物质与细胞质分开的核膜
17. 科研人员用不同浓度的APM(能够破坏细胞骨架,进而使胞质环流终止)处理黑藻叶肉细胞,测定细胞质流动的速度,结果如图所示。下列相关叙述正确的是( )
A. 直接用高倍镜找到黑藻叶肉细胞并观察其细胞质流动情况
B. 观察细胞质流动时,可用细胞中静止的叶绿体作为参照物
C. 在一定范围内,APM浓度越大,胞质环流终止的时间越短
D. APM能够分解组成细胞骨架的纤维素,进而影响细胞质流动
18. 细胞核的结构与功能有密切的联系。下列相关叙述错误的是( )
A. 细胞核是遗传的控制中心和细胞进行代谢的中心
B. 核质之间频繁的物质交换和信息交流可以通过核孔实现
C. 细胞核是DNA储存的主要场所,也是遗传信息库
D. 染色体和染色质是同一物质在细胞不同时期的两种存在状态
19. 生物膜系统在细胞的生命活动中具有极为重要的作用。下列关于生物膜和生物膜系统的叙述,正确的是( )
A. 根瘤菌的生物膜系统广阔的膜面积为多种酶提供附着位点
B. 细胞的生物膜组成成分和结构相同,各膜之间结构直接联系
C. 人体的生物膜系统包括细胞膜、核膜和眼角膜等多种膜结构
D. 生物膜把各种细胞器分隔开,使细胞内能同时进行多种化学反应而不会相互干扰
20. 在生物实验中,“分离”和“重组”是常见的研究手段。下列相关叙述错误的是( )
A. 可利用差速离心法分离酵母菌细胞中的各种细胞器
B. 小鼠细胞和人细胞融合实验中运用了同位素标记法
C. 伞藻嫁接实验中,新长出的伞藻的伞帽与提供假根的伞藻的伞帽相同
D. 蝾螈受精卵横缢后,有核的一半能分裂,无核的一半不能分裂,说明细胞分裂与细胞核有关
二、非选择题:本题共5小题,共60分。
21. 唐代诗人白居易的《钱塘湖春行》中“几处早莺争暖树,谁家新燕啄春泥。乱花渐欲迷人眼,浅草才能没马蹄。”描绘了钱塘湖(即杭州西湖)初春时生机盎然的景色。回答下列问题:
(1)在生命系统的结构层次中,杭州西湖风景区属于______层次,风景区内所有的“早莺”(黄鹂)属于______层次。柳树是西湖边上的树种之一,柳树和马具有的生命系统结构层次______(填“相同”或“不完全相同”),理由是_____。
(2)研究人员对西湖水质进行研究时,发现水中有念珠蓝细菌,念珠蓝细菌是能进行光合作用的_____(填“真核”或“原核”)生物,其能进行光合作用的原因是_____。
(3)黄鹂、燕子、树以及水中的念珠蓝细菌细胞都有相似的结构,如细胞膜、细胞质等,这体现了______。念珠蓝细菌可以独立完成各种生命活动,黄鹂、燕子、树依赖______,共同完成一系列复杂的生命活动,这都说明细胞是_____。
22. 某生物兴趣小组同学按下表进行了“检测生物组织中的糖类、脂肪和蛋白质”的实验。回答下列问题:
(1)三组实验中观察时需要用到显微镜的是______组。甲组实验中观察到的脂肪颗粒呈______色,该组实验试剂中酒精在实验中的作用是______。
(2)丙组实验若要鉴定豆浆中的蛋白质,则用到的实验试剂是______,使用该试剂时B液不能过量加入的原因是_____。该实验______(填“需要”或“不需要”)水浴加热,观察到的组织样液的颜色为______。
(3)若丙组实验中加入的试剂是碘液,且观察到组织样液为蓝色,说明豆浆中含有______。
(4)若用无色透明样液A实验材料进行乙组实验(操作过程正确),观察不到样液发生预期颜色变化,则该实验能否说明样液A不含有蔗糖?并说明理由_____。
23. 图1表示生物体内有机物的组成与功能关系,图2表示胰岛素的部分加工过程。回答下列问题:
(1)图1中,“Y元素”代表______元素,B代表______,若A是多糖,则在动物体内是指______。
(2)图1中,若D表示HIV的遗传信息的携带者,则d表示______。
(3)图2中前胰岛素原发生水解反应时,反应物水中的氢用于形成______;胰岛素原由______条肽链组成;胰岛素分子中至少含有______个游离的氨基。
(4)胰岛素能够降低血糖,促进葡萄糖转变为糖原和非糖物质,胰岛素的作用体现了蛋白质具有______功能。胰岛素有降低血糖的作用,而胰岛素原没有生物活性,造成二者这种区别的直接原因是_____。
24. 某高等生物细胞膜亚显微结构图如图1所示;细胞核的结构模式图如图2所示。回答下列问题:
(1)细胞膜的结构特点为______。图1中代表细胞膜外侧的是______(填“A”或“B”),判断的依据是_____。
(2)分析图1可判断该图为______(填“动物”或“植物”)细胞的细胞膜结构图,理由是_____。
(3)图2中的⑨为______。图2中的⑤为______,若其被破坏,可能会使细胞蛋白质的合成受到影响,请说明原因:_____。
25. 如图表示细胞中两类蛋白质的合成和运输过程示意图。回答下列问题:
(1)图中的mRNA是RNA的一种,主要分布在______中,mRNA中含有的五碳糖为______。
(2)图中高尔基体的功能是____。
(3)图中参与组成生物膜系统的细胞器有内质网、溶酶体、线粒体、______。据图分析,蛋白质在细胞内的分选和运输方向取决于_____。
(4)内质网(Ⅰ)、细胞膜(Ⅲ)和另一种细胞器膜(Ⅱ),它们的膜面积在分泌蛋白的加工与运输过程中会发生一定的变化,但三者的膜面积总和维持相对稳定。根据题意,参照“变化前”膜面积的直方图,在下图中虚框内绘制出“变化后”Ⅰ、Ⅱ、Ⅲ膜面积的直方图_____。
等级
总含水量(%)
自由水含量(%)
结合水含量(%)
自由水/结合水
0级
51.6
30.3
21.3
1.42
Ⅰ级
52.5
33.1
19.4
1.71
Ⅱ级
51.0
35.6
15.4
2.31
Ⅲ级
514
37.8
13.6
2.78
组别
实验材料
实验试剂及条件
观察
甲
花生种子薄片
清水、苏丹Ⅲ染液、酒精
细胞中着色的小颗粒
乙
鲜榨苹果汁
斐林试剂、50~65℃水浴加热
组织样液颜色变化
丙
豆浆
?
组织样液颜色变化
相关试卷
这是一份2025河南省青桐鸣高一上学期11月期中考试生物PDF版含解析,共13页。
这是一份2025滁州九校联考高一上学期11月期中考试生物含解析,共21页。试卷主要包含了满分100分,考试时间75分钟,本卷命题范围等内容,欢迎下载使用。
这是一份2025西安部分学校联考高一上学期11月期中考试生物含解析,文件包含陕西省西安市部分学校联考2024-2025学年高一上学期11月期中生物试题含解析docx、陕西省西安市部分学校联考2024-2025学年高一上学期11月期中生物试题无答案docx等2份试卷配套教学资源,其中试卷共28页, 欢迎下载使用。

