



所属成套资源:2025福州山海联盟教学协作体高一上学期11月期中考试及答案(九科)
2025福州山海联盟教学协作体高一上学期11月期中考试生物含答案
展开
这是一份2025福州山海联盟教学协作体高一上学期11月期中考试生物含答案,文件包含福建省福州市山海联盟教学协作体2024-2025学年高一上学期11月期中生物试题docx、高一生物答题卡pdf等2份试卷配套教学资源,其中试卷共9页, 欢迎下载使用。
命题人:杨敏标 审题人:陈清
考试时间:75分钟 分值:100分
一、单选题(每小题2分,共40分)
1.下面是关于脂质的叙述,其中正确的是( )
A.脂质分子只含有C、H、O三种元素
B.胆固醇能促进人体肠道对钙和磷的吸收
C.脂肪只存在于动物细胞中,植物细胞中没有
D.有的脂质具有促进生殖细胞的形成等功能
2.关于细胞中细胞器的叙述,错误的是( )
A.大肠杆菌无线粒体,有核糖体B.蓝细菌有叶绿体,也有核糖体
C.酵母菌有线粒体,也有内质网D.小鼠肝细胞有线粒体,也有内质网
3.下图所示为细胞膜的局部结构模式图,下列叙述错误的是( )
A.②的一端为亲水性的头,一端是疏水的尾,其构成了细胞膜的基本骨架
B.①存在于细胞膜的外表面
C.膜上的②和③都具有一定的流动性,是细胞膜结构特点的基础
D.细胞膜的功能越复杂说明③和②的种类和数量越多
4.关于小麦中的水,下列叙述正确的是( )
A.越冬的小麦细胞中自由水比例较高
B.水是极性分子所以水是小麦细胞内良好的溶剂
C.晒干储藏的小麦种子不含水分以降低代谢速率
D.小麦细胞中的水和蛋白质等物质相结合以参与细胞代谢
5.氨基酸是蛋白质的基本组成单位,下列关于氨基酸及蛋白质的叙述,错误的是( )
A.若两个氨基酸的R基不同,则为两种氨基酸
B.氨基酸R基中的氨基和羧基都能参与形成肽键
C.蛋白质肽链的盘曲和折叠被打开后,其功能会发生改变
D.若m个氨基酸脱水缩合形成n条肽链,则脱去的水分子数为m-n个
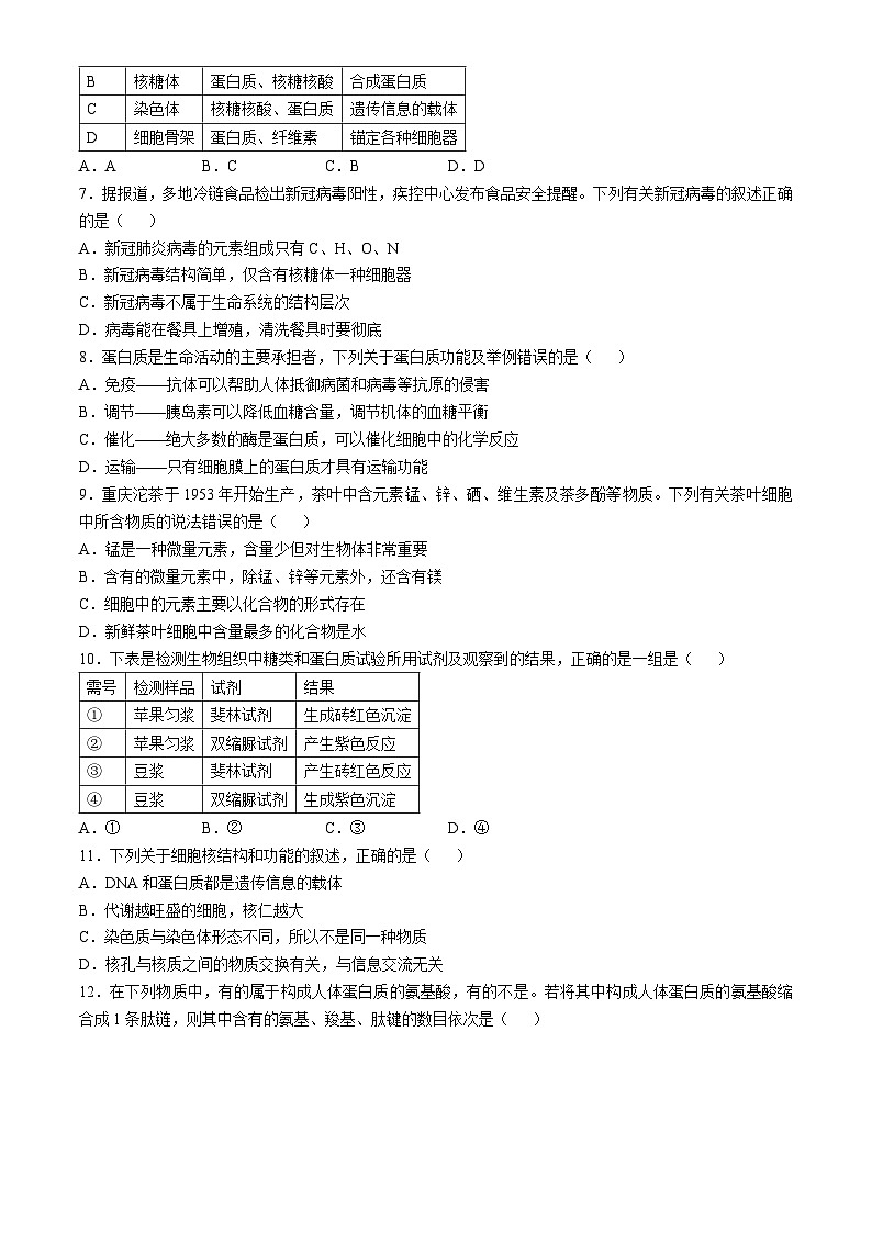
6.下列真核细胞结构、主要成分及功能对应正确的是( )
A.AB.CC.BD.D
7.据报道,多地冷链食品检出新冠病毒阳性,疾控中心发布食品安全提醒。下列有关新冠病毒的叙述正确的是( )
A.新冠肺炎病毒的元素组成只有C、H、O、N
B.新冠病毒结构简单,仅含有核糖体一种细胞器
C.新冠病毒不属于生命系统的结构层次
D.病毒能在餐具上增殖,清洗餐具时要彻底
8.蛋白质是生命活动的主要承担者,下列关于蛋白质功能及举例错误的是( )
A.免疫——抗体可以帮助人体抵御病菌和病毒等抗原的侵害
B.调节——胰岛素可以降低血糖含量,调节机体的血糖平衡
C.催化——绝大多数的酶是蛋白质,可以催化细胞中的化学反应
D.运输——只有细胞膜上的蛋白质才具有运输功能
9.重庆沱茶于1953年开始生产,茶叶中含元素锰、锌、硒、维生素及茶多酚等物质。下列有关茶叶细胞中所含物质的说法错误的是( )
A.锰是一种微量元素,含量少但对生物体非常重要
B.含有的微量元素中,除锰、锌等元素外,还含有镁
C.细胞中的元素主要以化合物的形式存在
D.新鲜茶叶细胞中含量最多的化合物是水
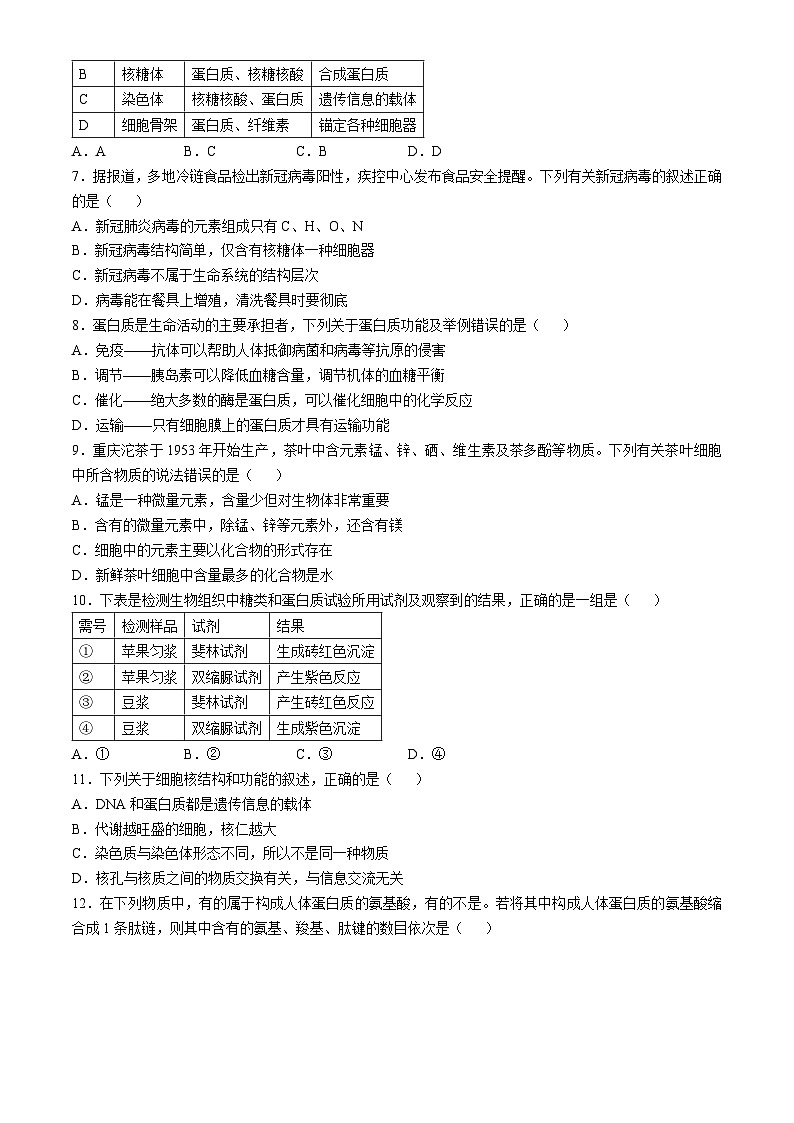
10.下表是检测生物组织中糖类和蛋白质试验所用试剂及观察到的结果,正确的是一组是( )
A.①B.②C.③D.④
11.下列关于细胞核结构和功能的叙述,正确的是( )
A.DNA和蛋白质都是遗传信息的载体
B.代谢越旺盛的细胞,核仁越大
C.染色质与染色体形态不同,所以不是同一种物质
D.核孔与核质之间的物质交换有关,与信息交流无关
12.在下列物质中,有的属于构成人体蛋白质的氨基酸,有的不是。若将其中构成人体蛋白质的氨基酸缩合成1条肽链,则其中含有的氨基、羧基、肽键的数目依次是( )
A.3、3、2B.3、3、3C.2、2、2D.3、4、2
13.某同学在实验中用同一显微镜观察了同一装片4次,得到清晰的四个物像如图(亮度相同)。有关该实验的说法正确的是( )
A.换用高倍物镜前应先提升镜筒,以免镜头破坏玻片标本
B.若视野中有暗有明,则是反光镜上有污物
C.若③用目镜15×和物镜40×组合观察,则观察的细胞面积是实物的600倍
D.若每次操作都未调节反光镜,看到清晰物像时物镜离装片最远是④
14.关于下列结构的说法,不正确的是( )
A.观察细胞质的流动,可用④作为标志
B.①③⑤上进行的反应一般都需要②提供能量
C.胰岛素的合成和分泌涉及到的细胞器只有①②⑤
D.①与③之间的转化能体现生物膜的流动性
15.下列广告语在科学性上没有错误的是( )
A.服用鱼肝油(富含维生素D)有助于您的宝宝骨骼健康,促进骨骼发育
B.来自深海生物的稀有核酸片剂,满足您对特殊核酸的需求
C.XX牌八宝粥由桂圆、糯米等精制而成,不含糖,适合糖尿病人食用
D.这种口服液含有丰富的C、N、P、Zn等微量元素
16.将某动物细胞各部分结构用差速离心法分离后,测定它们有机物的含量。经测定,其中三种细胞器的主要成分如图所示,下列有关说法正确的是( )
A.细胞器甲是线粒体或叶绿体,是有双层膜结构的细胞器
B.细胞器乙具有膜结构,一定与分泌蛋白的分泌和加工有关
C.细胞器丙含有的核酸是RNA,可能是核糖体和中心体
D.细胞内的各种细胞器都有蛋白质
17.下列对细胞学说的意义和生命系统结构层次的相关叙述,正确的是( )
A.细胞学说的建立,标志着生物学的研究进入分子水平
B.一张废纸上的所有生物,属于生命系统中的群落层次
C.生态系统由生物和非生物环境构成,不属于生命系统的结构层次
D.细胞学说揭示了所有生物体的统一性和多样性
18.蛋白质是生命活动的主要承担者,下列关于蛋白质的叙述,正确的是( )
A.蛋白质结构的多样性与构成蛋白质氨基酸的种类、数目和空间结构有关
B.细胞骨架由纤维素构成,能保持细胞内部结构的有序性
C.蛋白质具有运输、信息传递、免疫和构成膜基本支架的作用
D.生物膜的功能越复杂,膜蛋白的种类和数量越多
19.大约占细胞鲜重总量97%的元素主要是( )
A.C、H、O、N、P、SB.C、H、O、N、P、K
C.C、H、O、N、Cu、MgD.N、P、S、K、Ca、Mg
20.下列有关细胞膜的叙述,正确的是( )
A.细胞膜具有信息交流的功能,主要与膜上的磷脂分子有关
B.细胞膜是动物、植物及微生物细胞的边界
C.鸡血红细胞可以代替猪血红细胞来制备纯净的细胞膜
D.细胞膜具有一定的流动性只与磷脂分子有关
第II卷(非选择题)
二、非选择题(每空2分,共60分)
21.图1、图2代表两类不同细胞的亚显微镜结构模式图,请结合所学的知识回答(在[ ]中填序号,______上填文字):
(1)图1和图2分别代表两种类型的细胞,他们的最大区别是前者_______,图2所示生物其遗传物质集中存在的区域是_______(填结构)。
(2)图1是_______(填植物或动物)细胞,判断理由是_______(至少答两个结构)。
(3)分离细胞器的方法是_______,含有核酸的细胞器有_______(填编号)。
(4)若图1为大蒜根部成熟区细胞,则应该没有[ ]_______。
(5)细胞膜功能的复杂程度与_______有关。
22.下图为典型的细胞核及其周围部分结构示意图。请据图回答:
(1)只有在_______细胞中,使用电子显微镜才可以看到此图所表示的结构。
(2)[3]_______的主要成分是蛋白质和DNA。蛋白质类物质通过[ ]_______进入细胞核(括号内要填编号)。
(3)图中可见[1]_______和核膜的连通,使细胞质和核内物质的联系更为紧密。
23.Ⅰ、根据下列图示回答问题:
(1)图中X、Y元素分别表示_______、_______。
(2)单体C是_______,若物质M由两条链组成,则与N相比,M特有的组成成分是_______。
(3)生物大分子D、E、F都以_______为基本骨架,都是由许多单体连接成的多聚体。
24.鸡红细胞中,每个血红蛋白分子有4条肽链,包括两条α链和两条β链,每条α链由141个氨基酸组成,每条β链由146个氨基酸组成。回答下列问题:
(1)一个鸡血红蛋白分子中肽键的数目是_______,肽键在_______(细胞器)中合成。β链含有半胱氨酸,其分子式为C3H7NO2S,则其R基由_______(元素符号)元素组成。组成血红蛋白的重要的微量元素是_______。
(2)鸡血红蛋白(填“适合”或“不适合”)做蛋白质的鉴定材料,因为_______。
(3)通常,细胞内具有正常生物学功能的蛋白质需要有正确的氨基酸序列和_______结构。鸡蛋中蛋白质含量很高,是生活中必不可少的营养补给品。吃熟鸡蛋容易消化的原因是_______。
25.据药理研究,一种茅草的根内含有降血糖的因子及多种有益于健康的成分,某公司将它开发成一种保健饮料。该产品是否含有还原性糖和淀粉,生物学兴趣小组的同学以此作为研究课题。请你完成下面的实验鉴定报告。
(1)实验目的:鉴定一种茅草的根是否含有还原性糖和淀粉。
(2)实验原理:还原性糖可用_______检测,淀粉可用_______来检测。
(3)实验器材:一种茅草根、所需试剂、研钵、烧杯、试管、纱布、漏斗、酒精灯、试管夹、火柴、滴管等。
(4)实验步骤:
①用研钵将茅草根磨碎,过滤,取其滤液;
②取A、B两支试管,各加入2mL滤液;
③往A试管中加入1ml现配斐林试剂,摇匀,_______约2min.观察试管中的颜色变化;
④往B试管中加入2滴_______,观察试管中的颜色变化。
(5)可能出现的实验现象及分析:_______,②如果B试管中出现蓝色,说明茅草的根内含有淀粉,否则没有。
高一生物参考答案:
二、非选择题(每空2分,分答案要填全才给分)
21.16分
(1)具有以核膜为界限的细胞核 拟核
(2)植物 有细胞壁、液泡、叶绿体
(3)差速离心法 ①②⑦
(4)①叶绿体
(5)蛋白质种类和数量
22.8分
(1)真核
(2)染色质 2核孔
(3)内质网
23.10分
(1)N、P
(2)核苷酸 脱氧核糖、胸腺嘧啶
(3)碳链
24.16分
(1)570 核糖体 C、H、S Fe
(2)不适合 鸡血红蛋白有颜色,会干扰反应现象的观察
(3)空间 高温使蛋白质分子的空间结构变得伸展、松散,容易被蛋白酶水解
25.10分
(2)斐林试剂 碘液
③水浴加热
④碘液
(5)如果A试管中出现砖红色沉淀,说明茅草的根内含有还原性糖,否则没有。
选项
细胞结构
主要成分
功能
A
细胞膜
蛋白质、糖类
控制物质进出
B
核糖体
蛋白质、核糖核酸
合成蛋白质
C
染色体
核糖核酸、蛋白质
遗传信息的载体
D
细胞骨架
蛋白质、纤维素
锚定各种细胞器
需号
检测样品
试剂
结果
①
苹果匀浆
斐林试剂
生成砖红色沉淀
②
苹果匀浆
双缩脲试剂
产生紫色反应
③
豆浆
斐林试剂
产生砖红色反应
④
豆浆
双缩脲试剂
生成紫色沉淀
题号
1
2
3
4
5
6
7
8
9
10
答案
D
B
D
B
B
B
C
D
B
A
题号
11
12
13
14
15
16
17
18
19
20
答案
B
C
D
C
A
D
B
D
A
B
相关试卷
这是一份2025丹东七校协作体高一上学期11月期中考试生物无答案,共7页。试卷主要包含了单选题,选择题,非选择题等内容,欢迎下载使用。
这是一份福建省福州市山海联盟教学协作体2024-2025学年高一上学期11月期中生物试题(含答案),共7页。
这是一份2024~2025学年福建省福州市山海联盟教学协作体高一(上)期中生物试卷(含答案),共8页。