湖南省多校联考2024-2025学年高三上学期11月联考生物试题
展开
这是一份湖南省多校联考2024-2025学年高三上学期11月联考生物试题,共9页。试卷主要包含了调节性T细胞等内容,欢迎下载使用。
考生注意:
1.答题前,考生务必将自己的姓名、考生号填写在试卷和答题卡上,并将考生号条形码粘贴在答题卡上的指定位置。
2.回答选择题时,选出每小题答案后,用铅笔把答题卡对应题目的答案标号涂黑。如需改动,用橡皮擦干净后,再选涂其他答案标号。回答非选择题时,将答案写在答题卡上。写在本试卷上无效。
3.考试结束后,将本试卷和答题卡一并交回。
一、选择题:本题共12小题,每小题2分,共24分。在每小题给出的四个选项中,只有一项是符合题目要求的。
1.肝细胞内甘油三酯、磷脂和胆固醇等物质的质量超过肝质量的5%时,称为脂肪肝。脂肪肝属于可逆性疾病,及时诊断、治疗并调整生活习惯可恢复健康。下列叙述错误的是( )
A.胆固醇可参与人体血液中脂质的运输
B.磷脂是由磷酸、甘油和脂肪酸结合形成的
C.大多数动物脂肪含有饱和脂肪酸,室温下呈固态
D.合理膳食及适度运动有助于脂肪肝病人恢复健康
2.病毒、细菌、支原体等微生物都能使人患上肺炎,当患上不明原因的肺炎时,需对病原体的类型进行鉴别。下列叙述正确的是( )
A.病毒、细菌、支原体在生命系统中都属于细胞层次
B.支原体的遗传物质是DNA,细菌的遗传物质是RNA
C.可依据病毒、细菌、支原体的亚显微结构鉴别病原体
D.阿奇霉素治疗支原体肺炎的原理是抑制支原体细胞壁形成
3.如图是某动物细胞四种具膜细胞器(①~④)的示意图。下列关于这四种细胞器的叙述,正确的是( )
A.磷脂和蛋白质是四种细胞器膜结构的基本支架
B.四种细胞器共同参与了分泌蛋白的合成和加工
C.④水解大分子有机物消耗的能量主要由①提供
D.②和③通过囊泡运输物质与细胞骨架密切相关
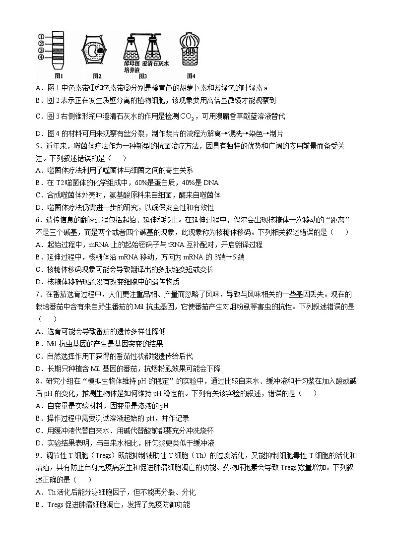
4.下图为一些生物学实验的实验过程或实验结果的示意图。下列叙述错误的是( )
A.图1中色素带①和色素带③分别是橙黄色的胡萝卜素和蓝绿色的叶绿素a
B.图2表示正在发生质壁分离的植物细胞,该现象要用高倍显微镜才能观察到
C.图3右侧锥形瓶中澄清石灰水的作用是检测,可用溴麝香草酚蓝溶液替代
D.图4的材料可用来观察有丝分裂,制作装片的流程为解离→漂洗→染色→制片
5.近年来,噬菌体疗法作为一种新型的抗菌治疗方法,因具有独特的优势和广阔的应用前景而备受关注。下列叙述错误的是( )
A.噬菌体疗法利用了噬菌体与细菌之间的寄生关系
B.在T2噬菌体的化学组成中,60%是蛋白质,40%是DNA
C.合成噬菌体外壳时,氨基酸原料来自细菌,酶来自噬菌体
D.噬菌体疗法仍需进一步的研究,以确保安全性和有效性
6.遗传信息的翻译过程包括起始、延伸和终止。在延伸过程中,偶尔会出现核糖体一次移动的“距离”不是三个碱基,而是两个或者四个碱基的现象,此现象称为核糖体移码。下列相关叙述错误的是( )
A.起始过程中,mRNA上的起始密码子与tRNA互补配对,开启翻译过程
B.延伸过程中,核糖体沿mRNA移动,方向为mRNA的3'端→5'端
C.核糖体移码现象可能会导致翻译出的多肽链变短或变长
D.核糖体移码现象没有改变细胞中的遗传物质
7.在番茄选育过程中,人们更注重品相、产量而忽略了风味,导致与风味相关的一些基因丢失。现在的栽培番茄中含有来自野生番茄的Mil抗虫基因,它使番茄产生对烟粉虱等害虫的抗性。下列叙述错误的是( )
A.选育可能会导致番茄的遗传多样性降低
B.Mil抗虫基因的产生是基因突变的结果
C.自然选择作用下获得的番茄性状都能遗传给后代
D.长期只种植含Mil基因的番茄,抗烟粉虱效果可能会下降
8.研究小组在“模拟生物体维持pH的稳定”的实验中,通过比较自来水、缓冲液和肝匀浆在加入酸或碱后pH的变化,推测生物体是如何维持pH稳定的。下列有关该实验的叙述,错误的是( )
A.自变量是实验材料,因变量是溶液的pH
B.操作过程中需要测试溶液起始的pH,并作记录
C.用缓冲液代替自来水、用碱代替酸前都要充分冲洗烧杯
D.实验结果表明,与自来水相比,肝匀浆更类似于缓冲液
9.调节性T细胞(Tregs)既能抑制辅助性T细胞(Th)的过度活化,又能抑制细胞毒性T细胞的活化和增殖,具有防止自身免疫病发生和促进肿瘤细胞凋亡的功能。药物环孢素会导致Tregs数量增加。下列叙述正确的是( )
A.Th活化后能分泌细胞因子,但不能再分裂、分化
B.Tregs促进肿瘤细胞凋亡,发挥了免疫防御功能
C.系统性红斑狼疮患者体内的Tregs可能比较少
D.注射环孢素能促进免疫功能,加强免疫应答
10.研究发现,鱼体内的FTO蛋白可擦除NOD基因mRNA的甲基化修饰,避免mRNA被YTHDF2蛋白识别并降解,从而提高鱼类的抗病能力。下列叙述错误的是( )
A.mRNA发生甲基化修饰可能会改变生物体相应的表型
B.降低NOD基因mRNA的甲基化水平会增加NOD蛋白的合成
C.mRNA甲基化会使RNA聚合酶结合起始密码子的过程受到干扰
D.给鱼类注射一定量的FTO蛋白抑制剂,可能会降低鱼类的抗病能力
11.下图是某植物根系细胞进行无氧呼吸和跨膜运输相关物质的过程示意图,数字表示过程。细胞能量供应不足时会导致过程④受阻,过程⑤以浓度梯度驱动乳酸跨膜运输。无氧呼吸使细胞质基质pH降低至一定程度时,过程②会转换为过程③。下列分析正确的是( )
A.细胞液的pH高于细胞质基质B.过程④⑤⑥均需要消耗ATP
C.过程②转换为过程③可增加ATP的生成D.过程②转换为过程③有利于缓解酸中毒
12.褪黑素是由松果体分泌的一种激素。研究发现,摘除幼年大鼠的松果体后,大鼠表现出性早熟。将褪黑素灌注到大鼠下丘脑,可降低大鼠血液中促性腺激素水平并阻止大鼠排卵;而直接向垂体前叶灌注褪黑素则不会引起血液中促性腺激素水平的变化。下列分析不合理的是( )
A.褪黑素和促性腺激素都通过体液运输并作用于靶细胞
B.垂体前叶细胞可能不存在褪黑素受体,但可能存在性激素受体
C.滋注褪黑素可能使雌激素分泌减少,进而抑制卵细胞的生成
D.褪黑素通过促进促性腺激素释放激素的分泌来促进促性腺激素分泌
二、选择题:本题共4小题,每小题4分,共16分。在每小题给出的四个选项中,有一项或多项符合题目要求。全部选对的得4分,选对但不全的得2分,有选错的得0分。
13.科研人员用一种二倍体甜瓜的纯合亲本进行杂交得到,自交得到,结果如表所示。已知A、E基因同在一条染色体上,a、e基因同在另一条染色体上,当E基因和F基因同时存在时果皮才表现出有蕧纹性状。不考虑染色体互换、突变。下列分析错误的是( )
A.果皮底色的显性性状是黄绿色
B.母本、父本的基因型分别是aaeeFF、AAEEff
C.的基因型为AaEeFf,可产生的配子类型有4种
D.的表型有4种,黄绿色无覆纹果皮植株所占的比例为3/16
14.若某二倍体动物(2n=4)一个基因型为AaBbCc的精原细胞(DNA被全部标记)在不含的培养液中进行一次有丝分裂后,再进行减数分裂,形成如图所示的1个细胞。图中仅标明部分基因,不考虑图示以外的其他变异,下列叙述正确的是( )
A.该细胞含2个染色体组,核DNA分子数为8个
B.该细胞的核DNA分子中,有4个或5个含标记
C.形成该细胞的过程中发生了基因突变和染色体结构变异
D.该细胞分裂形成的精子基因型为Aca、Acb、aCB、bCB
15.α—运动神经元兴奋后可释放乙酰胆碱(Ach)使肌肉收缩,Ach作用于Renshaw细胞促进该细胞兴奋并释放甘氨酸(Gly),从而抑制α—运动神经元兴奋,过程如图所示。下列相关叙述错误的是( )
A.α—运动神经元通过Ach将兴奋从胞体传导至轴突末梢
B.Ach与受体结合,使肌肉和Renshaw细胞产生动作电位
C.Gly可能促进阴离子内流,使α—运动神经元兴奋受抑制
D.Renshaw细胞通过形成反馈环路来调控肌肉的收缩状态
16.研究人员以野生型水稻和突变型水稻(乙烯受体缺失)等作为材料,探究乙烯对水稻根系生长的影响,结果如下表所示。下列叙述正确的是( )
注:“+”越多表示相关指标的量越大。
A.突变型水稻对乙烯不敏感,其生长素含量低导致根生长缓慢
B.诱导基因突变或导入基因可能获得乙烯受体功能恢复型水稻
C.实验②和③说明乙烯与NAA相互作用可协同促进根系生长
D.据实验结果推测乙烯可能通过影响生长素合成来调控根系生长
三、非选择题:本题共5小题,共60分。
17.(14分)在干旱胁迫条件下,由于气孔导度(气孔张开程度)的限制,胞间CO₂浓度不能满足光合作用的需求,导致光合作用能力下降,称为气孔限制;而由于叶绿体活性与光合酶活性降低等导致的光合作用能力下降,称为非气孔限制。科研人员以正常浇水处理为对照,对三角梅进行干旱处理,在此期间,每7天取样1次,进行相关生理指标的测量,测量结果如图所示。请回答下列问题:
(1)三角梅的叶绿素主要吸收___________________光。该研究中净光合速率的观测指标可以为______________________________________(答出1种)。
(2)研究表明,在干旱初期(0~10天),净光合速率下降主要由__________(填“气孔限制”或“非气孔限制”)引起;随着时间的增加,干旱处理组气孔导度持续下降,但胞间浓度先下降再上升,其原因是__________________________________________________________。
(3)合理灌溉可缓解干旱胁迫,给植物浇,一段时间后植物体内可合成,此过程中的最短转移途径是____________________________(用文字和箭头的形式描述,箭头上标注主要生理过程)。
(4)夏天晴朗的中午,三角梅的气孔导度也会下降,该现象称为“光合午休”。同学甲认为是光照过强引起的,同学乙认为是温度过高引起的,请你设计实验进行探究(夏天晴朗的中午光照强度约为5000lx,温度约为:38℃,该植物进行光合作用的适宜光照强度为1500lx,适宜温度为25℃,实验材料有生理状况良好且相似的植株若干,可调节光照强度的光源,隔热的透明玻璃等),简要写出实验设计思路(不需要写出实验结果和结论):_______________________________________________________________________。
18.(12分)MPZ基因编码髓鞘中的PO蛋白,该基因不同位置的突变均会导致PO蛋白异常。异常PO蛋白影响髓鞘的形成,进而导致神经病变,但疾病的类型、遗传方式及临床症状却有明显的差别。医生对某髓鞘病变患者的家庭进行调查(如图1),并对患者的MPZ基因突变位点进行检测(如图2),其中Ⅲ—2的症状明显比Ⅲ—6严重,且Ⅲ—2体内可检测到大量的异常PO蛋白。请回答下列问题:
(1)可以编码蛋白质的核苷酸序列称为外显子,不能编码蛋白质的核苷酸序列称为内含子,则MPZ基因前体RNA中对应内含子的序列是__________。检测发现Ⅲ—2和Ⅲ—6分别在Ex3不同位点出现终止密码子,其他位点序列均正常,则两者MPZ基因突变的方式是__________。
(2)经基因检测,Ⅱ—1和Ⅱ—2的MPZ基因均正常.Ⅱ—5和Ⅱ—6均携带突变的MPZ基因。则Ⅲ—2的突变MPZ基因对正常基因最可能为__________(填“显性”或“隐性”)。Ⅱ—5和Ⅱ—6再生一个患病女儿的概率是__________。
(3)NMD是广泛存在于真核生物细胞中的一种mRNA质量监控机制,该机制通过识别和降解含有提前终止密码子(PTC)的mRNA进而减少异常蛋白的产生。只有PTC与其下游临近外显子连接点的距离大于55个核苷酸时才会触发NMD。与正常的PO蛋白相比,Ⅲ—2体内异常P0蛋白的肽链长度__________(填“较长”“正常”或“较短”)。结合NMD和基因表达的机制,Ⅲ—6患病程度轻的原因是_________
______________________________________________________________________。
19.(12分)葡萄糖激酶(GK)作为葡萄糖代谢第一步反应的关键酶,主要存在于人体的胰岛和肝脏中,它能敏锐地感受到血糖浓度的变化,及时调控相关激素的分泌,维持血糖稳态。如图是胰腺和肝脏调节血糖稳态过程的示意图,其中PI3K是肝脏中的一种激酶,GLUT是葡萄糖转运蛋白,IRS是胰岛素受体底物。请回答下列问题:
(1)人体中与胰岛素作用相反的激素有_________________________(答出2种)。胰岛素与靶细胞膜上的受体结合后,一方面通过促进血糖进入细胞氧化分解,合成糖原和________________________________来增加血糖去路,另一方面通过____________________________________________来减少血糖来源,从而调节血糖平衡。
(2)据图分析,当血糖浓度升高,胰岛B细胞的GK与葡萄糖呈现高亲和力,催化葡萄糖的磷酸化并进一步启动后续反应使ATP含量升高,通过____________________________________(途径),从而使胰岛素浓度升高。
(3)林普利塞作为高选择性PI3K抑制剂应用于某些癌症的治疗,长期服用林普利塞的机体发生高血糖的风险增高,据图分析原因可能是______________________________________________________________。
(4)临床研究发现,许多2型糖尿病患者体内胰岛素含量并没有减少,但表现为胰岛素抵抗,即靶细胞对胰岛素作用的敏感性降低。你认为原因可能有____________________________________________(答出2点)。
20.(10分)湖南东江湖国家湿地公园包括整个东江湖及与东江湖水面相连的第一层山脊线向水坡地的部分区域,公园内山岭层叠、沟壑纵横、地形复杂,植物和动物资源都非常丰富,自然景观和人文景观交相辉映。请回答下列问题:
(1)湿地公园生态系统的结构包括_______________________________________。研究某种水鸟的生态位,通常要研究它的____________________________(答出2点)。
(2)湿地公园中的挺水植物如荷花、菖蒲对光信息非常敏感,当日照时间达到一定长度时才会开花,从信息传递的角度分析,说明___________________________。
(3)在对受污染后的湿地进行修复时,专家组选择了净化能力较强的多种水生植物并进行合理布设,同时考虑节省投资和维护成本,该做法遵循了生态工程的_________原理。
(4)湿地公园周边大力推行生态农业,把农作物秸秆作为饲料喂牲畜,牲畜粪便进入沼气池等,从生态系统的能量流动角度分析,这样做的意义是___________________。
21.(12分)研究人员利用基因工程的方法将油料作物紫苏的DGATI基因导入四尾栅藻(操作过程如图),获得转基因的产油微藻。利用地热废水培养该藻,在生产生物柴油的同时,还能治理地热废水。请回答下列问题:
表1 限制酶及其识别序列
(1)PCR反应缓冲液中一般要添加,原因是_____________________________。
(2)DGATI基因序列两端无限制酶酶切位点,由表1中信息推测扩增DGATI基因时所用一对引物的一端分别加上的限制酶识别序列是______________________________。
(3)启动子往往具有物种特异性,在载体pBI121质粒中插入紫苏DCATI基因,其上游启动子应选择___________(填“紫苏DGATI基因”“大肠杆菌”或“四尾栅藻”)的启动子。对获得的转基因四尾栅藻进行分子水平的检测,具体操作方法有______________________________________________________(答出2种)。
(4)为检测转基因四尾栅藻对地热废水的治理能力,研究人员设计实验并得到相应实验结果如下表2。
表2 培养转基因四尾栅蕰的地热废水培养基各项指标测定结果
该实验不能说明转DGATI基因显著提高了四尾栅藻的去污能力。请进一步完善实验设计:___________________________________________________________________。
高三生物学·答案
选择题:共16小题,共40分。在每小题给出的四个选项中,第1~12小题每小题只有一个选项符合题目要求,每小题2分;第13~16小题,每小题4分,共16分。在每小题给出的四个选项中,有一项或多项符合题目要求。全部选对的得4分,选对但不全的得2分,有选错的得0分。
1.B 2.C 3.D 4. B 5.C 6.B 7.C 8.A 9.C 10.C
11.D 12.D 13.BD 14.ABD 15.A 16.ABD
17.(共14分)
(1)蓝紫光和红(2分)单位时间内的释放量、单位时间内的吸收量、单位时间内有机物的积累量(答出1种即可,2分)
(2)气孔限制(2分)干旱处理初期,气孔导度下降,吸收的减少,胞间浓度下降。干旱处理中后期,叶绿体活性和光合酶活性降低导致光合作用能力下降,通过光合作用消耗的减少,使得胞间浓度上升(2分)
(3)
(4)取生理状况良好且相似的三角梅植株随机均分为甲、乙、丙三组,每组用光源照射,并在植物和光源间用隔热的透明玻璃隔开。甲组给予1500lx光照,处于25℃环境中;乙组给予1500lx光照,处于38°C环境中;丙组给予5000lx光照,处于25℃环境中。在其他条件均相同的环境中培养相同的时间后,测定三组叶片的气孔导度(4分)
18.(共12分)
(1)In1、In2和In3(2分)碱基替换(2分)
(2)显性(2分) 1/8(2分)
(3)较短(2分) Ⅲ—6体内MPZ基因的mRNA中,PTC与其下游临近外显子连接点的距离大于55个核苷酸,使细胞启动NMD降解mRNA,减少了异常PO蛋白的产生(2分)
19.(共12分)
(1)胰高血糖素、甲状腺激素、糖皮质激素、肾上腺素(答出2种即可,2分)转化为甘油三酯等非糖物质(2分)抑制肝糖原的分解和非糖物质转化成葡萄糖(2分)
(2)促进胰岛素基因的表达、促进胰岛素的释放(2分)
(3)林普利塞会抑制PI3K的活性,使GLUT基因表达下降,导致合成的葡萄糖转运蛋白减少;使PI3K不能促进葡萄糖合成肝糖原,导致血糖不能被充分利用而引发高血糖(2分)
(4)与胰岛素相抗衡的激素增多;胰岛素受体表达下降;胰岛素受体结构改变(答出2点且合理即可,2分)
20.(共10分)
(1)生态系统的组成成分和营养结构(或食物链和食物网)(2分)栖息地、食物、天敌以及与其他物种的关系(答出2点即可,2分)
(2)生物种群的繁衍离不开信息的传递(2分)
(3)自生、整体(答全得分,2分)
(4)实现了对能量的多级利用,提高了能量的利用率(2分)
21.(共12分)
(1)DNA聚合酶需要激活(2分)
(2)5'—GGATCC—3'和5'—TCTAGA—3'(2分)
(3)四尾栅藻(2分)通过PCR等技术检测四尾栅藻的染色体DNA上是否插入了DGATI基因(或DGATI基因是否转录出了mRNA);用抗DGATl的抗体与从转基因四尾栅藻中提取的蛋白质进行抗原—抗体杂交以检测DGAT1基因是否翻译出蛋白质(答出2种,4分)
(4)应添加对照组:用相同废水培养基培养等量非转基因四尾栅藻(其余条件相同),11天后检测对照组总氮、总磷和氟化物的含量并与实验组进行比较(2分)性状
控制基因及其所在染色体
母本
父本
果皮底色
A/a位于4号染色体
黄绿色
黄色
黄绿色
黄绿色:黄色≈3:1
果皮覆纹
E/e位于4号染色体,F/f位于2号染色体
无覆纹
无覆纹
有覆纹
有覆纹:无覆纹≈9:7
实验组别
植物体内生长素含量
根系长度
①
野生型水稻
+++
+++
②
突变型水稻
+
+
③
突变型水稻+NAA
+
+++
④
乙烯受体功能恢复型水稻
+++
+++
限制酶
识别序列
BamHⅠ
HindⅢ
EcRⅠ
XbaⅠ
各项指标
总氮/()
总磷/()
氟化物/()
初始
23.2
4.32
4.56
培养转基因四尾栅藻11天后
1.9
0.45
0.84
相关试卷
这是一份湖南省多校联考2024-2025学年高三上学期11月联考生物试题,文件包含生物1pdf、生物学湖南高三联考简答pdf等2份试卷配套教学资源,其中试卷共6页, 欢迎下载使用。
这是一份江西省多校联考2024-2025学年高三上学期期中考试生物试题,共12页。试卷主要包含了考查范围,考生必须保持答题卡的整洁等内容,欢迎下载使用。
这是一份江西省多校联考2024-2025学年高三上学期9月生物月考(解析版),共21页。试卷主要包含了本试卷分选择题和非选择题两部分,本卷命题范围等内容,欢迎下载使用。

