所属成套资源:2024+2025学年八年级语文上学期第三次月考试卷(多地区含答案)
八年级语文第三次月考卷(安徽专用,上册1~5单元+第6单元古诗文)2024+2025学年初中上学期第三次月考
展开
这是一份八年级语文第三次月考卷(安徽专用,上册1~5单元+第6单元古诗文)2024+2025学年初中上学期第三次月考,文件包含八年级语文第三次月考卷全解全析安徽专用docx、八年级语文第三次月考卷考试版A4测试范围上册第15单元第6单元古诗文安徽专用docx、八年级语文第三次月考卷考试版A3测试范围上册第15单元第6单元古诗文安徽专用docx、八年级语文第三次月考卷参考答案安徽专用docx、八年级语文第三次月考卷答题卡安徽专用docx、八年级语文第三次月考卷答题卡安徽专用pdf等6份试卷配套教学资源,其中试卷共30页, 欢迎下载使用。
1. 你拿到的试卷满分为150分(其中卷面书写占5分),考试时间为150分钟;
2.试卷包括“试题卷”和“答题卷”两部分,“试题卷”共4页,“答题卷”共6页;
3. 请务必在“答题卷”上答题,在“试题卷”上答题是无效的;
4. 考试结束后,请将“试题卷”和“答题卷”一并交回;
5.测试范围:八年级上册第1~5单元,第6单元古诗文;
6.难度系数:0.75。
一、语文积累与运用(35分)
1.默写。(10分)
(1)战争生活是诗人生活的重要组成部分。李贺的“ , ”(《雁门太守行》)渲染了大战即将来临时的紧张气氛和危急形势;杜甫的“ ,
”(《春望》)写出了战火不断,诗人期盼亲人消息的迫切心情;曹植的“ , ”(《梁甫行》)则记录了人们为避战乱,带领妻儿逃进山林险阻之地的悲惨现实。
(2)孟子的“ , ”(《得道多助,失道寡助》)突出了“人和”在战争中的重要性;杜牧的“ , ”(《赤壁》)表明机遇对战争结局的重大影响。通过精辟的议论,作者都阐述了对战争成败的独特见解。
2.请运用所积累的知识,完成下面小题。(12分)
清晨,我在门前散步,突然旁边的梧桐树上落下了什么东西,同时还有刺耳的吱吱声,我跑了过去,那是一只蝈蝈正在啄着处于绝境的蝉的肚子。我明白了,这场战斗发生在树上,发生在一大早蝉还在休息的时候。不幸的蝉被活活咬伤,猛地一跳,进攻者和被进攻者一道从树上掉了下来。有时我甚至还看到蝈蝈非常勇猛地纵身追捕蝉,而蝉则惊慌失cuò地飞起逃窜。就像鹰在天空中追捕云雀一样。但是这种以劫掠为生的鸟比昆虫低劣,它是进攻比它弱的东西,而蝈蝈则相反,它进攻比自己大得多、强壮有力得多的动物,而这种身材大小悬殊的肉搏,其结果是毫无疑问的。蝈蝈有着有力的大颚、ruì利的钳子,不能把它的俘虏开膛破肚的情况极少出现,因为蝉没有武器反驳,只能哀鸣踢蹬。
(1)给加点的字注音,根据拼音写出相应的汉字。(3分)
散( )步 惊慌失cuò( ) ruì( )利
(2)下列短语的结构类型与“强壮有力”相同的一项是( )(2分)
A.风土人情B.精神财富C.愉快极了D.渴望自由
(3)选文描写了蝈蝈与蝉战斗的场面,下列成语典故与战场上的战斗无关的一项是( )(3分)
A.破釜沉舟B.卧薪尝胆C.草木皆兵D.退避三舍
(4)以上文段节选自法国昆虫学家 (人名)的科普巨著《 》,这是一部科学与文学完美结合的典范之作,被誉为“ ”。原著中当捕杀蝉时,作者称呼它为“ ”;当蝈蝈吃蝉肉时则称它为“蝉的屠夫”。(4分)
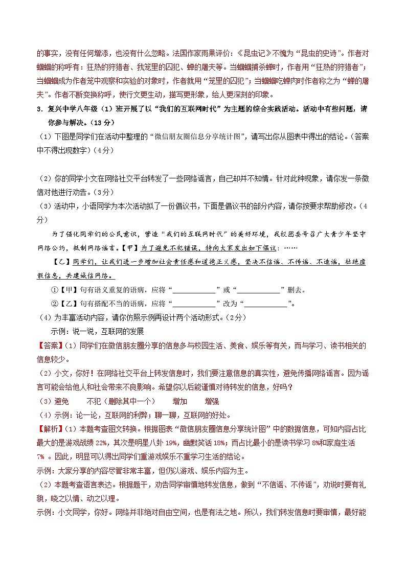
3.复兴中学八年级(1)班开展了以“我们的互联网时代”为主题的综合实践活动。活动中有些问题,请你参与解决。(13分)
(1)下图是同学们在活动中整理的“微信朋友圈信息分享统计图”,请写出你从图表中得出的结论。(答案中不得出现数字)(4分)
(2)你的同学小文在网络社交平台转发了一些网络谣言,自己却并不知情。针对此种现象,请你发一条微信对他进行劝告。(3分)
(3)活动中,小语同学为本次活动拟了一份倡议书,下面是倡议书的部分内容,请你按要求帮助修改。(4分)
为了强化同学们的公民意识,营造“我们的互联网时代”的美好环境,我校团委号召广大青少年坚守网络公约,抵制网络谣言。【甲】为了避免不犯错误,特向大家发出如下倡议:……
【乙】同学们,让我们进一步增加社会责任感和道德正义感,坚决不信谣、不传谣、不造谣,杜绝虚假信息,共建诚信网络。
①【甲】句有语义重复的语病,应将“ ”或“ ”删去。
②【乙】句有搭配不当的语病,应将“ ”改为“ ”。
(4)为丰富活动内容,请你仿照示例再设计两个活动形式。(2分)
示例:说一说,互联网的发展
二、阅读(55分)
【一】(22分)
阅读下面的文字,回答问题。
我的土屋我的娘
郑有义
①老娘走后,母亲节几乎成了我的伤心日。曾写五律《母亲节感怀》:不堪逢此节,任流泪千行。痴望天堂远,追思溺爱长。欲孝亲却走,心空岁月凉。梦断慈母线,情怯再无乡!
②母亲算得上大家闺秀。祖籍安徽桐城,我姥爷是当地最大的地主。母亲读过几年私塾。八路军过江时,母亲十四五岁,聪明能干,深受工作队喜爱,让她帮着在村里做些妇女工作。以后,又参加革命到了江西。二十八岁时,与完成解放海南岛任务返回江西的父亲相识结婚。后来,我父亲退职还乡,母亲便随父亲从温暖宜人的江西来到冰天雪地的东北,成了“家庭妇女”。
③那时我刚五岁,却记忆犹新。刚回到东北时是冬天,满眼白雪望不到边,三匹马拉着的胶轮车压的车辙足有半尺多深。我们住的老屋,草房泥墙,北墙窗下放一张旧桌,土炕炕梢放一只残旧的炕琴柜。土炕连着一个上细下粗的土烟囱。烧柴做饭,时常弄得满屋子冒烟。母亲便在这样的屋子里住了下来。
④母亲写得一手隽秀的毛笔字,八十岁还能熟记四书五经。母亲给我最深刻的印记是善良贤淑。困难时期缺粮,爸妈是退职干部,每月可从国家粮库领取几十斤大米白面,这在当时是天大的财富。不过家里人轻易吃不到,只有客人才能享受。而每当村人生病,母亲都要舀上两碗米面送去。经历长期的部队生活,父亲胃病严重,母亲顿顿都要给父亲做点好吃的。家里有个大搪瓷缸,是父亲的“小灶”,可我从来没看到母亲吃过一口。有时父亲发了脾气,母亲才不得不赌气地夹一点点,然后悄悄放到我的碗里。
⑤母亲胆子小,最怕黑天。晚上串个门,东院走到西院都要找个做伴的,从不敢自己走。我上初二那年,附近一个同学骑着新买的红星牌自行车回家,半路被残忍歹徒抢车、杀害,一时间人人自危。有天晚上学校放电影,结束后已经是晚上八点多钟,没有同路同学了。夜漆黑一片,根本看不见路,我转着圈不敢出校门。正在这时,母亲焦急的呼唤声从远处传来,我简直不敢相信自己的耳朵,母亲怎么可能会到这儿来?等我又听了一遍,才确认是母亲。母亲带我回到家时,院子里站满了人,邻居们以为出了什么大事,正要分头去找。邻家高大娘责怪母亲说:“你平时胆子小的连东西院都不敢走,今天怎么疯了!”那时小,直到多年后,我才认识到,那不顾一切的“疯狂”背后,是怎样的母爱。
⑥有一次,母亲病得厉害,确诊是克山病。这种病死亡率极高。那几天我家院子里总是站满了乡亲,看病、熬药,干东干西。天佑好人,母亲幸运逃过一劫。但母亲的病还没全好,我也病了,高烧昏睡。弟弟做了汤,父亲切了最细的面条,邻居杀了老母鸡炖了汤送来,我却什么也不想吃。母亲强撑着叫人扶她起来,做了我最喜欢的鸡蛋汤,端来我面前。当母亲那冰冷的手触到我火一样烫的前额时,我在昏沉中哭了!我的病很快好了,与其说是药物的功效,倒不如说是母爱的滋补更确实些。母亲却因受凉、劳累,再度病危,又躺了一个多月才能下地。
⑦90年代初“深圳热”时,我得到一个极其难得的工作机会,风烛残年的母亲一听要去的深圳在几千公里之外,寝食难安。我虽真心不舍,却也坚决放弃了这次调动,相当于放弃了人生的一次重要机遇。朋友每每为我惋惜,我却至今不悔——母亲的安心足以补偿一切。
⑧母亲走后,我总是暗自神伤。父母在时,年节有盼头,回家有奔头。父母不在,这一切都空了。许多次回家,痴痴地望着熟悉的老屋,滚热的土炕,院内厨间的物品,追思父母养育教诲之恩。我这大半生,经历万千,阅人多多,也诱惑多多,尚属从容,未有大错,未失初心,实得益于父母。这些年来,我最喜欢唱的歌是《父亲》《母亲》《儿行千里》,最动我心的是那句“央求你呀下辈子还做我的父亲”“出门在外没有妈熬的小米粥”。亲爱的老爹老娘,我也这样央求你们,下辈子还做我的老爹老娘。
(选自《光明日报》2023年05月22日,有删减)
4.下列对内容的理解和艺术特色的赏析,有误的一项是( )(4分)
A.第①段引用《母亲节感怀》这首诗,开宗明义,奠定了全文的感情基调。
B.文中的“我”是一个孝子,从“我”坚决放弃了去深圳工作的机会可以看出。
C.本文与朱德的《回忆我的母亲》都是回忆性散文,选材真实典型,语言质朴。
D.本文以时间为序组材,采用顺叙手法,条理清晰,读起来脉络清楚、印象深刻。
5.文中哪些事例体现了母亲对“我”的爱?请简要概括。(4分)
6.请从修辞手法的角度赏析句子。(4分)
正在这时,母亲焦急的呼唤声从远处传来,我简直不敢相信自己的耳朵,母亲怎么可能会到这儿来?
7.结合选文,简要分析母亲的形象。(4分)
8.选文最后一段有何作用?请简要概括。(6分)
【二】(17分)
阅读下面非连续性文本,完成各题。
材料一
传统图书馆在新时代环境下面临的问题
①阅读服务是图书馆最为基础和传统的服务方式。随着时代不断变化和发展,传统图书馆逐渐受到了诸多挑战,比如出版商以及书店能够提供更好更舒适的阅读环境,而一些传统图书馆由于成立的时间比较久远,无论是基础设施设备还是阅读环境等方面,都远远无法满足公众的需求,不利于图书馆的可持续性发展。
②随着信息时代和网络时代的来临,信息技术得到了空前发展,并且已经逐渐改变了人们的生活和工作方式。大多数读者在寻找自己所需知识的时候,往往会首先借助网络技术和信息技术,而不是直接借助传统的百科全书。信息技术的快速发展,不仅丰富了信息资源,还实现了无论何时何地,都能够通过信息技术和网络技术对知识资源进行共享,这给传统图书馆带来了巨大挑战。
(节选自《关于图书馆公共文化服务体系建设的思考》,有改动)
材料二
①随着暑假到来,图书馆的人气也火爆了起来。暑假期间,太湖县图书馆备足精神食粮,拓展阅读空间,丰富阅读供给,充实服务队伍,营造良好环境,用“清凉”的服务助推阅读热潮。
②充实多样阅读资源。6月底,上架新书2000多册,并在暑假期间定期更新上架一批新书,同时,图书管理员根据中小学生阅读推荐书目,将不同阶段学生必读好书精心挑选出来放在书架醒目位置,方便学生借阅。除此以外,还利用微信公众号、数字阅读设备,适时更新数字阅读资源,服务读者时时可读、处处可读。
③营造良好阅读环境。图书馆各窗口全天候开放空调,配备的应急医药箱里仁丹、清凉油、藿香正气水等防暑医药用品一应俱全,为读者倾力打造提供清凉舒适安全的阅读环境。针对暑期到馆人数增多、一座难求的问题,增加开放多功能厅和电子阅览室两个阅读空间,接纳更多读者到馆看书学习。
(节选自“人民网”2023年07月21日)
材料三
①虽然近年来我国城镇居民公共阅读服务设施的使用满意度持续提升,但书香中国的建设还有很长的路要走,图书馆如何更好地发挥作用值得深入探讨。
②对于一些居民来说,去图书馆借书、读书还存在一些烦恼。比如,图书馆离家太远、开放时间不合适……这些因素也影响了居民去图书馆的积极性。
③还有些人不知道附近的图书馆在哪儿。第二十次全国国民阅读调查结果显示,2022年我国城镇成年居民对居所附近公共阅读服务设施的知晓率较低。(详细数据见下表)
城镇成年居民对居所附近公共阅读服务设施知晓率统计表
④我国每年推出40万余种新书,但质量良莠不齐……随着互联网时代的到来,数字化阅读的接触率在逐年上升,面对数字化阅读潮流,图书馆也需要变革。
(节选自《民生周刊》2023年5月1日,有改动)
9.下列对于材料的理解不正确的一项是( )(4分)
A.一些传统图书馆成立的时间比较久远,在基础设施设备和阅读环境等方面都比较差。
B.信息技术的快速发展,给传统图书馆带来了巨大挑战。
C.太湖县图书馆暑假人气火爆的原因,有丰富多样的阅读资源,营造良好的阅读环境。
D.数字化阅读的接触率在逐年上升,数字化阅读潮流将会取代图书馆阅读。
10.阅读材料一,请简要概括传统图书馆面临的挑战有哪些。(4分)
11.阅读材料二,为这一新闻拟写一个标题。(3分)
12.为使省图书馆更好地发挥作用,请你结合材料三提出三条合理化建议。(6分)
【三】(16分)
阅读下面文言文,完成下面小题。
【甲】
舜发于畎亩之中,傅说举于版筑之间,胶鬲举于鱼盐之中,管夷吾举于士,孙叔敖举于海,百里奚举于市。故天将降大任于是人也,必先苦其心志,劳其筋骨,饿其体肤,空乏其身,行拂乱其所为,所以动心忍性,曾益其所不能。
人恒过,然后能改;困于心,衡于虑,而后作;征于色,发于声,而后喻。入则无法家拂士,出则无敌国外患者,国恒亡。然后知生于忧患而死于安乐也。
(《生于忧患,死于安乐》)
【乙】
故治国无法则乱,守法而弗变则悖①,悖乱不可以持国。世易时移,变法宜矣。譬之若良医,病万变,药亦万变。病变而药不变,向之寿民,今为殇子②矣。故凡举事必循法以动变法者因时而化若此论则无过务矣。夫不敢议法者,众庶也;以死守者,有司也;因时变法者,贤主也。是故有天下七十一圣③,其法皆不同,非务相反也,时势异也。故曰:良剑期乎断,不期乎馍铘④;良马期乎千里,不期乎骥骛⑤。夫成功名者,此先王之千里也。
(节选自《吕氏春秋》)
【注释】①悖:谬误,荒谬。②殇子:未成年而死的孩子。③七十一圣:指古代的圣贤君主。④馍铘(mò yé):宝剑名。⑤骥骛(jià):骥、警都是千里马名。
13.解释下列加点词在文中的意思。(4分)
(1)劳其筋骨 劳:
(2)人恒过 恒:
(3)世易时移 易:
(4)向之寿民 向:
14.请用“/”给文中画波浪线的句子断句(断两处)。(2分)
故凡举事必循法以动变法者因时而化若此论则无过务矣
15.请把下面的句子翻译成现代汉语。(4分)
(1)所以动心忍性,曾益其所不能。
(2)夫成功名者,此先王之千里也。
16.【甲】【乙】两文都提到了“法度”,请分析两者的侧重点有何不同。(6分)
三、写作(55分)
17.请阅读下面的文字,按要求作文。
“怀人”是古今中外永恒的主题。在某个夜晚,或许你又想起了留守老家的奶奶,或许你又思念起远在他乡的爸爸,或许你又想念儿时一起的玩伴,或许你还会想起萍水相逢的那个人,甚或你又会忆起已经故去的某个人……这时,你与他(她)的点点滴滴,就会从脑海里涌现出来,情感之河不可遏止。
请以“今夜我又想起你”为题写一篇记叙文,分享你与他(她)之间感人的故事。
要求:(1)文中不要透露你个人的身份信息;(2)抄袭是不良行为,请不要照搬别人的文章;(3)不少于600字。
阅读服务设施
公共图书馆
报刊栏
社区阅览室/社区书屋/城市书房
知晓率
30.7%
25.8%
27.1%
相关试卷
这是一份八年级语文第三次月考卷(陕西专用,上册1~5单元)2024+2025学年初中上学期第三次月考,文件包含八年级语文第三次月考卷全解全析陕西专用docx、八年级语文第三次月考卷考试版A4测试范围上册第15单元陕西专用docx、八年级语文第三次月考卷考试版A3测试范围上册第15单元陕西专用docx、八年级语文第三次月考卷参考答案陕西专用docx、八年级语文第三次月考卷答题卡陕西专用pdf、八年级语文第三次月考卷答题卡陕西专用docx等6份试卷配套教学资源,其中试卷共34页, 欢迎下载使用。
这是一份八年级语文第三次月考卷(贵州专用,上册1~5单元)2024+2025学年初中上学期第三次月考,文件包含八年级语文第三次月考卷全解全析贵州专用docx、八年级语文第三次月考卷考试版A4测试范围上册第15单元贵州专用docx、八年级语文第三次月考卷考试版A3测试范围上册第15单元贵州专用docx、八年级语文第三次月考卷参考答案贵州专用docx、八年级语文第三次月考卷答题卡贵州专用docx、八年级语文第三次月考卷答题卡贵州专用pdf等6份试卷配套教学资源,其中试卷共32页, 欢迎下载使用。
这是一份八年级语文第三次月考卷(苏州专用,上册1~5单元)2024+2025学年初中上学期第三次月考,文件包含八年级语文第三次月考卷全解全析苏州专用docx、八年级语文第三次月考卷考试版A4测试范围上册第15单元苏州专用docx、八年级语文第三次月考卷参考答案苏州专用docx、八年级语文第三次月考卷考试版A3测试范围上册第15单元苏州专用docx、八年级语文第三次月考卷答题卡苏州专用docx、八年级语文第三次月考卷答题卡苏州专用pdf等6份试卷配套教学资源,其中试卷共29页, 欢迎下载使用。

