高考数学总复习基础篇(一轮)讲义课件
展开
这是一份高考数学总复习基础篇(一轮)讲义课件,文件包含专题57统计分析docx、专题28平面向量的概念及运算docx、专题35空间向量及其应用docx、专题51事件与概率docx、专题56统计docx、专题36直线的方程docx、专题40双曲线docx、专题50二项式定理docx、专题10幂指对函数docx、专题26正弦型函数的图象及性质docx、专题39椭圆docx、专题52独立事件条件概率与全概率公式docx、专题34空间几何体的表面积和体积docx、专题33空间中的垂直问题docx、专题32空间中的平行问题docx、专题55正态分布docx、专题49排列组合题型归纳docx、专题37圆的方程docx、专题54二项分布和超几何分布docx、专题27解三角形及应用docx、专题29平面向量基本定理及坐标表示docx、专题08函数的奇偶性对称性周期性docx、专题11函数图象变换及零点docx、专题06函数的概念docx、专题48计数原理与排列组合docx、专题09指数和对数docx、专题42直线与椭圆docx、专题31点线面的位置关系docx、专题18等差数列及性质docx、专题53离散型随机变量及其分布列与数字特征docx、专题05复数docx、专题03不等式docx、专题21数列求通项docx、专题25三角函数的图象及性质docx、专题24三角恒等变换docx、专题43直线与双曲线docx、专题07函数的单调性docx、专题47轨迹方程问题docx、专题46圆锥曲线中与中点相关的问题docx、专题45圆锥曲线中的弦长面积问题docx、专题44直线与抛物线docx、专题22三角函数的概念docx、专题41抛物线docx、专题23三角基本关系和诱导公式docx、专题12导数的概念及运算docx、专题38直线和圆的综合docx、专题14导数与极值docx、专题17数列的概念docx、专题30平面向量综合问题docx、专题02常用逻辑用语docx、专题19等比数列及性质docx、专题20数列求和docx、专题01集合docx、专题13导数与单调性docx、专题15导数与最值docx、专题16导数与零点docx、专题04基本不等式docx等57份课件配套教学资源,其中PPT共0页, 欢迎下载使用。
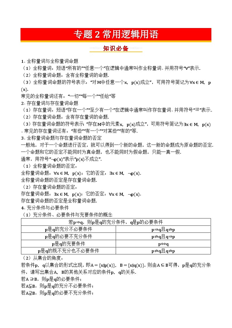
专题2常用逻辑用语知识必备1全称量词与全称量词命题(1)全称量词:短语“所有的”“任意一个”在逻辑中通常叫作全称量词并用符号“∀”表示.(2)全称量词命题:含有全称量词的命题.(3)全称量词命题的符号表示:“对M中任意一个x,px成立”,可用符号简记为∀x∈M,px.常见的全称量词还有:“一切”“每一个”“任给”等2存在量词与存在量词命题(1)存在量词:短语“存在一个”“至少有一个”在逻辑中通常叫作存在量词并用符号“ヨ”表示.(2)存在量词命题:含有存在量词的命题.(3)存在量词命题的符号表示:“存在M中的元素x,px成立”,可用符号简记为∃x∈M,px常见的存在量词还有:“有些”“有一个”“对某些”“有的”等.3全称量词命题与存在量词命题的否定一般地,对于一个命题进行否定,就可以得到一个新的命题,这一新的命题成为原命题的否定.一个命题和它的否定不能同时为真命题,也不能同时为假命题,只能一真一假.通常,用符号“¬px”表示“px不成立”.(1)全称量词命题的否定:全称量词命题:∀x∈M,px;它的否定:∃x∈M,¬px.全称量词命题的否定是存在量词命题.(2)存在量词命题的否定:存在量词命题:∃x∈M,px;它的否定:∀x∈M,¬px.存在量词命题的否定是全称量词命题.4充分条件与必要条件(1)充分条件、必要条件与充要条件的概念(2)从集合的角度:若条件p,q以集合的形式出现,即A={x∣px},B={x∣qx},则由A⊆B可得,p是q的充分条件,请写出集合A,B的其他关系对应的条件p,q的关系.若A⊇B,则p是q的必要条件;若A⫋B,则p是q的充分不必要条件;若A⫌B,则p是q的必要不充分条件;若A=B,则p是q的充要条件.典型例题考点一全称量词及存在性量词【例题1】(1)下列命题中的假命题是( )A∀x∈R,2x1>0 B∀x∈N*,x12>0C∃x∈R,lgx2【例题2】(1)命题“∃x0∈R, x02x01>0”的否定是( )A∃x0∈R,x02x010C∃x0∈R,x02x01≤0 D∀x∈R,x2x1≤0(2)命题”∀x∈A,2x∈B”的否定为( )A∃x∈A,2x∉B B∃x∉A,2x∈BC∀x∈A, 2x∉B D∀x∉A,2x∈B【例题3】已知命题p:∀x∈R,x2a≥0;命题q:∃x∈R,x22ax2a=0若命题p,q都是真命题,则实数a的取值范围为________考点二充分、必要条件的判断【例题4】命题“a>b”是命题“ac2>bc2”的( )条件A充分不必要 B必要不充分C充要 D既不充分也不必要5【例题5】对任意实数a,b,c,给出下列命题,其中真命题是( )A“a=b”是“ac=bc”的充要条件 B“a>b”是“a2>b2”的充分条件C“a
相关课件
这是一份高考总复习优化设计二轮用书数学A配基础版专题课件,文件包含第3讲空间角空间距离pptx、第4讲统计与成对数据的分析pptx、第3讲导数的简单应用pptx、第3讲直线与圆锥曲线的位置关系pptx、专题检测5pptx、第1讲等差数列等比数列pptx、第1讲直线与圆pptx、第1讲函数的图象与性质pptx、第1讲平面向量pptx、第2讲三角函数的化简与求值pptx、第1讲空间几何体pptx、第3讲随机变量及其分布pptx、专题检测2pptx、第3讲三角函数的图象与性质pptx、第2讲圆锥曲线中的基本问题pptx、专题检测4pptx、第5讲利用导数研究函数的零点pptx、专题检测6pptx、第2讲基本初等函数函数的应用pptx、第2讲立体几何中的证明问题pptx、第2讲概率模型pptx、专题检测3pptx、专题检测1pptx、微培优5三角形中的特殊线段问题pptx、微培优4三角函数中ωφ的范围问题pptx、专题突破练3导数的简单应用pptx、第3讲数列求和pptx、第1讲计数原理pptx、第4讲解三角形pptx、第4讲利用导数研究不等式pptx、第2讲数列的递推关系pptx、微培优9空间中的翻折探究性问题pptx、微培优1函数图象的公切线问题pptx、专题突破练22直线与圆锥曲线的位置关系pptx、专题突破练17空间几何体pptx、专题突破练21圆锥曲线中的基本问题pptx、专题突破练1函数的图象与性质pptx、专题突破练6平面向量pptx、专题突破练9解三角形pptx、专题突破练11数列的递推关系pptx、专题突破练2基本初等函数函数的应用pptx、微培优8概率统计与其他知识交汇的综合问题pptx、专题突破练8三角函数的图象与性质pptx、微培优6用函数视角看数列pptx、微培优10定值定点与定直线问题pptx、专题突破练18立体几何中的证明问题pptx、微培优12证明与探索性问题pptx、专题突破练10等差数列等比数列pptx、微培优2原函数与导函数混合构造问题pptx、专题突破练12数列求和pptx、专题突破练20直线与圆pptx、专题突破练7三角函数的化简与求值pptx、微培优7数列中的情境创新与数学文化pptx、规范解答6解析几何pptx、微培优3同构函数问题pptx、专题突破练14概率模型pptx、专题突破练13计数原理pptx、专题突破练19空间角空间距离pptx、微培优11最值与范围问题pptx、专题突破练4利用导数研究不等式pptx、专题突破练16统计与成对数据的分析pptx、专题突破练5利用导数研究函数的零点pptx、专题突破练15随机变量及其分布pptx、规范解答1函数与导数pptx、规范解答2三角函数与解三角形pptx、规范解答4概率与统计pptx、规范解答5立体几何pptx、规范解答3数列pptx、知识体系建构图函数与导数pptx、知识体系建构图平面向量三角函数与解三角形pptx、知识体系建构图立体几何pptx、知识体系建构图数列pptx、知识体系建构图概率与统计pptx、知识体系建构图解析几何pptx等74份课件配套教学资源,其中PPT共2311页, 欢迎下载使用。
这是一份人教B版高考数学一轮总复习28数列基础习题课件,共35页。PPT课件主要包含了A组全考点巩固练,B组新高考培优练等内容,欢迎下载使用。
这是一份人教B版高考数学一轮总复习第5章第1节数列基础课件,共60页。PPT课件主要包含了第1节数列基础等内容,欢迎下载使用。

