上海交通大学附属中学2024-2025学年高二上学期期中考试数学试卷
展开
这是一份上海交通大学附属中学2024-2025学年高二上学期期中考试数学试卷,文件包含上海交通大学附属中学2024-2025学年高二上学期期中考试数学试卷docx、参考答案pdf等2份试卷配套教学资源,其中试卷共8页, 欢迎下载使用。
(本试卷共6页,满分160分,120分钟完成.答案一律写在答题纸上)
命题:侯磊 审核:杨逸峰
考试说明:试卷最后的附加题为非必答题,分值10分
一、填空题.(本题共12小题,前6题每小题4分;后6题每小题5分,共54分.请在横线上方填写最终的、最简的、完整的结果)
1.设集合,,则______.
2.不等式的解集为______.
3.函数的定义域是______.
4.直线的倾斜角的大小是______(用表示).
5.若直线与圆相切.则实数______.
6.*设椭圆的焦距为.若,,依次成等比数列,则该椭圆的离心率______.
7.已知单位向量与的夹角为,向量与的夹角为,则______.
8.若关于的方程有负实数根,则实数的取值范围是______.
9.设,对任意,恒成立,则实数的取值范围是______.
10.平面直角坐标系中的点集,则集合中任意一点到坐标原点距离的最小值为______.
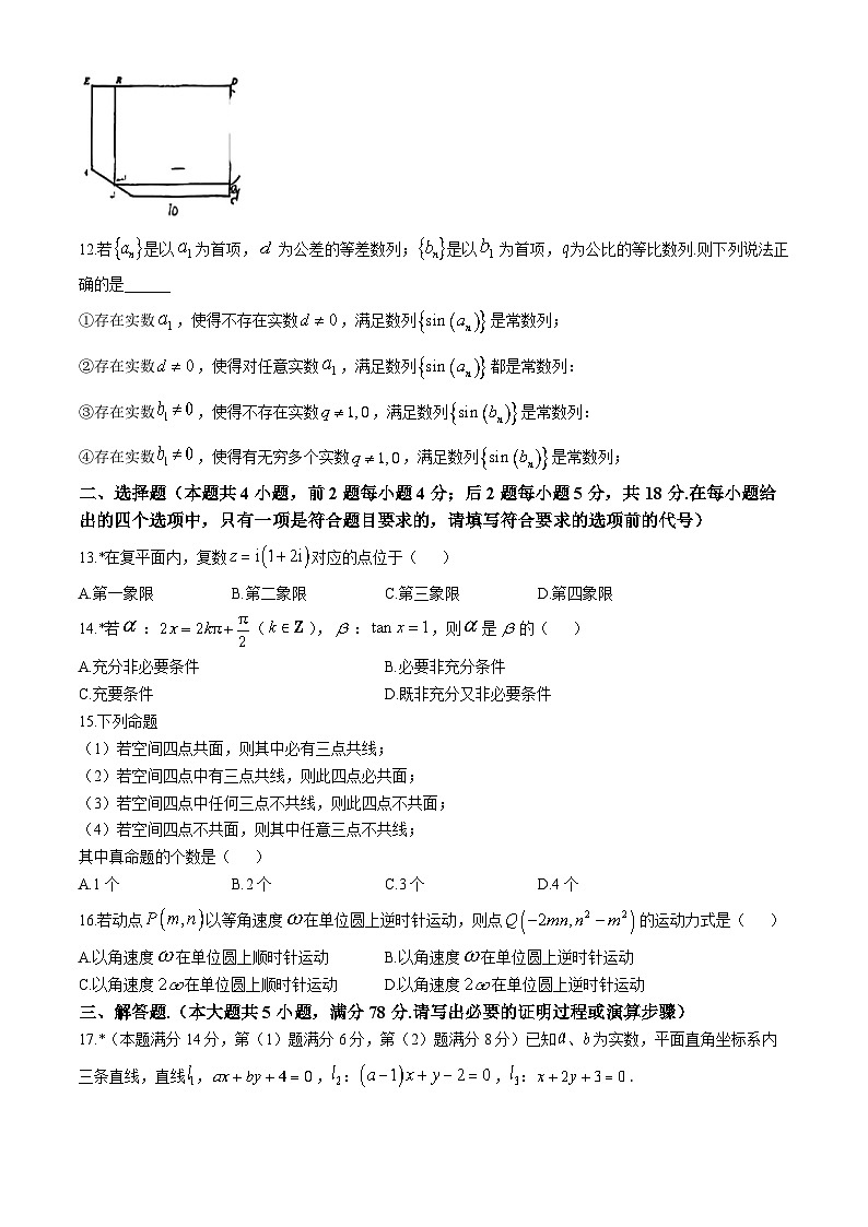
11.*某房地产公司要在荒地(如图)上划出一块矩形地块(不改变方位)建造一幢公寓(、、分别在线段、、上),若米,米,米,米,且,则该矩形地块的面积最大值为______平方米.(结果精确到1平方米)
12.若是以为首项,为公差的等差数列;是以为首项,为公比的等比数列.则下列说法正确的是______
①存在实数,使得不存在实数,满足数列是常数列;
②存在实数,使得对任意实数,满足数列都是常数列:
③存在实数,使得不存在实数,满足数列是常数列:
④存在实数,使得有无穷多个实数,满足数列是常数列;
二、选择题(本题共4小题,前2题每小题4分;后2题每小题5分,共18分.在每小题给出的四个选项中,只有一项是符合题目要求的,请填写符合要求的选项前的代号)
13.*在复平面内,复数对应的点位于( )
A.第一象限B.第二象限C.第三象限D.第四象限
14.*若:(),:,则是的( )
A.充分非必要条件B.必要非充分条件
C.充要条件D.既非充分又非必要条件
15.下列命题
(1)若空间四点共面,则其中必有三点共线;
(2)若空间四点中有三点共线,则此四点必共面;
(3)若空间四点中任何三点不共线,则此四点不共面;
(4)若空间四点不共面,则其中任意三点不共线;
其中真命题的个数是( )
A.1个B.2个C.3个D.4个
16.若动点以等角速度在单位圆上逆时针运动,则点的运动力式是( )
A.以角速度在单位圆上顺时针运动B.以角速度在单位圆上逆时针运动
C.以角速度在单位圆上顺时针运动D.以角速度在单位圆上逆时针运动
三、解答题.(本大题共5小题,满分78分.请写出必要的证明过程或演算步骤)
17.*(本题满分14分,第(1)题满分6分,第(2)题满分8分)已知、为实数,平面直角坐标系内三条直线,直线,,:,:.
(1)若,且经过点,求实数,的值;
(2)若且,求实数,的值.
18.(本题满分14分,第(1)题满分6分,第(2)题满分8分)已知数列的各项均为正实数,,且().
(1)求证:数列是等比数列;
(2)若数列满足,求数列中的最大项与最小项.
19.(本题满分14分,第(1)题满分8分,第(2)题满分6分)某菜农有两段总长度为20米的篱笆及,现打算用它们和两面成直角的墙、围成一个如图所示的凸四边形菜园(假设、这两面墙都足够长).已知(米),,.设,四边形的面积为.
(1)将表示为的函数,并写出自变量的取值范围;
(2)求出的最大值,并指出此时所对应的值.
20.(本题满分18分,第(1)题满分4分,第(2)题满分6分,第(3)题满分8分)已知椭圆:的左、右焦点分别为、,过的直线与椭圆交于、两点.
(1)求的周长;
(2)设点为椭圆的上顶点,点在第一象限,点在线段上.若,求点的横坐标;
(3)设直线不垂直于坐标轴,点为点关于轴的对称点,直线与轴交于点.求面积的最大值.
21.(本题满分18分,第(1)题满分4分,第(2)题满分6分,第(3)题满分8分)在平面直角坐标系中,若点满足,都是整数,则称点为格点.
(1)指出椭圆上的所有格点;
(2)设、是抛物线上的两个不同的格点,且线段的长度是正整数.求直线的斜率的所有可能值组成的集合;
(3)设(且)项的数列满足:点是函数的图像上的格点().则是否存在正整数,使得数列为等差数列;若存在,请求出正整数的取值范围;若不存在,请说明理由.
【附加题】(共10分)
世界上除了圆形的轮子之外,还有一些好事之徒制作了不少形状的多边形轮子.
(1)如图,平面直角坐标系内有一个边长为1的正方形,其初始位置为,,,.
①将整个正方形绕点顺时针旋转,使点首次旋转到轴正半轴上停止:
②再将整个正方形绕点顺时针旋转,使点首次选择到轴正半轴上停止;
③再将整个正方形绕点顺时针旋转,使点首次选择到轴正半轴上停止;
④再将整个正方形绕点顺时针旋转,使点首次选择到轴正半轴上停止.
我们将上述四个步骤依次操作一遍,称为将正方形“滚动”一周.
为使点向轴正方向移动100个单位长度,需要将正方形“滚动”______周,在这个过程中,点经过的路径总长度为______个单位长度;
(2)如果制造一个正边形的“轮子”,该正边形的中心到任意一个顶点的距离为1,并将该正边形的“轮子”滚动一周,求点经过的路径总长度;
(3)根据(2)中结果猜想:半径为1的圆形轮子在平地上滚动一周,则圆周上任意一点经过的路径总长度是多少?(不必说明理由)
相关试卷
这是一份上海交通大学附属中学2024-2025学年高二上学期期中考试数学试卷,文件包含上海交通大学附属中学2024-2025学年高二上学期期中考试数学试卷docx、参考答案pdf等2份试卷配套教学资源,其中试卷共8页, 欢迎下载使用。
这是一份上海交通大学附属中学2024-2025学年高二上学期期中考试数学试卷,共8页。
这是一份上海交通大学附属中学2024-2025学年高一上学期期中考试数学试题,共5页。

