资料中包含下列文件,点击文件名可预览资料内容
还剩7页未读,
继续阅读
所属成套资源:2025萍乡实验学校高三上学期月考(四)暨长郡十八校联考模拟考试及答案(九科)
成套系列资料,整套一键下载
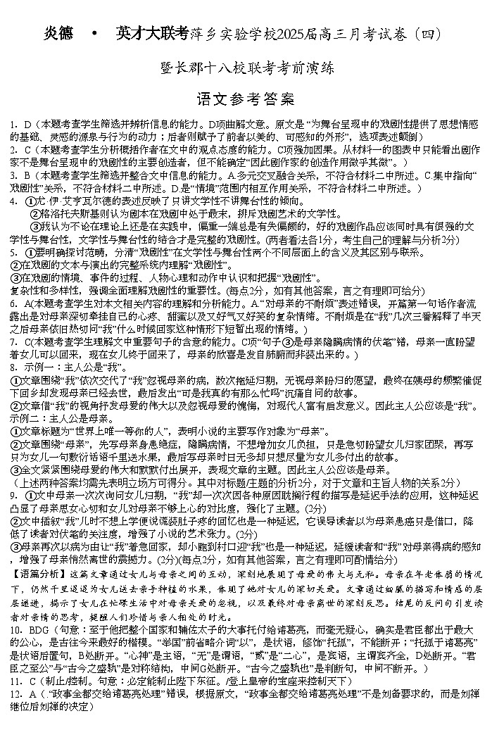
2025萍乡实验学校高三上学期月考(四)暨长郡十八校联考模拟考试语文试题扫描版含解析
展开相关试卷
2025长沙长郡中学高三上学期月考卷(三)语文试题含解析:
这是一份2025长沙长郡中学高三上学期月考卷(三)语文试题含解析,共14页。试卷主要包含了现代文阅读,古代诗文阅读,语言文字运用,写作等内容,欢迎下载使用。
2024届湖南新高考教学教研联盟(暨长郡十八校)高三第二次联考语文试题+答案:
这是一份2024届湖南新高考教学教研联盟(暨长郡十八校)高三第二次联考语文试题+答案,共16页。
2024届湖南新高考教学教研联盟(暨长郡十八校)高三下学期4月第二次联考语文试题及答案:
这是一份2024届湖南新高考教学教研联盟(暨长郡十八校)高三下学期4月第二次联考语文试题及答案,共14页。

