第03讲 电场中的功能关系及重电复合场模型 课后专项突破(练习)-【划重点】2024-2025学年高二物理上学期中期末复习精细讲义
展开
这是一份第03讲 电场中的功能关系及重电复合场模型 课后专项突破(练习)-【划重点】2024-2025学年高二物理上学期中期末复习精细讲义,文件包含第03讲电场中的功能关系及重电复合场模型课后专项突破原卷版docx、第03讲电场中的功能关系及重电复合场模型课后专项突破解析版docx等2份试卷配套教学资源,其中试卷共33页, 欢迎下载使用。
一、单选题
1.如图所示,竖直平面内两个带电小油滴a、b在匀强电场E中分别以速度v1、v2做匀速直线运动,不计空气阻力及两油滴之间的库仑力,下列说法正确的是( )
A.a、b带异种电荷
B.a比b的比荷大
C.a的电势能减小,b的电势能增加
D.a的机械能减小,b的机械能增加
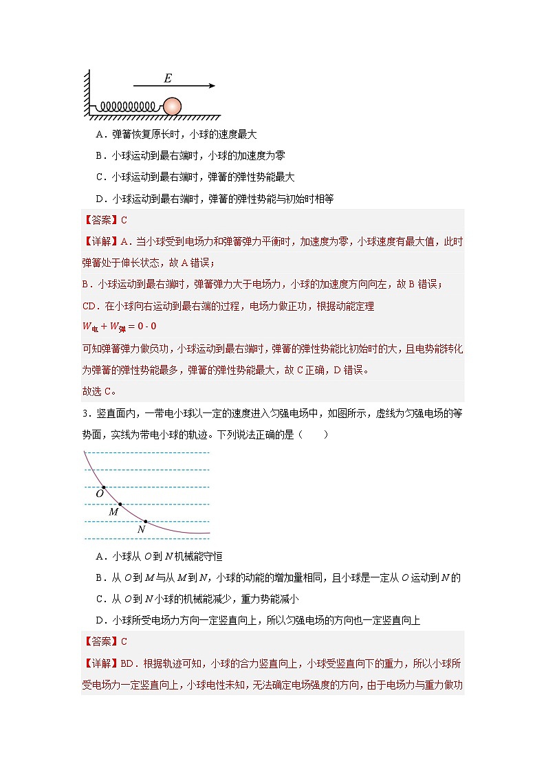
2.如图所示,水平放置的轻质绝缘弹簧左端固定在竖直墙壁上,右端连接一放置在光滑绝缘水平面上的带正电小球,水平面上方存在水平向右的匀强电场。初始时弹簧处于压缩状态,将小球由静止释放,小球运动过程中弹簧始终在弹性限度内,则在小球向右运动的过程中( )
A.弹簧恢复原长时,小球的速度最大
B.小球运动到最右端时,小球的加速度为零
C.小球运动到最右端时,弹簧的弹性势能最大
D.小球运动到最右端时,弹簧的弹性势能与初始时相等
3.竖直面内,一带电小球以一定的速度进入匀强电场中,如图所示,虚线为匀强电场的等势面,实线为带电小球的轨迹。下列说法正确的是( )
A.小球从O到N机械能守恒
B.从O到M与从M到N,小球的动能的增加量相同,且小球是一定从O运动到N的
C.从O到N小球的机械能减少,重力势能减小
D.小球所受电场力方向一定竖直向上,所以匀强电场的方向也一定竖直向上
4.一匀强电场,场强方向是水平的(如图),一个质量为m的带正电的小球,从O点出发,初速度的大小为v0,在电场力与重力的作用下,恰能沿与场强的反方向成θ角做直线运动。设小球在O点的电势能为零,则小球运动到最高点时的电势能为( )
A.12mv02B.12mv02sin2θ
C.12mv02tan2θD.12mv02cs2θ
5.O点处固定一个正点电荷, P点在O点右上方。从P点由静止释放一个带负电的小球,小球仅在重力和该点电荷电场力作用下在竖直面内运动,其一段轨迹如图所示。M、N是轨迹上的两点, OP>OM, OM=ON, 则小球( )
A.在P点的电势能小于在M点的电势能
B.在运动过程中, 电势能先增加再减小
C.在M点的机械能等于在N点的机械能
D.从M点运动到N点的过程中, 电场力始终不做功
6.如图所示,倾角为α的光滑斜面下端固定一个绝缘轻弹簧,M点固定一个带电量为−q的小球Q,整个装置处在电场强度大小为E、方向沿斜面向下的匀强电场中。现把一个质量为m、带电荷量为+q的小球P从N点由静止释放,释放后P沿着斜面向下运动,N点距弹簧的上端和M点的距离均为s0,P、Q两小球连线ab过弹簧的轴线且与斜面平行,两小球均可视为质点,弹簧的劲度系数为k0,静电力常量为k,已知重力加速度为g,则下列说法正确的是( )
A.小球P返回时,有可能撞到小球Q
B.小球P在N点的加速度大小qE+mgsinα−kq2s02
C.小球P沿着斜面向下运动的过程中,其电势能不一定减小
D.当弹簧的压缩量为qE+mgsinαk0时,小球P的速度最大
7.质量1kg的带正电滑块,轻轻放在传送带底端。传送带与水平方向夹角为θ=37°,与滑块间动摩擦因数为μ=0.5,电动机带动传送带以3m/s速度顺时针匀速转动。滑块受到沿斜面向上的4N恒定电场力作用,则1s内( )
A.滑块动能增加4JB.滑块机械能增加12J
C.由于放上滑块电机多消耗电能为12JD.滑块与传送带间摩擦产热为4J
8.如图所示,竖直平面内14光滑圆弧轨道半径为R,等边三角形ABC的边长为L,顶点C恰好位于圆周最低点,CD是AB边的中垂线。在A、B两顶点上放置一对等量异种电荷。现把质量为m带电荷量为+Q的小球由圆弧的最高点M处静止释放,到最低点C时速度为v0。不计+Q对原电场的影响,取无穷远处为零电势,静电力常量为k,则( )
A.M点电势为12Q(mv02−mgR)
B.C点电势与D点电势不相同
C.小球在圆弧轨道上运动过程机械能守恒
D.小球对轨道最低点C处的压力大小为mg+mv02R+kQqL2
9.如图所示,真空中竖直固定一表面粗糙程度处处相同的金属板,其正前方固定一个带正电的点电荷Q,OQ垂直于金属板。已知OM=ON,一表面绝缘带正电的小滑块(可视为试探电荷且不影响原电场)从金属板上端的M点以v0为初速度,运动到N点的过程中,下列说法不正确的是( )
A.小滑块在M、N点的加速度相同
B.小滑块的电势能不变
C.小滑块在OM段和ON段摩擦力做的功一定相等
D.小滑块的动能一定先减小后增大
10.一根用绝缘材料制成的轻弹簧,劲度系数为k,一端固定,另一端与质量为m、带电量为+q的小球相连,静止在光滑绝缘的水平面上,当施加一水平向右的匀强电场E后(如图所示),小球开始作简谐运动,关于小球运动有如下说法中正确的是( )
A.球的速度为零时,弹簧伸长qEk
B.球做简谐运动的振幅为2qEk
C.运动过程中,小球的机械能守恒
D.运动过程中,小球动能的改变量、弹性势能的改变量、电势能的改变量的代数和为零
11.如图所示,一个电量为-Q的甲物体,固定在绝缘水平面上的O点。另一个电量为+q及质量为m的乙物体,从A点以初速度v0沿它们的连线向甲运动,到B点时速度最小且为v。已知乙物体与水平面的动摩擦因数为μ、AB间距离为L0及静电力常量为k,甲、乙两物体均可视为点电荷,电荷量不变,则( )
A.乙物体越过B点后继续向左运动,其动能减少
B.在甲物体形成的电场中,乙物体从B到O的过程中,它的电势能随位移变化越来越慢
C.OB间的距离为μmgkQq
D.从A到B的过程中,电场力对乙物体做的功W=μmgL0+12mv2−12mv02
12.如图所示为两个固定在同一水平面上的点电荷,距离为d,电荷量分别为+Q和-Q,在它们连线的竖直中垂线上固定一根长为L、内壁光滑的绝缘细管,有一电荷量为+q的小球(直径略比细管小)以初速度v0从上端管口射入,重力加速度为g,静电力常量为k,则小球( )
A.受到的库仑力不做功
B.下落过程中加速度先增大后减小
C.速度先增大后减小,射出时速度仍为v0
D.管壁对小球的弹力的最大值为4kqQd2
二、多选题
13.如图所示,在地面上方的水平匀强电场中,一个质量为m、带正电的电荷量为q的小球,系在一根长为R的绝缘细线的一端,可以在竖直平面内绕O点做圆周运动。AB为圆周的水平直径,CD为竖直直径。已知重力加速度的大小为g,电场强度E=3mgq。若小球恰能在竖直平面内绕O点做圆周运动,不计空气阻力,则下列说法正确的是( )
A.小球运动到C点时细线的拉力最大B.小球运动到B点时的电势能最大
C.小球运动到B点时的机械能最大D.小球运动过程中的最小速度为2gR
14.如图所示,绝缘光滑圆轨道竖直放置,其所处空间存在竖直向上的匀强电场,圆轨道的半径为R,在圆轨道的最高点A处静止着一个质量为m、电荷量为+q的小球。现给小球一个v0=5gR的初速度,小球刚好能通过圆轨道的最低点B。已知重力加速度为g,则下列说法正确的是( )
A.匀强电场的电场强度大小为2mgq
B.匀强电场的电场强度大小为3mg2q
C.从A运动到B的过程,小球电势能的增量为4mgR
D.从A运动到B的过程,小球动能减少了4mgR
15.如图所示,在平行于纸面的匀强电场中,一质量为m、带电量为+q的粒子仅在电场力作用下先后以同样大小的速度v经过同一条直线上的a,b两点,在a点的速度方向与直线的夹角θ1=30°,a,b两点间的距离为L。下列说法正确的是( )
A.电场强度垂直a,b所在的直线向左B.在b点的速度方向与直线的夹角θ2=60°
C.从a到b运动的过程的中最小速度为v2D.电场强度的大小为3mv22qL
16.空间有水平向右的匀强电场(未画出),一带电小球质量为m,经过运动轨迹上的A、B两点时,速度大小均为v,如图所示。已知小球在A点时的速度方向水平向右且与AB连线的夹角为θ,重力加速度为g,则下列说法正确的是( )
A.小球受到的电场力大小为mgtanθ
B.小球在B点时的速度方向与AB连线的夹角也为θ
C.小球从A运动到B的过程中,小球电势能变化量最大值为12mv2
D.小球从A点运动到B点的过程中速度最小值为vcsθ
17.如图所示,在水平向左的匀强电场中,一长为L的绝缘细线一端固定于O点,另一端系着一个质量为m、电荷量为q的带正电小球,小球静止在M点。现给小球一垂直于OM的初速度v0,使其在竖直平面内绕O点恰好做完整的圆周运动,AB为圆的竖直直径。已知匀强电场的场强大小为4mg3q,重力加速度为g。当小球第二次运动到B点时细线突然断裂,则下列说法正确的是( )
A.小球做完整的圆周运动时,粒子初速度的最小值v0=533gL
B.细线断裂后,小球速度的最小值为353gL
C.从细线断裂到小球的动能与B点动能相等的过程中,电势能增加了3225mgL
D.从细线断裂到小球的电势能与B点电势能相等的过程中,重力势能减少了2mgL
18.如图所示,平行金属板A、B水平正对放置,A板中心有一小孔(小孔对电场的影响可忽略不计)。闭合开关后,将质量为m、电荷量为q的带电微粒从小孔正上方的M点由静止释放,微粒穿过A板上的小孔后,刚好能到达靠近B板的N点。A、B两板的间距和M点到A板的距离均为d,重力加速度大小为g,两板间电场可视为匀强电场,不考虑空气阻力。下列说法正确的是( )
A.微粒带负电
B.微粒从M点到N点的过程中,电势能增加了2mgd
C.微粒从M点到N点的过程中,重力势能增加了2mgd
D.A,B两板间匀强电场的电场强度大小为2mgq
三、解答题
19.如图所示,在竖直平面内有水平向左的匀强电场,在匀强电场中有一根长为L的绝缘细线,细线一端固定在O点,另一端系一质量为m的带电小球,小球电荷量大小为q。小球静止时细线与竖直方向成θ角,此时让小球获得初速度且恰能绕O点在竖直平面内顺时针做圆周运动,重力加速度为g。
(1)匀强电场的电场强度大小;
(2)求小球动能的最小值;
(3)若小球恰好能够完成圆周运动,求小球运动过程中对绳的最大拉力的大小。
20.如图所示,在第一象限内,以P为圆心、半径为R的圆与x轴相切于C点,跟圆相切于A点的虚线MN垂直于x轴,虚线MN与y轴间存在沿y轴负方向、电场强度大小为E0的匀强电场,圆形区域内存在平行于xOy平面的匀强电场(未画出)。一带正电的粒子从原点O射入电场,速度方向与x轴正方向成θ=60°角,粒子经A点以平行于x轴的速度v0射入圆形区域,由B点射出。已知B为圆周上电势最低点,PB与PC的夹角为α=37°,粒子重力忽略不计,sin37°=0.6,cs37°=0.8 。求:
(1)该带电粒子在O点速度v及粒子的比荷qm;
(2)粒子从O点运动至B点所用的时间t;
(3)A、B两点间的电势差UAB。
相关试卷
这是一份第06讲 电路及其应用 课后专项突破(练习)-【划重点】2024-2025学年高二物理上学期中期末复习精细讲义,文件包含第06讲电路及其应用课后专项突破原卷版docx、第06讲电路及其应用课后专项突破解析版docx等2份试卷配套教学资源,其中试卷共31页, 欢迎下载使用。
这是一份第05讲 带电粒子在电场中的运动 课后专项突破(练习)-【划重点】2024-2025学年高二物理上学期中期末复习精细讲义,文件包含第05讲带电粒子在电场中的运动课后专项突破原卷版docx、第05讲带电粒子在电场中的运动课后专项突破解析版docx等2份试卷配套教学资源,其中试卷共36页, 欢迎下载使用。
这是一份第04讲 电容器及其两类变化 课后专项突破(练习)-【划重点】2024-2025学年高二物理上学期中期末复习精细讲义,文件包含第04讲电容器及其两类变化课后专项突破原卷版docx、第04讲电容器及其两类变化课后专项突破解析版docx等2份试卷配套教学资源,其中试卷共27页, 欢迎下载使用。

