还剩16页未读,
继续阅读
所属成套资源:2025茂名电白区高二上学期期中考试及答案(九科)
成套系列资料,整套一键下载
2025茂名电白区高二上学期期中考试历史含解析
展开
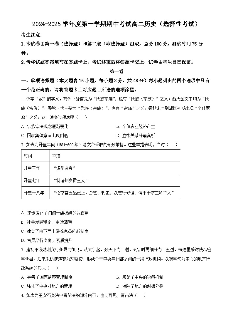
这是一份2025茂名电白区高二上学期期中考试历史含解析,共19页。试卷主要包含了 唐初承袭隋制实行州县两级制等内容,欢迎下载使用。
相关试卷
广东省茂名市电白区2024~2025学年高二(上)期中历史试卷(含答案):
这是一份广东省茂名市电白区2024~2025学年高二(上)期中历史试卷(含答案),共10页。
广东省茂名市电白区2024-2025学年高一上学期期中考试历史试卷(解析版):
这是一份广东省茂名市电白区2024-2025学年高一上学期期中考试历史试卷(解析版),共14页。
广东省茂名市电白区2024-2025学年高二上学期期中考试历史试卷(解析版):
这是一份广东省茂名市电白区2024-2025学年高二上学期期中考试历史试卷(解析版),共15页。试卷主要包含了唐初承袭隋制实行州县两级制,阅读下列材料,回答问题,阅读材料,完成下列要求等内容,欢迎下载使用。

