所属成套资源:【备战2025】最新高考物理二轮热点题型归纳与变式演练(新高考通用)
专题13 带电粒子在组(复)合场中的运动--最新高考物理二轮热点题型归纳与变式演练(新高考通用)
展开
这是一份专题13 带电粒子在组(复)合场中的运动--最新高考物理二轮热点题型归纳与变式演练(新高考通用),文件包含专题13带电粒子在组复合场中的运动原卷版docx、专题13带电粒子在组复合场中的运动解析版docx等2份试卷配套教学资源,其中试卷共64页, 欢迎下载使用。
一、以核心和主干知识为重点。构建知识结构体系,确定每一个专题的内容,在教学中突出知识的内在联系与综合。
二、注重情景与过程的理解与分析。善于构建物理模型,明确题目考查的目的,恰当运用所学知识解决问题:情景是考查物理知识的载体。
三、加强能力的提升与解题技巧的归纳总结。学生能力的提升要通过对知识的不同角度、不同层面的训练来实现。
四、精选训练题目,使训练具有实效性、针对性。
五、把握高考热点、重点和难点。
专题13 带电粒子在组(复)合场中的运动
目录
TOC \ "1-3" \h \u \l "_Tc27640" 题型一 带电粒子在组合场中的运动 PAGEREF _Tc27640 \h 1
\l "_Tc4392" 题型二 带电粒子在复合场中的应用 PAGEREF _Tc4392 \h 15
\l "_Tc25325" 题型三 带电粒子在交变复合场中的运动 PAGEREF _Tc25325 \h 24
\l "_Tc31124" 题型四 带电粒子在(复合)叠加场中的运动 PAGEREF _Tc31124 \h 32
题型一 带电粒子在组合场中的运动
【解题指导】
(1)带电粒子在匀强电场中一般做匀变速直线运动或类平抛运动;在匀强磁场中运动时一般做匀速圆周运动;(2)明确各段运动性质,画出运动轨迹,特别注意各衔接点的速度方向、大小.
【典例分析1】 (2023·河南新乡·统考一模)如图所示,水平虚线下方存在垂直纸面向里的匀强磁场,上方存在竖直向上的匀强电场,电场强度大小;一质量为m、带电荷量为的粒子自电场中距虚线高h处的A点,以速度水平向右射出,进入磁场后的轨迹半径为,接着又进入匀强电场,这样粒子在匀强磁场和匀强电场中做周期性运动,不计粒子受到的重力。求:
(1)匀强磁场的磁感应强度大小B;
(2)粒子在一个周期内的平均速度大小v。
【典例分析2】(2023上·重庆沙坪坝·高三重庆一中校考阶段练习)如图所示,虚线将坐标系分成上下两部分,上方区域为竖直向下的匀强电场,下方为垂直纸面向外的匀强磁场。一个电量为、质量为的带电粒子从点以初速度水平抛出,恰好从点进入磁场。A、B、C三点坐标分别为、、,不计粒子重力。求:
(1)电场强度的大小;
(2)若粒子第一次在磁场中运动时能过点,磁感应强度的大小;
(3)若粒子第一次离开磁场后再次经过点,则粒子从离开磁场到点的时间为多少?
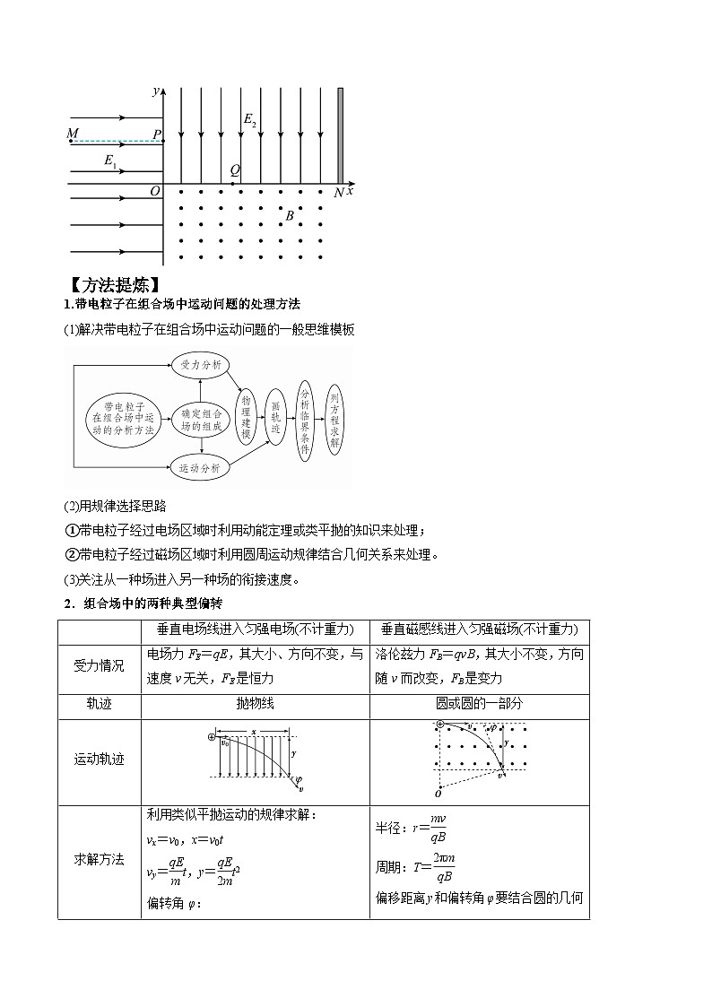
【典例分析3】(2023上·黑龙江大庆·高三铁人中学校考期中)如图所示,在xOy坐标系的第一象限内存在竖直向下的匀强电场,第二、三象限内存在方向水平向右、电场强度大小的匀强电场,第四象限内存在垂直于坐标平面向外的匀强磁场,足够长的薄挡板在N点垂直于x轴竖直放置。质量、电荷量大小的带正电粒子从第二象限的M点由静止释放,经历一段时间到达y轴上的P点,随后经过第一象限内的电场运动至x轴上的Q点,之后进入第四象限内的匀强磁场。已知,粒子重力不计。
(1)求第一象限内的匀强电场的电场强度大小E2;
(2)若粒子经过第四象限内的匀强磁场射出后,能够再次到达M点正上方某点时速度方向沿y轴正方向,求粒子从M点静止释放至到该点的时间t(结果保留2位有效数字);
(3)若粒子在进入匀强磁场后的运动过程中没有越过y轴,且粒子最终垂直打在薄挡板上,求匀强磁场的磁感应强度B大小的可能值。
【方法提炼】
1.带电粒子在组合场中运动问题的处理方法
(1)解决带电粒子在组合场中运动问题的一般思维模板
(2)用规律选择思路
①带电粒子经过电场区域时利用动能定理或类平抛的知识来处理;
②带电粒子经过磁场区域时利用圆周运动规律结合几何关系来处理。
(3)关注从一种场进入另一种场的衔接速度。
2.组合场中的两种典型偏转
【变式演练】
1.(2023上·云南昆明·高三云南师范大学实验中学校考阶段练习)在图示区域中,y轴右方有一匀强磁场,磁感应强度的方向垂直纸面向里,大小为B,y轴左方有匀强电场区域,该匀强电场的强度大小为E,方向与y轴夹角为45°且斜向右上方,有一质子以速度v0由x轴上的P点沿x轴正方向射入磁场,质子在磁场中运动一段时间以后从Q点进入y轴左方的匀强电场区域中,在Q点质子速度方向与y轴负方向夹角为45°,已知质子的质量为m,电量为q不计质子的重力,(磁场区域和电场区域足够大)求:
(1)Q点的坐标;
(2)质子从P点出发到第三次穿越y轴时的运动时间;
(3)质子第四次穿越y轴时的坐标。
2.(2023上·广东·高三广州市第一中学校联考阶段练习)质谱仪被广泛应用于同位素的研究,如图为某款质谱仪的原理结构图。初速度可以忽略的带电粒子由粒子源S飘出,经过MN间电压为U的加速电场加速后,沿轴线飞入右侧圆形匀强磁场区域(为磁场区域的圆心),经磁场偏转后粒子打在磁场下方的平板记录仪AC上。已知磁场区域半径为R,磁感应强度大小为B(方向与纸面垂直),记录仪AC长度为,与磁场区域的下边界相切于其中点D。整个装置处于真空中,不计粒子重力,不考虑粒子间的相互作用,求:
(1)打在记录板上点D的粒子的比荷;
(2)氕核()恰好打在记录板上D点时,氚核()打在记录板上的位置;
(3)若匀强磁场区域磁感应强度大小的波动范围为,为使氕核()与氚核()在记录板上的位置分开,满足的条件。
3.(2023上·陕西西安·高三长安一中校考期中)如图所示,在平面直角坐标系xOy内,第Ⅰ象限存在沿y轴负方向的匀强电场,第Ⅳ象限以ON为直径的半圆形区域内存在垂直于坐标平面向外的匀强磁场,磁感应强度为B。一质量为m、电荷量为q的带正电的粒子,从y轴正半轴上y=h处的M点,以速度v0垂直于y轴射入电场,经x轴上x=2h处的P点进入磁场,最后以垂直于y轴的方向射出磁场。不计粒子重力。求:
(1)电场强度的大小E;
(2)粒子垂直于y轴射出磁场后经过y轴一点Q,求Q点坐标。
(3)粒子从进入电场到到达y轴经历的总时间t;
4.(2023上·陕西汉中·高三校联考期中)如图所示,在平面内,第Ⅱ象限内的射线是电场与磁场的分界线,与轴的负方向成。在且的左侧空间存在着垂直纸面向里的匀强磁场B,磁感应强度大小为,在且的右侧空间存在着沿轴正方向的匀强电场,场强大小为。一不计重力的带负电微粒,从坐标原点沿轴负方向以的初速度进入磁场,最终离开磁、电场区域。已知微粒所带的电荷量,质量,求:
(1)带电微粒在磁场中做圆周运动的半径;
(2)带电微粒第一次进入电场前运动的时间;
(3)带电微粒第二次进入电场后在电场中运动的水平位移。
题型二 带电粒子在复合场中的应用
【解题指导】
【典例分析1】(2023上·天津南开·高三南开中学校考期末)如图所示,甲是回旋加速器,乙是磁流体发电机,丙是速度选择器,丁是霍尔元件,下列说法正确的是( )
A.甲图可通过增加回旋加速器的半径来增大粒子的最大动能
B.乙图可通过增加A、B两板间的距离来增大电源电动势
C.丙图可以判断出带电粒子的电性,但带电粒子不能够从右侧沿水平直线匀速通过速度选择器
D.丁图中产生霍尔效应时,若载流子带负电,则稳定后D点电势比C点高
【典例分析2】(2023上·安徽·高三校联考期中)如图所示是磁流体发电机的工作原理示意图。发电通道是个中空长方体,前、后两个面是绝缘面,上、下两个面是电阻可忽略的导体金属板。前、后面间加有磁感应强度大小为B、方向垂直前面向里的匀强磁场,两金属板通过导线与滑动变阻器相连。现使气体高度电离,形成等离子体,然后将等离子体以速度v从左向右沿图示方向喷入两板间。已知发电通道的长、高、宽分别为l、a、b,正、负离子的电荷量均为q,等离子体的电阻率为ρ,单位体积内有n对正、负离子。当滑动变阻器的阻值调节为R0(未知)时,电路中电流达到最大值(饱和值)Im(未知)。不计离子重力,下列判断正确的是( )
A.发电机上金属板为正极,且滑动变阻器两端电压为Bav
B.回路的最大电流为
C.滑动变阻器的阻值
D.发电机的最大功率
【方法提炼】
组合场、复合场中电磁技术的解题秘籍
在电磁技术中,中学阶段常见的是带电粒子在正交的匀强电场和匀强磁场中运动的几种模型。如:速度选择器、回旋加速器、质谱仪、磁流体发电机、霍尔元件、电磁流量计等。
其中速度选择器、磁流体发电机、霍尔元件和电磁流量计的共同特征是粒子在仪器中只受电场力和洛伦兹力作用,并且最终电场力和洛伦兹力平衡。所以我们应化繁为简研究实质。
1.(2023上·河北邢台·高三邢台市第二中学校联考期中)速度选择器是质谱仪的重要组成部分,如图所示,平行板电容器间有着垂直纸面向里的磁场,下列说法正确的是( )
A.若粒子从左端水平通过板间区域,则P1极板带负电
B.如果带电粒子带负电,则粒子需要从右端射入速度选择器
C.能水平通过的带电粒子的速率等于
D.增大从左端水平通过的带负电粒子的入射速度,粒子有可能落在上极板
2.(2023上·贵州·高三校联考阶段练习)某一具有速度选择器的质谱仪原理如图所示,为粒子加速器,加速电压为;为速度选择器,磁场与电场正交,磁感应强度为;为偏转分离器,磁感应强度为。今有一质量为、电荷量为的粒子(不计重力),经加速后,该粒子恰能通过速度选择器,粒子进入分离器后做匀速圆周运动。则下列说法正确的是( )
A.粒子带负电
B.粒子进入速度选择器的速度
C.速度选择器两板间电场强度
D.减小加速电压,粒子在分离器中运动的时间变短
3.(2023上·河北唐山·高三统考期中)1930年,物理学家劳伦斯发明了世界上第一台回旋加速器,因此获得1939年诺贝尔物理学奖。回旋加速器的基本结构如图,两个正对着的D型金属盒处在垂直底面的匀强磁场中,两个D型盒之间的狭缝连接高压交流电源,整个装置处在真空环境中,实现对带电粒子的加速,且加速过程中忽略相对论效应和重力的影响。下列说法正确的是( )
A.带电粒子加速获得的能量来自于磁场
B.随着带电粒子加速,带电粒子在磁场中做圆周运动的周期将减小
C.仅减小D型盒的半径,带电粒子加速所获得的最大动能减小
D.加速质子()的交流电,也可以用来加速氘()原子核
4.(2023上·广东·高三校联考开学考试)19世纪末,汤姆孙的学生阿斯顿设计了质谱仪,其用途非常广泛。如图所示为某种质谱仪的工作原理图,质子从入口处由静止开始被加速电压为的电场加速,经磁感应强度大小为的匀强磁场偏转后恰好从出口离开磁场。若要使粒子也从该入口处由静止开始被电场加速,经匀强磁场偏转后仍从同一出口离开磁场,下列操作可行的是( )
A.保持匀强磁场的磁感应强度不变,调节加速电场电压为
B.保持匀强磁场的磁感应强度不变,调节加速电场电压为
C.保持加速电场电压不变,调节匀强磁场的磁感应强度为
D.保持加速电场电压不变,调节匀强磁场的磁感应强度为
5.(2024·甘肃白银·甘肃省靖远县第一中学校联考一模)一霍尔元件的简化示意图如图所示,其长为a,宽为b,厚度为d,单位体积内的自由电子数为n,其导电粒子是电荷量为e的自由电子,元件中通有方向向右的电流,匀强磁场的磁感应强度大小为B、方向竖直向上。稳定时,霍尔元件前、后表面间的电压为U。下列关于霍尔元件说法正确的是( )
A.霍尔元件前表面的电势比后表面的高B.电压U与元件单位体积内的自由电子数n无关
C.元件中通有的电流为D.每个自由电子所受洛伦兹力的大小为
6.(2023下·山东临沂·高三统考期末)电磁流量计是随着电子技术的发展而迅速发展起来的新型流量测量仪表。主要有直流式和感应式两种。如图所示直流式电磁流量计,外加磁感应强度为B的水平匀强磁场垂直于管轴,在竖直径向a、b处装有两个电极,用来测量含有大量正,负离子的液体通过磁场时所产生的电势差大小U。液体的流量Q可表示为,其中d为管道直径,k为修正系数,用来修正导出公式时未计及的因素(如流量计管道内的流速并不均匀等)的影响。那么A应该为( )
A.恒定常数B.管道的横截面积
C.液体的流速D.液体中单位时间内流过某一横截面的电荷量
题型三 带电粒子在交变复合场中的运动
【解题指导】
1.先分析在一个周期内粒子的运动情况,明确运动性质,判断周期性变化的电场或磁场对粒子运动的影响;
2.画出粒子运动轨迹,分析轨迹在几何关系方面的周期性.
【典例分析1】(2023上·福建厦门·高三福建省厦门第二中学校考阶段练习)如图甲所示,竖直挡板MN左侧空间有方向竖直向上的匀强电场和垂直纸面向里的水平匀强磁场,电场和磁场的范围足够大,电场强度E=40N/C,磁感应强度B随时间t变化的关系图象如图乙所示,选定磁场垂直纸面向里为正方向。t=0时刻,一质量、电荷量的微粒在O点具有竖直向下的速度v=0.12m/s,O'是挡板MN上一点,直线OO'与挡板MN垂直,取g=10m/s2,求:
(1)微粒再次经过直线OO'时与O点的距离;
(2)微粒在运动过程中离开直线OO'的最大高度;
(3)水平移动挡板MN,使微粒能以45°夹角射到挡板上,挡板与O点间的距离应满足的条件,不必说理由,直接写结果。
【模型演练2】(2023上·云南昆明·高二云南师大附中校联考期中)如图甲所示,边长为L的正方形区域abcd位于竖直平面内,ab边水平。该区域内有周期性变化的匀强电场和匀强磁场,以平行ad向下为电场的正方向,垂直纸面向里为磁场的正方向,电场强度E和磁感应强度B随时间变化的图像分别如图乙和图丙所示,图中、、T均未知。质量为m、带电量为的带电颗粒(可视为质点)源源不断地从ad边中点O以某一恒定初速度沿水平方向射入电场,若时刻射入电场的颗粒,经时间后从c点离开电场,时刻射入电场的颗粒,在电磁场中做匀速圆周运动,时刻射入电场的颗粒从dc边射出电磁场时到c点的距离为。颗粒重力不能忽略,不计颗粒之间的相互作用,重力加速度为g。求:
(1)颗粒射入电场时的初速度大小;
(2)的大小。
【方法提炼】
解决带电粒子在交变电、磁场中的运动问题的基本思路
【变式演练】
1.(多选)如图1所示,长为8d、间距为d的平行金属板水平放置,O、O′分别为两金属板两侧边缘连线的中点,在O点有一粒子源,能持续水平向右发射初速度为v0、电荷量为+q、质量为m的粒子。在两板间存在如图2所示的交变电场,取竖直向下为正方向,不计粒子重力。以下判断正确的是( )
A.粒子在电场中运动的最短时间为eq \f(\r(2)d,v0) B.射出粒子的最大动能为eq \f(5,4)mveq \\al(2,0)
C.t=eq \f(d,2v0)时刻进入的粒子,从O′点射出 D.t=eq \f(3d,v0)时刻进入的粒子,从O′点射出
2.(2023上·江苏镇江·高三统考开学考试)如图甲所示,在竖直平面建立xOy坐标,y轴沿竖直方向,x>0区域有沿y轴正方向的匀强电场。 现有一质量为m,带电量为+q的小球以速度v0从O点沿x轴正方向射入电场,恰好沿x轴做直线运动,取重力加速度为g。
(1)求匀强电场的场强大小E;
(2)若小球过O点时在x>0区域加垂直纸面向里的匀强磁场B0,求小球第一次经过y轴的坐标;
(3)若小球从O点与x轴正方向成θ角射入第一象限的同时在x>0区域加一按图乙规律变化的磁场,小球可以一直在第一象限内运动,设磁场方向垂直纸面向里为正。求小球从O点入射的θ角正弦值的范围。
3.(2023下·广东梅州·高三大埔县虎山中学校考期末)如图甲所示,在竖直平面内建立坐标系(轴竖直),在区域有沿轴正方向的匀强电场,电场强度大小;在区域,还有按图乙规律变化的磁场,磁感应强度大小为,磁场方向以垂直纸面向外为正方向。时刻,有一质量为、带电荷量为的小球(可视为质点)以初速度从原点沿与轴正方向夹角的方向射入第一象限,重力加速度为.求:
(1)小球从上往下穿过轴的位置到坐标原点的可能距离;
(2)小球与轴之间的最大距离。
题型四 带电粒子在(复合)叠加场中的运动
【解题指导】
1.磁场力,重力并存
(1)若重力和洛伦兹力平衡,则带电体做匀速直线运动.
(2)若重力和洛伦兹力不平衡,则带电体将做复杂的曲线运动,因洛伦兹力不做功,故机械能守恒.
2.电场力、磁场力并存
(1)若电场力和洛伦兹力平衡,则带电体做匀速直线运动.
(2)若电场力和洛伦兹力不平衡,则带电体做复杂的曲线运动,可用动能定理求解.
【典例分析1】(2023上·河北衡水·高三衡水市第二中学校考阶段练习)如图所示,直角坐标系xOy位于竖直平面内,在第Ⅳ象限存在匀强磁场和匀强电场,磁场的磁感应强度为、方向垂直于xOy平面向外,电场平行于y轴;在第Ⅲ象限存在沿x轴正方向的匀强电场,已知场强、的大小相等。一可视为质点、比荷为的带正电的小球,从y轴上的点以初速度水平向右抛出,经过x轴上的点进入第Ⅳ象限,在第Ⅳ象限恰能做匀速圆周运动。不计空气阻力,重力加速度,。求:
(1)小球从A点抛出的初速度大小;
(2)小球在第Ⅳ象限的运动的半径;
(3)小球从A点出发到第二次经过y轴负半轴所用的总时间;
(4)小球从A点出发到第四次经过y轴的纵坐标。
【典例分析2】(2023上·湖北·高三校联考期中)如图所示,在竖直平面内的直角坐标系xOy中,y轴竖直,第一象限内有竖直向上的匀强电场E1、垂直于xOy平面向里的匀强磁场B1=4T;第二象限内有平行于xOy平面且方向可以调节的匀强电场E2;第三、四象限内有垂直于纸面向外的匀强磁场B2=T。x、y轴上有A、B两点,OA=(2+)m,OB=1m。现有一质量,电荷量q=10-3C的带正电小球,从A点以速度v0垂直x轴进入第一象限,做匀速圆周运动且从B点离开第一象限。小球进入第二象限后沿直线运动到C点,然后由C点进入第三象限。已知重力加速度为,不计空气阻力。求:
(1)第一象限内电场的电场强度E1与小球初速度v0的大小;
(2)第二象限内电场强度E2的最小值和E2取最小值时小球运动到C点的速度vc;
(3)在第(2)问的情况下,小球在离开第三象限前的最大速度vm。
【典例分析3】(2023上·云南昆明·高三昆明一中校考阶段练习)如图所示,在平面直角坐标系xOy(x轴水平,y轴竖直)中,第一象限内存在正交的匀强电、磁场,电场强度竖直向上,大小磁场方向垂直纸面向里;第四象限内存在一方向向左的匀强电场,场强。一质量为的带正电的小球,从M(3.6m,3.2m)点,以的水平速度开始运动。已知球在第一象限内做匀速圆周运动,从P(2.0m,0)点进入第四象限后经过y轴上的N点(图中未标出)。求:(g取,,)
(1)匀强磁场的磁感应强度B的大小;
(2)小球由P点运动至N点的时间;
(3)y轴上的N点坐标。
【方法提炼】
带电粒子在复合场中运动问题的处理方法
(1)明种类:明确复合场的种类及特征。
(2)析特点:正确分析带电粒子的受力特点及运动特点。
(3)画轨迹:画出运动过程示意图,明确圆心、半径及边角关系。
(4)用规律:灵活选择不同的运动规律。
①两场共存,电场与磁场中满足qE=qvB或重力场与磁场中满足mg=qvB且两力方向相反时,粒子做匀速直线运动,根据受力平衡列方程求解。
②两场共存,电场力与重力都恒定时,粒子平衡时根据平衡条件求解,做匀变速直线运动时用牛顿运动定律、运动学规律或动能定理求解,做匀变速曲线运动时用运动的合成与分解或动能定理求解。
③三场共存,合力为零时,受力平衡,粒子做匀速直线运动或静止。其中洛伦兹力F=qvB的方向与速度v垂直。
④三场共存,粒子在复合场中做匀速圆周运动时,mg与qE相平衡,根据mg=qE,由此可计算粒子比荷,判定粒子电性。粒子在洛伦兹力作用下做匀速圆周运动,应用洛伦兹力公式和牛顿运动定律结合圆周运动规律求解,有qvB=mrω2=meq \f(v2,r)=mreq \f(4π2,T2)=ma。
⑤当带电粒子做复杂的曲线运动或有约束的变速直线运动时,一般用动能定理或能量守恒定律求解。
【变式演练】
1. (2023上·河南南阳·高三校联考期中)如图所示,竖直面内有一固定轨道与相切于点,小滑块与段的动摩擦因数为段是半径为的光滑圆弧,连线水平。轨道所在处有垂直纸面向外的匀强磁场,磁感应强度大小。将一个质量为、带电量为的绝缘小滑块自图中点以水平速度向右抛出,刚好可以无碰撞地进入斜面。已知斜面倾角,小滑块在进入轨道前已匀速运动,重力加速度取。求:
(1)与之间的水平距离;
(2)小滑块在点时的速度大小;
(3)小滑块在轨道最低点时对轨道的压力。
2.(2023上·湖北·高三校联考期中)如图所示,空间直角坐标系Oxyz中y轴沿竖直方向,整个空间存在沿y轴正方向的匀强电场(图中未画出),在区域内存在沿y轴负方向的匀强磁场B。一质量为3m、电荷量为q的金属小球a静止在O点,另一与小球a大小相同,质量为m、电荷量为3q带正电的金属小球b从(-2l、-l、0)(l未知)处以速度沿x轴正方向抛出,恰好与小球a发生弹性正碰,且电荷重新分配。已知重力加速度大小为g,小球之间的静电力不计。
(1)求匀强电场E的大小;
(2)若,求碰后小球a受到的洛仑兹力大小和方向;
(3)若,且碰后瞬间匀强电场方向改为沿z轴正方向,求小球a经过x轴上M点时,离O点的距离。
3.(2023上·云南昆明·高三昆明一中校考开学考试)如图所示,在直角坐标系中,存在着场强为,方向竖直向上的匀强电场,在第二、三象限内存在着磁感应强度均为,方向垂直纸面向里的匀强磁场。一长为的绝缘细线,一端固定在点,另一端拴着质量为、电荷量为的正电小球,现将细线拉直到水平位置,使小球由静止释放,当小球运动到最高点时,细线受到的拉力恰好达到它能承受的最大值而断裂。当细线断裂,小球进入第二象限后做曲线运动,并多次经过轴。已知在第二象限内小球第一次到轴的坐标绝对值为,重力加速度为,求:
(1)细线能承受的最大拉力;
(2)小球进入第二象限后运动过程中的最小速率;
(3)小球从进入第二象限开始至第一次到达轴所用的时间。
4.(2023·广西·校联考模拟预测)如图所示,在竖直面内的直角坐标系中,y轴竖直,A、B两点的坐标分别为与。的区域内有沿x轴负方向的匀强电场;第二象限内有方向垂直坐标平面向里的匀强磁场(图中未画出);第四象限内有方向垂直坐标平面向里的匀强磁场和竖直方向的匀强电场(图中均未画出)。一质量为m、电荷量为q的带正电小球(视为质点)从A点以大小(g为重力加速度大小)的速度沿做直线运动,通过O点(第一次通过x轴)后在第四象限内做匀速圆周运动,恰好通过B点(第二次通过x轴)。求:
(1)第二象限内磁场的磁感应强度大小;
(2)小球从O点到第四次通过x轴的时间t;
(3)小球第五次通过x轴时的位置坐标以及第四次通过x轴后在第一象限内运动过程中到x轴的最大距离。
垂直电场线进入匀强电场(不计重力)
垂直磁感线进入匀强磁场(不计重力)
受力情况
电场力FE=qE,其大小、方向不变,与速度v无关,FE是恒力
洛伦兹力FB=qvB,其大小不变,方向随v而改变,FB是变力
轨迹
抛物线
圆或圆的一部分
运动轨迹
求解方法
利用类似平抛运动的规律求解:
vx=v0,x=v0t
vy=eq \f(qE,m)t,y=eq \f(qE,2m)t2
偏转角φ:
tan φ=eq \f(vy,vx)=eq \f(qEt,mv0)
半径:r=eq \f(mv,qB)
周期:T=eq \f(2πm,qB)
偏移距离y和偏转角φ要结合圆的几何关系利用圆周运动规律讨论求解
运动时间
t=eq \f(x,v0)
t=eq \f(φ,2π)T=eq \f(φm,qB)
动能
变化
不变
先读图
看清并明白场的变化情况
受力分析
分析粒子在不同的变化场区的受力情况
过程分析
分析粒子在不同时间内的运动情况
找衔接点
找出衔接相邻两过程的物理量
选规律
联立不同阶段的方程求解
相关试卷
这是一份专题17 热学--最新高考物理二轮热点题型归纳与变式演练(新高考通用),文件包含专题17热学原卷版docx、专题17热学解析版docx等2份试卷配套教学资源,其中试卷共58页, 欢迎下载使用。
这是一份专题12 磁场的性质++带电粒子在磁场中的运动最新高考物理二轮热点题型归纳与变式演练(新高考通用),文件包含专题12磁场的性质带电粒子在磁场中的运动原卷版docx、专题12磁场的性质带电粒子在磁场中的运动解析版docx等2份试卷配套教学资源,其中试卷共63页, 欢迎下载使用。
这是一份专题05 天体运动热门问题-最新高考物理二轮热点题型归纳与变式演练(新高考通用),文件包含专题05天体运动热门问题原卷版docx、专题05天体运动热门问题解析版docx等2份试卷配套教学资源,其中试卷共41页, 欢迎下载使用。

