所属成套资源:【备战2025】最新高考物理二轮热点题型归纳与变式演练(新高考通用)
专题07 功能关系与机械能守恒最新高考物理二轮热点题型归纳与变式演练(新高考通用)
展开
这是一份专题07 功能关系与机械能守恒最新高考物理二轮热点题型归纳与变式演练(新高考通用),文件包含专题07功能关系与机械能守恒原卷版docx、专题07功能关系与机械能守恒解析版docx等2份试卷配套教学资源,其中试卷共50页, 欢迎下载使用。
一、以核心和主干知识为重点。构建知识结构体系,确定每一个专题的内容,在教学中突出知识的内在联系与综合。
二、注重情景与过程的理解与分析。善于构建物理模型,明确题目考查的目的,恰当运用所学知识解决问题:情景是考查物理知识的载体。
三、加强能力的提升与解题技巧的归纳总结。学生能力的提升要通过对知识的不同角度、不同层面的训练来实现。
四、精选训练题目,使训练具有实效性、针对性。
五、把握高考热点、重点和难点。
专题07 功能关系与机械能守恒
目录
TOC \ "1-3" \h \u \l "_Tc17360" 【题型一】 机械能守恒定律的应用 PAGEREF _Tc17360 1
\l "_Tc16660" 【题型二】 功能关系的综合应用 PAGEREF _Tc16660 9
\l "_Tc4498" 【题型三】 动力学观点和能量观点的综合应用 PAGEREF _Tc4498 17
【题型一】 机械能守恒定律的应用
【解题指导】
1.单物体多过程机械能守恒问题:划分物体运动阶段,研究每个阶段中的运动性质,判断机械能是否守恒;2.多物体的机械能守恒:一般选用ΔEp=-ΔEk形式,不用选择零势能面.
【典例分析1】(2023·全国·统考高考真题)一同学将铅球水平推出,不计空气阻力和转动的影响,铅球在平抛运动过程中( )
机械能一直增加
加速度保持不变
速度大小保持不变
D.被推出后瞬间动能最大
【答案】B
【详解】A.铅球做平抛运动,仅受重力,故机械能守恒,A错误;
B.铅球的加速度恒为重力加速度保持不变,B正确;
CD.铅球做平抛运动,水平方向速度不变,竖直方向做匀加速直线运动,根据运动的合成可知铅球速度变大,则动能越来越大,CD错误。
故选B。
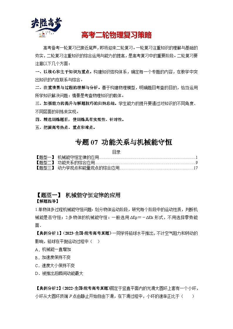
【典例分析2】(2022·全国·统考高考真题)固定于竖直平面内的光滑大圆环上套有一个小环,小环从大圆环顶端P点由静止开始自由下滑,在下滑过程中,小环的速率正比于( )
A.它滑过的弧长
B.它下降的高度
C.它到P点的距离
D.它与P点的连线扫过的面积
【答案】C
【详解】如图所示
设圆环下降的高度为,圆环的半径为,它到P点的距离为,根据机械能守恒定律得
由几何关系可得
联立可得
可得
故C正确,ABD错误。故选C。
【典例分析3】(2023上·山东济宁·高三嘉祥县第一中学校考期中)有一竖直放置的“T”形架,表面光滑,滑块A、B分别套在水平杆与竖直杆上,A、B用一根不可伸长的轻细绳相连,A、B质量相等,且可看做质点,如图所示,开始时细绳水平伸直,A、B静止。由静止释放B后,已知当细绳与竖直方向的夹角为60°时,滑块B沿着竖直杆下滑的速度为v,则连接A、B的绳长为( )
A.B.
C.D.
【答案】D
【详解】如图所示
将A、B的速度分解为沿绳的方向和垂直与绳的方向,两物体沿绳子的方向速度大小相等,则有
解得
B减小的重力势能全部转化为A和B的动能,由于A、B组成的系统只有重力做功,所以系统机械能守恒,有
解得
绳长
故选D。
【典例分析4】.(2023上·河北张家口·高三河北省尚义县第一中学校联考阶段练习)有一条均匀金属链条,一半长度在光滑的足够高斜面上,斜面顶端是一个很小的圆弧,斜面倾角为,另一半长度竖直下垂,由静止释放后链条滑动,已知重力加速度,链条刚好全部滑出斜面时的速度大小为,则金属链条的长度为( )
A.0.6mB.1mC.2mD.2.6m
【答案】C
【详解】设链条的质量为2m,以开始时链条的最高点为零势能面,链条的机械能为
链条全部滑出后,动能为
重力势能为
由机械能守恒可得
即
解得
故选C。
【方法提炼】
1.机械能守恒的判断
(1)利用机械能的定义判断:若系统的动能、重力势能和弹性势能的总和不变,则机械能守恒。
(2)利用做功判断:若系统只有重力或弹簧弹力做功,或其他力做功的代数和为零,则机械能守恒。
(3)利用能量转化判断:若系统只有动能和势能的相互转化,或还有其他形式能之间的相互转化,而无机械能与其他形式能之间的相互转化,则机械能守恒。
(4)绳子突然绷紧、物体间非弹性碰撞等,机械能不守恒。
2.应用机械能守恒定律解题时的三点注意
(1)要注意研究对象的选取研究对象的选取是解题的首要环节,有的问题选单个物体(实为一个物体与地球组成的系统)为研究对象机械能不守恒,但选此物体与其他几个物体组成的系统为研究对象,机械能却是守恒的。如图所示,单独选物体A机械能减少,但由物体A、B二者组成的系统机械能守恒。
(2)要注意研究过程的选取有些问题研究对象的运动过程分几个阶段,有的阶段机械能守恒,而有的阶段机械能不守恒。因此,在应用机械能守恒定律解题时要注意过程的选取。
(3)要注意机械能守恒表达式的选取
【变式演练】
1(2021·全国·高考真题)如图,光滑水平地面上有一小车,一轻弹簧的一端与车厢的挡板相连,另一端与滑块相连,滑块与车厢的水平底板间有摩擦。用力向右推动车厢使弹簧压缩,撤去推力时滑块在车厢底板上有相对滑动。在地面参考系(可视为惯性系)中,从撤去推力开始,小车、弹簧和滑块组成的系统( )
A.动量守恒,机械能守恒
B.动量守恒,机械能不守恒
C.动量不守恒,机械能守恒
D.动量不守恒,机械能不守恒
【答案】B
【详解】因为滑块与车厢水平底板间有摩擦,且撤去推力后滑块在车厢底板上有相对滑动,即摩擦力做功,而水平地面是光滑的;以小车、弹簧和滑块组成的系统,根据动量守恒和机械能守恒的条件可知撤去推力后该系统动量守恒,机械能不守恒。
故选B。
2.(2023上·广西柳州·高三柳州高级中学校考阶段练习)如图所示,质量均为3.0kg的物体A、B用一轻质弹簧连接静止置于水平地面上,弹簧的劲度系数为k=600N/m,不可伸长的轻绳连着物体B和C,C套在光滑的竖直固定杆上,滑轮与杆之间的水平距离为0.4m,轻绳左端沿竖直方向。现用手托住C使其静止于M点,轻绳刚好水平伸直但无弹力作用;从静止释放物体C,当C运动到N点时,物体A恰好离开地面但不继续上升。物体都视为质点,g取10m/s2,不计一切摩擦,B与滑轮之间的轻绳足够长,弹簧始终在弹性限度内。则下列说法正确的是( )
A.物体C的质量为1.0kg
B.在物体C从M点运动到N点过程中,物体C的机械能先增大后减少
C.在物体C从M点运动到N点过程中,物体B的动能先增大后减少
D.物体C在M点时弹簧的弹性势能等于物体C在N点时弹簧的弹性势能
【答案】ACD
【详解】D.开始时B静止,对B根据平衡条件有
解得弹簧压缩量
物体C运动到N点时恰好能使A离开地面但不继续上升,则
解得弹簧拉伸量
物体C在M点和在N点弹簧的形变量相同,所以弹性势能相等,D正确;
B.在物体C从M点运动到N点过程中,轻绳拉力对物体C一直做负功,物体C的机械能一直减小,B错误;
C.在物体C从M点运动到N点过程中B受合力方向先向上再向下,所以先向上做加速运动又向上做减速运动,物体B的动能先增大后减少,C正确;
A.物体C从M点运动到N点过程中物体B上升的高度为
此时滑轮右端绳长为0.5m,根据勾股定理得物体C下降的高度为
初末位置弹簧形变量相同,则弹簧的弹性势能没有发生变化,根据机械能守恒定律得
解得
A正确。
故选ACD。
3.(2023上·河北张家口·高三河北省尚义县第一中学校联考阶段练习)如图,两个质量均为m的小球M、N通过轻质细杆连接,M套在固定的竖直杆上,N放在水平地面上。一轻质弹簧水平放置,左端固定在杆上,右端与N相连。弹簧始终在弹性限度内,不计一切摩擦,重力加速度大小为g。当弹簧处于原长状态时,M到地面的距离为h,将M由此处静止释放,在小球M向下运动至与地面接触的过程中,下列说法正确的是( )
A.小球M释放的瞬间,地面对小球N的支持力大于2mg
B.小球N的速度先增大后减小
C.当小球N的速度最大时,小球M的加速度大小等于g
D.若小球M落地时的速度大小为v,此时弹簧的弹性势能为
【答案】BD
【详解】A.把小球M、N作为整体,小球释放瞬间,因为小球M有竖直向下的加速度,小球M、N系统处于失重状态,所以地面对N的支持力小于2mg,故A错误;
B.小球M释放的瞬间,小球N的速度为0,当小球M落地时,轻质杆水平,小球M没有沿轻质杆的分速度,所以小球N的速度为0,故小球N的速度先增大后减小,故B正确;
C.当小球N的速度最大时,弹簧处于伸长状态,细杆对小球N的水平推力等于弹簧的拉力,细杆对小球M有向上的推力,所以小球M的加速度大小小于g,故C错误;
D.整个系统机械能守恒,则有
则此时弹簧的弹性势能
故D正确。
故选BD。
4.(2023上·安徽·高三校联考期中)如图所示,质量为m的圆环套在足够长光滑竖直杆上,质量为的木块放在倾角为的足够长光滑固定斜面上,圆环与木块用足够长的轻质细线通过光滑定滑轮连接,图中滑轮与木块间的细线与斜面平行,滑轮上端与a位置等高且水平距离为L,现让圆环从a位置由静止释放运动到b位置。已知a、b两位置的高度差也为L,不计空气阻力,重力加速度g。下列判断正确的是( )
A.圆环下降的过程中,圆环减少的重力势能等于木块增加的机械能
B.当圆环到达b位置时,其速度大小为
C.当圆环到达b位置时,圆环与木块瞬时速度比为
D.圆环能下降的最大距离为
【答案】BD
【详解】A.圆环下降到b位置的过程中,圆环与木块组成的系统机械能守恒,圆环减少的机械能等于木块增加的机械能,故A错误;
BC.根据机械能守恒定律有
其中
根据几何关系可知
解得
故B正确,C错误;
D.圆环下降到最低位置时有
根据几何关系
故D正确;
故选BD。
【题型二】 功能关系的综合应用
【解题指导】
1.做功的过程就是能量转化的过程.功是能量转化的量度.
2.功与能量的变化是“一一对应”的,如重力做功对应重力势能的变化,合外力做功对应动能的变化等.
【典例分析1】(2024·全国·高三专题练习)如图所示,在水平向右的匀强电场中有一个绝缘斜面,斜面上有一带电金属块沿斜面滑下,已知在金属块滑下的过程中动能增加了12J,金属块克服摩擦力做功8J,重力做功24J.下列说法中正确的是( )
A.金属块带负电荷
B.金属块克服电场力做功8J
C.金属块的电势能减少4J
D.金属块的机械能减少12J
【答案】D
【详解】ABC.金属块滑下的过程中动能增加了12 J,由动能定理知
WG+Wf+WF=ΔEk
摩擦力做功
Wf=-8 J
重力做功
WG=24 J
解得电场力做功
WF=-4 J
电场力做负功,金属块带正电荷,电势能增加了4 J,故ABC错误;
D.由功能关系可知机械能的变化量
ΔE=Wf+WF=-12 J
即机械能减少了12 J,故D正确。
故选D。
【典例分析2】(2023上·安徽合肥·高三校考阶段练习)如图甲所示,倾角为30°的斜面固定在水平地面上,一木块在斜面上距斜面底端处开始下滑,取斜面底端为重力势能的零势点,已知下滑过程中木块的机械能和动能随位移变化的关系图线如图乙所示,下列说法正确的是( )
A.木块下滑过程中,重力势能减少了B.木块受到的摩擦力大小为
C.木块与斜面间的动摩擦因数为D.当木块下滑时,其动能和重力势能相等
【答案】D
【详解】A.机械能的变化量等于重力势能变化量和动能变化量的和,则
解得
故A错误;
B.木块下滑过程中,机械能的变化量等于摩擦力所做的功,则
解得
故B错误;
C.重力所做的功等于重力势能变化量的负值,则
解得
滑动摩擦力为
解得
故C错误;
D.木块下滑过程中,设动能和重力势能相等的位置距离斜面底端为x,则
从最高点到该位置,由动能定理
解得
即物块下滑时,其动能和重力势能相等。故D正确。
故选D。
【典例分析3】(2023上·河北张家口·高三河北省尚义县第一中学校联考阶段练习)一潜水运动员在深水中将一小铁球竖直上抛,经过一段时间后小球又返回至出发点。已知小球在运动过程中受到水的阻力大小不变,关于小球从抛出到返回出发点的过程,下列说法正确的是( )
A.小球上升过程中的加速度小于下降过程中的加速度
B.小球上升过程中克服重力做的功大于下降过程中重力做的功
C.小球上升过程中机械能的变化小于下降过程中机械能的变化
D.小球上升过程中所受重力做功的平均功率小于下降过程中重力做功的平均功率
【答案】C
【详解】A.小球运动过程中受到水的浮力和阻力大小不变,则上升、下降过程中加速度大小分别为
,
所以
A错误;
B.小球上升过程中克服重力做的功等于下降过程中重力做的功,即
B错误;
C.小球机械能的变化,等于水的阻力和浮力对小球做的功之和,上升过程中
下降过程
所以小球上升过程中的机械能变化小于下降过程中机械能的变化,C正确;
D.上升、下降过程所用时间分别为、,则有
由于
则
上升、下降过程的平均功率分别为
,
所以
D错误。
故选C。
【典例分析4】(2023上·江西南昌·高三江西师大附中校考期中)如图所示,在匀速转动的电动机带动下,足够长的水平传送带以恒定速率v1匀速向右运动,一质量为m的滑块从传送带右端以水平向左的速率v2 (v2 >v1)滑上传送带,最后滑块返回传送带的右端。关于这一过程的下列判断,正确的有( )
A.此过程中滑块对传送带做功为
B.此过程中传送带对滑块做功为
C.此过程中电动机对传送带多做的功为
D.此过程中电动机对传送带多做的功为
【答案】BD
【详解】AB.由于传送带足够长,滑块先向左做匀减速运动,速度减为零后,在滑动摩擦力作用下向右加速,由于v2>v1,滑块会先在滑动摩擦力作用下向右加速,当速度增大到等于传送带速度时开始向右做匀速运动,之后不受摩擦力,故滑块返回传送带右端的速率为
v′2=v1
此过程中只有传送带对滑块做功,根据动能定理得传送带对滑块做功为
因为滑块对传动带的摩擦力与传送带对滑块摩擦力大小相同,但是共速前,物块相对传送带向左运动,两者位移不同,所以滑块对传送带做功不等于,故B正确A错误;
CD.滑块相对于传送带运动时滑块的加速度大小为
滑块向左运动的时间为
位移为
此过程中传送带的位移为
x传1=v1t1
向右匀加速运动的时间为
匀加速过程的位移为
传送带的位移为
x传2=v1t2
此过程中电动机对传送带多做的功为
故C错误D正确。
故选BD
【方法提炼】
1.力学中几种功能关系
(1)合外力做功与动能的关系:W合=ΔEk.
(2)重力做功与重力势能的关系:WG=-ΔEp.
(3)弹力做功与弹性势能的关系:W弹=-ΔEp.
(4)除重力及系统内弹力以外其他力做功与机械能的关系:W其他=ΔE机.
(5)滑动摩擦力做功与内能的关系:Ffl相对=ΔE内.
2.涉及做功与能量转化问题的解题方法
(1)分清是什么力做功,并且分析该力做正功还是做负功;根据功能之间的对应关系,确定能量之间的转化情况.
(2)当涉及滑动摩擦力做功时,机械能不守恒,一般应用能量守恒定律,特别注意摩擦产生的内能Q=Ffl相对,l相对为相对滑动的两物体间相对滑动路径的总长度.
(3)解题时,首先确定初、末状态,然后分清有多少种形式的能在转化,再分析状态变化过程中哪种形式的能量减少,哪种形式的能量增加,求出减少的能量总和ΔE减和增加的能量总和ΔE增,最后由ΔE减=ΔE增列式求解.
【变式演练】
1.(2023上·海南省直辖县级单位·高三校考阶段练习)如图所示,一滑板爱好者沿着倾角为30°的斜坡从静止开始自由下滑,下滑过程中的加速度大小恒为,已知滑板爱好者连同滑板的总质量为m,重力加速度为g。在滑板爱好者(含滑板)沿斜坡下滑距离为L的过程中,下列说法正确的是( )
A.滑板爱好者下滑过程中机械能守恒B.滑板爱好者减少的重力势能为
C.滑板爱好者增加的动能为D.滑板爱好者减少的机械能为
【答案】CD
【详解】A.滑板爱好者下滑过程中的加速度大小为,小于,因此滑板受到滑动摩擦力,机械能不守恒,故A错误;
B.滑板爱好者减少的重力势能等于重力所做的功,即减少的重力势能为
故B错误;
C.根据动能定理可知,滑板爱好者增加的动能为
故C正确;
D.根据牛顿第二定律可得
解得摩擦力大小为
滑板爱好者减少的机械能等于克服摩擦力所做的功,即为
故D正确。
故选CD。
2.(2023·四川攀枝花·统考一模)如图,质量m=2kg的小物块以水平初速度从左端滑上长L=3m的水平传送带,小物块始终受到一个方向水平向右、大小F=4N的恒力作用,传送带在电动机的带动下沿顺时针方向运行、速度大小恒为。已知物块与传送带间的动摩擦因数,重力加速度g取,关于小物块在传送带上运动的过程,下列说法中正确的是( )
A.小物块一直做匀速直线运动
B.恒力F对小物块做的功为6J
C.小物块与皮带间因摩擦而产生的热量为6J
D.因小物块在传送带上运动电动机多消耗的电能为6J
【答案】ACD
【详解】A.由于
则小物块一直做匀速直线运动,A正确;
B.恒力F对小物块做的功为
B错误;
C.小物块的运动时间为
小物块与皮带间因摩擦而产生的热量为
C正确;
D.因小物块在传送带上运动电动机多消耗的电能等于传送带克服摩擦力做功,即
D正确。
故选ACD。
3.(2023上·福建福州·高二福建省福州第一中学校考期中)如图所示,倾角为θ=30°绝缘斜面长L=2m,顶端有一质量为m=1kg、带正电且电荷量q=1.0×10-6C的滑块,整个空间有电场强度的水平向左匀强电场,静止释放滑块后,滑块到达斜面底端的动能为11J,重力加速度g取10m/s2,则滑块在沿斜面下滑的过程中( )
A.滑块机械能增加了2J, 电势能减少了3J
B.滑块机械能减少了1J,电势能减少了3J
C.滑块机械能和电势能之和减少2J,重力势能减少了10J
D.滑块重力势能和电势能之和减少11J,重力势能减少了10J
【答案】C
【详解】选取斜面的底部为重力势能的零点,则滑块在斜面顶端的重力势能
所以滑块到达底端时,重力势能减少10J;滑块到达斜面底端的动能增加为11J,重力势能减少10J,所以滑块的机械能增加1J;滑块在沿斜面下滑的过程中电场力做的功
则滑块到达底端时,电势能减少3J;由以上的分析可知滑块的重力势能与电势能之和减少13J,机械能和电势能之和减少2J。
故选C。
【题型三】 动力学观点和能量观点的综合应用
【解题指导】
1.做好两个分析
(1)综合受力分析、运动过程分析,由牛顿运动定律做好动力学分析.
(2)分析各力做功情况,做好能量的转化与守恒的分析,由此把握运动各阶段的运动性质,各连接点、临界点的力学特征、运动特征和能量特征.
2.做好四个选择
(1)当物体受到恒力作用发生运动状态的改变而且又涉及时间时,一般选择用动力学方法解题;
(2)当涉及功、能和位移时,一般选用动能定理、机械能守恒定律、功能关系或能量守恒定律解题,题目中出现相对位移时,应优先选择能量守恒定律;
(3)当涉及细节并要求分析力时,一般选择牛顿运动定律,对某一时刻进行分析时选择牛顿第二定律求解;
(4)复杂问题的分析一般需选择能量的观点、运动与力的观点综合解题.
【典例分析1】(2023上·湖北·高三校联考期中)如图所示,与水平面平滑连接的固定斜面的顶端到正下方水平面O点的高度为h,质量为m的小木块从斜面的顶端无初速度滑下,并运动到水平面上的A点停下。已知小木块与斜面、水平面间的动摩擦因数均为μ,,下列说法正确的是( )
A.斜面倾角θ越大,x越大
B.斜面倾角θ越小,x越大
C.若小木块从斜面顶端以初动能滑下,最后在水平面上的B点停下,则
D.若小木块从斜面顶端以初动能滑下,并在A点固定一个挡板,小木块在A点与挡板发生弹性碰撞,则折返后恰能回到斜面顶端
【答案】C
【详解】AB.滑块从开始下滑到最后停在A点,设斜面投影长度为,斜面底端到A点距离,由能量关系可知
解得
则当和一定时,一定不变,故AB错误;
C.设,由能量关系可知
解得
故C正确;
D.小木块在A点与挡板发生弹性碰撞,故无机械能损失,设折返后能回到斜面的高度为,根据能量守恒
解得
故D错误。
故选C。
【典例分析2】(2023上·重庆九龙坡·高三重庆市杨家坪中学校考阶段练习)如图所示,轻质弹簧一端固定,另一端与质量为m、套在粗糙竖直固定杆A处的圆环相连,弹簧水平且处于原长。圆环从A处由静止开始下滑,经过B处的速度最大,到达C处的速度为零,AC=h。圆环在C处获得一竖直向上的速度v,恰好能回到A;弹簧始终在弹性限度之内,重力加速度为g,则圆环( )
A.下滑过程中,加速度一直减小
B.下滑过程中,因摩擦力产生的热量小于
C.下滑经过B的速度小于上滑经过B的速度
D.在C处,弹簧的弹性势能为-mgh
【答案】C
【详解】A.圆环从A处由静止开始下滑,经过B处的速度最大,到达C处的速度为零,所以圆环需要先加速再减速,经过B处的速度最大,加速度为零,所以加速度先减小,后增大,故A错误;
B.圆环从A处由静止开始下滑到C过程,由动能定理
圆环在C处获得一竖直向上的速度v,恰好能回到A,由动能定理
联立可解
故B错误;
C.圆环从A处由静止开始下滑到B过程,由动能定理
圆环从B处由静止开始上滑到A过程,由动能定理
联立可解
所以下滑经过B的速度小于上滑经过B的速度,故C正确;
D.圆环从A处由静止开始下滑到C过程,由动能定理
圆环在C处获得一竖直向上的速度v,恰好能回到A,由动能定理
解得在C处,弹簧的弹性势能
故D错误。
故选C。
【典例分析3】(2023上·山东淄博·高三统考期中)如图所示,高为的光滑水平桌面上有一轻质弹簧,其一端固定在墙上,用质量为的小球压缩弹簧的另一端,使弹簧具有弹性势能。小球释放后,在弹簧作用下从静止开始在桌面上运动,与弹簧分离后,从桌面水平飞出。距离桌面右端水平距离为处,有竖直放置的探测屏,下端固定在水平地面上,高为。现把弹簧压缩到不同长度,使小球飞出。不计空气阻力,小球可视为质点,小球落地后立即停止运动,重力加速度为。求:
(1)为让小球能打在探测屏上,开始释放小球时弹簧的弹性势能需满足的条件;
(2)小球打在探测屏上的最小动能及此时小球打在探测屏上的位置距离地面的高度。
【答案】(1);(2)mgL,1.5L
【详解】(1)当弹性势能最小时,小球恰好打在B点,则根据平抛运动的规律有
联立解得,小球离开桌面的速度为
则此时的弹性势能为
则为让小球能打在探测屏上,开始释放小球时弹簧的弹性势能
(2)设小球离开桌面时的速度为v,根据平抛规律有
则此时小球打在探测屏上动能为
由数学知识可知,当时,即时,动能最小为
此时小球的竖直位移为
则此时小球打在探测屏上的位置距离地面的高度为
【方法提炼】
1.应用能量守恒定律解题的注意事项
(1)应用能量守恒定律的两条基本思路
①某种形式的能减少,一定存在其他形式的能增加,且减少量和增加量一定相等,即ΔE减=ΔE增。
②某个物体的能量减少,一定存在其他物体的能量增加,且减少量和增加量一定相等,即ΔEA减=ΔEB增。
(2)当涉及摩擦力做功时,机械能不守恒,一般应用能量的转化和守恒定律,特别注意摩擦产生的热量Q=Ffx相对,x相对为相对滑动的两物体间相对滑动路径的总长度。
2.利用能量观点解决力学问题的思路
(1)明确研究对象和研究过程。
(2)进行运动分析和受力分析。
(3)选择所用的规律列方程求解。
①动能定理:需要明确初、末动能,明确力的总功,适用于所有情况。
②机械能守恒定律:根据机械能守恒条件判断研究对象的机械能是否守恒,只有满足机械能守恒的条件时才能应用此规律。
③功能关系:根据常见的功能关系求解,适用于所有情况。
④能量守恒定律:适用于所有情况。
(4)对结果进行讨论。
【变式演练】
1.(2023·全国·统考高考真题)如图,光滑水平桌面上有一轻质弹簧,其一端固定在墙上。用质量为m的小球压弹簧的另一端,使弹簧的弹性势能为。释放后,小球在弹簧作用下从静止开始在桌面上运动,与弹簧分离后,从桌面水平飞出。小球与水平地面碰撞后瞬间,其平行于地面的速度分量与碰撞前瞬间相等;垂直于地面的速度分量大小变为碰撞前瞬间的。小球与地面碰撞后,弹起的最大高度为h。重力加速度大小为g,忽略空气阻力。求
(1)小球离开桌面时的速度大小;
(2)小球第一次落地点距桌面上其飞出点的水平距离。
【答案】(1);(2)
【详解】(1)由小球和弹簧组成的系统机械能守恒可知
得小球离开桌面时速度大小为
(2)离开桌面后由平抛运动规律可得
第一次碰撞前速度的竖直分量为,由题可知
离开桌面后由平抛运动规律得
,
解得小球第一次落地点距桌面上其飞出的水平距离为
2.(2023上·安徽合肥·高三校考阶段练习)如图所示,水平传送带AB长,以的速度顺时针转动。传送带与半径,的竖直光滑半圆轨道BCD平滑连接。小物块以的初速度滑上传送带,已知小物块的质量,与传送带间的动摩擦因数,重力加速度。求:
(1)小物块通过传送带的时间t;
(2)小物块通过传送带的过程中,传送带对它做的功W以及因摩擦产生的热量Q;
(3)改变小物块滑上传送带的初速度使小物块能进入光滑半圆轨道BCD,且不脱轨,应满足的条件。
【答案】(1)5s;(2)-24J,16J;(3)或
【详解】(1)小物块在传送带上先做匀减速直线运动,根据牛顿第二定律可得
解得
小物块减速到与传送带共速,经历时间为
通过的位移为
之后做匀速直线运动,经历时间为
小物块通过传送带的时间为
(2)小物块与传送带之间的摩擦力大小为
传送带对小物块做的功为
共速前传送带的位移为
相对位移为
产生热量为
(3)①当小物块到达C点时速度刚好减为0,小物块不脱轨,B点到C点,根据动能定理可得
解得
小物块在传送带上全程减速,则有
解得
②当小物块刚好可以到达D点时,弹力为0,小物块不脱轨,在B点由牛顿第二定律
B点到D点,根据动能定理可得
联立解得
小物块在传送带上全程减速,则有
解得
综上可得,小物块滑上传送带的初速度应满足
或者
3.(2023·河北石家庄·校联考模拟预测)如图所示,倾角为的斜面与圆心为O、半径的光滑圆弧轨道在B点平滑连接,且固定于竖直平面内。斜面上固定一平行于斜面的轻质弹簧,现沿斜面缓慢推动质量为的滑块a使其压缩弹簧至A处,将滑块a由静止释放,通过D点时轨道对滑块a的弹力为零。已知A、B之间的距离为,滑块a与斜面间动摩擦因数,C为圆弧轨道的最低点,CE为圆弧轨道的直径,OD水平,滑块a可视为质点,忽略空气阻力,取,,,。
(1)求滑块a在C点对轨道压力的大小。
(2)求滑块a整个运动过程中系统因摩擦而产生的热量。
(3)若仅将滑块a换为质量为的滑块b,滑块b由A点弹出后立即撤去弹簧,求滑块b第一次落在斜面上的位置至B点的距离(结果保留2位有效数字)。
【答案】(1)24N;(2)7.92J;(3)1.8m
【详解】(1)由题可知,滑块a在D点处的速度为0,对滑块a由C至D点过程,由动能定理有
对滑块a在C点由牛顿第二定律有
结合牛顿第三定律可知,滑块a在C点对轨道压力的大小
(2)设滑块a在A处时弹簧储存的弹性势能为,由能量守恒定律可知
解得
最终滑块a在B与B关于C对称的点之间运动,由能量守恒可知
解得
(3)设滑块b能通过E点,对滑块b由A点至E点由能量守恒有
解得
滑块b恰好能通过E点时,有
可知,假设成立,设滑块b在空中运动的时间为t,滑块b落在斜面上的位置与B之间的水平距离为d,则有
解得
又有
解得
4.(2023上·福建龙岩·高三福建省龙岩第一中学校联考期中)如图所示,半径为R 的光滑半圆形轨道ABC 固定在竖直平面内且与粗糙水平轨道CD 相切于C点,D端有一被锁定的轻质压缩弹簧,弹簧左端连接在固定的挡板上,右端记为Q。质量为m的滑块(视为质点)从轨道上的 P 点由静止滑下,运动到 Q点时速率为零,并能触发弹簧解除锁定,弹簧对滑块产生弹力,使滑块被弹回,且刚好能通过半圆形轨道的最高点 A.已知 滑块与水平轨道间的动摩擦因数 重力加速度大小为 g;求:
(1)滑块第一次滑至半圆形轨道最低点C时对轨道的压力;
(2)弹簧被锁定时其右端Q到C点的距离是多少;
(3)弹簧被解除锁定后对滑块做的功是多少?
【答案】(1),方向竖直向下;(2)2R;(3)3mgR
【详解】(1)设滑块第一次滑至C点时的速度为v,圆轨道C点对滑块的支持力为FN,由P到C的过程,根据动能定理有:
在C点根据牛顿第二定律有
解得
根据牛顿第三定律可知滑块第一次滑至半圆形轨道最低点C时对轨道的压力为,方向竖直向下;
(2)对物块从C到Q的过程,根据动能定理有
解得
(3)在A点:根据牛顿第二定律得
Q到C到A的过程,根据功能关系有
解得
5.(2023上·福建福州·高三校联考期中)如图所示,在光滑水平面和粗糙水平面之间连接一长度为的传送带,长度,圆心为O、半径为的竖直光滑半圆轨道与水平面在D点平滑连接,其中段为光滑圆管,E和圆心O等高,。可视为质点的小物块从A点以的初速度向右滑动,已知小物块的质量,与传送带、水平面之间的动摩擦因数均为,重力加速度g取10。
(1)若传送带不转,求小物块滑到半圆轨道D点时对轨道压力F的大小;
(2)若传送带以的速率顺时针方向转动,求小物块第一次运动到C点的过程中系统产生的热量Q;
(3)在第(2)问基础上试通过计算判断小物块是否会脱离轨道;
【答案】(1);(2);(3)不会脱离轨道
【详解】(1)从A到D,根据题设条件,由动能定理得
在D点,由牛顿第二定律有
由牛顿第三定律有压力
联立代入数据解得
(2)假设到达C之前已与传送带共速,此时小物块相对于地面的位移为,则有
代入数据解得
所以物块到达C点时恰好与传送带共速,设所用时间为t,则由速度—时间关系有
传送带相对于地面的位移为,则由匀速运动规律有
小物块第一次运动到C点的过程中系统产生的热量
联立代入数据解得
(3)①在小物块第一次沿半圆轨道上升的过程中先判断是否可以通过F点。从D到F,由动能定理得
可得在F点恰好满足
可知小物块恰好可以通过F点;再判断是否可以通过G点,上升到最高点时,由机械能守恒有
可得
则小物块不会通过G点。设小物块第二次通过C点的速度,则有
解得
通过计算可知,小物块可在传送带上减速为0,并反向加速至第三次通过C点,且,则小物块第二次通过D点后上升至速度为0时,根据动能定理有
解得
则小物块第二次冲上半圆时,不会上升超过E点。综上,小物块不会脱离轨道。
6.(2023上·河南鹤壁·高三校考期中)如图所示,绷紧的传送带与水平面的夹角,传送带在电动机的带动下,始终保持的速率运行,现把一质量为的工件(可视为质点)轻轻放在传送带的底端,经过时间,工件被传送到的高处,g取,求:
(1)工件与传送带间的动摩擦因数;
(2)电动机由于传送工件多消耗的电能。
【答案】(1);(2)230J
【详解】(1)由题图可知,传送带长
工件速度大小达到前,做匀加速运动,有
工件速度大小达到后,做匀速运动,有
联立解得加速运动的时间
加速运动的位移大小
所以加速度大小
由牛顿第二定律有
解得
(2)由能量守恒定律知,电动机多消耗的电能用于增加工件的动能、势能以及克服传送带与工件之间发生相对位移时摩擦力做功产生的热量。在时间内,传送带运动的位移大小
在时间内,工件相对传送带的位移大小
在时间内,摩擦产生的热量
最终工件获得的动能
工件增加的势能
电动机多消耗的电能
7.(2023上·广东深圳·高三深圳外国语学校校考阶段练习)如图所示,一弹射游戏装置由安装在水平台面上的固定弹射器、竖直圆轨道(在最低点E分别与水平轨道EO和EA相连)、高度h可调的斜轨道AB组成。游戏时滑块从O点弹出,经过圆轨道并滑上斜轨道。全程不脱离轨道且恰好停在B端则视为游戏成功。已知圆轨道半径r=0.1m,OE长L1=0.2m,AC长L2=0.4m,圆轨道和AE光滑,滑块与AB、OE之间的动摩擦因数μ=0.5。滑块质量m=2g且可视为质点,弹射时从静止释放且弹簧的弹性势能完全转化为滑块动能。忽略空气阻力,各部分平滑连接。求:
(1)滑块恰好能过圆轨道最高点F时的速度vF大小;
(2)当h=0.1m且游戏成功时,弹簧的弹性势能Ep0;
(3)当h=0.1m且游戏成功时,滑块经过E点对圆轨道的压力;
(4)要使滑块能在圆轨道上完成圆周运动,弹簧的弹性势能Ep的最小值;
(5)当滑块滑上斜面后,要使滑块最终能停在斜面上,斜面高度h的最大值;
(6)要使游戏成功,弹簧的弹性势能Ep与高度h之间满足的关系。
【答案】(1)1m/s;(2)0.008J;(3)0.14N,方向竖直向下;(4)0.007J;(5)0.2m;(6)
【详解】(1)滑块恰过F点的条件为
解得
(2)滑块在斜面上受重力、支持力和摩擦力,其中仅重力和摩擦力做功从E到B,动能定理
解得
根据能量守恒定律
解得
(3)滑块在斜面上受重力、支持力和摩擦力,其中仅重力和摩擦力做功从E到B,动能定理
解得
在E点做圆周运动,根据牛顿第二定律
解得
根据牛顿第三定律可知压力与支持力为一对相互作用力,所以压力大小为0.14N,方向竖直向下。
(4)要使滑块能在圆轨道上完成圆周运动,根据能量守恒定律可得
解得
(5)当滑块滑上斜面后,要使滑块最终能停在斜面上,需满足
解得
即B点离地高度最高为
(6)要使游戏成功,首先滑块不能脱离轨道,其次滑块需要恰好停留在B点,设滑块恰能过F点,从O点到F点,此情况由能量守恒定律可得
滑块恰能过F点,恰好能停留在B点,设此时B点离地高度为h1,从O点到B点能量守恒有
解得
从O到B点可知
其中
8.(2023上·河北保定·高三统考期中)倾角为的光滑斜面固定在水平地面上,劲度系数为k的轻弹簧一端固定在斜面底端,另一端与质量为m的物块A连接,物块A右端接一细线,细线平行于斜面绕过斜面顶端的光滑轻质定滑轮与物块B相连。开始时托住物块B使细线恰好伸直且张力为0,然后由静止释放物块B。当B的质量也为m时,物块A沿斜面向上经过P点(图中未标出)时速度最大。已知重力加速度为g,求:
(1)弹簧第一次恢复原长时轻绳上张力的大小;
(2)如果B的质量为,A沿斜面向上经过P点时物块B的速度大小。
【答案】(1);(2)
【详解】(1)弹簧第一次恢复原长时,二者加速度为a,张力为T,对B受力分析,由牛顿第二定律
对A有
解得,弹簧第一次恢复原长时轻绳上张力的大小为
(2)托住物块B时,弹簧型变量为
解得
经过P点时速度最大,此时二者的加速度为0,对AB整体受力分析有
解得
当B的质量变为2m时,从初始位置到P点的过程,由能量守恒定律
解得,A沿斜面向上经过P点时物块B的速度大小为
相关试卷
这是一份专题20 热学和光学实验--最新高考物理二轮热点题型归纳与变式演练(新高考通用),文件包含专题20热学和光学实验原卷版docx、专题20热学和光学实验解析版docx等2份试卷配套教学资源,其中试卷共36页, 欢迎下载使用。
这是一份专题19 电学试验--最新高考物理二轮热点题型归纳与变式演练(新高考通用),文件包含专题19电学试验原卷版docx、专题19电学试验解析版docx等2份试卷配套教学资源,其中试卷共121页, 欢迎下载使用。
这是一份专题18 力学实验---最新高考物理二轮热点题型归纳与变式演练(新高考通用),文件包含专题18力学试验原卷版docx、专题18力学试验解析版docx等2份试卷配套教学资源,其中试卷共93页, 欢迎下载使用。

