精品解析:河南省郑州市中原区郑州市第一中学2024-2025学年高一上学期期中测试生物试题
展开
这是一份精品解析:河南省郑州市中原区郑州市第一中学2024-2025学年高一上学期期中测试生物试题,文件包含精品解析河南省郑州市中原区郑州市第一中学2024-2025学年高一上学期期中测试生物试题原卷版docx、精品解析河南省郑州市中原区郑州市第一中学2024-2025学年高一上学期期中测试生物试题解析版docx等2份试卷配套教学资源,其中试卷共35页, 欢迎下载使用。
说明:
1. 本试卷分第Ⅰ卷(选择题) 和第Ⅱ卷(非选择题) ,满分100分。
2. 考试时间: 90分钟。
3. 将第Ⅰ卷的答案代表字母填(涂) 在答题卡上。
第Ⅰ卷 (选择题, 共60分)
一、选择题: 共30小题, 每小题仅一项最佳答案, 每小题2分, 共60分。
1. 食盐的主要成分为NaCl, 既是生活中不可或缺的调味品, 也是维持人体正常生命活动的重要物质。下列有关说法错误的是( )
A. Na 和Cl都是构成生物体的大量元素
B. 组成细胞的元素大多以化合物的形式存在
C. 血钠过低时可引发人体肌肉酸痛、无力等
D. 推荐食用加碘盐与甲状腺激素的组成有关
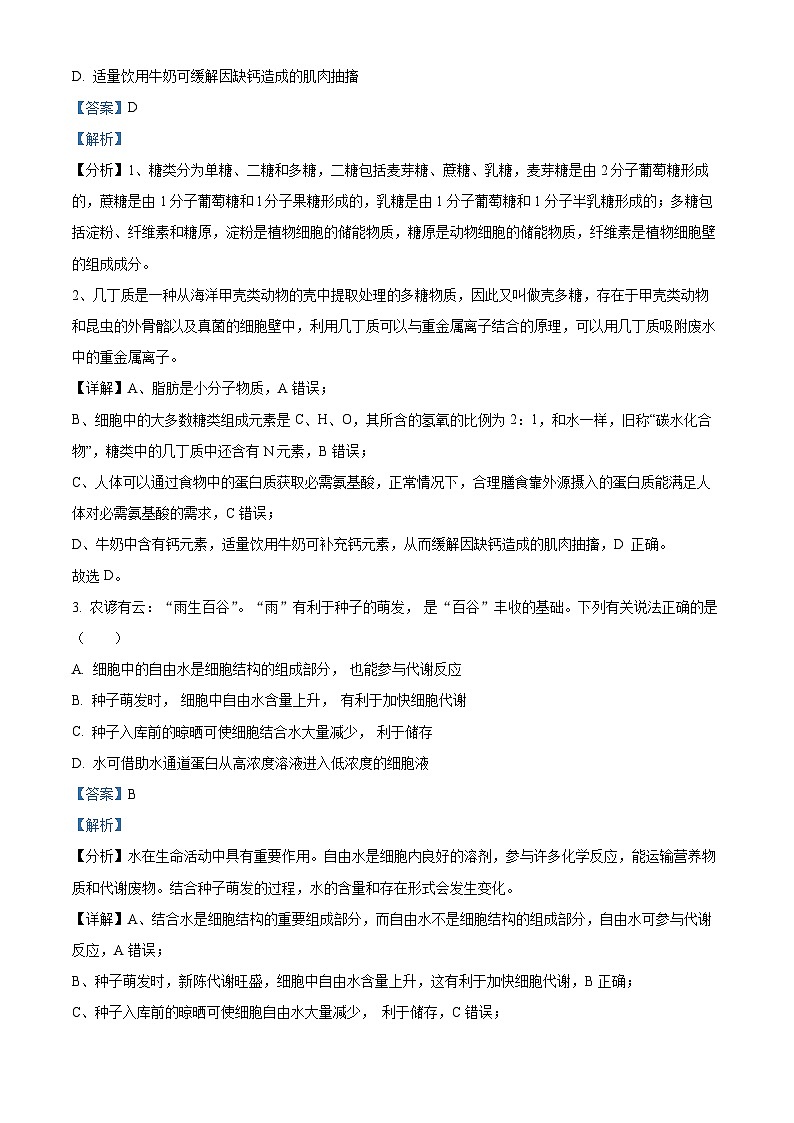
2. 下表为某品牌牛奶的营养成分含量表, 据表格内容分析, 以下有关说法正确的是( )
A. 蛋白质、脂肪是生物大分子物质, 二者共有元素是C、H、O
B. 碳水化合物是指糖类, 只含C、H、O三种元素, 是细胞的能源物质
C. 仅靠外源摄入的蛋白质不能满足人体对必需氨基酸的需求
D. 适量饮用牛奶可缓解因缺钙造成的肌肉抽搐
3. 农谚有云:“雨生百谷”。“雨”有利于种子的萌发, 是“百谷”丰收的基础。下列有关说法正确的是( )
A. 细胞中的自由水是细胞结构的组成部分, 也能参与代谢反应
B. 种子萌发时, 细胞中自由水含量上升, 有利于加快细胞代谢
C. 种子入库前的晾晒可使细胞结合水大量减少, 利于储存
D. 水可借助水通道蛋白从高浓度溶液进入低浓度的细胞液
4. 维生素D是一种脂溶性维生素, 人皮下的7-脱氢胆固醇经紫外线照射可转变成维生素 D,植物或酵母中含有的麦角固醇经紫外线照射也可转变为维生素D。下列有关说法错误的是( )
A. 维生素D与胆固醇均是固醇类物质, 可自由进出细胞膜
B. 酵母菌是真核生物, DNA 主要存在于染色质 (体) 中
C. 适当晒太阳可促进钙、磷吸收, 利于骨骼、牙齿等的发育
D. 动植物细胞膜上都含有一定量的胆固醇, 可影响细胞膜的流动性
5. 中国营养学会确定每年5月的第三周为“全民营养周”, 提倡平衡膳食准则之一: 少盐少油, 控糖限酒。下列说法正确的是( )
A. 细胞中的糖类和脂质组成元素相同
B. 1g糖原比 1g脂肪氧化分解释放的能量多
C. 细胞中的糖类和脂质可以相互转化且转化程度相同
D. 脂质是构成细胞膜的重要成分, 多种细胞器膜也含脂质
6. 亮氨酸是构成人体蛋白质的氨基酸之一, 下图为其结构示意图。有关说法正确的是( )
A. 可用3H标记亮氨酸羧基上H来追踪分泌蛋白的合成与分泌过程
B. 亮氨酸的 R基中含有9个H、4个C
C. 人体所需亮氨酸可从食物获取,也可人体细胞内合成
D. 高温可使亮氨酸的空间结构破坏, 导致其变性失活
7. 某一多肽链由201个氨基酸组成, 其分子式为CxHyNaObS2(a>201,b>202) 并且是由如下图中5种氨基酸组成的, 那么该多肽链彻底水解后将会得到赖氨酸、天冬氨酸各多少个( )
A. a-201、(b-201)/2B. a-201、(b-202)/2
C. a-202、(b-202)/2D. a-202、 b-202
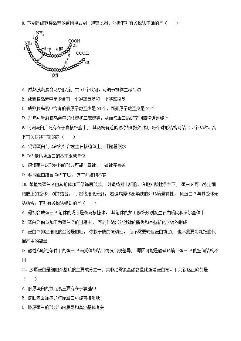
8. 下图是成熟胰岛素结构模式图,观察此图,分析下列有关说法正确的是( )
A. 成熟胰岛素含两条肽链,共51个肽键,可调节机体生命活动
B. 成熟胰岛素中至少含有一个游离氨基和一个游离羧基
C. 成熟胰岛素中含有的氧原子数至少是53个,而氮原子数至少是51个
D. 加热可断裂胰岛素中的肽键和二硫键等,从而使蛋白质的空间结构遭到破坏
9. 钙调蛋白广泛存在于真核细胞中, 其两端有近似对称的球形结构,每个球形结构可结合2个Ca2+。以下有关叙述正确的是( )
A. 钙调蛋白与Ca2+的结合发生在核糖体上,伴随着脱水
B. Ca2+是钙调蛋白的基本组成单位
C. 钙调蛋白球形结构的形成可能与氢键、二硫键等有关
D. 钙调蛋白结合Ca2+前后, 其空间结构不变
10. 某植物蛋白P由其前体加工修饰后形成, 并最终排出细胞。在胞外酸性条件下, 蛋白P可与特定细胞膜上的受体识别并结合, 引起该细胞分裂, 若遇病原体感染使胞外环境呈碱性, 则蛋白P与其受体无法结合。下列有关说法错误的是( )
A. 最初合成蛋白P 前体的场所是游离核糖体, 其前体的加工修饰分别发生在内质网和高尔基体中
B. 蛋白P前体加工为蛋白P的过程中, 可能伴随部分肽键的断裂和某些新化学键的形成
C. 蛋白P排出细胞的途径是胞吐, 依赖于膜的流动性, 但不需要转运蛋白协助, 也不需要消耗细胞代谢产生的能量
D. 酸性和碱性条件下的蛋白 P与受体的结合情况出现差异, 原因可能是酸碱环境下蛋白 P的空间结构不同
11. 胶原蛋白是细胞外基质的主要成分之一,其非必需氨基酸含量比蛋清蛋白高。下列叙述正确的是( )
A. 胶原蛋白的氮元素主要存在于氨基中
B. 皮肤表面涂抹的胶原蛋白可被直接吸收
C. 胶原蛋白的形成与内质网和高尔基体有关
D. 胶原蛋白比蛋清蛋白的营养价值高
12. 哺乳动物的催产素具有催产和排乳的作用,加压素具有升高血压和减少排尿的作用。两者结构简式如下图,各氨基酸残基用3个字母缩写表示。下列叙述正确的是( )
A. 两种激素都是由八肽环和三肽侧链构成的多肽类化合物
B. 氨基酸之间脱水缩合形成的水分子中氢全部来自氨基
C. 肽链中游离氨基的数目与参与构成肽链的氨基酸种类无关
D. 两种激素间因2个氨基酸种类不同导致生理功能不同
13. HIV(艾滋病毒) 是引起艾滋病的病原体, 其遗传物质可经一特殊过程后插入人体细胞DNA 中, 下列有关说法正确的是( )
A. 核酸是生物的遗传物质, HIV 的遗传物质是 DNA
B. HIV 依据其细胞膜上的特定分子识别宿主细胞
C. 组成HIV的元素一定有C、H、O、N、P
D. 高温、强酸、强碱等消毒方式对杀死 HIV 无效
14. 某化合物由三个单体构成,下列叙述正确的是( )
A. 若为三肽,则其彻底水解时断裂的肽键数目为2
B. 若为糖类,则其彻底水解后可能产生乳糖
C. 若为单链的部分结构,则其彻底水解产物中一定有3种含氮碱基
D. 若为单链的部分结构,则其彻底水解产物中至少有3种化合物
15. 蓝莓酸甜可口,含有丰富的营养成分,如维生素、蔗糖、葡萄糖、纤维素、钙、磷、铁等,还具有延缓脑神经老化、保护视力、增强心脏功能、抗癌等作用。下列有关叙述正确的是( )
A. 蓝莓多汁是因为果肉细胞中的水均以自由水的形式存在
B. 大量元素钙、磷、铁在细胞中多以离子的形式存在
C. 多糖、蛋白质、核酸都是以碳链为骨架的生物大分子
D. 纤维素是人类的第七营养素,是细胞内重要的营养物质
16. 磷脂分子是构成生物膜的主要成分之一、以下有关说法正确的是( )
A. 磷脂分子由甘油、脂肪酸及磷酸和其他衍生物组成, 含C、H、O、P 等元素
B. 溶于脂质物质更易穿过细胞膜, 据此科学家得出细胞膜主要组成成分是磷脂
C. 用人红细胞和肝细胞提取得到的磷脂分子单层面积与其细胞膜面积的倍数关系相同
D. 将磷脂分子置于空气-水界面上, 磷脂分子将头部朝向空气、尾部伸入水中成单层排列
17. 关于细胞膜的叙述, 错误的是( )
A. 细胞膜与某些细胞器膜之间存在脂质、蛋白质的交流
B. 细胞膜上多种蛋白质参与细胞间信息交流
C. 细胞膜上多种载体蛋白协助离子跨膜运输
D. 细胞膜的流动性使膜蛋白均匀分散在脂质中
18. 如果人体细胞因某种原因改变了磷脂双分子层的排列,下列会受到影响的细胞结构是( )
①细胞膜 ②线粒体 ③核糖体 ④中心体 ⑤高尔基体 ⑥内质网 ⑦液泡 ⑧叶绿体 ⑨溶酶体
A. ①②⑤⑥⑨B. ①②⑤⑥⑦⑧⑨C. ②⑤⑥⑨D. ②⑤⑥⑦⑧⑨
19. 细胞中存在多种蛋白质的复合物, 如核酸-蛋白质复合物、糖蛋白复合物等。下列相关叙述错误的是( )
A. 染色体是DNA-蛋白质复合物, 核糖体是 RNA-蛋白质复合物
B. 原核细胞中没有核酸-蛋白质复合物, 但有糖蛋白复合物
C. 细胞膜仅外表面上存在糖蛋白复合物, 该物质与细胞间信息交流有关
D. 细胞膜上可能存在离子-蛋白质复合物等其他形式的蛋白质复合物
20. 引发肺炎的病原体有病毒、细菌、真菌等, 下列叙述正确的是( )
A. 这些病原体不都具有染色体
B. 这些病原体都是基本的生命系统
C. 这些病原体在宿主细胞的核糖体上合成自身蛋白质
D. 通过抑制病原体的细胞膜合成可治疗各种肺炎
21. 核孔是由一组蛋白质以特定的方式排布形成的结构, 被称为核孔复合物,它是细胞质与细胞核内物质输送活动的看护者。如图所示,该复合物由一个核心脚手架组成,其具有选择性的输送机制由大量贴在该脚手架内面的蛋白组成,称为中央运输蛋白。据此分析正确的是( )
A. 人体成熟的红细胞中核孔数目较少,核质之间的物质交换和信息交流少
B. 核膜由四层磷脂分子组成, 核孔复合物的存在说明核孔具有选择性
C. 蛋白质在细胞核内合成后通过核孔运出细胞核是不需要消耗能量的
D. 核孔只允许蛋白质等生物大分子通过, 小分子物质不能通过核孔
22. 糖原贮积病的发病原因是细胞的溶酶体内缺乏一种酸性葡萄糖苷酶, 该酶能分解糖原。当溶酶体中缺乏该酶时, 溶酶体吞噬的过量糖原无法分解, 大量堆积在溶酶体内使其肿胀,最终导致溶酶体破裂,各种酶漏出,损伤细胞结构。下列有关说法错误的是( )
A. 糖原贮积病患者体内的多数糖原在肝脏和肌肉组织中储存异常
B. 溶酶体含有多种水解酶, 能吞噬并杀死侵入细胞的病毒或细菌
C. 溶酶体主要分布在动物细胞, 正常细胞中溶酶体不会分解自身细胞器
D. 细胞内的生物膜能把各种细胞器分隔开, 使生命活动高效、有序
23. 某些两栖类动物的皮肤颜色会随环境变化发生改变。机理是这些动物皮肤色素细胞中有众多的黑素体,在细胞骨架的参与下, 黑素体可在数秒钟内从细胞中心散到细胞表面, 使皮肤颜色变深; 又能快速回到细胞中心, 使皮肤颜色变浅。下列有关说法正确的是( )
A. 各种生物的细胞中都有细胞骨架, 锚定并支撑着细胞器
B. 真核细胞中的细胞骨架是由纤维素组成的网架结构
C. 上述现象体现的细胞骨架功能是维持细胞形态
D. 细胞骨架与细胞运动、分裂、分化等生命活动有关
24. 在真核细胞的内质网和细胞核中主要合成的物质分别是
A. 脂质、RNA
B. 氨基酸、蛋白质
C. RNA、DNA
D. DNA、蛋白质
25. 下列有关细胞中“一定”的说法正确的是( )
①真核细胞一定有细胞核
②原核生物一定进行无氧呼吸,因为他们没有线粒体
③动物细胞一定没有细胞壁
④以RNA为遗传物质的生物一定是原核生物
⑤所有生物的蛋白质一定是在核糖体上合成
⑥有中心体的生物一定不是水稻
A. ①③⑤⑥B. ②④⑥C. ④⑤D. ③⑤⑥
26. 下图表示蔗糖在不同细胞间运输、转化过程。下列相关叙述错误的是( )
A. 蔗糖是一种人和动物细胞内没有、植物细胞内有的二糖
B. 蔗糖可在加热条件下与斐林试剂反应, 产生砖红色沉淀
C. 胞间连丝可进行细胞间信息交流, 也物质运输通道
D. 蔗糖的水解产物由筛管进入薄壁细胞的方式为协助扩散
27. 红细胞在高渗NaCl溶液(浓度高于生理盐水)中体积缩小,在低渗NaCl溶液(浓度低于生理盐水)中体积增大。下列有关该渗透作用机制的叙述,正确的是( )
A. 细胞膜对Na+和Cl-的通透性远高于水分子,水分子从低渗溶液扩散至高渗溶液
B. 细胞膜对水分子的通透性远高于Na+和Cl-,水分子从低渗溶液扩散至高渗溶液
C. 细胞膜对Na+和Cl-的通透性远高于水分子,Na+和Cl-从高渗溶液扩散至低渗溶液
D. 细胞膜对水分子的通透性远高于Na+和Cl-,Na+和Cl-从高渗溶液扩散至低渗溶液
28. 植物成熟叶肉细胞的细胞液浓度可以不同。现将a、b、c三种细胞液浓度不同的某种植物成熟叶肉细胞,分别放入三个装有相同浓度蔗糖溶液的试管中,当水分交换达到平衡时观察到:①细胞a未发生变化;②细胞b体积增大;③细胞c发生了质壁分离。若在水分交换期间细胞与蔗糖溶液没有溶质的交换,下列关于这一实验的叙述,不合理的是( )
A. 水分交换前,细胞b的细胞液浓度大于外界蔗糖溶液的浓度
B. 水分交换前,细胞液浓度大小关系为细胞b>细胞a>细胞c
C. 水分交换平衡时,细胞c的细胞液浓度大于细胞a的细胞液浓度
D. 水分交换平衡时,细胞c的细胞液浓度等于外界蔗糖溶液的浓度
29. 质壁分离和质壁分离复原是某些生物细胞响应外界水分变化而发生的渗透调节过程。下列叙述错误的是( )
A. 施肥过多引起的“烧苗”现象与质壁分离有关
B. 质壁分离过程中,细胞膜可局部或全部脱离细胞壁
C. 质壁分离复原过程中,细胞的吸水能力逐渐降低
D. 1ml/L NaCl溶液和1ml/L蔗糖溶液的渗透压大小相等
30. 选择合适的实验材料和试剂有助于达成实验目的。下列有关叙述错误的是( )
A. 鉴定还原糖时, 不宜采用西瓜汁为材料, 其颜色干扰实验结果的观察
B. 观察叶绿体时, 可用菠菜叶下表皮为材料, 其叶绿体体积大, 易观察
C. 鉴别细胞的死活时, 台盼蓝能将死细胞染成蓝色, 而活细胞不被染色
D. 观察植物细胞失水, 可用一定浓度的蔗糖溶液处理洋葱鳞片叶外表皮
第Ⅱ卷 (非选择题, 共40分)
二、非选择题: 本题共4小题, 共40分。
31. 下面是几种生物的基本结构单位,请据图回答。
(1)原核细胞和真核细胞最主要的区别是____。
(2)图中属于真核细胞的是____(填字母),此类细胞的DNA存在于____。
(3)____(填字母)不属于生命系统最基本的层次,原因是____。从生命系统的结构层次来看,D对应的层次是____。
(4)不同种类细胞之间具有统一性的原因是都具有____。
(5)由于蓝细菌内含有____和____,能进行光合作用,因而属于自养生物。生活在淡水中的蓝细菌和绿藻,当水体富营养化时会大量繁殖形成____现象。
32. 实验测得小麦、大豆、花生三种生物干种子中三大类有机物含量如图, 回答有关问题。
(1)脂肪进入人体消化道后, 会被消化分解为_______,进而通过__________方式经过小肠上皮细胞的细胞膜被吸收到细胞内。鉴定脂肪最好选择上图中_______的种子, 用__________染色后脂肪颗粒呈_______色。
(2)图示现象可得出什么结论?_______(任写一点即可)
(3)俗话说增肥容易减肥难, 从糖和脂肪的转化关系上看, 可能的原因是_______。多摄入富含膳食纤维的食物,如西兰花等利于减肥, 其原因有_______。
33. 下图甲是细胞的亚显微结构模式图, 其中1~13为细胞器或细胞的某一结构。据图回答下列问题: ([ ]中填写数字序号, 横线写其对应的结构名称)
(1)甲图是_______(填“动物细胞”、“高等植物细胞”或“低等植物细胞”) ,判断依据是_______。该细胞的边界是[ ]_______。
(2)图中[2]表示的结构为_______,其功能为_______。对[7]的功能较为全面的描述是_______。
(3)若用35S标记一定量的氨基酸来培养该细胞, 测得细胞内某三种细胞器上放射性强度发生的变化如图乙所示, 则图乙中的Ⅰ、Ⅱ所示细胞器的名称依次是图甲中的[ ]_______、[ ]_______。
(4)要分离该细胞中的各种细胞器, 常采用的方法是_______,该方法主要是采取逐渐_______,从而分离出不同大小的颗粒。
34. 某同学将若干细胞液浓度相同的洋葱鳞片叶外表皮细胞分别置于2ml/L 的蔗糖溶液和适宜浓度的KNO₃溶液中,观察并记录两组细胞中的液泡体积变化情况, 实验结果如右图, 请回答相关问题。
(1)两组细胞均发生了质壁分离现象, 发生的条件是: ①植物细胞的_______相当于一层半透膜;②_______;③外界溶液浓度大于细胞液浓度。
(2)曲线_______表示将细胞置于适宜浓度的KNO3溶液, 发生此现象的主要原因是_______。b点与a点的细胞体积相同, 二者的细胞液浓度的大小关系为_______(填a>b、a<b、a=b或无法判断) 。
(3)细胞液中物质的浓度对于维持细胞的生命活动非常重要。利用如下提供的材料用具测定紫色洋葱鳞片叶表皮细胞的细胞液浓度相当于多少质量分数的蔗糖溶液。
材料用具: 紫色洋葱鳞片叶外表皮细胞(待测细胞)若干, 质量分数为0.3g/ ml的蔗糖溶液(已知待测细胞液浓度小于0.3g/ ml 蔗糖溶液),蒸馏水等。
简述实验思路:_______。成分
蛋白质
脂肪
碳水化合物
钠
钙
含量(每100ml)
3.6g
4.4g
5.0g
58mg
120mg
相关试卷
这是一份精品解析:河南省郑州市中牟县2024-2025学年高二上学期11月期中生物试题,文件包含精品解析河南省郑州市中牟县2024-2025学年高二上学期11月期中生物试题原卷版docx、精品解析河南省郑州市中牟县2024-2025学年高二上学期11月期中生物试题解析版docx等2份试卷配套教学资源,其中试卷共30页, 欢迎下载使用。
这是一份精品解析:河南省郑州市第一〇七高级中学2024-2025学年高二上学期期中考试生物试题,文件包含精品解析河南省郑州市第一〇七高级中学2024-2025学年高二上学期期中考试生物试题原卷版docx、精品解析河南省郑州市第一〇七高级中学2024-2025学年高二上学期期中考试生物试题解析版docx等2份试卷配套教学资源,其中试卷共34页, 欢迎下载使用。
这是一份河南省郑州市中原区郑州市基石中学2024-2025学年高一上学期期中生物试题,文件包含河南省郑州市中原区郑州市基石中学2024-2025学年高一上学期期中生物试题原卷版docx、河南省郑州市中原区郑州市基石中学2024-2025学年高一上学期期中生物试题解析版docx等2份试卷配套教学资源,其中试卷共28页, 欢迎下载使用。

