精品解析:河南省开封市龙亭区河南大学附属中学2024-2025学年高二上学期11月期中生物试题
展开
这是一份精品解析:河南省开封市龙亭区河南大学附属中学2024-2025学年高二上学期11月期中生物试题,文件包含精品解析河南省开封市龙亭区河南大学附属中学2024-2025学年高二上学期11月期中生物试题原卷版docx、精品解析河南省开封市龙亭区河南大学附属中学2024-2025学年高二上学期11月期中生物试题解析版docx等2份试卷配套教学资源,其中试卷共39页, 欢迎下载使用。
高二生物试题
分值:100分 时长:75分钟
一、单项选择题(每题2分,共56分)
1. 图为人体内某组织的局部结构示意图,A、B、C分别表示不同体液,据图判断,以下描述正确的是( )
A. A、B、C的成分和含量相近,但不完全相同,最主要差别在于A中含有较多蛋白质
B. 人体剧烈运动后,B中的pH将会由弱碱性变成酸性
C. 如果图示为肺部组织,则II端比I端血浆中葡萄糖含量低、较多
D. 如果图示为胰岛组织,则饱饭后II端比I端血浆中胰岛素含量高、葡萄糖含量高
【答案】C
【解析】
【分析】分析题图:图示为人体内某组织的局部结构示意图,其中A为组织液,是组织细胞直接生存的环境;B为血浆,是血细胞直接生存的环境;C是淋巴液,是淋巴细胞和吞噬细胞直接生存的环境。
【详解】A、A是组织液,B是血浆,C是淋巴液,三者成分和含量相近,但不完全相同,最主要的差别在于血浆(B)中含有较多蛋白质,A错误;
B、由于内环境中存在缓冲物质,所以人体剧烈运动后,B血浆中的pH将维持相对稳定,B错误;
C、如果图示为肺部组织,则Ⅱ静脉端比Ⅰ动脉端相比,血浆中的葡萄糖因不断消耗而降低、O2不断进入血浆而增多,C正确;
D、饱饭后,血液经过胰岛组织时,胰岛组织要摄入葡萄糖,同时感受到高血糖的信号后,胰岛组织会向血液中释放胰岛素,所以饱饭后Ⅱ端比I端血浆中胰岛素含量高、葡萄糖含量低,D错误。
故选C。
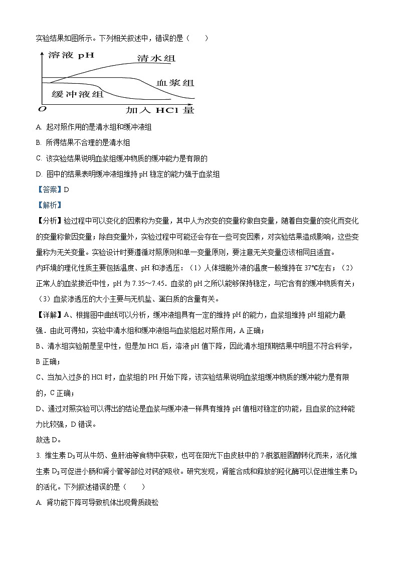
2. 某同学以清水、缓冲液和血浆分别为实验材料进行“探究血浆是否具有维持pH稳定的功能”的实验,实验结果如图所示。下列相关叙述中,错误的是( )
A. 起对照作用的是清水组和缓冲液组
B. 所得结果不合理的是清水组
C. 该实验结果说明血浆组缓冲物质的缓冲能力是有限的
D. 图中的结果表明缓冲液组维持pH稳定的能力强于血浆组
【答案】D
【解析】
【分析】验过程中可以变化的因素称为变量,其中人为改变的变量称做自变量,随着自变量的变化而变化的变量称做因变量;除自变量外,实验过程中可能还会存在一些可变因素,对实验结果造成影响,这些变量称为无关变量。实验设计时要遵循对照原则和单一变量原则,要注意无关变量应该相同且适宜。
内环境的理化性质主要包括温度、pH和渗透压:(1)人体细胞外液的温度一般维持在37℃左右;(2)正常人的血浆接近中性,pH为7.35~7.45.血浆的pH之所以能够保持稳定,与它含有的缓冲物质有关;(3)血浆渗透压的大小主要与无机盐、蛋白质的含量有关。
【详解】A、根据图中曲线可以分析,缓冲液组具有一定的维持pH的能力,血浆组维持pH组能力最强.由此可得知,实验中清水组和缓冲液组与血浆组起对照作用,A正确;
B、清水组实验前是呈中性,但是加HCl后,溶液pH值下降,因此清水组预期结果中明显不符合科学,B正确;
C、当加入过多的HCl时,血浆组的PH开始下降,该实验结果说明血浆组缓冲物质的缓冲能力是有限的,C正确;
D、通过对照实验可以得出的结论是血浆与缓冲液一样具有维持pH值相对稳定的功能,且血浆的这种能力比较强,D错误。
故选D。
3. 维生素D3可从牛奶、鱼肝油等食物中获取,也可在阳光下由皮肤中的7-脱氢胆固醇转化而来,活化维生素D3可促进小肠和肾小管等部位对钙的吸收。研究发现,肾脏合成和释放的羟化酶可以促进维生素D3的活化。下列叙述错误的是( )
A. 肾功能下降可导致机体出现骨质疏松
B. 适度的户外活动,有利于少年儿童的骨骼发育
C. 小肠吸收钙减少可导致细胞外液渗透压明显下降
D. 肾功能障碍时,补充维生素D3不能有效缓解血钙浓度下降
【答案】C
【解析】
【分析】由题目信息可知,维生素D3既可以从食物中获取,又可以在阳光化由其他物质转化而来,而肾脏合成和释放的羟化酶可以促进其活化,从而促进小肠和肾小管等部位对钙的吸收。
【详解】A、肾功能下降会导致维生素D3活性下降,进而减少小肠和肾小管等部位对钙的吸收,导致机体出现骨质疏松,A正确;
B、因为阳光下皮肤中可以进行维生素D3转化,而它又能促进钙的吸收,因此适度的户外活动,有利于少年儿童的骨骼发育,B正确;
C、细胞外液渗透压主要由钠离子和氯离子提供,小肠吸收钙减少并不会导致细胞外液渗透压明显下降,C错误;
D、肾功能障碍时,维生素D3的活化受阻,只有活化的维生素D3才能促进钙的吸收,因此补充维生素D3不能有效缓解血钙浓度下降,D正确。
故选C。
4. 下图表示人体细胞与外界环境进行物质交换的过程,①②③代表细胞生存的环境,A、B代表人体系统。下列叙述错误的是( )
A. 图中①的渗透压主要取决于血浆蛋白和无机盐的含量
B. B代表泌尿系统,肾小管上皮细胞生存的内环境为尿液和组织液
C. 部分组织细胞可直接与外界环境进行物质交换
D. 若图中②→③过程受阻,则可能会引发组织水肿
【答案】B
【解析】
【分析】图中①和②相互转化,而③作为②到①的另一通路,①为血浆、②为组织液、③为淋巴液。A为血液循环系统,B为泌尿系统。
【详解】A、图中①为血浆,其渗透压主要取决于血浆蛋白和无机盐的含量,A正确;
B、B代表泌尿系统,肾小管上皮细胞生存的内环境为组织液,尿液不是内环境,B错误;
C、 部分组织细胞可直接与外界环境进行物质交换,如肺泡细胞、小肠表皮细胞,C正确;
D、若图中②→③过程受阻,会导致组织液渗透压升高,可能会引发组织水肿,D正确。
故选B。
5. 神经系统、内分泌系统和免疫系统能相互作用,且在维持机体内环境稳态方面有重要的调节作用(如图所示)。下列有关说法正确的是( )
A. 信息分子X发挥作用时不需要直接与受体结合
B. 糖皮质激素是由肾上腺髓质分泌的微量、高效的激素
C. 某些免疫器官可作为神经调节反射弧上效应器的一部分
D. 三个系统通过信息分子的相互调节,即可维持内环境的稳态
【答案】C
【解析】
【分析】神经系统、内分泌系统与免疫系统之间存在着相互调节,通过信息分子构成一个复杂网络。这三个系统各自以特有的方式在内环境稳态的维持中发挥作用,它们之间的任何一方都不能取代另外两方。神经调节、体液调节和免疫调节的实现都离不开信号分子(如神经递质、激素和细胞因子等),这些信号分子的作用方式,都是直接与受体接触。受体一般是蛋白质分子,不同受体的结构名异,因此信号分子与受体的结合具有特异性。通过这些信号分子,复杂的机体才能够实现统一协调,稳态才能够得以保持。
【详解】A、信息分子X是由免疫系统产生的免疫活性物质,发挥作用时需要与靶细胞细胞膜表面的特异性受体结合,A错误;
B、糖皮质激素是由肾上腺皮质分泌的微量、高效的激素,B错误;
C、在神经-激素调节方式中某些免疫器官可作为神经调节中效应器的一部分,C正确;
D、三大系统相互配合,借助信息分子相互作用,构成了神经—体液—免疫调节网络,共同维持内环境的稳态,但如果外界环境变化过于激烈也会引起内环境稳态失调,如热射病,D错误。
故选C。
6. 科研人员对老鼠进行“记忆移植”实验,在黑暗环境中通过多次电刺激,使老鼠产生对黑暗的恐惧反射,老鼠的情绪记忆由原来的“喜暗怕亮”转变为“喜亮怕暗”。科研人员抽取实验鼠脑体中的蛋白质分子注射到普通老鼠脑内,普通老鼠也变得“喜亮怕暗”。下列叙述正确的是( )
A. 若在黑暗中电刺激消失,一段时间后“喜亮怕暗”消退甚至丧失无需大脑皮层参与
B. 在建立“喜亮怕暗”的过程中,电刺激是非条件刺激,黑暗环境转化为条件刺激
C. 抽取的蛋白质可能含起抑制作用的神经递质,作用后不引起突触后膜电位变化
D. 情绪是大脑的高级功能之一,当消极情绪达到一定程度时就会产生抑郁症
【答案】B
【解析】
【分析】情绪也是大脑的高级功能之一,情绪是人对环境所作出的反应,积极建立和维系良好的人际关系、适量运动可以减少和更好地应对情绪波动。消极情绪达到一定程度时会产生抑郁,抑郁通常是短期的,可以自我调适;当抑郁持续下去而得不到缓解时,就可能形成抑郁症。
【详解】A、一段时间后“喜亮怕暗”消退甚至丧失需要大脑皮层参与,A错误;
B、电刺激会使老鼠产生恐惧反射,属于非条件反射;在黑暗环境中通过多次电刺激,使老鼠产生对黑暗的恐惧反射,属于条件反射,故在建立“喜亮怕暗”的过程中,电刺激是非条件刺激,黑暗环境转化为条件刺激,B正确;
C、分析题意,科研人员抽取前者脑体中的蛋白质分子注射到普通老鼠脑内,普通老鼠也变得“喜亮怕暗”,由此推测抽取的蛋白质可能含起促进作用的神经递质,作用后引起突触后膜电位变化,C错误;
D、情绪是大脑的高级功能之一,消极情绪达到一定程度会产生抑郁,抑郁通常是短期的,可以自我调适,当抑郁持续下去而得不到缓解时,就可能形成抑郁症,D错误。
故选B。
7. 下列关于人体神经系统组成和反射的叙述,正确的有几项( )
①大脑、小脑和脊髓共同组成人体的中枢神经系统,小脑能够维持身体平衡
②支配躯体运动和内脏运动的全部神经就是外周神经系统
③外周神经系统包括脑神经和脊神经,它们都含有传入神经和传出神经
④神经胶质细胞数量远多于神经元,并参与构成神经纤维表面的髓鞘
⑤没有高级中枢的调控,排尿反射将不能进行
⑥只要反射弧结构完整,给予适当刺激,即可出现反射活动
A. 一项B. 二项C. 三项D. 四项
【答案】B
【解析】
【分析】1、外周神经系统包括脑神经和脊神经,它们都含有传入神经(感觉神经)和传出神经(运动神经)。传出神经又可分为支配躯体运动的神经(躯体运动神经)和支配内脏器官的神经(内脏运动神经),其中内脏运动神经的活动不受意识支配,称为自主神经系统。
2、自主神经系统:自主神经系统由交感神经和副交感神经两部分组成。它们的作用通常是相反的。当人体处于兴奋状态时,交感神经活动占据优势,心跳加快,支气管扩张,但胃肠的蠕动和消化腺的分泌活动减弱;当人处于安静状态时,副交感神经活动占据优势,此时,心跳减慢,但胃肠的蠕动和消化液的分泌会加强,有利于食物的消化和营养物质的吸收。
【详解】①中枢神经系统由脑和脊髓组成,脑分为大脑、小脑、下丘脑和脑干等,小脑能够维持身体平衡,①错误;
②人体支配内脏、血管和腺体的传出神经的活动不受意识支配,称为自主神经系统,不包括躯体运动神经系统,②错误;
③外周神经系统包括脑神经和脊神经,它们都含有传出神经和传入神经,③正确;
④神经胶质细胞具有支持、保护、营养和修复神经元等多种功能,可参与构成神经纤维表面的髓鞘,其数量多于神经元,④正确;
⑤没有高级中枢的调控,排尿反射可以进行,但是不受大脑的控制,⑤错误;
⑥由于低级中枢还受高级中枢的控制,反射弧结构完整,给予适当刺激,不一定会出现反射活动,⑥错误。
综上分析,B正确,ACD错误。
故选B。
8. 据报道,我国科学家破解了神经元“沉默突触”沉默之谜。此前发现,在脑内有一类突触只有突触结构而没有信息传递功能,被称为“沉默突触”。“沉默”的原因可能是( )
①突触小体中无细胞核
②“沉默”原因可能是突触后膜缺乏相应的糖蛋白
③“沉默”原因可能是突触间隙不存在水解神经递质的酶
④“沉默”原因可能是突触小体不能释放相应的神经递质
A. ②③④B. ①③④C. ②④D. ①②③
【答案】C
【解析】
【分析】兴奋在突触上的传递过程是由突触前膜释放神经递质,经突触间隙与突触后膜上的受体结合引起突触后膜上的电位变化而产生兴奋,神经递质只能由突触前膜释放到突触后膜,使后膜产生兴奋(或抑制)所以是单向传递。
【详解】①突触小体中无细胞核与突触信息传递功能无关,①错误;
②可能是突触后膜缺乏相应的糖蛋白,即受体,突触前膜释放神经递质但由于突触后膜上没有相应的受体而无法引起突触后膜电位变化,进而引起突触沉默,②正确;
③若突触间隙不存在水解神经递质的酶,则会导致神经递质持续发挥作用,即不会导致突触沉默,③错误;
④可能是突触前膜不能释放相应的神经递质,兴奋就无法在突触中传递,进而导致突触沉默,④正确。
综上,②④正确,C正确,ABD错误。
故选C。
9. 人体口腔、皮肤等处的感觉神经元细胞膜上存在着一种离子通道蛋白(被命名为TRPV1)。多种天然存在的刺激物(如辣椒中的辣椒素)能使TRPV1从关闭状态变为开放状态,阳离子进入神经元,细胞产生兴奋并传至神经中枢产生灼烧疼痛等感觉,下列有关叙述正确的是( )
A. TRPV1识别辣椒素体现了细胞间的信息交流
B. TRPV1被激活的结果是感觉神经元产生了神经冲动
C. 感觉神经元细胞膜上的TRPV1和高尔基体的功能无关
D. 吃辣椒时兴奋经传导最终在大脑产生痛觉,该过程属于反射
【答案】B
【解析】
【分析】根据题干信息可知,多种天然存在的刺激物如辣椒中的辣椒素或伤害性热刺激能够与TRPV1结合激活并打开通道,使阳离子进大细胞产生兴奋,最终引起灼烧疼痛等感觉。
【详解】A、辣椒素是一种物质,不能体现细胞膜具有进行细胞间信息交流的作用,A错误;
B、TRPV1被激活实质上是感觉神经元产生了神经冲动,即产生了兴奋,B正确;
C、感觉神经元细胞膜上存在辣椒素的受体的化学本质是蛋白质,其形成与核糖体、内质网、高尔基体和线粒体的功能有关,C错误;
D、吃辣椒椒素会刺激伤害性感觉神经元产生兴奋,兴奋在神经纤维上以局部电流的形式传导,在大脑皮层产生痛觉,由于该过程没有效应器和传出神经,反射弧结构不完整,所以不是反射,D错误。
故选B。
10. 每年6月26日为“国际禁毒日”,厉行禁毒是我国一贯的立场和主张,青少年要掌握毒品致病机理的相关知识并做好禁毒宣传。可卡因的作用机理是使多巴胺转运蛋白失去回收功能,据图示判断,说法错误的是( )
A. 服用可卡因会导致突触间隙多巴胺会增多
B. 吸食毒品会使突触后膜上多巴胺受体减少
C. 图中结构③具有特异性,神经递质通过③进入神经元
D. “瘾君子”未吸食毒品时会出现焦虑、失望、抑郁等情绪
【答案】C
【解析】
【分析】分析示意图可知:多巴胺合成后,贮存在结构①突触小泡中,②是突触间隙,③存在于突触后膜上专门和神经递质结合的多巴胺受体。
【详解】A、据题意“可卡因的作用机理是使多巴胺转运蛋白失去回收功能”,并结合图可知,可卡因与多巴胺转运载体结合,使得多巴胺转运载体无法回收多巴胺,导致突触间隙的多巴胺增多,A正确;
B、吸食毒品后导致突触间隙的多巴胺增多,由于突触间隙的多巴胺持续增多并发挥作用,会使突触后膜上的多巴胺受体减少,B正确;
C、神经递质与图中结构③受体结合后传递信息,但是神经递质不会进入神经元,C错误;
D、当“瘾君子”未吸食毒品时,由于多巴胺受体减少,机体正常的神经活动受到影响,会出现焦虑、失望、抑郁等情绪,D正确。
故选C。
11. 已知药物X能阻断蟾蜍的屈肌反射活动,使肌肉不能收缩,但不知药物X是阻断兴奋在神经纤维上的传导,还是兴奋在神经元之间的传递,或是两者都能阻断。现有一个如图所示的屈肌反射实验装置,图中的A—E代表实验位点(进行药物处理或电刺激的位点)。下列相关分析正确的是( )
A. 将X放于D点后刺激C点,若肌肉收缩,则X不能阻断兴奋在神经纤维上的传导
B. 将X放于B点后刺激E点,若肌肉不收缩,则X可阻断兴奋在神经元之间的传递
C. 将X放于B和D点后刺激E点,若肌肉不收缩,则X可阻断兴奋在神经元之间的传递
D. 将X放于B点后刺激A点,若肌肉收缩,则X不能阻断兴奋在神经元之间的传递
【答案】B
【解析】
【分析】1、兴奋在神经纤维上的传导是双向的,在神经元之间的传递是单向的,突触的结构决定了反射弧结构中的兴奋总是沿“感受器→传入神经→神经中枢→传出神经→效应器“单向传递的。2、分析题图:根据神经节可知,C、D、E点均位于反射弧的传入神经,B点位于神经中枢,A点位于传出神经。
【详解】A、据图可知,A位于传出神经,C~E位于传入神经。将X放于D点时,电刺激的位点应该是E点,通过观察肌肉是否收缩,判断出X能否阻断兴奋在神经纤维上的传导,A错误;
B、B点为突触,将X放于B点后刺激E点,若肌肉不收缩,则X可阻断兴奋在神经元之间的传递,B正确;
C、将X放于B和D点后刺激E点,若肌肉不收缩,不能证明药物X的作用位点是神经纤维还是神经元之间,C错误;
D、将X放于B点后刺激A点,不能证明药物X能阻断兴奋在神经元之间的传递,应该将X放于B点后刺激C~E的任一点,若肌肉不收缩,才能证明药物X能阻断兴奋在神经元之间的传递,D错误。
故选B
12. 若对健康幼龄雌狗分别做下表实验处理,则实验结果与实验处理相符的是( )
A. AB. BC. CD. D
【答案】B
【解析】
【分析】甲状腺激素促进身体代谢和发育,胰岛素促进组织细胞加速对血糖的摄取、利用和储存,性激素促进生殖器官的发育,维持身体第二性征,生长激素促进身体的生长,特别是肌肉和骨骼的生长。
【详解】A、因垂体分泌的生长激素本质为蛋白质,饲喂能被消化道中的酶催化水解而失去作用,A错误;
B、把幼龄雌狗的性腺摘除后,饲喂睾酮,睾酮为雄性激素能激发并维持雄性的第二性征,故实验结果会出现雄性第二性征,B正确;
C、因摘除了甲状腺,注射适量的促甲状腺激素释放激素也不起作用,故实验结果应为发育迟缓,新陈代谢减慢,C 错误;
D、因摘除胰腺不仅影响胰岛素的分泌量,也影响胰高血糖素分泌量,所以血糖不可能维持正常,D 错误。
故选B。
13. 低钠血症是最常见的一种水盐平衡失调疾病。患者血浆中钠离子浓度小于135mml/L,表现为恶心、嗜睡多尿等症状。下列叙述错误的是( )
A. 钠离子主要来源于食盐,长期清淡饮食,也不利于健康
B 大量出汗,会丢失水、钠离子等,一次性饮水过多易引发低钠血症
C. 低钠血症患者体内抗利尿激素和醛固酮的含量都增多
D. 可通过静脉滴注适宜浓度氯化钠溶液对低钠血症进行治疗
【答案】C
【解析】
【分析】低钠血症患者细胞外液渗透压降低,抗利尿激素合成分泌减少,尿量增加,体内盐皮质激素醛固酮分泌增多,促进肾脏对钠离子的重吸收,低钠血症患者可通过静脉滴注适宜浓度氯化钠溶液进行治疗。
【详解】A、钠离子主要来源于食盐,长期清淡饮食,可能会导致钠离子摄入不足,不利于健康,A正确;
B、大量出汗后,由于体内盐分因大量排汗而消耗较多,此时,大量喝水并不能补充盐分,反而会使血液的渗透压降低,破坏体内水盐代谢平衡,易引发低钠血症,B正确;
C、血钠浓度降低,一般情况下血浆的渗透压也降低,因此患者血液中抗利尿激素含量比正常人低,醛固酮能够增进肾脏对于离子及水分子再吸收作用,故低钠血症患者体内醛固酮分泌增多,C错误;
D、静脉滴注高浓度盐水,钠离子主要保留在细胞外,会导致细胞外液渗透压升高,促使细胞内水分渗透出来,达到治疗的效果,D正确。
故选C。
14. 高中生学习任务重、压力大,但体重却普遍增加。研究发现人体体重与一种脂肪细胞分泌的蛋白类激素——瘦素有关,有关结果如下图(图中“—”表示抑制)。高中生昼夜节律紊乱、进食频率过高,导致瘦素分泌增加,形成瘦素抵抗,因此会改变靶细胞中的信号通路,不能抑制食欲,导致体重增加。下列说法错误的是( )
A. 瘦素作为激素所进行调节与神经调节相比,瘦素作用范围广
B. 在反馈调节的作用下,正常条件下人体内瘦素含量会保持相对稳定
C. 当体内瘦素受体受损时,即使瘦素正常分泌,也可能会出现肥胖症状
D. 瘦素能特异性作用于靶细胞的根本原因是瘦素受体基因只存在于靶细胞中
【答案】D
【解析】
【分析】瘦素是由脂肪细胞分泌的,其作用有两个:一是作用于靶细胞,最终引起食欲下降,减少能量摄入;二是反作用于脂肪细胞,抑制脂肪的形成。
【详解】A、激素调节与神经调节相比,特点有作用范围较广泛、作用时间比较长等特点,A正确;
B、当脂肪细胞分泌瘦素过多时,瘦素通过反馈调节抑制脂肪细胞的分泌,从而保证瘦素含量保持相对稳定,B正确;
C、当靶细胞上瘦素受体数量不足时,瘦素不能充分与受体结合,无法发挥抑制食欲的作用,也可能会出现肥胖症状,C正确;
D、瘦素能特异性作用于靶细胞,其根本原因是瘦素受体基因只在靶细胞中表达,即基因选择性表达,D错误。
故选D。
15. 正常情况下,人的体温调定点为37℃左右,如果体温偏离这个数值,机体会在体温调节中枢的作用下,相应地调节产热和散热,维持体温相对稳定。某些病原体产生的致热原会使调定点上移。人体受到病毒感染发热时会经历体温上升期、高温持续期和体温下降期三个阶段,如图,下列相关说法错误的是( )
A. 阶段I调定点上移,通过神经和体液调节实现体温的升高
B. 阶段Ⅱ机体产热量、散热量都增加,且产热量大于散热量
C. 阶段Ⅲ机体主要通过毛细血管舒张、出汗增多来增加散热
D. 位于下丘脑的体温调节中枢参与三个阶段的体温调节过程
【答案】B
【解析】
【分析】体温调节:体温偏低时,冷觉感受器受刺激,将兴奋传到下丘脑体温调节中枢,通过神经调节,使汗腺分泌减少(减少散热),毛细血管收缩(减少散热),骨骼肌不自主战栗(促进产热);同时,甲状腺激素分泌增多,肾上腺素分泌增多,促进细胞代谢,促进机体产热。
【详解】A、阶段Ⅰ调定点上移是通过神经和体液共同调节实现的,如通过神经-体液调节使甲状腺激素分泌增多促进产热,A正确;
B、阶段Ⅱ调定点曲线保持恒定,机体的产热量、散热量都增加,且产热量=散热量,使体温围绕在一个比正常体温高的温度范围内波动,B错误;
C、阶段Ⅲ体温下降,机体主要通过毛细血管舒张、出汗增多来增加散热,使得散热量大于产热量,从而使体温下降,C正确;
D、人体的体温调节中枢位于下丘脑,下丘脑是体温调节的反射弧的神经中枢所在器官,可以参与三个阶段的体温调节过程,D正确。
故选B。
16. 艾滋病(AIDS)是由于感染HIV引起的一类传染病,人体感染HIV后体内HIV的浓度和辅助性T细胞浓度随时间变化如下图。下列相关说法中,正确的是( )
A. 曲线AB段,HIV浓度上升的主要原因是它在内环境中大量增殖的结果
B. 曲线BC段,HIV浓度下降主要是体液免疫和细胞免疫共同作用的结果
C. 曲线CD段,人体的细胞免疫能力大大下降,体液免疫基本不受影响
D. 曲线EF段,辅助性T细胞浓度上升是因为骨髄中有大量辅助性T细胞发育成熟
【答案】B
【解析】
【分析】分析题图可知:HIV最初侵入人体时,辅助性T细胞参与的免疫可清除大多数HIV,但随着HIV浓度增加,辅助性T细胞不断减少,使机体的免疫能力降低。
【详解】A、病毒只能寄生在宿主细胞中大量增殖,所以曲线AB段,HIV浓度上升的主要原因是它在宿主细胞中大量增殖的结果,A错误;
B、辅助性T细胞浓度较高,而辅助性T细胞参与细胞免疫和体液免疫,细胞免疫将被HIV感染的靶细胞裂解,使细胞内的HIV释放到内环境,体液免疫产生的抗体特异性与内环境中的HIV结合,从而消灭HIV。所以曲线BC段,HIV浓度下降,主要是体液免疫和细胞免疫共同作用的结果,B正确;
C、曲线CD段,体内辅助性T细胞逐渐减少,HIV逐渐增多,是由于辅助性T细胞参与细胞免疫和体液免疫,因此随着辅助性T细胞的减少,细胞免疫和体液免疫能力都会大大下降,C错误;
D、辅助性T细胞发育成熟的场所是胸腺,不是骨髓,D错误。
故选B。
17. 将小鼠的胸腺切除后分别进行了如图所示的操作,甲、乙、丙分别表示对应的实验结果。下列叙述正确的是( )
A. X射线照射处理是为了除去残留的B细胞B. 甲处理的结果为能够恢复细胞免疫
C. 乙处理的结果为能够恢复全部体液免疫功能D. 丙组结果为恢复全部的特异性免疫
【答案】B
【解析】
【分析】特异性免疫包括细胞免疫和体液免疫。胸腺是 T 细胞发育成熟的场所,T 细胞在细胞免疫和体液免疫中都发挥重要作用。
【详解】A、X射线照射处理是为了除去残留的T细胞和B细胞,A错误;
B、甲处理是只输入来自胸腺的淋巴细胞,输入了T细胞,能够恢复细胞免疫,B正确;
C、乙组缺乏T细胞发育的场所,该处理的结果为不能够恢复全部体液免疫功能,因为没有辅助性T细胞分泌细胞因子刺激B细胞增殖、分化,C错误;
D、丙组缺乏T细胞发育的场所,结果不能恢复全部的特异性免疫,D错误。
故选B。
18. 病毒入侵肝脏时,肝巨噬细胞快速活化,进而引起一系列免疫反应,部分过程如图所示。下列叙述错误的是( )
A. 肝巨噬细胞既能参与非特异性免疫,也能参与特异性免疫
B. 细胞2既可以促进细胞4的活化,又可以促进细胞1的活化
C. 细胞3分泌的物质Y和细胞4均可直接清除内环境中的病毒
D. 病毒被清除后,活化的细胞4的功能将受到抑制
【答案】C
【解析】
【分析】1、体液免疫的过程为,当病原体侵入机体时,一些病原体可以和B细胞接触,这为激活B细胞提供了第一个信号。一些病原体被树突状细胞、B细胞等抗原呈递细胞摄取。抗原呈递细胞将抗原处理后呈递在细胞表面,然后传递给辅助性T细胞。辅助性T细胞表面的特定分子发生变化并与B细胞结合,这是激活细胞的第二个信号;辅助性T细胞开始分裂、分化。并分泌细胞因子。在细胞因子的作用下,B细胞接受两个信号的刺激后,增殖、分化,大部分分化为浆细胞,小部分分化为记忆B细胞。随后浆细胞产生并分泌抗体。在多数情况下,抗体与病原体结合后会发生进一步的变化,如形成沉淀等,进而被其他免疫细胞吞噬消化。记忆细胞可以在抗原消失后存活,当再接触这种抗原时,能迅速增殖分化,分化后快速产生大量抗体。
2、细胞免疫的过程:被病毒感染的靶细胞膜表面的某些分子发生变化,细胞毒性T细胞识别变化的信号,开始分裂并分化,形成新的细胞毒性T细胞和记忆T细胞。同时辅助性T细胞分泌细胞因子加速细胞毒性T细胞的分裂、分化。新形成的细胞毒性T细胞在体液中循环,识别并接触、裂解被同样病原体感染的靶细胞,靶细胞裂解、死亡后,病原体暴露出来,抗体可以与之结合,或被其他细胞吞噬掉。
【详解】A、肝巨噬细胞能够吞噬病原体,也可以呈递抗原,所以既能参与非特异性免疫(第二道防线),也能参与特异性免疫,A正确;
B、细胞2是辅助性T细胞,在细胞免疫过程中可以促进细胞4细胞毒性T细胞的活化,在体液免疫过程也可以促进B细胞的活化,B正确;
C、细胞3分泌的物质Y是抗体,抗体与抗原结合形成沉淀或细胞集团,不能将病毒直接清除;细胞4细胞毒性T细胞可裂解靶细胞,使抗原被释放,但是不能直接清除内环境中的病毒,二者均需要吞噬细胞的吞噬和消化才能将抗原彻底清除,C错误;
D、病毒在人体内被清除后,活化的细胞毒性T细胞的功能将受到抑制,机体将逐渐恢复到正常状态,此过程涉及负反馈调节,D正确。
故选C。
19. 正常情况下,T细胞通过表面受体识别抗原呈递细胞呈递的肿瘤抗原后被激活,进而进攻肿瘤细胞,防止肿瘤发生。但肿瘤细胞存在不同的免疫逃逸机制,如肿瘤细胞大量表达PD-L1,与T细胞表面的PD-1结合,抑制T细胞的活化,逃避T细胞的攻击。下列叙述正确的是( )
A. T细胞被激活后进攻肿瘤细胞,防止肿瘤发生体现了免疫自稳功能
B. 肿瘤抗原可被树突状细胞、T细胞等抗原呈递细胞摄取加工后呈递在细胞表面
C. 可利用 PD-L1抗体与PD-L1结合降低细胞免疫能力
D. 若敲除癌细胞的PD-L1 基因,可一定程度防止肿瘤细胞免疫逃逸
【答案】D
【解析】
【分析】免疫系统三大功能:①免疫防御,针对外来抗原性异物,如各种病原体。②免疫自稳,清除衰老或损伤的细胞。③免疫监视,识别和清除突变的细胞,防止肿瘤发生。
【详解】A、T细胞被激活后进攻肿瘤细胞,防止肿瘤发生体现了免疫监功能,A错误;
B、病原体入侵机体后可被抗原呈递细胞(包括树突状细胞、巨噬细胞和B细胞)摄取、处理并呈递给辅助性T细胞,B错误;
C、分析题意,肿瘤细胞可通过大量表达 PD -L1,与 T 细胞表面的 PD -1结合,抑制 T 细胞活化,故可利用 PD-L1抗体与PD-L1结合,从而阻止 PD -L1分子与 PD -1结合,可解除 T 细胞的活化抑制作用,提高细胞免疫能力,C错误;
D、肿瘤细胞大量表达PD-L1,与T细胞表面的PD-1结合,抑制T细胞的活化,逃避T细胞的攻击,若敲除癌细胞的PD-L1 基因,可一定程度防止肿瘤细胞免疫逃逸,D正确。
故选D。
20. 水洗可以去除油松种子表面的大部分脱落酸。某实验小组探究了水洗和夹破种皮两种处理方式对油松种子萌发的影响,实验结果如图所示,下列叙述错误的是( )
A. 冲洗与否和外种皮是否完整是该实验的自变量
B. 油松种子的萌发主要与外种皮是否破损有关
C. 种子表面脱落酸的含量能显著影响油松种子的萌发
D. 外种皮可能通过影响水分和气体的通透性进而影响种子萌发
【答案】C
【解析】
【分析】由图可知,夹破外种皮的种子萌发的快,不夹破外种皮的种子萌发的慢。
【详解】A、由图可知,该实验的自变量为是否冲洗和是否夹破种皮即外种皮是否完整,A正确;
B、结合图示,外种皮破损的油松种子的萌发率高,反之则萌发率低,说明油松种子的萌发主要与外种皮是否破损有关,B正确;
C、水洗可以去除油松种子表面的大部分脱落酸。结合图示比较可知,是否冲洗对种子萌发率几乎无差别,因此种子表面脱落酸的含量对种子萌发影响较小,C错误;
D、水分和氧气是种子萌发的条件,外种皮破损的油松种子的萌发率高,外种皮可能通过影响水分和气体的通透性进而影响种子萌发,D正确。
故选C。
21. 网络上有人将用植物激素或植物生长调节剂处理过的水果称之为“激素水果”,并众说纷纭。乙烯和乙烯利都常被用于对水果进行催熟。下列叙述错误的是( )
A. 乙烯由植物体内成熟的部位合成,并受植物基因组控制
B. 用乙烯利催熟比用乙烯催熟具有原料广泛、效果稳定的特点
C. 人体内不存在乙烯和乙烯利的受体,所以吃用乙烯或乙烯利催熟的水果不会引起儿童性早熟
D. 农业生产上应用乙烯利等植物上生长调节剂时,要遵循低浓度、少残留的原则
【答案】A
【解析】
【分析】植物激素是指在植物体内合成,从产生部位运输到作用部位,并且对植物体的生命活动产生显著调节作用的微量有机物;植物生长调节剂指的是人工合成的对植物的生长发育有调节作用的化学物质。乙烯:促进果实成熟;细胞分裂素:引起细胞分裂,诱导芽的形成和促进芽的生长;脱落酸:促进果实与叶的脱落;赤霉素:促进茎的伸长、引起植株快速生长、解除休眠和促进花粉萌发等生理作用;生长素:能促进果实发育,促进细胞的纵向伸长。
【详解】A、植物体的各个部位都能合成乙烯,主要存在于植物体成熟部位,A错误;
B、乙烯利是人工合成的,与乙烯具有相同生理作用的物质,具有容易合成、原料广泛、效果稳定等优点,B正确;
C、乙烯是植物激素,激素与受体结合才能发挥作用,而人体内不存在乙烯和乙烯利的受体,所以吃用乙烯或乙烯利催熟的水果不会引起儿童性早熟,C正确;
D、农业生产上应用乙烯利等植物上生长调节剂时,应该要遵循低浓度、少残留的原则,D正确。
故选A。
22. 如图表示某些植物激素对豌豆幼苗生长的调节作用,生长素和赤霉素对幼苗生长均有促进作用,下列说法错误的是( )
A. 生长素是一种以色氨酸为原料的蛋白质激素
B. 激素A可能是乙烯,与生长素属于拮抗关系
C. 图中X表示赤霉素对生长素的分解有抑制作用
D. 据图可以推断出a浓度要比b浓度高一些
【答案】A
【解析】
【分析】1、生长素:(1)生长素作用特点:一般情况下,低浓度时促进生长,浓度过高时抑制生长,表现为两重性。(2)同一植物不同器官:根、芽、茎对生长素的敏感程度为根>芽>茎;
2、赤霉素:(1)生理作用:促进茎秆伸长、解除种子休眠;
3、生长素和赤霉素具有协同作用,促进生长。
【详解】A、生长素的化学本质是吲哚乙酸,不是蛋白质激素,A错误;
B、由图可知,激素A对幼苗生长起抑制作用,乙烯对植物生长有抑制作用,所以激素A可能是乙烯,它与生长素对幼苗生长作用相反,属于拮抗关系,B正确;
C、从图中可以看出,赤霉素能抑制生长素的氧化产物的生成,即对生长素的分解有抑制作用,C正确;
D、因为生长素浓度为a时是促进作用,低浓度促进生长,高浓度抑制生长,故据图可以推断出a浓度高于b浓度,D正确。
故选A。
23. 研究表明,生长素、赤霉素和细胞分裂素能促进植物体的生长和发育;冬小麦种子经低温处理,体内赤霉素含量升高,即使在春天播种也能在夏初抽穗开花。下列叙述符合实际的是( )
A. 使用细胞分裂素可用于收获后农产品的储存保鲜
B. 给未授粉的玉米喷洒一定浓度的赤霉素溶液,可提高玉米的产量
C. 棉花生长早期喷洒生长素类似物可促进顶端优势,增加棉花产量
D. 需要春化的植物经赤霉素抑制剂处理可以开花
【答案】A
【解析】
【分析】1、生长素
(1)合成部位:芽、幼嫩的叶和发育中的种子
(2)作用:①细胞水平上:促进细胞伸长生长、诱导细胞分化等作用。②器官水平上:影响器官的生长发育。如促进侧根和不定根的发生 影响花、叶和果实发育的。
2、赤霉素
(1)合成部位:主要是幼芽、幼根和未成熟的种子
(2)作用:①促进细胞伸长,从而引起植株增高; ②促进细胞分裂和分化; ③促进种子萌发和果实发育。
3、细胞分裂素
(1)合成部位:主要是根尖
(2)作用:①促进细胞分裂;②促进芽的分化,侧枝发育;③促进叶绿素的合成。
4、脱落酸
(1)合成部位:根冠、萎蔫的叶片等
(2)作用:①抑制细胞分裂; ②促进叶和果实的衰老和脱落; ③维持种子休眠; ④促进气孔关闭。
5、乙烯
(1)合成部位:植物体各个部位
(2)作用:①促进果实成熟; ②促进叶、花、果实脱落; ③促进开花。
【详解】A、细胞分裂素能促进细胞分裂,延缓衰老,可用于农产品的储存保鲜,A正确;
B、赤霉素可以促进植物生长,给未授粉的玉米喷洒一定浓度的赤霉素溶液,可能会导致大量营养用于茎秆生长,会降低玉米的产量,B错误;
C、顶端优势指的是植物顶芽优先生长,侧芽生长受抑制的现象。棉花生长早期喷洒生长素类似物可促进顶端优势,棉花产量反而减低,C错误;
D、有些植物在生长期需要经历一段时期的低温才能开花,这种低温诱导植物开花的作用,称为春化作用,由题意可知,冬小麦种子经低温处理,体内赤霉素含量升高,故使用赤霉素抑制剂处理会抑制春化作用,阻止了植物通过春化作用进入开花,D错误。
故选A。
24. 光照是调节植物生长发育的重要环境因子,生长在室内等光线较暗环境,植物的茎或叶片在生长过程中变得长而细弱,而有的植物种子需要光照才能萌发。下列叙述正确的是( )
A. 植物对光作出反应与光敏色素有关,该色素主要吸收红光和蓝紫光
B. 黑暗环境下豆芽茎比光下要长很多,有利于植物更早到达有光环境
C. 光通过提供能量来调控种子萌发和植物生长、开花、衰老等过程
D. 从赤道到南北极植物分布的地域性很大程度上就是由光照决定
【答案】B
【解析】
【分析】光敏色素是一类蛋白质(色素一蛋白复合体),分布在植物的各个部位,其中在分生组织的细胞内比较丰富。在受到光照射时,光敏色素的结构会发生变化,这一变化的信息会经过信息传递系统传导到细胞核内,影响特定基因的表达,从而表现出生物学效应。
【详解】A、植物对光作出反应与光敏色素有关,光敏色素主要吸收红光和远红光,A错误;
B、黑暗环境下豆芽茎比光下要长很多,生长速度更快,有利于植物更早到达有光的环境,从而能进行光合作用,B正确;
C、光是植物进行光合作用的能量来源,但对植物而言,光不只是起提供能量的作用,在自然界中,种子萌发、植株生长、开花、衰老等等,都会受到光的调控,该过程中光也可作为信号起作用,C错误;
D、植物分布的地域性很大程度上是由温度决定的,D错误。
故选B。
25. 鼠的种类繁多,危害大,能传播鼠疫、流行性出血热(由汉坦病毒引起)、钩端螺旋体(属于细菌)病等。为了研究制约鼠种群数量的因素,科研人员将某一鼠种群迁入一座荒岛后,获得了如下鼠种群的数量变化曲线,下列说法正确的是( )
A. 钩端螺旋体、温度、食物等密度制约因素影响鼠的种群密度
B. 该种群的增长曲线是“S”形,E点时出生率和死亡率为0
C. 若防治鼠害,应在C点之前,严防到达C点
D. 通常可用样方法、标记重捕法调查鼠的种群数量
【答案】C
【解析】
【分析】1、食物和空间资源充足的条件下,种群呈“J型曲线增长。在有限的环境条件下,种群呈“S”型曲线增长,达到最大值时,增长率为零,再继续培养,随着环境条件的限制,种群数量减少。
2、影响种群数量的因素:自然因素有气候、食物、天敌、传染病等;人为因素有动物栖息地环境的破坏、生物资源的过度开发和利用、环境污染等。
【详解】A、温度属于非密度制约因素,A错误;
B、该种群的增长曲线是“S”型,E点时出生率和死亡率相等但不为0,B错误;
C、这个鼠种群增长速率最快在K/2处,题图可知C点属于K/2处,因此若防治鼠害,应在C点之前,严防到达C点,C正确;
D、鼠的活动能力强,活动范围大,不适合用样方法,D错误。
故选C。
26. 图甲表示某生物种群出生率和死亡率的关系(①表示出生率,②表示死亡率),图乙表示另一种生物一段时间内种群增长速率变化的曲线。下列相关叙述错误的是( )
A. 决定该生物种群密度的直接因素除甲图中因素外,还有迁入率和迁出率
B. 该生物种群在甲图所示时间内,数量增长模型为“J”形,图乙中bc时间段内种群的年龄结构为增长型
C. 若一段时间后,甲图中的①②发生重合,对应着乙图中的b点
D. 若甲图的①②分别代表同种生物的两个种群在相似生态系统中的增长率,则①种群的适应性高于②种群
【答案】C
【解析】
【分析】种群的数量特征包括种群密度、出生率和死亡率、迁入率和迁出率、年龄组成和性别比例。其中,种群密度是种群最基本的数量特征;出生率和死亡率对种群数量起着决定性作用;年龄组成可以预测一个种群数量发展的变化趋势,会通过出生率和死亡率影响种群密度,性别比例会通过影响出生率影响种群密度。
【详解】A、种群密度受到出生率和死亡率、迁入率和迁出率的直接影响,受到年龄组成和性别比例的间接影响,A正确;
B、图甲中出生率大于死亡率,且增长率为恒定值,故种群呈“J”型增长,密度会增大。根据乙图的增长速率变化,推测乙图中种群呈“S”型增长。图乙中bc时间段内种群增长速率大于0,种群数量不断增加,故种群的年龄结构为增长型,B正确;
C、若一段时间后,甲图中的①②发生重合,表明此时该生物种群数量达到K值,对应着乙图中的c点,C错误;
D、因为①种群的增长率高于②种群,所以①种群的适应性高于②种群,D正确。
故选C。
27. 经调查统计,某物种群体的年龄结构如图所示
下列分析中合理的是( )
A. 因年龄结构异常不能构成种群B. 可能是处于增长状态的某昆虫种群
C. 可能是处于增长状态的某果树种群D. 可能是受到性引诱剂诱杀后的种群
【答案】B
【解析】
【分析】种群的年龄结构指种群中各年龄期的个体所占的比例,包括三种类型:增长型、稳定型和衰退型。据题图可知,该种群雌性个体多于雄性个体,幼年(生殖前期)个体多,老年(生殖后期)个体少,属于增长型种群。
【详解】A、题图是年龄结构示意图,年龄结构是种群的数量特征之一,A错误;
B、据图可知,该种群的年龄结构属于增长型种群,故可能是处于增长状态的某昆虫种群,B正确;
C、果树大都是人工繁殖,年龄结构对其种群的数量变化不起决定性作用,C错误;
D、性引诱剂诱杀生殖期的雄性个体,图中生殖期的雄性个体数量未减少,与题图不符,D错误。
故选B。
28. 关于种群密度及其调查方法的叙述,正确的是( )
A. 某草本植物在野外分布较少,调查时可以适当减小样方的面积
B. 池塘中草履虫等单细胞生物种群密度的调查可以采用抽样检测法
C. 常用标记重捕法调查跳蝻的种群密度,需注意标记物对跳蝻生活的影响
D. 监测具有趋光性的农林害虫时,可通过黑光灯诱捕法精确反映它们的种群密度
【答案】B
【解析】
【分析】对于活动能力强、活动范围大的个体调查种群密度时适宜用标志重捕法,而一般植物和个体小、活动能力小的动物以及虫卵等种群密度的调查方式常用的是样方法。
【详解】A、某草本植物在野外分布较少,调查时可以适当增大样方的面积,A错误;
B、池塘中草履虫等单细胞生物种群密度的调查可以采用抽样检测法,B正确;
C、跳蝻活动能力较弱,应该采用样方法调查种群密度,C错误;
D、具有趋光性的农林害虫的监测,可通过黑光灯诱捕法估算它们的种群密度,D错误。
故选B。
二、非选择题(共44分)
29. 内环境的稳态是人体进行正常生命活动的必要条件。人体是一个开放的系统,内环境维持相对稳定是各个器官、系统协调活动的结果。请回答下列问题:
(1)熬夜会导致白天工作或学习时打哈欠,其调节方式为______。
(2)与肾上腺分泌的肾上腺素相比,肾交感神经元突触小体释放的肾上腺素所参与的调节方式具有哪些特点?______、______。正常情况下,二者发挥作用的过程中具有的共同特点是______(答出1点即可)。
(3)研究表明,老年人皮肤毛细血管弹性降低,骨骼肌细胞对葡萄糖的摄取量减少。由此推测,寒冷条件下老年人体温较低的原因可能有______、______。
【答案】(1)神经—体液调节
(2) ①. 反应速度迅速 ②. 作用范围准确、比较局限(作用时间短暂) ③. 均可与相应的受体结合、一般不会持续性发挥作用
(3) ①. 老年人皮肤毛细血管弹性降低,皮肤血管收缩能力下降,因此散热量较大 ②. 老年人骨骼肌细胞对葡萄糖的摄取量减少,氧化分解葡萄糖的量减少,导致产热减少
【解析】
【分析】1、体液调节指激素等化学物质(除激素以外,还有其他调节因子,如CO2等)通过体液传送的方式对生命活动进行调节。
2、神经调节作用途径是反射弧,反应速度迅速,作用范围准确、比较局限,作用时间短暂。体液调节作用途径是体液运输,反应速度较缓慢,作用范围较广泛,作用时间比较长。
【小问1详解】
人经常熬夜,白天工作的时候容易打“哈欠”,是因为人体细胞外液的二氧化碳浓度高,通过体液运输刺激脑干呼吸中枢,再通过神经调节,最终打“哈欠”吸入更多氧气,即其调节方式为神经—体液调节。
【小问2详解】
肾上腺分泌的肾上腺素所参与的调节方式为体液调节,肾交感神经元突触小体释放的肾上腺素作为神经递质所参与的调节方式为神经调节,与体液调节相比,神经调节的反应速度迅速,作用范围准确、比较局限。激素和神经递质均可与相应的受体结合,一般不会持续性发挥作用。
【小问3详解】
寒冷条件下,机体为了减少散热,毛细血管收缩。据题干信息,老年人皮肤毛细血管弹性降低,皮肤血管收缩能力下降,因此散热量较大;寒冷的时候,细胞代谢增强。但老年人骨骼肌细胞对葡萄糖的摄取量减少,氧化分解葡萄糖的量减少,导致产热减少,故寒冷条件下老年人体温较低。
30. 由肝细胞合成分泌、胆囊储存释放的胆汁属于消化液,其分泌与释放的调节方式如图所示。
(1)图中所示的调节过程中,迷走神经对肝细胞分泌胆汁的调节属于神经调节,说明肝细胞表面有______。肝细胞受到信号刺激后,发生动作电位,此时膜两侧电位表现为______。
(2)机体血浆中大多数蛋白质由肝细胞合成。肝细胞合成功能发生障碍时,组织液的量______(填“增加”或“减少”)。临床上可用药物A竞争性结合醛固酮受体增加尿量,以达到治疗效果,从水盐调节角度分析,该治疗方法使组织液的量恢复正常的机制为______。
(3)为研究下丘脑所在通路胆汁释放量是否受小肠Ⅰ细胞所在通路的影响,据图设计以下实验,已知注射各试剂所用溶剂对实验检测指标无影响。
实验处理:一组小鼠不做注射处理,另一组小鼠注射______(填序号)。①ACh抑制剂②CCK抗体③ACh抑制剂+CCK抗体
检测指标:检测两组小鼠的______。
实验结果及结论:若检测指标无差异,则下丘脑所在通路不受影响。
【答案】(1) ①. ACh受体或乙酰胆碱受体 ②. 外负内正
(2) ①. 增加 ②. 药物A竞争性结合醛固酮受体,抑制醛固酮的作用,减少肾小管和集合管对钠离子的重吸收,促进钠离子的排泄,从而增加尿量,使组织液的量恢复正常
(3) ①. ② ②. 检测两组小鼠的ACh释放量
【解析】
【分析】由图可知,食物通过促进下丘脑相关通路,增加Ach的释放,同时通过小肠Ⅰ细胞通路,增加CCK的释放,二者均可作用与肝细胞分泌胆汁,后者汉能促进胆囊平滑肌收缩,进一步促进胆囊胆汁的释放。
【小问1详解】
迷走神经对肝细胞分泌胆汁的调节属于神经调节,说明肝细胞表面有ACh受体或乙酰胆碱受体。发生动作电位膜两侧电位表现为外负内正。
【小问2详解】
肝细胞合成功能发生障碍时,血浆蛋白减少,血浆渗透压降低,水分大量渗透到组织液,组织液的量增加,导致组织水肿。药物A竞争性结合醛固酮受体,减少醛固酮的作用,从而减少肾小管对钠离子的重吸收,增加尿量,使组织液的量恢复正常。
【小问3详解】
研究下丘脑所在通路胆汁释放量是否受小肠Ⅰ细胞所在通路的影响,由图可知,小肠Ⅰ细胞所在通路相关的物质是CCK,即自变量是是否注射CCK抗体,因变量是ACh释放量(实验目的不是检测胆汁释放量是否受小肠Ⅰ细胞所在通路的影响,因此检测指标不是胆汁释放量)。所以实验处理:一组小鼠不做注射处理,另一组小鼠注射CCK抗体。检测指标:检测两组小鼠的ACh释放量。
31. 人乳头瘤病毒(HPV)是一类专门感染人皮肤及黏膜上皮细胞的DNA病毒,会诱发宫颈癌等疾病。如图是HPV入侵机体后的生理活动和机体部分免疫应答过程。回答下列问题。
(1)经[甲]_____________细胞传递HPV抗原后,辅助性T细胞(Th)会向Th2方向分化,Th2__________并与B细胞结合,为B细胞的激活提供了第二个信号。同时,Th能分泌物质a抑制HPVmRNA的形成,a在免疫系统的组成中属于______________。
(2)当HPV侵入皮肤细胞后,Th向Th1方向分化并分泌物质b,促进____________细胞与靶细胞接触使其裂解,此过程中,靶细胞中的_____(细胞器)发挥了重要作用。
(3)HPV病毒主要局限于皮肤黏膜表皮细胞层的感染,极少进入血液,因此细胞免疫在病毒的清除中占有主要作用。据图推测,HPV可能通过以下途径来逃避免疫系统的“追杀”:一是被HPV感染的组织中,免疫应答会向___________(填“Th1”或“Th2”)方向漂移,二是皮肤细胞中___________,从而抑制细胞免疫,使病原体癌基因更易逃避宿主的免疫_____________功能,增加宿主患宫颈癌的概率。
【答案】(1) ①. 抗原呈递 ②. 表面的特定分子发生变化 ③. 细胞因子##免疫活性物质
(2) ①. 细胞毒性T ②. 溶酶体
(3) ①. Th2 ②. 蛋白会抑制物质b的分泌##HPVE5蛋白会抑制Th1促进细胞免疫的过程 ③. 监视
【解析】
【分析】人体的第三道防线由免疫器官和免疫细胞(主要是淋巴细胞)组成,当病原体进入人体后,会刺激淋巴细胞产生一种抵抗该病原体的特殊蛋白质,叫做抗体,抗体能够帮助人体清除或灭杀进入人体的病原体,当疾病痊愈后,抗体仍存留在人体内,人体的第三道防线属于特异性免疫,特异性免疫是后天获得的,只针对某一特定的病原体起作用。
【小问1详解】
据图分析,HPV入侵机体后,会刺激机体产生体液免疫,在体液免疫过程中,一部分HPV会被甲抗原呈递细胞摄取处理,并将抗原信息呈递给辅助性T细胞(Th),辅助性T细胞(Th)会向Th2方向分化,Th2细胞表面的特定分子发生变化后与B细胞结合,为B细胞的激活提供了第二个信号,同时,辅助性T细胞(Th)能分泌物质a抑制HPVmRNA的形成,则a在免疫系统的组成中属于细胞因子(或免疫活性物质)。
【小问2详解】
据图分析,当HPV侵入皮肤细胞后,会刺激机体产生细胞免疫,辅助性T细胞(Th)向Th1方向分化并分泌物质b细胞因子促进细胞毒性T细胞活化后与靶细胞接触使其裂解,细胞毒性T细胞通过激活靶细胞内与细胞凋亡有关的酶使靶细胞裂解,此过程中,靶细胞中的溶酶体发挥了重要作用。
【小问3详解】
由于HPV病毒主要局限于皮肤黏膜表皮细胞层的感染,极少进入血液,因此细胞免疫在病毒的清除中占有主要作用,因此HPV可能通过逃避细胞免疫的方式来逃避免疫系统的“追杀”,一是被HPV感染的组织中,免疫应答可能会向Th2漂移,二是皮肤细胞中蛋白会抑制物质b的分泌(或HPVE5蛋白会抑制Th1促进细胞免疫的过程)从而抑制细胞免疫,使病原体癌基因更易逃避宿主的免疫监视功能,增加宿主患宫颈癌的概率。
32. 在农业生产中,高低作物间作时,会引起植物相互遮阴导致植物感受到的光照质量发生改变,称作荫蔽胁迫。某些植物受到荫蔽胁迫时会做出避阴反应,主要表现为植物茎节和叶柄伸长的速度加快。对“避阴反应”的调控机理进行研究,可为间作植物品种的选择提供理论依据。图1为某科研团队以拟南芥为材料进行的相关研究成果,请回答有关问题:
注:“+”表示促进,“-”表示抑制
(1)光是植物进行光合作用的能量来源,也可以作为一种_______,影响、调控植物的生长、发育的全过程。
(2)上述避阴反应的机理表明,下胚轴、茎秆等伸长是由_______、激素调节和环境因素调节共同完成的,且各种激素表现为_______作用。
(3)高低作物间作时,低位植物易受到荫蔽胁迫,接受的远红光/红光的比值会______,原因是______。
(4)对番茄不同光受体的突变体实施荫蔽胁迫并进行表型检测,结果如图2。由此推测:荫蔽胁迫下,调控番茄幼苗节间伸长的主要光受体是_______,原因是_______。
注:①WL为对照组,SH为荫蔽胁迫组;②frip、friself、tri/phyB1、phyB2为光敏色素、cry1为蓝光受体。
【答案】(1)信号 (2) ①. 基因表达的调控 ②. 协同
(3) ①. 增加 ②. 荫蔽胁迫下,Pfr在远红光下更多的转化为Pr
(4) ①. tri/phyB1 ②. 只有tri/phyB1突变体的幼苗节间长度小于对照组,其余突变体的幼苗节间长度均大于对照组
【解析】
【分析】在植物个体生长发育和适应环境的过程中,各种植物激素不是孤立地起作用,而是相互协调、共同调节,植物激素的合成受基因的控制,也对基因的程序性表达具有调节作用。
【小问1详解】
光不仅是植物进行光合作用的能量来源,还可以作为一种信号,影响、调控植物生长发育的全过程。
【小问2详解】
从上述植物避阴反应的机理可知,下胚轴、茎秆等伸长中有由激素引起的特定基因的表达,有光照等环境因素的影响,因此下胚轴、茎秆等伸长是由基因表达调控、激素调节和环境因素调节共同完成的,据图可知,赤霉素和乙烯促进PIFs的生成,进而促进生长素的生成,油菜素内酯促进BZR1基因的表达,进而促进生长素的作用,即四种激素均能促进植物幼苗下胚轴、茎秆伸长,表现为协同作用。
【小问3详解】
根据图示可知,荫蔽胁迫下,Pfr在远红光作用下形成Pr,即此时接受的远红光/红光的比值会增加。
【小问4详解】
根据图示可知,除tri/phyB1突变组在荫蔽胁迫下幼苗节间长度短于对照组外,其余各组均为突变组在荫蔽胁迫下幼苗节间长度大于对照组,因此可判断荫蔽胁迫下,调控番茄幼苗节间伸长的主要光受体是tri/phyB1。选项
实验处理
实验结果
A
破坏垂体中分泌生长激素的区域;饲喂适量的生长激素
生长发育正常
B
摘除性腺;饲喂适量的睾酮
出现雄性第二性征
C
摘除甲状腺;注射适量促甲状腺激素释放激素
发育加快,新陈代谢加快
D
摘除胰腺;注射适量的胰高血糖素
血糖正常,生命活动正常
相关试卷
这是一份精品解析:河南省郑州市中牟县2024-2025学年高二上学期11月期中生物试题,文件包含精品解析河南省郑州市中牟县2024-2025学年高二上学期11月期中生物试题原卷版docx、精品解析河南省郑州市中牟县2024-2025学年高二上学期11月期中生物试题解析版docx等2份试卷配套教学资源,其中试卷共30页, 欢迎下载使用。
这是一份河南省开封市五校2024-2025学年高二上学期期中考试生物试题,文件包含生物试题docx、生物答案pdf等2份试卷配套教学资源,其中试卷共9页, 欢迎下载使用。
这是一份河南省开封市五校2024-2025学年高二上学期期中考试生物试题,文件包含生物pdf、25-L-107B-生物dapdf等2份试卷配套教学资源,其中试卷共8页, 欢迎下载使用。

