精品解析:河南省九师联考2024-2025学年高一上学期11月期中生物试题
展开
这是一份精品解析:河南省九师联考2024-2025学年高一上学期11月期中生物试题,文件包含精品解析河南省九师联考2024-2025学年高一上学期11月期中生物试题原卷版docx、精品解析河南省九师联考2024-2025学年高一上学期11月期中生物试题解析版docx等2份试卷配套教学资源,其中试卷共29页, 欢迎下载使用。
1.本试卷分选择题和非选择题两部分。满分100分,考试时间75分钟。
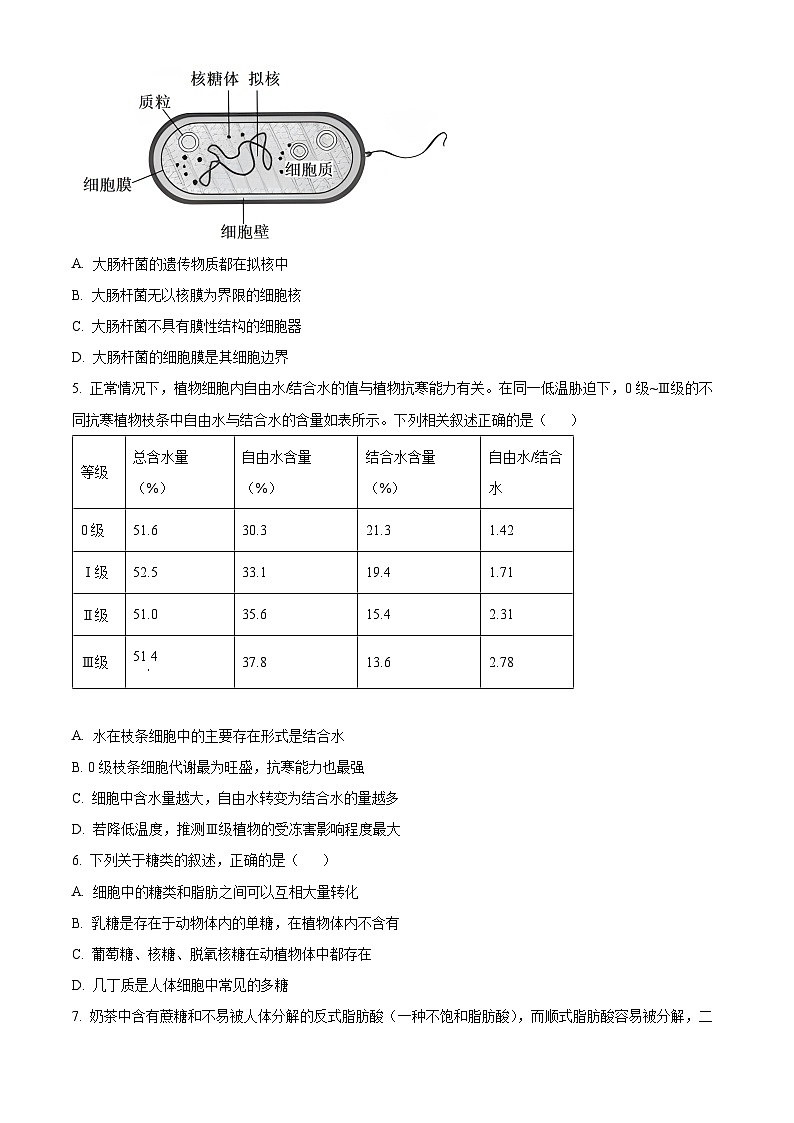
2.答题前,考生务必用直径0.5毫米黑色墨水签字笔将密封线内项目填写清楚。
3.考生作答时,请将答案答在答题卡上。选择题每小题选出答案后,用2B铅笔把答题卡上对应题目的答案标号涂黑;非选择题请用直径0.5毫米黑色墨水签字笔在答题卡上各题的答题区域内作答,超出答题区域书写的答案无效,在试题卷、草稿纸上作答无效。
4.本卷命题范围:人教版必修1第1章~第3章。
一、选择题:本题共20小题,每小题2分,共40分。在每小题给出的四个选项中,只有一项是符合题目要求的。
1. 在细胞学说的建立过程中,形成了“生物界具有统一性”的观念。下列关于细胞学说的叙述,正确的是( )
A. 一切生物个体都是由细胞和细胞产物组成的整体
B. 细胞学说的建立是一个不断修正和发展的过程
C. 细胞学说的建立运用了完全归纳法的科学方法
D. 细胞学说的建立使生物学研究进入了分子水平
【答案】B
【解析】
【分析】细胞学说是由德国植物学家施莱登和动物学家施旺提出的,其内容为:(1)细胞是一个有机体,一切动植物都是由细胞发育而来,并由细胞和细胞的产物所构成;(2)细胞是一个相对独立的单位,既有它自己的生命,又对与其他细胞共同组成的整体的生命起作用;(3)新细胞可以从老细胞中产生。
【详解】A、细胞学说认为,一切动植物都是由细胞和细胞产物组成的有机整体,A错误;
B、细胞学说的建立经过了漫长而曲折的过程,多位科学家通过观察法、归纳法等总结出细胞学说这一重要生物学理论,而且该学说还在不断地修正和完善,B正确;
C、细胞学说的建立运用了不完全归纳法的科学方法,C错误;
D、细胞学说的建立使生物学研究进入了细胞水平,D错误。
故选B。
2. 随着各地陆续入冬,呼吸道疾病已进入高发季,支原体肺炎和呼吸道合胞病毒(RNA病毒)感染等呼吸道疾病呈逐步上升趋势。已知青霉素可抑制细菌细胞壁的形成。下列相关叙述错误的是( )
A. 呼吸道合胞病毒没有细胞结构
B. 呼吸道合胞病毒生活离不开细胞
C. 青霉素不可以用于治疗支原体肺炎
D. 呼吸道合胞病毒和支原体的遗传信息都储存在RNA中
【答案】D
【解析】
【分析】肺炎支原体属于原核生物,没有核膜,染色体,没有复杂的细胞器,只有核糖体一种细胞器
【详解】A、呼吸道合胞病毒是由蛋白质和RNA组成,没有细胞结构,A正确;
B、病毒营寄生生活,呼吸道合胞病毒的生活离不开细胞,B正确;
C、支原体没有细胞壁,故青霉素不可以用于治疗支原体肺炎,C正确;
D、呼吸道合胞病毒的遗传信息储存在RNA中,支原体的遗传信息储存在DNA中,D错误。
故选D。
3. 生物学实验是生物学习中重要的环节之一,显微镜是生物实验中重要的仪器之一。下列有关显微镜的叙述,正确的是( )
A. 换用高倍物镜观察时,放大倍数越大,观察到的视野范围越大
B. 显微镜的放大倍数指的是物像面积的放大倍数,由目镜和物镜共同决定
C. 若显微镜视野中观察到的图像是9>6,则装片上的等式不成立
D. 观察到视野中有一异物,若移动装片和转动物镜后异物仍不动,则异物位于反光镜上
【答案】C
【解析】
【分析】显微镜的放大倍数指目镜的放大倍数×物镜的放大倍数;显微镜成像为上下左右均颠倒的倒像。
【详解】A、物镜的放大倍数越大,观察到的视野范围越小,A错误;
B、显微镜的放大倍数指目镜的放大倍数×物镜的放大倍数,显微镜的放大倍数指的是物像长或宽的放大倍数,B错误;
C、由于显微镜下呈现的是倒立的虚像,在显微镜视野中观察到的是“9>6”,则实际上是“912,w>13,R基上的基团不发生反应)。该多肽彻底水解后得到如下5种氨基酸。下列相关叙述错误的是( )
A. 该多肽彻底水解后,产物相对分子质量增加198
B. 该多肽分子中含有游离的氨基数为z-12
C. 该多肽分子中含有天冬氨酸共有(w-13)/2个
D. 该多肽溶液经80℃处理冷却后能与双缩脲试剂发生颜色反应
【答案】B
【解析】
【分析】氨基酸在核糖体中通过脱水缩合形成多肽链,而脱水缩合是指一个氨基酸分子的羧基(-COOH )和另一个氨基酸分子的氨基(-NH2)相连接,同时脱出一分子水的过程;连接两个氨基酸的化学键是肽键;氨基酸形成多肽过程中的相关计算:肽键数=脱去水分子数=氨基酸数一肽链数,氮原子数=肽键数+肽链数+R基上的氮原子数=各氨基酸中氮原子总数,氧原子数=肽键数+2×肽链数+R基上的氧原子数=各氨基酸中氧原子总数一脱去水分子数。
【详解】A、该链状十二肽彻底水解,需要断裂11个肽键,其产物相对分子质量增加18×11=198,A正确;
B、赖氨酸含有2个N,其余氨基酸含有1个N,故该多肽分子中含有赖氨酸(z-12)个,因此该多肽分子含有游离的氨基数为z-12+1=z-11,B错误;
C、天冬氨酸含有4个氧,其余氨基酸含有2个氧,设该多肽(十二肽)中含有天冬氨酸α个,根据氧原子数=各氨基酸中氧原子总数一脱去水分子数,可得4α+(12-α)×2-(12-1)=w,解得α=(w-13)/2个,即该多肽水解产物中天冬氨酸的数目是(w-13)/2 个,C正确;
D、蛋白质经高温处理,蛋白质的肽键没有被破坏,仍能与双缩脲试剂反应,D正确。
故选B。
10. 下列关于豌豆叶肉细胞中核酸的叙述,正确的是( )
A. 豌豆叶肉细胞中含有2类核酸、8种核苷酸和5种含氮碱基
B. 豌豆叶肉细胞的遗传物质是由4种核糖核苷酸组成的生物大分子
C. 豌豆叶肉细胞中的DNA只分布在细胞核和线粒体基质中
D. 与DNA含有的4种碱基相比,RNA特有的碱基是T
【答案】A
【解析】
【分析】核酸是遗传信息的携带者,是一切生物的遗传物质,在生物体的遗传、变异和蛋白质的生物合成中具有重要作用,细胞中的核酸根据所含五碳糖的不同分为DNA (脱氧核糖核酸)和RNA (核糖核酸)两种,构成DNA与RNA的基本单位分别是脱氧核苷酸和核糖核苷酸,每个脱氧核苷酸分子是由一分子磷酸、一分子脱氧核糖糖和一分子含氮碱基形成,每个核糖核苷三分子是由一分子磷酸、一分子核糖和一分子含氮碱基形成。
【详解】A、豌豆叶肉细胞中含有2类核酸(DNA和RNA)、8种核苷酸和5种含氮碱基(A、T、C、G、U),A正确;
B、叶肉细胞的遗传物质DNA是由4种脱氧核糖核苷酸组成的生物大分子,B错误;
C、豌豆叶肉细胞中的DNA分布在细胞核、线粒体基质和叶绿体等结构中,C错误;
D、与DNA含有的4种碱基相比,RNA特有的碱基是U,D错误。
故选A。
11. 如图为细胞体内某核苷酸长链的部分结构示意图。下列相关叙述正确的是( )
A. 图中核苷酸长链为单链,故该分子为RNA
B. 该核苷酸长链中含有1个游离的磷酸基团
C. a的名称是鸟嘌呤脱氧核糖核苷酸
D. 可以根据①的种类判断核酸的种类
【答案】B
【解析】
【分析】分析题图,①表示磷酸,②表示脱氧核糖,③表示磷酸二酯键。
【详解】A、一般情况下,DNA为双链结构,RNA为单链结构,但也存在单链DNA,图中碱基A、G、C在DNA和RNA中均存在,无法判断是DNA还是RNA,A错误;
B、无论该核苷酸长链是DNA还是RNA,游离的磷酸基团都只有1个,B正确;
C、a可能是鸟嘌呤脱氧(核糖)核苷酸或鸟嘌呤核糖核苷酸,C错误;
D、①表示磷酸基团,核糖核苷酸链和脱氧核苷酸链含有的磷酸基团相同,D错误。
故选B。
12. 生物大分子是由许多相同或相似的单体连接成的多聚体。下列关于生物大分子的叙述,正确的是( )
A. 多糖、蛋白质、核酸、磷脂都是生物大分子
B. 参与构成蛋白质的单体种类多于参与构成核酸的单体种类
C. 蛋白质的多样性取决于氨基酸的种类和空间结构
D. 科学家是因为碳原子在细胞中含量较多,才说“碳是生命的核心元素”
【答案】B
【解析】
【分析】化合物的元素组成:(1)蛋白质的组成元素有C、H、O、N元素构成,有些还含有P、S;(2)核酸的组成元素为C、H、O、N、P;(3)脂质的组成元素有C、H、O,有些还含有N、P;(4)糖类的组成元素为C、H、O。
【详解】A、磷脂不是生物大分子,A错误;
B、参与构成人体的蛋白质的单体有21种,参与构成核酸的单体有4种脱氧(核糖)核苷酸和4种核糖核苷酸,构成蛋白质的单体种类多于构成核酸的单体种类,B正确;
C、蛋白质的多样性取决于氨基酸的种类、数目、排列顺序和蛋白质的空间结构,C错误;
D、由于碳原子在组成生物大分子中的重要作用,科学家才说“碳是生命的核心元素”,而不是由于其在细胞中含量较多,D错误。
故选B。
13. 肺炎支原体(Mp)主要感染人体肺部组织,Mp的细胞膜上具有多种黏附蛋白(如P1),能使Mp牢固黏附于呼吸道上皮细胞膜表面。上皮细胞的细胞膜上存在一种波形蛋白。科研人员用绿色荧光标记上皮细胞膜上的波形蛋白后,向上皮细胞培养液中加入已用红色荧光标记P1的Mp,共培养一段时间后,结果如图所示。下列相关叙述错误的是( )
A. Mp的细胞膜主要是由磷脂分子和蛋白质分子构成的
B. 上皮细胞膜功能的复杂程度与膜上磷脂分子的种类和数量有关
C. 黄色荧光的出现可以体现细胞膜的功能
D. 波形蛋白合成与运输涉及多种细胞器的协调配合
【答案】B
【解析】
【分析】肺炎支原体属于原核生物,没有以核膜为界限的细胞核
【详解】A、肺炎支原体(Mp)的细胞膜主要由磷脂分子和蛋白质分子组成,A正确;
B、蛋白质在细胞膜行使功能方面起着重要作用,细胞膜的功能的复杂程度与磷脂分子的种类和数量无关,B错误;
C、用绿色荧光标记波形蛋白后加入Mp,用红色荧光标记P1,红色和绿色重合呈现黄色,实验结果显示出了黄色,说明波形蛋白是宿主细胞膜上识别P1的受体蛋白,这体现了细胞膜具有进行细胞间信息交流的功能,C正确;
D、上皮细胞是真核细胞,波形蛋白合成与运输涉及核糖体、内质网、高尔基体等多种细胞器的协调配合,D正确。
故选B。
14. 某同学学习了细胞器之间的分工合作后,绘制了如图所示的高等植物细胞和动物细胞的结构模式图。图中不科学之处是( )
A. ②⑦B. ④⑧C. ③⑫D. ⑥⑩
【答案】C
【解析】
【分析】植物细胞的基本结构包括:细胞壁、细胞膜、细胞质、细胞核、液泡、叶绿体。
【详解】高等植物细胞不含有③中心体,动物细胞不含有⑫叶绿体,ABD不符合题意,C符合题意。
故选C。
15. 分泌蛋白合成加工完成后,被包裹在囊泡中,囊泡与马达蛋白结合后沿着细胞骨架精准地进行胞内运输。下列相关叙述错误的是( )
A. 分泌蛋白的合成起始于内质网上附着的核糖体
B. 囊泡运输分泌蛋白的过程中消耗的能量主要来自线粒体
C. 细胞骨架与细胞物质运输、能量转化等生命活动密切相关
D. 用3H标记的氨基酸可以用于探究分泌蛋白合成和运输的过程
【答案】A
【解析】
【分析】分泌蛋白的合成需要经过核糖体、内质网、高尔基体和线粒体的参与,其中内质网出囊泡与高尔基体融合,高尔基体出囊泡与细胞膜融合。
【详解】A、分泌蛋白合成起始于细胞质基质中游离的核糖体,A错误;
B、分泌蛋白合成起始于细胞质基质中游离的核糖体,囊泡能与高尔基体、细胞膜融合,该过程消耗的能量主要来自线粒体,B正确;
C、细胞骨架与细胞物质运输、能量转化等生命活动密切相关,C正确;
D、同位素标记法可用于示踪物质的运行和变化规律,用3H标记的氨基酸可以用于探究分泌蛋白合成和运输的过程,D正确。
故选A。
16. 下列关于植物根尖细胞结构的叙述,错误的是( )
A. 细胞中含有能进行有氧呼吸的线粒体
B. 细胞中含有可以进行光合作用的叶绿体
C. 细胞膜外的细胞壁主要由纤维素和果胶构成
D. 含有能把核内物质与细胞质分开的核膜
【答案】B
【解析】
【分析】植物根尖细胞没有叶绿体,不能进行光合作用。
【详解】A、植物根尖细胞含有能进行有氧呼吸的线粒体,A正确;
B、植物根尖细胞不能进行光合作用,不含有叶绿体,B错误;
C、植物根尖细胞含有细胞壁,细胞壁主要由纤维素和果胶构成,C正确;
D、植物根尖细胞含有把核内物质与细胞质分开的核膜,D正确。
故选B。
17. 科研人员用不同浓度的APM(能够破坏细胞骨架,进而使胞质环流终止)处理黑藻叶肉细胞,测定细胞质流动的速度,结果如图所示。下列相关叙述正确的是( )
A. 直接用高倍镜找到黑藻叶肉细胞并观察其细胞质流动情况
B. 观察细胞质流动时,可用细胞中静止的叶绿体作为参照物
C. 在一定范围内,APM浓度越大,胞质环流终止的时间越短
D. APM能够分解组成细胞骨架的纤维素,进而影响细胞质流动
【答案】C
【解析】
【分析】细胞骨架是细胞生命活动中不可缺少的细胞结构,其形成的复杂网络体系对细胞形态的改变和维持、细胞的分裂与分化、细胞内物质运输、细胞信息传递等均具有重要意义。
【详解】A、先用低倍镜找到黑藻叶肉细胞,再用高倍镜观察黑藻细胞的细胞质流动,A错误;
B、观察细胞质流动时,可用叶绿体运动作为标志,细胞中叶绿体是运动的,B错误;
C、据图分析可知,在一定范围内,APM浓度越大,胞质环流终止的时间越短,C正确;
D、细胞骨架是由蛋白质纤维组成,不是由纤维素组成的,D错误。
故选C。
18. 细胞核的结构与功能有密切的联系。下列相关叙述错误的是( )
A. 细胞核是遗传的控制中心和细胞进行代谢的中心
B. 核质之间频繁的物质交换和信息交流可以通过核孔实现
C. 细胞核是DNA储存的主要场所,也是遗传信息库
D. 染色体和染色质是同一物质在细胞不同时期的两种存在状态
【答案】A
【解析】
【分析】细胞核包括核膜(将细胞核内物质与细胞质分开)、染色质(DNA和蛋白质)、核仁(与某种RNA(rRNA)合成以及核糖体的形成有关)、核孔(核膜上的核孔的功能是实现核质之间频繁的物质交换和信息交流)。
【详解】A、细胞核是细胞代谢和遗传的控制中心,细胞代谢中心是细胞质基质,A错误;
B、核膜上的核孔的功能是实现核质之间频繁的物质交换和信息交流,B正确;
C、细胞核是DNA储存的主要场所,也是遗传信息库,是遗传和代谢的控制中心,C正确;
D、染色体和染色质(主要由DNA和蛋白质组成)是同一物质在细胞不同时期的两种存在状态,D正确。
故选A。
19. 生物膜系统在细胞的生命活动中具有极为重要的作用。下列关于生物膜和生物膜系统的叙述,正确的是( )
A. 根瘤菌的生物膜系统广阔的膜面积为多种酶提供附着位点
B. 细胞的生物膜组成成分和结构相同,各膜之间结构直接联系
C. 人体的生物膜系统包括细胞膜、核膜和眼角膜等多种膜结构
D. 生物膜把各种细胞器分隔开,使细胞内能同时进行多种化学反应而不会相互干扰
【答案】D
【解析】
【分析】细胞生物膜系统是指由细胞膜、细胞核膜以及内质网、高尔基体、线粒体等有膜围绕而成的细胞器的膜共同构成的生物膜系统。这些生物膜的组成成分和结构很相似,在结构和功能上紧密联系,进一步体现了细胞内各种结构之间的协调配合。
【详解】A、根瘤菌是原核细胞,原核细胞不具有生物膜系统,A错误;
B、细胞的生物膜组成成分和结构相似,各膜之间结构直接或间接联系,B错误;
C、生物膜系统包括的是细胞结构中的膜,不包括眼角膜,C错误;
D、生物膜将不同的细胞器分隔开,使多种化学反应在有膜包被的结构中进行,避免相互干扰,D正确。
故选D。
20. 在生物实验中,“分离”和“重组”是常见的研究手段。下列相关叙述错误的是( )
A. 可利用差速离心法分离酵母菌细胞中的各种细胞器
B. 小鼠细胞和人细胞融合实验中运用了同位素标记法
C. 伞藻嫁接实验中,新长出的伞藻的伞帽与提供假根的伞藻的伞帽相同
D. 蝾螈受精卵横缢后,有核的一半能分裂,无核的一半不能分裂,说明细胞分裂与细胞核有关
【答案】B
【解析】
【分析】细胞核的功能:细胞核是遗传的信息库,是细胞代谢和遗传的控制中心。
【详解】A、酵母菌为真核生物,有多种细胞器,可利用差速离心法分离酵母菌细胞中的各种细胞器,A正确;
B、小鼠细胞和人细胞融合实验中运用了荧光标记,没有用同位素标记法,B错误;
C、伞藻嫁接实验中,假根含有细胞核,所以新长出的伞藻的伞帽与提供假根的伞藻的伞帽相同,C正确;
D、蝾螈受精卵横缢后,有核的一半能分裂,无核的一半不能分裂,说明细胞分裂与细胞核密切相关,D正确。
故选B。
二、非选择题:本题共5小题,共60分。
21. 唐代诗人白居易的《钱塘湖春行》中“几处早莺争暖树,谁家新燕啄春泥。乱花渐欲迷人眼,浅草才能没马蹄。”描绘了钱塘湖(即杭州西湖)初春时生机盎然的景色。回答下列问题:
(1)在生命系统的结构层次中,杭州西湖风景区属于______层次,风景区内所有的“早莺”(黄鹂)属于______层次。柳树是西湖边上的树种之一,柳树和马具有的生命系统结构层次______(填“相同”或“不完全相同”),理由是_____。
(2)研究人员对西湖水质进行研究时,发现水中有念珠蓝细菌,念珠蓝细菌是能进行光合作用的_____(填“真核”或“原核”)生物,其能进行光合作用的原因是_____。
(3)黄鹂、燕子、树以及水中的念珠蓝细菌细胞都有相似的结构,如细胞膜、细胞质等,这体现了______。念珠蓝细菌可以独立完成各种生命活动,黄鹂、燕子、树依赖______,共同完成一系列复杂的生命活动,这都说明细胞是_____。
【答案】(1) ①. 生态系统 ②. 种群 ③. 不完全相同 ④. 柳树不存在系统层次,而马有(合理即可)
(2) ①. 原核 ②. 念珠蓝细菌细胞内含有藻蓝素和叶绿素
(3) ①. 细胞的统一性 ②. 各种分化的细胞密切合作 ③. 生命活动的基本单位##生命活动离不开细胞
【解析】
【分析】在自然界,生物个体都不是单独存在的,而是与其他同种和不同种的个体以及无机环境相互依赖、相互影响的。在一定的空间范围内,同种生物的所有个体形成一个整体——种群,不同种群相互作用形成更大的整体——群落,群落与无机环境相互作用形成更大的整体——生态系统。
【小问1详解】
群落与无机环境 相互作用形成更大的整体——生态系统,西湖在生命系统中的层次为生态系统。黄鹂为多细胞动物属于生命系统中的个体层次。柳树的生命系统结构层次是细胞﹣组织﹣器官﹣个体,而马的生命系统结构层次是细胞﹣组织﹣器官﹣系统﹣个体。柳树和马具有的生命系统结构层次不完全相同,柳树不存在系统层次,而马有。
【小问2详解】
念珠蓝细菌属于原核生物,没有叶绿体,但其细胞内含有与光合作用有关的色素叶绿素和藻蓝素,这使得它能够进行光合作用。
【小问3详解】
细胞的统一性体现在细胞都有相似的基本结构,如细胞膜、细胞质、DNA分子等。黄鹂、燕子、树是多细胞生物,多细胞生物依赖各种分化细胞密切合作,共同完成一系列复杂的生命活动,这都说明细胞是生命活动的基本单位。
22. 某生物兴趣小组同学按下表进行了“检测生物组织中的糖类、脂肪和蛋白质”的实验。回答下列问题:
(1)三组实验中观察时需要用到显微镜的是______组。甲组实验中观察到的脂肪颗粒呈______色,该组实验试剂中酒精在实验中的作用是______。
(2)丙组实验若要鉴定豆浆中的蛋白质,则用到的实验试剂是______,使用该试剂时B液不能过量加入的原因是_____。该实验______(填“需要”或“不需要”)水浴加热,观察到的组织样液的颜色为______。
(3)若丙组实验中加入的试剂是碘液,且观察到组织样液为蓝色,说明豆浆中含有______。
(4)若用无色透明样液A为实验材料进行乙组实验(操作过程正确),观察不到样液发生预期颜色变化,则该实验能否说明样液A不含有蔗糖?并说明理由_____。
【答案】(1) ①. 甲 ②. 橘黄 ③. 洗去浮色
(2) ①. 双缩脲试剂 ②. 过量的B液会与A液反应,生成的Cu(OH)2使溶液呈蓝色,而掩盖生成的紫色(合理即可) ③. 不需要 ④. 紫色
(3)淀粉 (4)不能,蔗糖不是还原糖,不与斐林试剂发生显色反应(合理即可)
【解析】
【分析】脂肪被苏丹Ⅲ染液染成橘黄色;若制作子叶临时切片,用显微镜观察子叶细胞的着色情况,则可以观察到细胞中被染成橘黄色的脂肪颗粒。蔗糖是非还原糖,梨匀浆中含有的葡萄糖与果糖属于还原糖,还原糖与斐林试剂发生作用,在水浴加热(50~65℃)的条件下会生成砖红色沉淀。蛋白质与双缩脲试剂发生作用产生紫色反应。
【小问1详解】
甲组实验是检测花生种子中的脂肪,苏丹Ⅲ染液能将脂肪颗粒染成橘黄色,故被苏丹Ⅲ染液染色的小颗粒是脂肪。观察细胞中橘黄色的脂肪颗粒需要借助显微镜,实验过程中使用的50%的乙醇的作用是洗去浮色。
【小问2详解】
豆浆中的蛋白质可以与双缩脲试剂反应,不需要水浴,组织样液的颜色会变成紫色。双缩脲试剂的具体的配制方法为取④质量浓度为0.1g/mL的NaOH溶液作为A液,取4mL⑥蒸馏水等各种必需的试剂与仪器,再加入1mL⑤质量浓度为0.05g/mL的CuSO4溶液中作为B液。使用时向试管内注入1mL A液摇匀,再向试管内注入4滴B液摇匀;B液不能过量,过量的B液会与A液反应,形成Cu(OH)2使溶液呈蓝色,而掩盖生成的紫色。
【小问3详解】
淀粉遇碘变蓝色,若丙组实验中加入的试剂是碘液,且观察到组织样液为蓝色,说明豆浆中含有淀粉。
【小问4详解】
斐林试剂与还原糖在水浴加热的条件下反应呈砖红色沉淀,蔗糖是非还原糖,所以不能用斐林试剂鉴定样液中是否蔗糖。
23. 图1表示生物体内有机物的组成与功能关系,图2表示胰岛素的部分加工过程。回答下列问题:
(1)图1中,“Y元素”代表______元素,B代表______,若A是多糖,则在动物体内是指______。
(2)图1中,若D表示HIV的遗传信息的携带者,则d表示______。
(3)图2中前胰岛素原发生水解反应时,反应物水中的氢用于形成______;胰岛素原由______条肽链组成;胰岛素分子中至少含有______个游离的氨基。
(4)胰岛素能够降低血糖,促进葡萄糖转变为糖原和非糖物质,胰岛素的作用体现了蛋白质具有______功能。胰岛素有降低血糖的作用,而胰岛素原没有生物活性,造成二者这种区别的直接原因是_____。
【答案】(1) ①. N和P(氮和磷) ②. 脂肪 ③. 糖原
(2)(四种)核糖核苷酸
(3) ①. —NH2和—COOH##氨基和羧基 ②. 1 ③. 2
(4) ①. 调节机体的生命活动(传递信息) ②. 两者的结构不同(两种蛋白质的氨基酸的种类、数目、排列顺序和蛋白质的空间结构不同)
【解析】
【分析】1、构成蛋白质的基本单位是氨基酸,每种氨基酸分子至少都含有一个氨基和一个羧基,且都有一个氨基和一个羧基连接在同一个碳原子上,这个碳原子还连接一个氢和一个R基,氨基酸的不同在于R基的不同。
2、氨基酸通过脱水缩合形成多肽链,而脱水缩合是指一个氨基酸分子的羧基(-COOH )和另一个氨基酸分子的氨基(-NH2)相连接,同时脱出一分子水的过程;连接两个氨基酸的化学键是肽键,其结构式是-CO-NH-。
3、蛋白质是生命活动的主要承担者,蛋白质的结构多样,在细胞中承担的功能也多样:①有的蛋白质是细胞结构的重要组成成分,如肌肉蛋白;②有的蛋白质具有催化功能,如大多数酶的本质是蛋白质;③有的蛋白质具有运输功能,如载体蛋白和血红蛋白;④有的蛋白质具有信息传递,能够调节机体的生命活动,如胰岛素;⑤有的蛋白质具有免疫功能,如抗体。
4、蛋白质结构多样性的直接原因:构成蛋白质的氨基酸的种类、数目、排列顺序和肽链的空间结构千差万别。
【小问1详解】
图1中,因为D是遗传信息的携带者,所以D是核酸,所以“Y元素”代表N和P元素,B是良好的储能物质,所以是脂肪,若A是多糖,则在动物体内是糖原。
【小问2详解】
图1中,若D表示HIV的遗传信息的携带者,则D是RNA,d表示(四种)核糖核苷酸。
【小问3详解】
由氨基酸经脱水缩合形成胰岛素原的过程中,脱去的水中的氢来自氨基酸的氨基和羧基,反之,胰岛素原水解所需的水中的氢用于形成氨基和羧基。由图2 可知,胰岛素原由1条肽链组成,胰岛素分子至少含有的氨基数或羧基数,应该看肽链的条数,有几条肽链,则至少含有几个氨基或几个羧基,由图2知胰岛素有2条肽链,则其至少含有游离的氨基数=肽链数=2个。
【小问4详解】
胰岛素是一种激素,其化学本质是蛋白质,能降低血糖浓度,在生命活动过程中起调节作用,所以体现了蛋白质的调节机体生命活动的功能。胰岛素有降低血糖的作用,而胰岛素原没有生物活性,两者功能不同,结构决定功能,组成蛋白质的氨基酸种类和数目的不同、氨基酸排列顺序的不同以及多肽链的空间结构的不同,都会导致蛋白质的结构不同,从而影响蛋白质的功能。
24. 某高等生物细胞膜的亚显微结构图如图1所示;细胞核的结构模式图如图2所示。回答下列问题:
(1)细胞膜的结构特点为______。图1中代表细胞膜外侧的是______(填“A”或“B”),判断的依据是_____。
(2)分析图1可判断该图为______(填“动物”或“植物”)细胞的细胞膜结构图,理由是_____。
(3)图2中的⑨为______。图2中的⑤为______,若其被破坏,可能会使细胞蛋白质的合成受到影响,请说明原因:_____。
【答案】(1) ①. 具有(一定的)流动性 ②. A ③. 糖蛋白(①)位于细胞膜的外侧,而位于A侧的细胞膜上有糖蛋白
(2) ①. 动物 ②. 该细胞膜中含有胆固醇,胆固醇是构成动物细胞膜的重要成分,而植物细胞膜中不含有胆固醇(合理即可)
(3) ①. (粗面)内质网 ②. 核仁 ③. 核仁与某种RNA合成及核糖体的形成有关,核糖体是合成蛋白质的场所,若破坏结构⑤,则该细胞的核糖体的合成受影响,进而影响该细胞蛋白质的合成(合理即可)
【解析】
【分析】图1是由磷脂双分子层构成的基本骨架,蛋白质镶嵌贯穿其中,是细胞膜的流动镶嵌模型。
【小问1详解】
构成细胞膜的磷脂分子和大多数的蛋白质可以运动,细胞膜的结构特点为具有(一定的)流动性。糖蛋白(①)位于细胞膜的外侧,而位于A侧的细胞膜上有糖蛋白,图1中代表细胞膜外侧的是A。
【小问2详解】
该细胞膜中含有胆固醇,胆固醇是构成动物细胞膜的重要成分,而植物细胞膜中不含有胆固醇,图1为动物细胞。
【小问3详解】
图2中的⑨有核糖体附着,且为网状结构,故⑨为(粗面)内质网,图2中的⑤为核仁,核仁与某种RNA合成及核糖体的形成有关,核糖体是合成蛋白质的场所,若破坏结构⑤,则该细胞的核糖体的合成受影响,进而影响该细胞蛋白质的合成。
25. 如图表示细胞中两类蛋白质的合成和运输过程示意图。回答下列问题:
(1)图中的mRNA是RNA的一种,主要分布在______中,mRNA中含有的五碳糖为______。
(2)图中高尔基体的功能是____。
(3)图中参与组成生物膜系统的细胞器有内质网、溶酶体、线粒体、______。据图分析,蛋白质在细胞内的分选和运输方向取决于_____。
(4)内质网(Ⅰ)、细胞膜(Ⅲ)和另一种细胞器膜(Ⅱ),它们的膜面积在分泌蛋白的加工与运输过程中会发生一定的变化,但三者的膜面积总和维持相对稳定。根据题意,参照“变化前”膜面积的直方图,在下图中虚框内绘制出“变化后”Ⅰ、Ⅱ、Ⅲ膜面积的直方图_____。
【答案】(1) ①. 细胞质 ②. 核糖
(2)对来自内质网的蛋白质进行加工、分类、包装(和运输)
(3) ①. 高尔基体和叶绿体 ②. 肽链首段是否包含了信号序列以及信号序列的差异
(4)
【解析】
【分析】由题图可知,蛋白质合成后,有的蛋白质进入蛋白质转运的分泌途径,依次进入内质网和高尔基体中进行加工,分别被分泌到细胞外、进入溶酶体和细胞膜;有的蛋白质转入蛋白质转运的非分泌途径,形成的蛋白质进入线粒体、叶绿体、细胞核和过氧化物酶体中。
【小问1详解】
mRNA主要分布在细胞质中,mRNA含有的五碳糖为核糖。
【小问2详解】
图中高尔基体的功能为对来自内质网的蛋白质进行加工、分类、包装(和运输)。
【小问3详解】
生物膜系统包括核膜、细胞膜和细胞器膜,图中参与组成生物膜系统的细胞器有内质网、溶酶体、线粒体、高尔基体和叶绿体。据图分析,蛋白质在细胞内的分选和运输方向取决于肽链首段是否包含了信号序列以及信号序列的差异。
【小问4详解】
分泌蛋白在分泌前后,内质网膜因为形成一个囊泡,离开了内质网,内质网膜面积变小;高尔基体获得囊泡,又形成囊泡离开,面积不变;细胞膜获得囊泡,面积变大,绘图如下: 等级
总含水量(%)
自由水含量(%)
结合水含量(%)
自由水/结合水
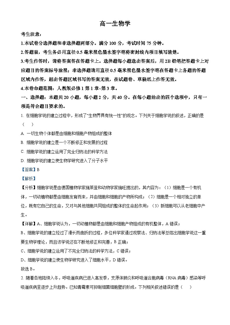
0级
51.6
30.3
21.3
1.42
Ⅰ级
52.5
33.1
19.4
1.71
Ⅱ级
51.0
35.6
15.4
2.31
Ⅲ级
51.4
37.8
13.6
278
组别
实验材料
实验试剂及条件
观察
甲
花生种子薄片
清水、苏丹Ⅲ染液、酒精
细胞中着色的小颗粒
乙
鲜榨苹果汁
斐林试剂、50~65℃水浴加热
组织样液颜色变化
丙
豆浆
?
组织样液颜色变化
相关试卷
这是一份精品解析:河南省部分学校2024-2025年高一上学期期中考试生物试题,文件包含精品解析河南省部分学校2024-2025年高一上学期期中考试生物试题原卷版docx、精品解析河南省部分学校2024-2025年高一上学期期中考试生物试题解析版docx等2份试卷配套教学资源,其中试卷共27页, 欢迎下载使用。
这是一份精品解析:河南省洛阳市2024-2025学年高一上学期期中考试生物试卷,文件包含精品解析河南省洛阳市2024-2025学年高一上学期期中考试生物试卷原卷版docx、精品解析河南省洛阳市2024-2025学年高一上学期期中考试生物试卷解析版docx等2份试卷配套教学资源,其中试卷共27页, 欢迎下载使用。
这是一份精品解析:浙江省A9协作体2024-2025学年高一上学期11月期中联考生物试题,文件包含精品解析浙江省A9协作体2024-2025学年高一上学期11月期中联考生物试题原卷版docx、精品解析浙江省A9协作体2024-2025学年高一上学期11月期中联考生物试题解析版docx等2份试卷配套教学资源,其中试卷共37页, 欢迎下载使用。

