七上第二单元友谊的天空(学生版+教师版)-【单元汇编】2025年中考道德与法治真题分类汇编
展开1.(2024 重庆A)有一种浪漫叫“带父母去旅行”。暑假将至,某初三学生和几个小伙伴准备在假期带父母去旅行。他们规划路线、选择酒店等,初步拟定了一份家庭旅行攻略。之后,他们邀请父母共同商议并最终确定攻略。在出发前,几个小伙伴还为自己制定了“公约”,旅行期间早上准时起床,主动搬运家庭行李,照顾父母的感受等。行程即将开启,旅途中几个小伙伴应当注意( )
①制定的“公约”不可随意改变
②与父母发生矛盾时无条件妥协
③做好旅行期间的分工,优势互补
④要相互尊重、理解和包容,友好相处
A.①②③ B.①②④ C.①③④ D.②③④
2.(2024 山西)青春的生命在解决困惑中不断成长。对小健同学的下列困惑回应正确的是( )
A.接纳自己,包括接纳自己的不完美吗?——不包括,接纳自己是指接纳自己的优点
B.班里制定班级公约,我可以提建议吗?——不需要,这是班主任和班干部的事
C.挫折带给我们的影响都是消极的吗?——不是的,挫折可以磨砺意志,增强生命的韧性
D.陌生网友询问我的家庭住址等个人重要信息,要不要说?——要,交网友也需要坦诚相待
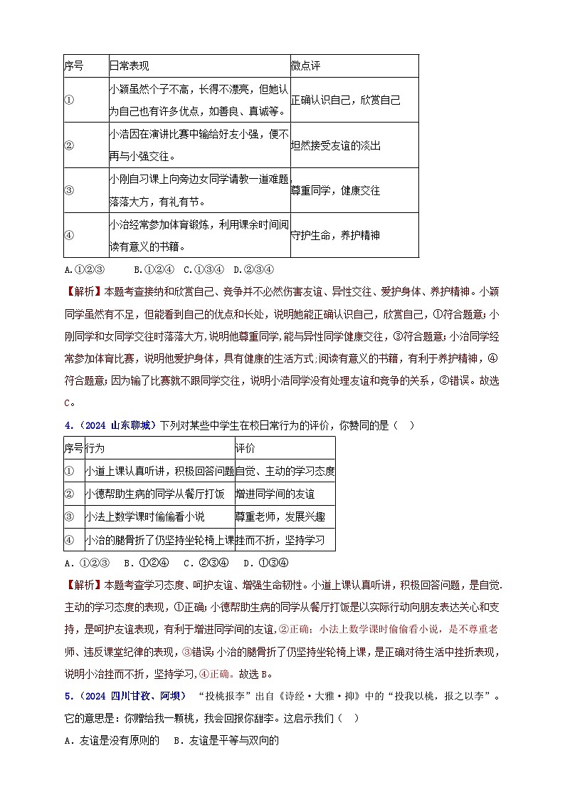
3.(2024 山东烟台)针对以下四位同学在学习和生活中的日常表现,你认为点评正确的是( )
A.①②③ B.①②④ C.①③④ D.②③④
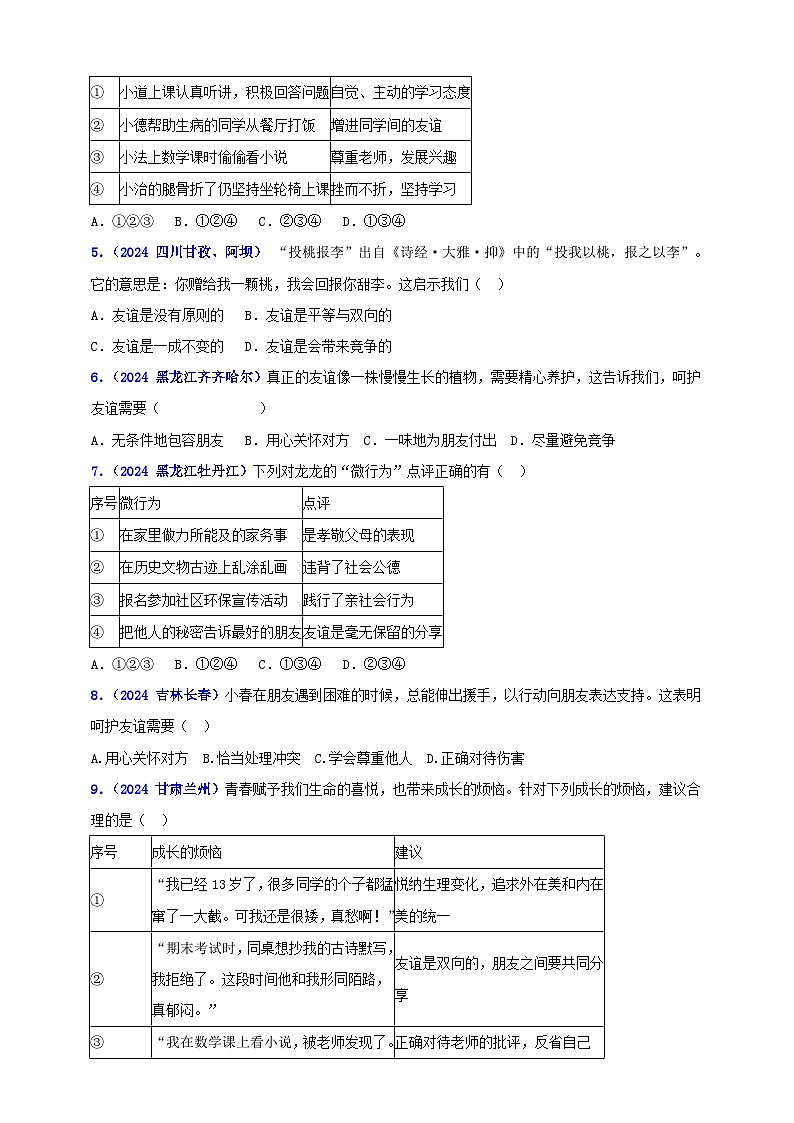
4.(2024 山东聊城)下列对某些中学生在校日常行为的评价,你赞同的是( )
①②③B.①②④C.②③④D.①③④
5.(2024 四川甘孜、阿坝) “投桃报李”出自《诗经·大雅·抑》中的“投我以桃,报之以李”。它的意思是:你赠给我一颗桃,我会回报你甜李。这启示我们( )
友谊是没有原则的 B.友谊是平等与双向的
C.友谊是一成不变的 D.友谊是会带来竞争的
6.(2024 黑龙江齐齐哈尔)真正的友谊像一株慢慢生长的植物,需要精心养护,这告诉我们,呵护友谊需要( )
A.无条件地包容朋友 B.用心关怀对方 C.一味地为朋友付出 D.尽量避免竞争
7.(2024 黑龙江牡丹江)下列对龙龙的“微行为”点评正确的有( )
①②③B.①②④C.①③④D.②③④
8.(2024 吉林长春)小春在朋友遇到困难的时候,总能伸出援手,以行动向朋友表达支持。这表明呵护友谊需要( )
A.用心关怀对方B.恰当处理冲突 C.学会尊重他人D.正确对待伤害
9.(2024 甘肃兰州)青春赋予我们生命的喜悦,也带来成长的烦恼。针对下列成长的烦恼,建议合理的是( )
①② B.②③ C.①③ D.②④
10.(2024 江苏扬州)小海回顾了初中与朋友小川相处的一些小细节,同学们作了微点评,其中最合理的是( )
A.AB.BC.CD.D
11.(2024 湖南)小刚和小军是好朋友。初中三年,他们共同分享,相互分担,彼此关怀。由此可见,友谊是( )
A.一成不变的 B.没有矛盾的 C.没有原则的 D.平等双向的
12.(2024 内蒙古兴安盟、呼伦贝尔)下列对生活情境的点评,对应正确的是( )
①班级男生经常利用课余时间与老师切磋球技一一敢于挑战老师权威
②性格内向的小成自参加班级活动以来变得活泼了一一集体的力量是强大的
③小云积极参加宣传国家民族政策的宣讲活动一一用实际行动维护民族闭结
④同桌做了错事,小岩一边批评他一边帮助他一一扬长避短,做更好的自己
①②B.①④C.②③D.③④
13.(2024 宁夏)交友讲智慧,图片中的对话启示我们( )
①“多个朋友多条路”,交友第一原则是能否帮我
②“出入相友,守望相助”,互帮互助、和睦相处
③“君子之交淡如水”,朋友关心我是理所应当的
④“交友投分,切磨箴规”,友谊需要精心地呵护
A.①③B.①④C.②③D.②④
14.(2024 山东东营)12355是共青团组织为青少年提供心理咨询的公益服务专用号,以下是部分咨询案例,其中建议合理的是( )
②③④B.①②③C.①②④D.①③④
15.(2024 山东菏泽)某学校法治副校长在给同学们作报告时,介绍了如下一则案例:
该案例给我们的启示有( )
①友谊是一种心灵的相遇,可以超越家庭背景
②建立友谊需要开放自己,敞开心扉,主动表达
③网上交友需要理性辨别、慎重选择、遵守法规
④网络虚拟世界的交往要有一定的自我保护意识
A.①②B.①④C.②③D.③④
16.(2024 青海)朋友、父母和老师是我们成长中重要的见证者和陪伴者,在与他们建立和谐的关系中,下列行为恰当的是( )
①小美:在考场上拒绝给朋友传递答案 ②小丽:在班级诗朗诵排练中故意缺席
③小青:在课堂上积极发言与老师互动 ④小海:在空闲时间主动帮父母做家务
①②③B.①②④C.①③④D.②③④
17.(2024 辽宁)与乐观开朗的朋友相处,我们会变得豁达;与见多识广的朋友相处,我们会变得博学。这说明( )
A.友谊总是一成不变的B.只能和乐观开朗的人交友
C.竞争必然会伤害友谊D.朋友对一个人的影响很大
18.(2024 天津)赛场上,选手们奋力冲刺、勇争第一;赛场外,对手间相互鼓励、真诚互动……超越胜负的友谊表明( )
A.友谊是一成不变的B.友谊要回避竞争讲义气
C.友谊不能没有原则D.竞争并不必然伤害友谊
19.(2024 福建)下列是课堂学习的一个环节:
以上同学们的发言要点符合任务要求的是( )
A.①②B.①④C.②③D.③④
20.(2024 安徽)生活中有些言行往往让人感觉不舒服或者被冒犯。如:好朋友之间提出过分的要求,同桌不经许可拿走对方的文具,父母未经允许翻看孩子的日记……这启示我们( )
A.孝敬双亲长辈,要认真听取他们的意见和教导
B.人际交往有边界,要把握好彼此的界限和分寸
C.学会宽容和善待他人,促进与他人的交往互动
D.学会接纳和欣赏自己,更好地激发自己的潜能
21.(2024 广西)某班几名志趣相投的同学组成篮球兴趣小组,他们在训练中相互帮助、相互鼓励,最后都成了学校篮球队的顶梁柱。这体现了( )
①美好集体是善于合作的 ②真挚的友谊促进我们成长
③真正的朋友也会产生分歧 ④组成兴趣小组就能共同进步
①② B.①③ C.②④ D.③④
二、非选择题
22.(2024 山东东营)判断题:小文和小丽是好朋友,她们同时竞选班长,小文害怕竞选会影响友谊主动放弃了;不久小丽转学,两人关系变得越来越淡,小文为此感到非常失落。
判断:
理由:
23.(2024 黑龙江龙东)情境探究题:【明析道理知行合一】
当你遇到下列情境时,你的正确做法是什么?并简要说明理由。
情境二:你的好朋友生病住院了。
正确做法:
理由:
24.(2024 四川广安)【探究感悟成长】
在我们成长过程中总会遇到一些困惑和烦恼,需要我们认真思考和积极面对。以下是同学们的三个生活情境,请你为他们答疑解惑。
情境二:考试的时候,小川让我给他递纸条。
作为小川的好朋友,“我”该怎么做?
理由:
25.(2024 山东省济宁)【青春成长】
请你阅读小宁同学记录本中的内容,写出收获的青春成长力量。
26.(2024 云南)(节选)【感悟成长 心向阳光】
为帮助同学们解决成长中的困惑,某中学开通了“倾听驿站”微信公众号,以下是收到的留言;
请运用所学知识,为同学们解答困惑。
27.(2024 安徽)【呵护真挚友谊 促进健康成长】
阅读材料,完成下列要求。
生活中,我们有时可能会误解他人,也可能会被他人误解。面对误解,甲乙两位同学有不同的看法。
请对两位同学的观点进行评析。
28.(2024 江西)阳光心理社、机器人社、篮球社、合唱社、蔬菜种植社……为响应“双减”政策,助力学生全面发展,学校开展了丰富多彩的社团活动。
▲阳光心理社成员常倾听同学们的心声,并给予他们帮助和关怀。某天,阳光心理社收到了一位同学的“心语卡”(见右图)。
假如你是该社成员,请为这位同学提供解决烦恼的合理建议。
29.(2024 黑龙江牡丹江)(节选)【青春力量显底色】
初中三年,是成长的三年,是收获的三年。回首过往,道德与法治课中的“热词”历历在目。
相信现在的你一定对这些“热词”有了更加深刻的认知,请任选一个,谈谈你的认识。
30.(2024 江苏常州)八年级同学小常在网上认识了一位朋友。经过一段时间的交往,网友问小常要真实的姓名、照片、电话。他很纠结,如图是他的思考。
小常的思考对青少年网络交友有何启示?
31.(2024 湖南长沙)【结伴同行友谊常青】
翻开朋友圈,我们一起回忆友谊时光。
七年级开学后,一次聊天,我们发现彼此有相似的经历。后来,我们经常在一起写作业、分享美食,偶尔有争吵,但事后都能和解。在我不开心的时候,你默默陪伴我:我做错事;你一边批评我一边帮我;你常常“损”我,但不允许别人说我不好……
运用所学知识,请你说说怎样让友谊之树常青。
序号
日常表现
微点评
①
小颖虽然个子不高,长得不漂亮,但她认为自己也有许多优点,如善良、真诚等。
正确认识自己,欣赏自己
②
小浩因在演讲比赛中输给好友小强,便不再与小强交往。
坦然接受友谊的淡出
③
小刚自习课上向旁边女同学请教一道难题,落落大方,有礼有节。
尊重同学,健康交往
④
小治经常参加体育锻炼,利用课余时间阅读有意义的书籍。
守护生命,养护精神
序号
行为
评价
①
小道上课认真听讲,积极回答问题
自觉、主动的学习态度
②
小德帮助生病的同学从餐厅打饭
增进同学间的友谊
③
小法上数学课时偷偷看小说
尊重老师,发展兴趣
④
小治的腿骨折了仍坚持坐轮椅上课
挫而不折,坚持学习
序号
微行为
点评
①
在家里做力所能及的家务事
是孝敬父母的表现
②
在历史文物古迹上乱涂乱画
违背了社会公德
③
报名参加社区环保宣传活动
践行了亲社会行为
④
把他人的秘密告诉最好的朋友
友谊是毫无保留的分享
序号
成长的烦恼
建议
①
“我已经13岁了,很多同学的个子都猛窜了一大截。可我还是很矮,真愁啊!”
悦纳生理变化,追求外在美和内在美的统一
②
“期末考试时,同桌想抄我的古诗默写,我拒绝了。这段时间他和我形同陌路,真郁闷。”
友谊是双向的,朋友之间要共同分享
③
“我在数学课上看小说,被老师发现了。不但没收了小说,还被严厉批评,好难过!”
正确对待老师的批评,反省自己
④
“学习上,妈妈总是给我定太高的目标,提太多的要求,我都有点喘不过气来。”
培养独立思维,尽量避免沟通
序号
小细节
微点评
A
刚进入新的班级,小川主动与我交流
建立友谊,需要坚持原则
B
我不想说的秘密,小川会一直追问我
建立友谊,需要持续行动
C
遇到困难的时候,小川积极地帮助我
呵护友谊,需要关怀对方
D
在自习课的时候,小川总想和我讲话
呵护友谊,需要顺从对方
序号
案例
建议
①
小明长喉结了,声音变粗,和老头一样,很烦恼。
要悦纳生理变化,关注外在美也要关注内在美。
②
老师上课讲题时,小磊和他思路不同也不敢表达,很无奈。
需要培养批判性思维,要有敢于质疑的勇气。
③
小丽网恋了,想去见网友,很纠结。
网上交友要慎重,要远离网络。
④
小倩周末想去看电影,老师安排她组织同学练习合唱,很郁闷。
要把集体利益放在个人利益之上,坚持集体主义。
初中生小新喜欢通过QQ、微信交友,在网上结交了不少朋友。和网友的一次交谈中,小新透露了自己的住址和联系方式。后来,“好友”经常骚扰他,严重影响了他的学习和生活。
议题:深深浅浅话友谊
情境:小闽与小福是形影不离的好朋友,他们彼此分享,互相帮助。有一次,他俩一起参加校园歌手选拔赛,只有小闽被选上,小福依然对小闽表示真诚的祝贺。
活动:阅读情境,小组讨论交流。
任务:从情境中获得的对友谊的正确认识。
同学们的发言要点:
①友谊是一种亲密的关系
②新朋友不如老朋友
③友谊需要一方迁就包容
④竞争并不必然伤害友谊
记录内容
收获
身边的同学张晓宇:作为班长,每当同学们犯错被老师批评时,他会告诉大家,对待严厉批评我们的老师,不要心生敌意,反而要心怀感激,今天老师对我们多一份严格,明天我们才少吃一份苦。
(3)____
留言三:
我的秘密被好朋友泄露了,这样的朋友还能交吗?
九上第三单元文明与家园(学生版+教师版)-【单元汇编】2025年中考道德与法治真题分类汇编: 这是一份九上第三单元文明与家园(学生版+教师版)-【单元汇编】2025年中考道德与法治真题分类汇编,文件包含九上第三单元文明与家园文明教师版doc、九上第三单元文明与家园家园教师版doc、九上第三单元文明与家园文明学生版doc、九上第三单元文明与家园家园学生版doc等4份试卷配套教学资源,其中试卷共147页, 欢迎下载使用。
九上第二单元民主与法治(学生版+教师版)-【单元汇编】2025年中考道德与法治真题分类汇编: 这是一份九上第二单元民主与法治(学生版+教师版)-【单元汇编】2025年中考道德与法治真题分类汇编,文件包含九上第二单元民主与法治法治教师版doc、九上第二单元民主与法治民主教师版doc、九上第二单元民主与法治法治学生版doc、九上第二单元民主与法治民主学生版doc等4份试卷配套教学资源,其中试卷共76页, 欢迎下载使用。
九上第一单元富强与创新(学生版+教师版)-【单元汇编】2025年中考道德与法治真题分类汇编: 这是一份九上第一单元富强与创新(学生版+教师版)-【单元汇编】2025年中考道德与法治真题分类汇编,文件包含九上第一单元富强与创新富强教师版doc、九上第一单元富强与创新创新教师版doc、九上第一单元富强与创新富强学生版doc、九上第一单元富强与创新创新学生版doc等4份试卷配套教学资源,其中试卷共126页, 欢迎下载使用。

