





所属成套资源:2024-2025学年高一历史部编版中外历史纲要(上)练习题(含解析)(33份)
(二)单元素养检测(含解析) 2024-2025学年高一历史部编版中外历史纲要(上)
展开
这是一份(二)单元素养检测(含解析) 2024-2025学年高一历史部编版中外历史纲要(上),文件包含单元素养检测二docx、单元素养检测二-学生版docx等2份试卷配套教学资源,其中试卷共17页, 欢迎下载使用。
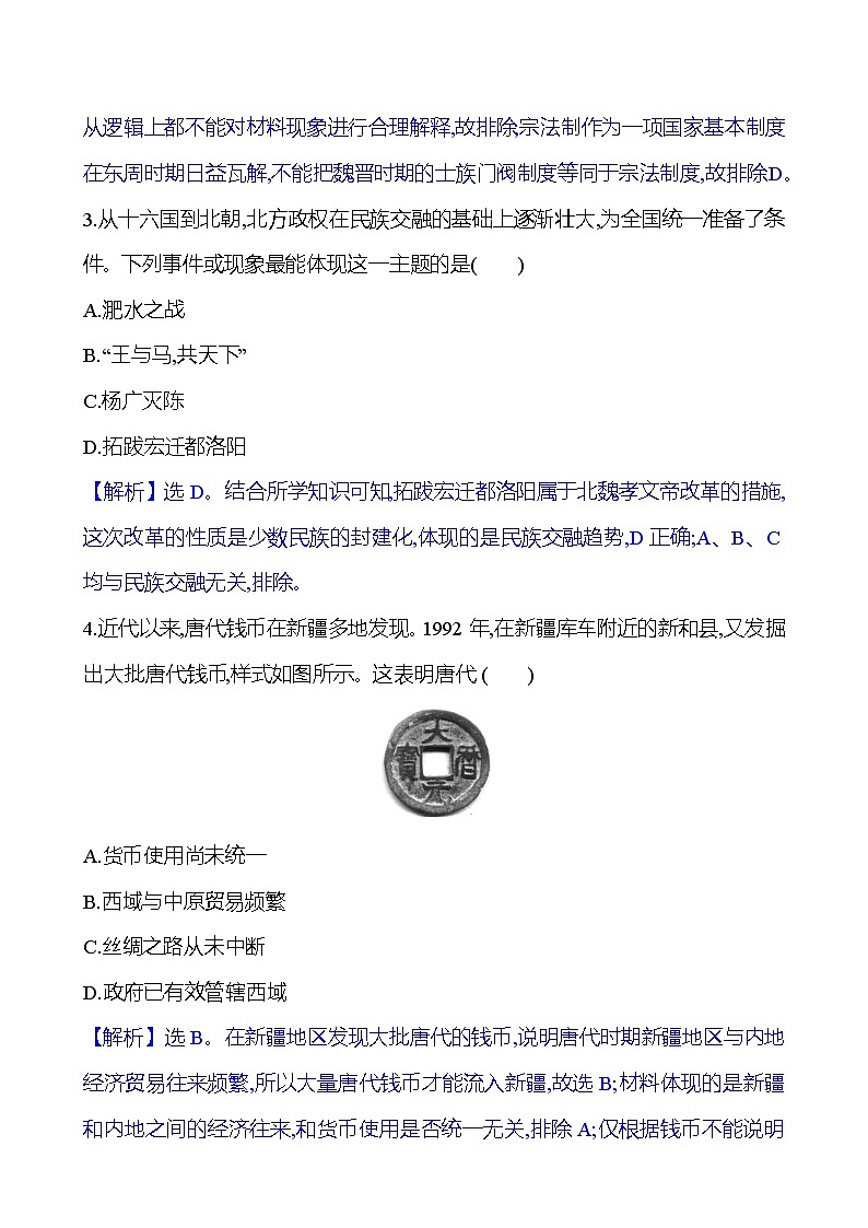
单元素养检测(二)(第二单元)(45分钟 60分)一、选择题(每小题3分,共36分)1.(2023·临沂高一检测)如表为3世纪中期中国出现的三大区域经济。推动这一局面出现的主要原因是 ( )A.政权鼎立 B.人口迁移C.民族交融 D.江南开发2.东晋南朝以来,南迁士人非常重视自己的祖籍。唐代中叶以后,南迁士人乐于把新居住的州县当成自己的籍贯。这一变化反映了 ( )A.商品经济的发展 B.世族门阀的衰落C.经济重心的南移 D.宗法制度的瓦解3.从十六国到北朝,北方政权在民族交融的基础上逐渐壮大,为全国统一准备了条件。下列事件或现象最能体现这一主题的是( )A.淝水之战 B.“王与马,共天下”C.杨广灭陈 D.拓跋宏迁都洛阳4.近代以来,唐代钱币在新疆多地发现。1992年,在新疆库车附近的新和县,又发掘出大批唐代钱币,样式如图所示。这表明唐代 ( )A.货币使用尚未统一B.西域与中原贸易频繁C.丝绸之路从未中断D.政府已有效管辖西域5.(2023·潍坊高一检测)有学者认为,隋炀帝开凿大运河主要出于政治军事需要,个人享乐是次要原因,没有隋炀帝,运河还是会由别人来开凿的。该学者的主要依据是隋朝 ( )A.国家统一政局稳定B.商业贸易不断发展C.民族交融不断加强D.南方经济地位提升6.宋人尹源指出“世言唐所以亡,由诸侯之强,此未极于理。夫弱唐者,诸侯也。唐既弱矣,而久不亡者,诸侯维之也”。作者认为藩镇 ( )A.延续了唐朝的统治B.形成五代十国局面C.导致了唐朝的灭亡D.维护中央政府权威7.(2023·东营高一检测)唐代后期,“阙下科名出,乡中赋籍除”。韩愈也自称:“家贫,不足以自活,应举觅官,凡二十年矣。”对此解读准确的是 ( )A.科举成为享有经济特权的依据B.科举有利于造就新的社会结构C.唐代后期国家的财政负担加重D.唐朝科举制越来越受政府重视【补偿训练】 唐朝诗人孟郊曾作诗云:“昔日龌龊不足夸,今朝放荡思无涯。春风得意马蹄疾,一日看尽长安花。”与诗中描述的情景相关的制度是 ( )A.察举制 B.科举制C.三省六部制 D.九品中正制8.贞观初年,唐太宗签署了中书省起草的关于征十八岁以下男丁为兵的敕文,并下发到门下省。当时担任给事中(门下省主要职官之一)的魏征,坚持不肯署敕,这道命令最终无效。魏征此举 ( )A.削弱了中书省的权限B.说明决策权发生异变C.符合工作程序与职权D.有利于提高行政效率【补偿训练】 唐朝在三省六部制的基础上又设立了政事堂。每当需要颁下诏敕的时候,就先由中书省和门下省会同其他必要人员在政事堂举行联席会议,来商议、决定政务。由此可见,政事堂的设立 ( )A.弱化了宰相权力B.提高了行政效率C.导致了冗官现象D.加强了权力制衡9.(2023·德州高一检测)两税法推行后,有人提出:“每州各取大历中一年科率(征收)钱谷数最多者,便为两税定额,此乃采非法之权令以为经制,总无名之暴赋以立恒规。”这一说法旨在揭示两税法 ( )A.扩大了征税对象B.改变了征税标准C.加重了人民负担D.增加了国家收入10.在敦煌艺术中,北魏时代的壁画充分反映了“流血”“杀戒”等内容,蕴含着撼人心魄的超越时代的“悲壮之美”;唐代壁画则规模宏大、色彩绚丽、气魄雄浑。这种变化说明 ( )A.艺术创作风格不同B.北魏时期社会状况C.艺术与现实的关系D.唐朝国家统一强大11.(2023·临沂高一检测)天宝十三年,唐玄宗“诏道调、法曲与胡部新声合作”,一批乐器因胡乐的流行在长安受到欢迎。下图为唐开元年间所制“三彩载乐骆驼俑”,图中男乐俑头戴软巾,身穿圆领窄袖长衣,执琵琶、箜篌等乐器做演奏状。这些史料表明当时 ( )A.统治阶层奢侈腐化B.朝贡贸易开始出现C.文化风气开放包容D.市井生活丰富多彩12.(2023·滨州高一检测)《齐民要术》详尽探讨了抗旱问题,还论证了如何恢复、提高土壤肥力的办法,明确提出从事农业生产的原则。据此可推知,它 ( )A.有利于北方农业的发展B.摒弃了传统的农本思想C.消除了南北经济发展差距D.农学理论领先于世界二、非选择题(第13题12分,第14题12分,共24分)13.(2023·烟台高一检测)宰相的独白 中国古代的中枢权力机构是指官僚机构中奉君主旨意议策、决策、总领政务的机构,它的主体是宰相机构及其制度配置。独白就是人物独自抒发个人情感的话。请根据所学的中枢权力体系的相关内容,分别为汉武帝时期和唐太宗时期的宰相撰写一段内心独白。(12分)14.魏晋南北朝时期的少数民族文化与汉文化的大规模融合,使这一时期的文化更趋于多元走向。阅读下列材料,回答问题。材料一材料二 匈奴、鲜卑、羯、氐、羌等草原游牧民族打破了“与中国壤断土隔”的文化生态环境的疆域线,进入了与汉文化相适应的生态环境,于是,胡文化自然而然地转化为一种低势能文化……与此反观照,汉文化理所当然地成为高势能文化,并充分展现出其优胜性。胡汉文化之间的“社会距离”,产生了胡汉文化质的不相容性。……文化冲突中的对立诸面不可避免地在冲突中潜下改变自身原有文化心理结构,从对方吸收于己有用的文化成分,从而在调整、适应的过程中趋于一体化。——冯天瑜等《中华文化史》材料三 魏晋南北朝时期的民族交融过程中,应该说封建化是总体的趋势,但是文化的融合并非只是单向的,而是双向甚至是多向的。伴随着胡族入居中原,背景广阔的异质文化汇入汉族社会,在对传统文化造成剧烈冲击的同时,也为其带来了新鲜而有活力的因素。实际上正是由于文化融合的多元格局,特别是得益于突破国家、民族、地域限制的“丝绸之路”的畅通,最终促进了南北统一后隋唐文化新的整合,造就了空前的辉煌盛世。——阴法鲁、许树安、刘玉才《中国古代文化史》(1)据材料一并结合所学知识,指出北魏孝文帝改革前后人民的生产方式发生了怎样的变化。(2分)(2)据材料二并结合所学知识,概括北魏孝文帝改革的封建化措施,并指出这些措施产生的影响。(8分)(3)据材料三并结合所学知识,指出民族文化融合对中国历史造成的影响。(2分) 一以许洛为中心的传统区域经济二以建业、扬州等地为中心的区域经济三以益州、成都为中心的巴蜀区域经济
