还剩6页未读,
继续阅读
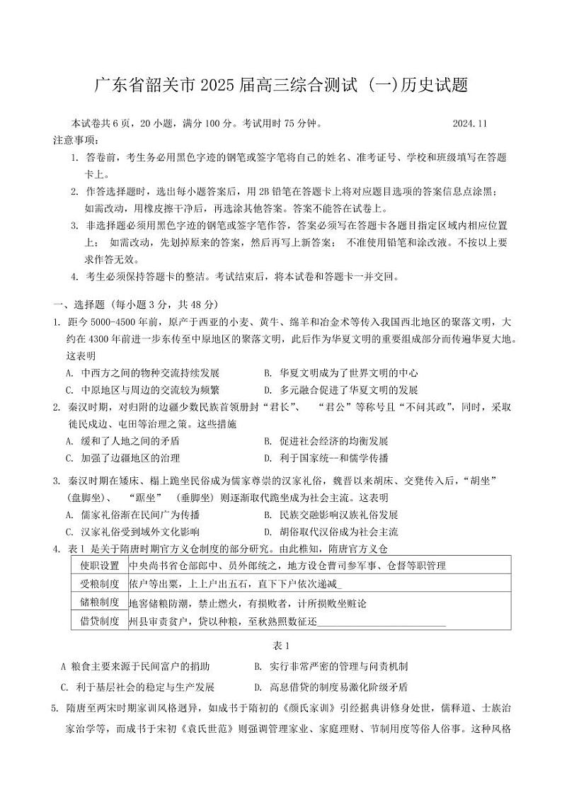
2025届广东省韶关高三上学期11月考-历史试题+答案
展开
这是一份2025届广东省韶关高三上学期11月考-历史试题+答案,共9页。
相关试卷
广东省韶关市2022-2023学年高三上学期11月综合测试(一)历史试题(含答案):
这是一份广东省韶关市2022-2023学年高三上学期11月综合测试(一)历史试题(含答案),共9页。试卷主要包含了选择题,三千万两等内容,欢迎下载使用。
2022届广东省韶关市高三上学期综合测试(一模)历史试题PDF版含答案:
这是一份2022届广东省韶关市高三上学期综合测试(一模)历史试题PDF版含答案,文件包含2022届韶关一模历史试题pdf、韶关市2022届高三综合测试一历史参考答案doc等2份试卷配套教学资源,其中试卷共9页, 欢迎下载使用。
2022届广东省韶关市北江中学等九校高三上学期11月联考历史试题 PDF版含答案:
这是一份2022届广东省韶关市北江中学等九校高三上学期11月联考历史试题 PDF版含答案,

