


还剩3页未读,
继续阅读
湖北省咸宁市赤壁市2024~2025学年七年级(上)期中生物试卷(含答案)
展开
这是一份湖北省咸宁市赤壁市2024~2025学年七年级(上)期中生物试卷(含答案),共6页。
相关试卷
湖北省荆门市沙洋县2024~2025学年七年级(上)期中生物试卷(含答案):
这是一份湖北省荆门市沙洋县2024~2025学年七年级(上)期中生物试卷(含答案),共6页。
湖北省恩施州利川市民族实验中学2024~2025学年七年级(上)期中生物试卷(含答案):
这是一份湖北省恩施州利川市民族实验中学2024~2025学年七年级(上)期中生物试卷(含答案),共5页。
湖北省黄冈市红安县2024~2025学年八年级(上)期中生物试卷(含答案):
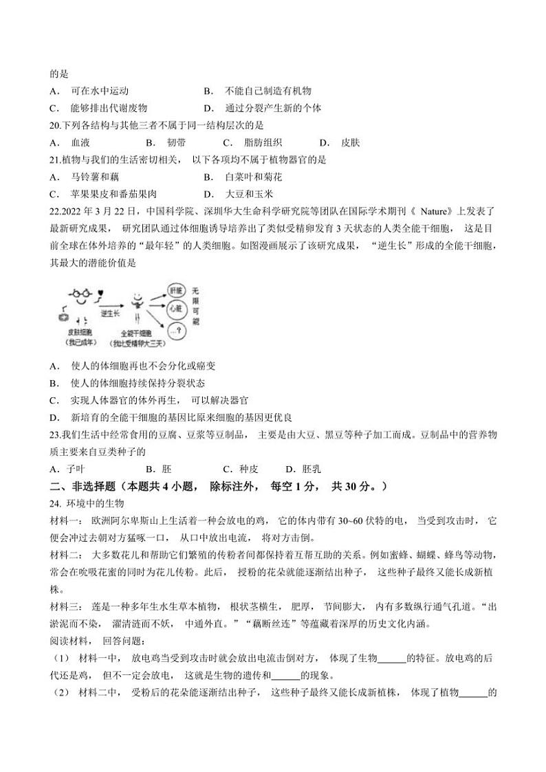
这是一份湖北省黄冈市红安县2024~2025学年八年级(上)期中生物试卷(含答案),共6页。
