四川省仁寿县2024—2025学年 九年级上学期期中测试英语试题
展开
这是一份四川省仁寿县2024—2025学年 九年级上学期期中测试英语试题,文件包含城区初中九年级上半期质量监测英语试题docx、城区初中九年级上半期质量监测英语试题pdf、城区初中九年级上半期质量监测英语试题答题卡docx、城区初中九年级上半期质量监测英语试题答题卡pdf、城区初中九年级上半期质量监测英语试题答案docx、城区初中九年级上半期质量监测英语试题答案pdf、城区初中九年级上半期质量监测英语试题听力mp3等7份试卷配套教学资源,其中试卷共34页, 欢迎下载使用。
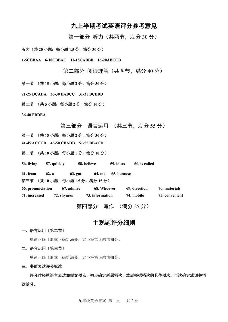
听力(共20小题;每小题1.5分,满分30分)
1-5CBBAA 6-10CBBAC 11-15CABBB 16-20ABCCB
第二部分 阅读理解(共两节,满分40分)
第一节 (共15小题;每小题2分,满分30分)
21-25 DCADA 26-30 BABCC 31-35 BCBBD
第二节 (共5小题;每小题2分,满分10分)
36-40 FBDEA
第三部分 语言运用 (共三节,满分55分)
第一节 (共15小题;每小题2分,满分30分)
41-45 ACCCD 46-50 CBADB 51-55 BBACD
第二节 (共10小题;每小题1分,满分10分)
56. living57. quickly58. believe59. ideas60. is called
61. frm62. a63. gt64. me 65. because
第三节 (共10小题;每小题1.5分,满分15分)
66. prnunciatin 67. admire68. Whever69. directin70. materials
71. increased 72. shyness73. infrmatin74. mbile75. cnvenient
第四部分 写作 (满分25分)
主观题评分细则
一、语言运用(第二节)
单词正确且形式正确给满分,大小写错误酌情扣分。
二、语言运用(第三节)
单词正确且形式正确给满分,大小写错误酌情扣分。
三、书面表达评分标准
评分时根据语言表达和短文要点,初步确定所属档次,然后根据档次的具体要求,再次确定或调整档次给分。
(一)各档次语言要点评分参考标准
短文要点认定及计分参考标准
自我变化成长过渡2分;
外貌,性格,爱好各3分;
本国文化过渡句2分;
介绍节日的日期(2分)、故事(4分)、活动(3分)、意义(3分);
(三)扣分参考依据
1. 其表达未能达成正确句意的,不给分。如:写出了主语或谓语等关键词,但未能达成符合要点要求、意义正确的句子。
2. 句子结构完整,但关键点出现错误或漏掉部分关键词,扣半个要点分。如:主谓一致错误,或关键词拼写错误,或谓语动词时态、语态错误等。
3. 使用铅笔答题,或答题中使用了涂改液或不干胶条,一律不给分。
4. 多次出现非关键性单词拼写错误或其它同类错误,原则上每四处扣1分。
5. 超出规定答题区域的内容不给分。
6. 词数不足80或超过120,在总分中扣2分。
7. 书写较差、卷面不整洁,但基本不影响阅卷的,酌情从总分中扣1—2分。
One pssible versin:
Hell, everyne! It’s my great hnr t be here t give the speech.
Peple sure change, s d I. I used t be thin and shrt, but nw I'm tall and strng. I used t be shy, but nw I'm very utging, and I have a lt f friends. I used t like playing cmputer games. Nw I like ding sprts.
China is a great cunty with a lt f wnderful traditinal festivals. I want t intrduce the Spring Festival. It cmes between late January and early February. The Spring Festival evlved frm the wrship f praying fr the new year at the beginning f the year. Befre Lunar New Year's Day, peple usually clean and decrate their huses. On New Year's Eve peple get tgether and have a big dinner with families. Dumplings are the mst traditinal fd in the nrth. After that, peple always watch TV prgrams and play firewrks utside. The Spring Festival reflects the Chinese peple's expectatin fr a better life, as well as the imprtance f family affectin.
I wish that yu can have the chance t experience ne f them by yurself ne day. Thanks fr yur listening!
听力材料
第一节听下面5四对话:每段对话有一个小题,从题中所给的A,B,C三个选项中选出最佳选项。听完每段对话后,你都有10秒钟的时间来回答有关小题和阅读下一小题。每段对话请两遍,
M: What a lvely cup! What it made f ?
W: I think it’s made f silver. I bught it nline last week.
2. M: I wnder when the museum pens. I'd like t visit it tmrrw.
W: It usually pens at 9.00 am, and yu'd better g there early.
3. M: D yu ften watch English mvies? It seems that yu knw much abut them.
W: Yes. I watch English mvies twice a week.
4. W: Excuse me, is it far frm here t the Mn Lake?
M: Yes.It will take yu abut 40 minutes t get there by car.
5. M: Lily, d yu knw hw t learn English grammar well?
W: Yes. By listening t the teacher carefully and taking ntes when necessary.
第二节听下面儿段对话或独白。每段对话或独白后有几个小题,从题中所给的A,B、C三个选项中选出最佳选项。听每段对话或独白前,你将有时间阅读各个小题,每小题5秒钟:听完后,各小题将给出5秒钟的作答时间。每段对话或独白读两遍。
听第6段对话,回答第6、7两个小题。
W: Excuse me, culd yu tell me hw I can find a restaurant called Mr. Lee's Ndles7
M: Sure. G alng the street until yu see a tall building. The restaurant is just n its first flr, beside a bkstre.
W: Thanks. It's said that the ndles there are delicius.
M: That's true. I've been there twice. The beef ndles are really gd.
听第7段对话,回答第8至10三个小题。
W:Carl, I want t travel t Hangzhu in August. I wnder whether it's a gd time t visit yur city.
M: N, Jane. It's the httest time in Hangzhu.
W: But I nly have free time ind August.
M: Why nt g t Dali in Yunnan? It's cler.
W: Great ideal I've just learned abut Dali frm the TV play Meet
Yurself. It’s a gd place. Have yu watched the TV play?
M: Yeah. The TV play is very ppular. It's already July. I think yu'd better bk a htel as sn as pssible.
W: Yu're right. Thanks fr yur advice!
听第8段对话,回答第11至13三个小题。
W: Yu lk really tired tday ,Eric. Didn't yu sleep well last night?
M: N. Althugh I went t bed at 10 'clck, I didn't fall asleep until 12 'clck.
W: What happened?
M: Yu knw, there will be an English test next Mnday. There is always s much reading t d that I can't finish it. I've been wrried abut it these days.
W: Dn't wrry .Yu can try t increase yur reading speed.
M: What can I d t imprve ir?
W: Yu shuld read mre. And dn't read wrd by wrd. Read wrd grups.
听第9段对话,回答第14至16三个小题。
W: S, am I allwed t g t Linda's party n Friday?
M: I'm srry, Annie,
W: That is s0 unfair. Yesterday Mm said I culd g.
M: That was befre we fund ut Linda's parents wuldn't be at the party.
W: But yu allw my sister t d whatever she wants.
M: Well, yur sister is sixteen years ld. When yu're at the age, we'll allw yu t d mre things.
W: Oh, n! I still have t wait fr fur years!
M: Yu knw, fr parents, there is nthing mre imprtant than yur safety.
W: OK. I see.
听下面一段独白,回答第17至20四个小题。
Hell, everyne! I'm yur guide. Welcme t ur museum! Please lk at the map first. The infrmatin center is n the first flr. Yu can ask fr help there whenever yu’ re in truble. The restrm is n the secnd flr. Please line up when yu use it. The children's center is n the tp flr and there is a small library in it. The rm acrss frm the children's center is a theater, where yu can watch a mvie abut the histry f ur museum. Nw, yu can walk arund the museum fr tw hurs. Hpe yu enjy yur time here!档次
要点数
要点分
语言要点表达情况划档依据
第五档
5
21-25
语言基本无误,行文连贯,表达清楚
第四档
4
16-20
语言有少量错误,行文连贯,表达基本清楚
第三档
3
11-15
语言有一些错误,尚能表达
第二档
2
6-10
语言错误很多,影响表达
第一档
1
0-5
只能写出与要求内容有关的一些单词
相关试卷
这是一份四川省泸州高级中学校2024-2025学年九年级上学期11月期中考试英语试题,文件包含四川省泸州市泸州高级中学校2024-2025学年九年级上学期英语11月期中docx、四川省泸州市泸州高级中学校2024-2025学年九年级上学期英语11月期中听力mp3等2份试卷配套教学资源,其中试卷共12页, 欢迎下载使用。
这是一份四川省泸州市江阳区泸州老窖天府中学2024~2025学年九年级上学期11月期中英语试题(含答案),共7页。
这是一份四川省泸州市泸县泸县二外梁才学校2024-2025学年九年级上学期11月期中英语试题,共9页。

