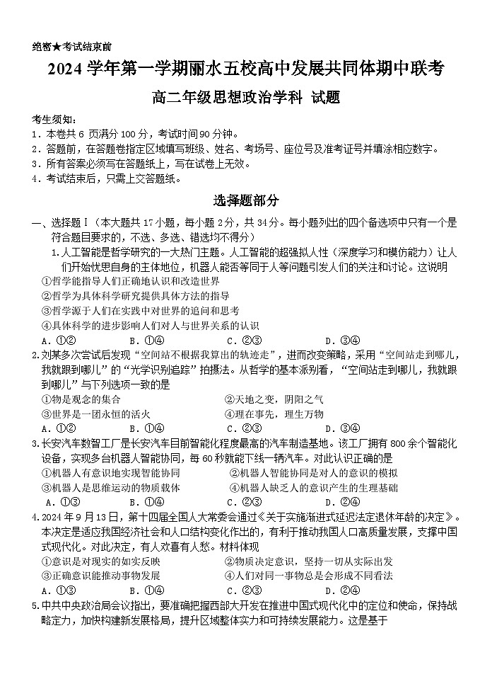
浙江省丽水市五校高中发展共同体2024-2025学年高二上学期11月期中考试政治试题
展开
这是一份浙江省丽水市五校高中发展共同体2024-2025学年高二上学期11月期中考试政治试题,文件包含高二政治试题docx、高二政治参考答案终docx、高二政治答题纸docx等3份试卷配套教学资源,其中试卷共10页, 欢迎下载使用。
贴条形码处
学校 姓名
班级 考场号 座位号
1.根据阅卷方式填写
2.选择题用2B铅笔
填非选择题用0.5毫
米及以上黑笔书写
3.请在区域内作答
注意事项
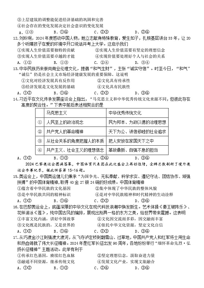
正确填涂
错误填涂
填涂样例
一、二、选择题(本大题1-17题每小题2分,18-24每小题3分,共55分)
学校 班级 姓名 准考证号
三、综合题(本大题共5小题,共45分)
25.(6分)
26.(6分)
27.(6分)
请在各题目的答题区域内作答,超出黑色矩形边框限定区域的答案无效
28.(1)(6分)
(2)(4分)
(3)(2分)
29.(1)(6分)
(2)(9分)
请在各题目的答题区域内作答,超出黑色矩形边框限定区域的答案无效
准考证号(无条形码的网上阅卷填涂)
[ 0 ]
[ 0 ]
[ 0 ]
[ 0 ]
[ 0 ]
[ 0 ]
[ 0 ]
[ 0 ]
[ 0 ]
[ 0 ]
[ 0 ]
[ 0 ]
[ 1 ]
[ 1 ]
[ 1 ]
[ 1 ]
[ 1 ]
[ 1 ]
[ 1 ]
[ 1 ]
[ 1 ]
[ 1 ]
[ 1 ]
[ 1 ]
[ 2 ]
[ 2 ]
[ 2 ]
[ 2 ]
[ 2 ]
[ 2 ]
[ 2 ]
[ 2 ]
[ 2 ]
[ 2 ]
[ 2 ]
[ 2 ]
[ 3 ]
[ 3 ]
[ 3 ]
[ 3 ]
[ 3 ]
[ 3 ]
[ 3 ]
[ 3 ]
[ 3 ]
[ 3 ]
[ 3 ]
[ 3 ]
[ 4 ]
[ 4 ]
[ 4 ]
[ 4 ]
[ 4 ]
[ 4 ]
[ 4 ]
[ 4 ]
[ 4 ]
[ 4 ]
[ 4 ]
[ 4 ]
[ 5 ]
[ 5 ]
[ 5 ]
[ 5 ]
[ 5 ]
[ 5 ]
[ 5 ]
[ 5 ]
[ 5 ]
[ 5 ]
[ 5 ]
[ 5 ]
[ 6 ]
[ 6 ]
[ 6 ]
[ 6 ]
[ 6 ]
[ 6 ]
[ 6 ]
[ 6 ]
[ 6 ]
[ 6 ]
[ 6 ]
[ 6 ]
[ 7 ]
[ 7 ]
[ 7 ]
[ 7 ]
[ 7 ]
[ 7 ]
[ 7 ]
[ 7 ]
[ 7 ]
[ 7 ]
[ 7 ]
[ 7 ]
[ 8 ]
[ 8 ]
[ 8 ]
[ 8 ]
[ 8 ]
[ 8 ]
[ 8 ]
[ 8 ]
[ 8 ]
[ 8 ]
[ 8 ]
[ 8 ]
[ 9 ]
[ 9 ]
[ 9 ]
[ 9 ]
[ 9 ]
[ 9 ]
[ 9 ]
[ 9 ]
[ 9 ]
[ 9 ]
[ 9 ]
[ 9 ]
1 A
B
C
D
6 A
B
C
D
11 A
B
C
D
16 A
B
C
D
21 A
B
C
D
2 A
B
C
D
7 A
B
C
D
12 A
B
C
D
17 A
B
C
D
22 A
B
C
D
3 A
B
C
D
8 A
B
C
D
13 A
B
C
D
18 A
B
C
D
23 A
B
C
D
4 A
B
C
D
9 A
B
C
D
14 A
B
C
D
19 A
B
C
D
24 A
B
C
D
5 A
B
C
D
10 A
B
C
D
15 A
B
C
D
20 A
B
C
D
相关试卷
这是一份浙江省丽水市五校高中发展共同体2024-2025学年高一上学期期中联考政治试题,文件包含浙江省丽水市五校高中发展共同体2024-2025学年高一上学期期中联考政治试题docx、高一政治试卷正稿pdf、高一政治参考答案正稿docx、高一政治答题纸正稿docx、高一政治参考答案正稿pdf、高一政治答题纸正稿pdf等6份试卷配套教学资源,其中试卷共20页, 欢迎下载使用。
这是一份浙江省丽水市“五校高中发展共同体”2024-2025学年高一上学期10月联考政治试题(Word版附解析),文件包含浙江省丽水市“五校高中发展共同体”2024-2025学年高一上学期10月联考政治试题Word版含解析docx、浙江省丽水市“五校高中发展共同体”2024-2025学年高一上学期10月联考政治试题Word版无答案docx等2份试卷配套教学资源,其中试卷共32页, 欢迎下载使用。
这是一份浙江省丽水五校高中发展共同体2024-2025学年高二上学期10月联考政治试题(PDF版附答案),文件包含丽水五校高中发展共同体2024学年高二第一学期10月联考政治pdf、丽水五校高中发展共同体2024学年高二第一学期10月联考政治答案pdf等2份试卷配套教学资源,其中试卷共8页, 欢迎下载使用。

